
|
Files | |
| file | convcore.C |
| converse main core | |
Modules | |
| Converse Machine Layer | |
| Common structures for all implementations of the machine layer The machine layer of Converse consist of few common files to all architectures, shown in this module, which are: | |
| ConverseScheduler | |
| The portion of Converse responsible for scheduling the execution of incoming messages. | |
Data Structures | |
| struct | CLA |
| This little list of CLA's holds the argument descriptions until it's safe to print them--it's needed because the netlrts- versions don't have printf until they're pretty well started. More... | |
| struct | GroupDef_s |
| struct | MultiMsg_s |
| struct | CmiTmpBuf_t |
| struct | CmiMultipleSendHeader |
| struct | cmi_cpu_idlerec |
Typedefs | |
| typedef unsigned long | mmulong |
| typedef struct GroupDef_s * | GroupDef |
| typedef struct MultiMsg_s * | MultiMsg |
Enumerations | |
| enum | { CmiReductionID_globalOffset = 0, CmiReductionID_requestOffset = 1, CmiReductionID_dynamicOffset = 2, CmiReductionID_multiplier = 3 } |
Functions | |
| void | initQd (char **argv) |
| void | CmiPoolAllocInit (int numBins) |
| CpvExtern (int, _traceCoreOn) | |
| void | CcdModuleInit (char **) |
| Initialize the callback containers. | |
| void | CmiMemoryInit (char **) |
| void | CldModuleInit (char **) |
| void | traceAddThreadListeners (CthThread tid, struct envelope *env) |
| void | seedBalancerExit (void) |
| void | EmergencyExit (void) |
| CpvDeclare (int, _curRestartPhase) | |
| CpvCExtern (int, interopExitFlag) | |
| CpvDeclare (int, interopExitFlag) | |
| CpvStaticDeclare (int, CmiMainHandlerIDP) | |
| CpvDeclare (char *, _validProcessors) | |
| CpvExtern (int, n_hapi_events) | |
| void | hapiPollEvents () |
| void | exitHybridAPI () |
| CpvDeclare (mmulong, MemoryUsage) | |
| CpvDeclare (mmulong, HiWaterMark) | |
| CpvDeclare (mmulong, ReportedHiWaterMark) | |
| CpvDeclare (int, AllocCount) | |
| CpvDeclare (int, BlocksAllocated) | |
| CpvDeclare (int, expIOFlushFlag) | |
| CpvDeclare (char *, explicitIOBuffer) | |
| CpvDeclare (int, expIOBufferSize) | |
| void * | CmiGetNonLocalNodeQ () |
| CpvDeclare (Queue, CsdSchedQueue) | |
| CpvDeclare (Queue, CsdPrefetchQueue) | |
| CsvDeclare (Queue, CsdNodeQueue) | |
| CsvDeclare (CmiNodeLock, CsdNodeQueueLock) | |
| CpvDeclare (int, CsdStopFlag) | |
| CpvDeclare (int, CsdLocalCounter) | |
| CpvDeclare (int, _urgentSend) | |
| void * | infi_CmiAlloc (int size) |
| void | infi_CmiFree (void *ptr) |
| void | infi_freeMultipleSend (void *ptr) |
| void | infi_unregAndFreeMeta (void *ch) |
| void * | CmiAlloc_bgq (int size) |
| void | CmiFree_bgq (void *buf) |
| void * | CmiAlloc_ppcq (int size) |
| void | CmiFree_ppcq (void *buf) |
| CpvDeclare (void *, CkGridObject) | |
| CpvDeclare (Queue, CsdGridQueue) | |
| void * | LrtsAlloc (int, int) |
| void * | LrtsRdmaAlloc (int, int) |
| void | LrtsFree (void *) |
| void | LrtsRdmaFree (void *) |
| CpvStaticDeclare (int, cmiMyPeIdle) | |
| CsvDeclare (unsigned int, idleThreadsCnt) | |
| CpvDeclare (Queue, CsdTaskQueue) | |
| CpvDeclare (void *, CmiSuspendedTaskQueue) | |
| CpvDeclare (int, isHelperOn) | |
| static void | CmiAddCLA (const char *arg, const char *param, const char *desc) |
| Add this CLA. | |
| static void | CmiPrintCLAs (void) |
| Print out the stored list of CLA's. | |
| void | CmiArgInit (char **argv) |
| Determines if command-line usage information should be printed-- that is, if a "-?", "-h", or "--help" flag is present. | |
| int | CmiArgGivingUsage (void) |
| Return 1 if we're currently printing command-line usage information. | |
| void | CmiArgGroup (const char *parentName, const char *groupName) |
| Identifies the module that accepts the following command-line parameters. | |
| int | CmiGetArgc (char **argv) |
| Count the number of non-NULL arguments in list. | |
| char ** | CmiCopyArgs (char **argv) |
| Return a new, heap-allocated copy of the argv array. | |
| void | CmiDeleteArgs (char **argv, int k) |
| Delete the first k argument from the given list, shifting all other arguments down by k spaces. | |
| int | CmiGetArgStringDesc (char **argv, const char *arg, char **optDest, const char *desc) |
| Find the given argment and string option in argv. | |
| int | CmiGetArgString (char **argv, const char *arg, char **optDest) |
| int | CmiGetArgDoubleDesc (char **argv, const char *arg, double *optDest, const char *desc) |
| Find the given argument and floating-point option in argv. | |
| int | CmiGetArgDouble (char **argv, const char *arg, double *optDest) |
| int | CmiGetArgIntDesc (char **argv, const char *arg, int *optDest, const char *desc) |
| Find the given argument and integer option in argv. | |
| int | CmiGetArgInt (char **argv, const char *arg, int *optDest) |
| int | CmiGetArgLongDesc (char **argv, const char *arg, CmiInt8 *optDest, const char *desc) |
| int | CmiGetArgLong (char **argv, const char *arg, CmiInt8 *optDest) |
| int | CmiGetArgFlagDesc (char **argv, const char *arg, const char *desc) |
| Find the given argument in argv. | |
| int | CmiGetArgFlag (char **argv, const char *arg) |
| void | CmiDeprecateArgInt (char **argv, const char *arg, const char *desc, const char *warning) |
| static char * | _implTrimParenthesis (char *str, int trimname) |
| static const char * | _implGetBacktraceSys (const char *name) |
| void | CmiBacktracePrint (void **retPtrs, int nLevels) |
| Print out the names of these function pointers. | |
| void | CmiPrintStackTrace (int nSkip) |
| int | CmiIsFortranLibraryCall (void) |
| CpvDeclare (int, CstatsMaxChareQueueLength) | |
| CpvDeclare (int, CstatsMaxForChareQueueLength) | |
| CpvDeclare (int, CstatsMaxFixedChareQueueLength) | |
| CpvStaticDeclare (int, CstatPrintQueueStatsFlag) | |
| CpvStaticDeclare (int, CstatPrintMemStatsFlag) | |
| void | CstatsInit (char **argv) |
| int | CstatMemory (int i) |
| int | CstatPrintQueueStats (void) |
| int | CstatPrintMemStats (void) |
| CpvDeclare (CmiHandlerInfo *, CmiHandlerTable) | |
| CpvStaticDeclare (int, CmiHandlerCount) | |
| CpvStaticDeclare (int, CmiHandlerLocal) | |
| CpvStaticDeclare (int, CmiHandlerGlobal) | |
| CpvDeclare (int, CmiHandlerMax) | |
| static void | CmiExtendHandlerTable (int atLeastLen) |
| void | CmiAssignOnce (int *variable, int value) |
| void | CmiNumberHandler (int n, CmiHandler h) |
| void | CmiNumberHandlerEx (int n, CmiHandlerEx h, void *userPtr) |
| int | CmiRegisterHandler (CmiHandler h) |
| void | CmiRegisterHandlerAssignOnce (CmiHandler h, int *index) |
| int | CmiRegisterHandlerEx (CmiHandlerEx h, void *userPtr) |
| void | CmiRegisterHandlerExAssignOnce (CmiHandlerEx h, void *userPtr, int *index) |
| int | CmiRegisterHandlerLocal (CmiHandler h) |
| int | CmiRegisterHandlerGlobal (CmiHandler h) |
| static void | _cmiZeroHandler (void *msg) |
| static void | CmiHandlerInit (void) |
| char * | CmiPrintDate (void) |
| CpvStaticDeclare (double, clocktick) | |
| CpvStaticDeclare (int, inittime_wallclock) | |
| CpvStaticDeclare (int, inittime_virtual) | |
| int | CmiTimerIsSynchronized (void) |
| int | CmiTimerAbsolute (void) |
| double | CmiStartTimer (void) |
| double | CmiInitTime (void) |
| void | CmiTimerInit (char **argv) |
| double | CmiWallTimer (void) |
| double | CmiCpuTimer (void) |
| double | CmiTimer (void) |
| CpvStaticDeclare (double, inittime_virtual) | |
| static double | readMHz (void) |
| CpvStaticDeclare (double, inittime_walltime) | |
| CpvStaticDeclare (unsigned long, inittime) | |
| CpvStaticDeclare (uint64_t, inittime) | |
| static uint64_t | PPC64_TimeBase (void) |
| CpvStaticDeclare (double, inittime_wallclock) | |
| CpvStaticDeclare (long long, inittime_wallclock) | |
| int | CmiLongSendQueue (int forNode, int longerThanBytes) |
| Return 1 if our outgoing message queue for this node is longer than this many bytes. | |
| void | CmiSignal (int sig1, int sig2, int sig3, void(*handler)(int)) |
| void | CmiSyncVectorSend (int destPE, int n, int *sizes, char **msgs) |
| CmiCommHandle | CmiASyncVectorSend (int destPE, int n, int *sizes, char **msgs) |
| void | CmiSyncVectorSendAndFree (int destPE, int n, int *sizes, char **msgs) |
| CpvStaticDeclare (int, CmiReductionMessageHandler) | |
| CpvStaticDeclare (int, CmiReductionDynamicRequestHandler) | |
| CpvStaticDeclare (CmiReduction **, _reduce_info) | |
| CpvStaticDeclare (int, _reduce_info_size) | |
| CpvStaticDeclare (CmiUInt2, _reduce_seqID_global) | |
| CpvStaticDeclare (CmiUInt2, _reduce_seqID_request) | |
| CpvStaticDeclare (CmiUInt2, _reduce_seqID_dynamic) | |
| CmiReduction * | CmiGetReductionCreate (int id, short int numChildren) |
| CmiReduction * | CmiGetReduction (int id) |
| void | CmiClearReduction (int id) |
| CmiReduction * | CmiGetNextReduction (short int numChildren) |
| CmiReductionID | CmiGetGlobalReduction (void) |
| CmiReductionID | CmiGetDynamicReduction (void) |
| void | CmiReductionHandleDynamicRequest (char *msg) |
| void | CmiGetDynamicReductionRemote (int handlerIdx, int pe, int dataSize, void *data) |
| void | CmiSendReduce (CmiReduction *red) |
| void * | CmiReduceMergeFn_random (int *size, void *data, void **remote, int n) |
| void | CmiResetGlobalReduceSeqID (void) |
| static void | CmiGlobalReduce (void *msg, int size, CmiReduceMergeFn mergeFn, CmiReduction *red) |
| static void | CmiGlobalReduceStruct (void *data, CmiReducePupFn pupFn, CmiReduceMergeFn mergeFn, CmiHandler dest, CmiReduceDeleteFn deleteFn, CmiReduction *red) |
| void | CmiReduce (void *msg, int size, CmiReduceMergeFn mergeFn) |
| void | CmiReduceStruct (void *data, CmiReducePupFn pupFn, CmiReduceMergeFn mergeFn, CmiHandler dest, CmiReduceDeleteFn deleteFn) |
| void | CmiReduceID (void *msg, int size, CmiReduceMergeFn mergeFn, CmiReductionID id) |
| void | CmiReduceStructID (void *data, CmiReducePupFn pupFn, CmiReduceMergeFn mergeFn, CmiHandler dest, CmiReduceDeleteFn deleteFn, CmiReductionID id) |
| void | CmiListReduce (int npes, int *pes, void *msg, int size, CmiReduceMergeFn mergeFn, CmiReductionID id) |
| void | CmiListReduceStruct (int npes, int *pes, void *data, CmiReducePupFn pupFn, CmiReduceMergeFn mergeFn, CmiHandler dest, CmiReduceDeleteFn deleteFn, CmiReductionID id) |
| void | CmiGroupReduce (CmiGroup grp, void *msg, int size, CmiReduceMergeFn mergeFn, CmiReductionID id) |
| void | CmiGroupReduceStruct (CmiGroup grp, void *data, CmiReducePupFn pupFn, CmiReduceMergeFn mergeFn, CmiHandler dest, CmiReduceDeleteFn deleteFn, CmiReductionID id) |
| void | CmiNodeReduce (void *data, int size, CmiReduceMergeFn mergeFn, int redID, int numChildren, int parent) |
| void | CmiNodeReduce (void *data, int size, void *(*mergeFn)(void *, void **, int), int redID) |
| void | CmiNodeReduce (void *data, int size, void *(*mergeFn)(void *, void **, int), int numChildren, int parent) |
| void | CmiNodeReduce (void *data, int size, void *(*mergeFn)(void *, void **, int)) |
| void | CmiNodeReduceStruct (void *data, CmiReducePupFn pupFn, CmiReduceMergeFn mergeFn, CmiHandler dest, CmiReduceDeleteFn deleteFn) |
| void | CmiHandleReductionMessage (void *msg) |
| void | CmiReductionsInit (void) |
| CpvStaticDeclare (int, CmiGroupHandlerIndex) | |
| CpvStaticDeclare (int, CmiGroupCounter) | |
| CpvStaticDeclare (GroupDef *, CmiGroupTable) | |
| void | CmiGroupHandler (GroupDef def) |
| CmiGroup | CmiEstablishGroup (int npes, int *pes) |
| void | CmiLookupGroup (CmiGroup grp, int *npes, int **pes) |
| void | CmiGroupInit (void) |
| void | CmiSyncListSendFn (int npes, const int *pes, int len, char *msg) |
| CmiCommHandle | CmiAsyncListSendFn (int npes, const int *pes, int len, char *msg) |
| void | CmiFreeListSendFn (int npes, const int *pes, int len, char *msg) |
| CpvDeclare (int, CmiMulticastHandlerIndex) | |
| void | CmiMulticastDeliver (MultiMsg msg) |
| void | CmiMulticastHandler (MultiMsg msg) |
| void | CmiSyncMulticastFn (CmiGroup grp, int len, char *msg) |
| void | CmiFreeMulticastFn (CmiGroup grp, int len, char *msg) |
| CmiCommHandle | CmiAsyncMulticastFn (CmiGroup grp, int len, char *msg) |
| void | CmiMulticastInit (void) |
| void * | arena_malloc (int size) |
| void | arena_free (void *blockPtr) |
| void * | CmiAlloc (int size) |
| Allocate `size` bytes of memory usable as a message buffer. | |
| void * | CmiRdmaAlloc (int size) |
| static void * | CmiAllocFindEnclosing (void *blk) |
| Follow the header links out to the most enclosing block. | |
| void | CmiInitMsgHeader (void *msg, int size) |
| int | CmiGetReference (void *blk) |
| void | CmiReference (void *blk) |
| Increment the reference count for this block's owner. | |
| int | CmiSize (void *blk) |
| Return the size of the user portion of this block. | |
| void | CmiFree (void *blk) |
| Decrement the reference count for this block. | |
| void | CmiRdmaFree (void *blk) |
| CpvDeclare (CmiTmpBuf_t, CmiTmpBuf) | |
| static void | CmiTmpSetup (CmiTmpBuf_t *b) |
| void * | CmiTmpAlloc (int size) |
| void | CmiTmpFree (void *t) |
| void | CmiTmpInit (char **argv) |
| void | CmiMkdir (const char *dirName) |
| int | CmiGetPageSize (void) |
| static int | roundUpSize (unsigned int s) |
| static int | paddingSize (unsigned int s) |
| static void | _CmiMultipleSend (unsigned int destPE, int len, int sizes[], char *msgComps[], int immed) |
| void | CmiMultipleSend (unsigned int destPE, int len, int sizes[], char *msgComps[]) |
| void | CmiMultipleIsend (unsigned int destPE, int len, int sizes[], char *msgComps[]) |
| static void | CmiMultiMsgHandler (char *msgWhole) |
| void | CmiInitMultipleSend (void) |
| int | HypercubeGetBcastDestinations (int mype, int total_pes, int k, int *dest_pes) |
| CpvDeclare (int, CmiImmediateMsgHandlerIdx) | |
| static void | CmiImmediateMsgHandler (char *msg) |
| void | CmiInitImmediateMsg (void) |
| static void | on_timeout (cmi_cpu_idlerec *rec, double curWallTime) |
| static void | on_idle (cmi_cpu_idlerec *rec, double curWallTime) |
| static void | on_busy (cmi_cpu_idlerec *rec, double curWallTime) |
| static void | CIdleTimeoutInit (char **argv) |
| void | CrnInit (void) |
| void | CmiIsomallocInit (char **argv) |
| void | CmiIOInit (char **argv) |
| void | CmiInitCPUAffinityUtil (void) |
| static void | CmiProcessPriority (char **argv) |
| void | CommunicationServerInit (void) |
| static int | testEndian (void) |
| int | CmiEndianness (void) |
| static void | checkTSanOptions (void) |
| void | ConverseCommonInit (char **argv) |
| Main Converse initialization routine. | |
| void | ConverseCommonExit (void) |
| void | register_accel_spe_funcs (void) |
| void | CmiInitCell (void) |
| void | CmiPrintf (const char *format,...) |
| void | CmiError (const char *format,...) |
| void | __cmi_assert (const char *errmsg) |
| char * | CmiCopyMsg (char *msg, int len) |
| unsigned char | computeCheckSum (unsigned char *data, int len) |
| unsigned int | CmiILog2 (unsigned int val) |
| double | CmiLog2 (double x) |
| int | CmiMyRank_ (void) |
| double | CmiReadSize (const char *str) |
| void | CmiSetPeHelpsOtherThreads (int input) |
Variables | |
| const char *const | CmiCommitID |
| CmiSwitchToPEFnPtr | CmiSwitchToPE |
| static int | CsdLocalMax = CSD_LOCAL_MAX_DEFAULT |
| int | CharmLibInterOperate = 0 |
| void(* | notify_crash_fn )(int) = NULL |
| pthread_mutex_t | prefetchLock |
| CmiNodeLock | _smp_mutex |
| int | CmiMyLocalRank |
| int | DataNodeSize |
| int | MaxDataNodes |
| int | QueueUpperBound |
| int | DataNodeWrap |
| int | QueueWrap |
| int | messageQueueOverflow |
| static int | usageChecked = 0 |
| static int | printUsage = 0 |
| static const char * | CLAformatString = "%20s %10s %s\n" |
| static int | CLAlistLen = 0 |
| static int | CLAlistMax = 0 |
| static CLA * | CLAlist = NULL |
| static int | _absoluteTime = 0 |
| static double | inittime_wallclock |
| static double | lastT = -1.0 |
| double | _cpu_speed_factor |
| static double | clocktick |
| int | _immediateLock = 0 |
| int | _immediateFlag = 0 |
| int | ccsRunning |
| int | quietModeRequested |
| int | quietMode |
| CmiSpanningTreeInfo * | _topoTree = NULL |
| int | _BgOutOfCoreFlag = 0 |
| int | _BgInOutOfCoreMode = 0 |
Converse is the lowest level inside the Charm++ hierarchy. It stands on top of the machine layer, and it provides all the common functionality across platforms.
One converse program is running on every processor (or node in the smp version). it manages the message transmission, and the memory allocation. Charm++, which is on top of Converse, uses its functionality for interprocess *communication.
In order to maintain multiple independent objects inside a single user space program, it uses a personalized version of threads, which can be executed, suspended, and migrated across processors.
It provides a scheduler for message delivery: methods can be registered to the scheduler, and then messages allocated through CmiAlloc can be sent to the correspondent method in a remote processor. This is done through the converse header (which has few common fields, but is architecture dependent).
| typedef unsigned long mmulong |
Definition at line 192 of file convcore.C.
| typedef struct GroupDef_s * GroupDef |
| typedef struct MultiMsg_s * MultiMsg |
| anonymous enum |
| CmiReductionID_globalOffset | |
| CmiReductionID_requestOffset | |
| CmiReductionID_dynamicOffset | |
| CmiReductionID_multiplier |
Definition at line 2421 of file convcore.C.
| void initQd | ( | char ** | argv | ) |
Definition at line 1205 of file init.C.
References _dummy_dq, _qdCommHandler(), _qdCommHandlerIdx, _qdHandler(), _qdHandlerIdx, CmiAssignOnce(), CmiGetArgIntDesc(), CmiMyPe(), CmiMyRank(), CmiPrintf(), and CmiRegisterHandler().
Referenced by _initCharm(), and ConverseCommonInit().


| void CmiPoolAllocInit | ( | int | numBins | ) |
Definition at line 40 of file cmipool.C.
References malloc_nomigrate().
Referenced by ConverseCommonInit(), and SE_register().


| CpvExtern | ( | int | , | |
| _traceCoreOn | ||||
| ) |
| void CcdModuleInit | ( | char ** | ) |
Initialize the callback containers.
Definition at line 413 of file conv-conds.C.
References CcdCallBacksReset(), CcdCallOnConditionKeep(), CmiWallTimer(), init_cblist(), malloc(), and periodicCallInterval.
Referenced by ConverseCommonInit().


| void CmiMemoryInit | ( | char ** | argv | ) |
Definition at line 732 of file memory.C.
References CmiArgGroup(), CmiMyRank(), CmiNodeAllBarrier(), CmiOutOfMemoryInit(), and meta_init().
Referenced by ConverseCommonInit().


| void CldModuleInit | ( | char ** | ) |
Definition at line 237 of file cldb.bluegene.C.
References peinfo::AverageHandler, CldAskLoadHandler(), CldAverageHandler(), CldBalanceHandler(), CldEnqueueHandler(), CldGraphModuleInit(), CldHandler(), CldHopHandler(), CldInitiateReduction(), CldModuleGeneralInit(), CldNodeHandler(), CldOtherInit(), CldReadytoExec(), CldReduceHandler(), CldStoreCharemsg(), CmiMyPe(), CmiNumSpanTreeChildren(), CmiRegisterHandler(), CmiSpanTreeParent(), CqsCreate(), CrnSrand(), peinfo::EnqueueHandler, HigherPriorityWork(), peinfo::HopHandler, peinfo::load_count, peinfo::load_total, peinfo::mype, peinfo::rebalance, peinfo::ReduceHandler, peinfo::spantree_children, peinfo::spantree_parent, peinfo::spantree_root, and stats::time().
Referenced by ConverseCommonInit().


| void seedBalancerExit | ( | void | ) |
Definition at line 539 of file cldb.C.
Referenced by ConverseCommonExit().

| void EmergencyExit | ( | void | ) |
Definition at line 1134 of file init.C.
Referenced by ConverseCommonExit().

| CpvDeclare | ( | int | , | |
| _curRestartPhase | ||||
| ) |
| CpvCExtern | ( | int | , | |
| interopExitFlag | ||||
| ) |
| CpvDeclare | ( | int | , | |
| interopExitFlag | ||||
| ) |
| CpvStaticDeclare | ( | int | , | |
| CmiMainHandlerIDP | ||||
| ) |
| CpvDeclare | ( | char * | , | |
| _validProcessors | ||||
| ) |
| CpvExtern | ( | int | , | |
| n_hapi_events | ||||
| ) |
| void hapiPollEvents | ( | ) |
| void exitHybridAPI | ( | ) |
| CpvDeclare | ( | mmulong | , | |
| MemoryUsage | ||||
| ) |
| CpvDeclare | ( | mmulong | , | |
| HiWaterMark | ||||
| ) |
| CpvDeclare | ( | mmulong | , | |
| ReportedHiWaterMark | ||||
| ) |
| CpvDeclare | ( | int | , | |
| AllocCount | ||||
| ) |
| CpvDeclare | ( | int | , | |
| BlocksAllocated | ||||
| ) |
| CpvDeclare | ( | int | , | |
| expIOFlushFlag | ||||
| ) |
| CpvDeclare | ( | char * | , | |
| explicitIOBuffer | ||||
| ) |
| CpvDeclare | ( | int | , | |
| expIOBufferSize | ||||
| ) |
| void * CmiGetNonLocalNodeQ | ( | void | ) |
Definition at line 1818 of file machine-common-core.C.
References _Cmi_sleepOnIdle, AdvanceCommunication(), CmiAbort(), CmiAlloc(), CmiBarrier(), CmiGetState(), CmiIdleLock_checkMessage(), CmiIdleLock_sleep(), CmiLock(), CmiMyPe(), CmiMyRank(), CmiNodeAllBarrier(), CmiNotifyBeginIdle(), CmiNotifyGetState(), CmiNotifyIdle(), CmiNotifyStillIdle(), CmiTryLock(), CmiUnlock(), CmiYield(), copy(), CopyMsg(), CmiIdleState::cs, free(), CmiStateStruct::idle, PUP::l, len, lock, LrtsBarrier(), LrtsBeginIdle(), LrtsCreateLock(), LrtsDestroyLock(), LrtsLock(), LrtsNotifyIdle(), LrtsPostNonLocal(), LrtsStillIdle(), LrtsTryLock(), LrtsUnlock(), malloc(), MPMCQueueEmpty(), MPMCQueuePop(), msg, CmiIdleState::nIdles, PUP::s, and CmiIdleState::sleepMs.
Referenced by CsdNextMessage().


| CpvDeclare | ( | Queue | , | |
| CsdSchedQueue | ||||
| ) |
| CpvDeclare | ( | Queue | , | |
| CsdPrefetchQueue | ||||
| ) |
| CsvDeclare | ( | Queue | , | |
| CsdNodeQueue | ||||
| ) |
| CsvDeclare | ( | CmiNodeLock | , | |
| CsdNodeQueueLock | ||||
| ) |
| CpvDeclare | ( | int | , | |
| CsdStopFlag | ||||
| ) |
| CpvDeclare | ( | int | , | |
| CsdLocalCounter | ||||
| ) |
| CpvDeclare | ( | int | , | |
| _urgentSend | ||||
| ) |
| void* infi_CmiAlloc | ( | int | size | ) |
| void infi_CmiFree | ( | void * | ptr | ) |
| void infi_freeMultipleSend | ( | void * | ptr | ) |
Definition at line 3362 of file convcore.C.
References infi_unregAndFreeMeta(), len, PUP::m, msg, and offset.
Referenced by CmiFree().


| void infi_unregAndFreeMeta | ( | void * | ch | ) |
| void* CmiAlloc_bgq | ( | int | size | ) |
| void CmiFree_bgq | ( | void * | buf | ) |
| void* CmiAlloc_ppcq | ( | int | size | ) |
Definition at line 50 of file memalloc.C.
References _comm_thread_id, _nodeStart, buf, CmiMyRank(), CmiWallTimer(), malloc_nomigrate(), PPCAtomicDequeue(), CmiMemAllocHdr_ppcq_t::rank, CmiMemAllocHdr_ppcq_t::size, and traceUserBracketEvent().
Referenced by CmiAlloc().


| void CmiFree_ppcq | ( | void * | buf | ) |
Definition at line 124 of file memalloc.C.
References CmiWallTimer(), free_nomigrate(), PPCAtomicEnqueue(), CmiMemAllocHdr_ppcq_t::rank, CmiMemAllocHdr_ppcq_t::size, and traceUserBracketEvent().
Referenced by CmiFree().


| CpvDeclare | ( | void * | , | |
| CkGridObject | ||||
| ) |
| CpvDeclare | ( | Queue | , | |
| CsdGridQueue | ||||
| ) |
| void LrtsFree | ( | void * | ) |
| void LrtsRdmaFree | ( | void * | ) |
| CpvStaticDeclare | ( | int | , | |
| cmiMyPeIdle | ||||
| ) |
| CsvDeclare | ( | unsigned | int, | |
| idleThreadsCnt | ||||
| ) |
| CpvDeclare | ( | Queue | , | |
| CsdTaskQueue | ||||
| ) |
| CpvDeclare | ( | void * | , | |
| CmiSuspendedTaskQueue | ||||
| ) |
| CpvDeclare | ( | int | , | |
| isHelperOn | ||||
| ) |
| static void CmiAddCLA | ( | const char * | arg, | |
| const char * | param, | |||
| const char * | desc | |||
| ) | [static] |
Add this CLA.
Definition at line 314 of file convcore.C.
References CLA::arg, CLAformatString, CLAlistLen, CLAlistMax, CmiAbort(), CmiMyPe(), CmiPrintf(), CLA::desc, free(), CLA::param, printUsage, realloc(), and usageChecked.
Referenced by CmiGetArgDoubleDesc(), CmiGetArgFlagDesc(), CmiGetArgIntDesc(), CmiGetArgLongDesc(), and CmiGetArgStringDesc().


| static void CmiPrintCLAs | ( | void | ) | [static] |
Print out the stored list of CLA's.
Definition at line 344 of file convcore.C.
References CLA::arg, c, CLAformatString, CLAlistLen, CmiMyPe(), CmiPrintf(), CLA::desc, and CLA::param.
Referenced by CmiArgInit().


| void CmiArgInit | ( | char ** | argv | ) |
Determines if command-line usage information should be printed-- that is, if a "-?", "-h", or "--help" flag is present.
Must be called after printf is setup.
Definition at line 360 of file convcore.C.
References _smp_mutex, CLAlistLen, CLAlistMax, CmiLock(), CmiMyPe(), CmiPrintCLAs(), CmiUnlock(), free(), printUsage, and usageChecked.
Referenced by ConverseCommonInit().


| int CmiArgGivingUsage | ( | void | ) |
Return 1 if we're currently printing command-line usage information.
Definition at line 384 of file convcore.C.
References CmiMyPe(), and printUsage.
Referenced by CmiArgGroup(), cpd_memory_single_pup(), and status().


| void CmiArgGroup | ( | const char * | parentName, | |
| const char * | groupName | |||
| ) |
Identifies the module that accepts the following command-line parameters.
Definition at line 389 of file convcore.C.
References CmiArgGivingUsage(), and CmiPrintf().
Referenced by _initCharm(), _loadbalancerInit(), CkMessageWatcherInit(), CmiMemoryInit(), meta_init(), POSEreadCmdLine(), and traceCommonInit().


| int CmiGetArgc | ( | char ** | argv | ) |
Count the number of non-NULL arguments in list.
Definition at line 397 of file convcore.C.
References argc.
Referenced by _initCharm(), AMPI_API_IMPL(), CkGetArgc(), CmiCopyArgs(), ConverseRunPE(), and SendMsgBuf().

| char** CmiCopyArgs | ( | char ** | argv | ) |
Return a new, heap-allocated copy of the argv array.
Definition at line 407 of file convcore.C.
References argc, CmiGetArgc(), and malloc().
Referenced by ConverseInit(), ConverseRunPE(), and PUPfunctionpointer().


| void CmiDeleteArgs | ( | char ** | argv, | |
| int | k | |||
| ) |
Delete the first k argument from the given list, shifting all other arguments down by k spaces.
e.g., argv=={"a","b","c","d",NULL}, k==3 modifies argv={"d",NULL,"c","d",NULL}
Definition at line 422 of file convcore.C.
Referenced by CmiGetArgFlagDesc(), CmiGetArgIntDesc(), CmiGetArgLongDesc(), and CmiGetArgStringDesc().

| int CmiGetArgStringDesc | ( | char ** | argv, | |
| const char * | arg, | |||
| char ** | optDest, | |||
| const char * | desc | |||
| ) |
Find the given argment and string option in argv.
If the argument is present, set the string option and delete both from argv. If not present, return NULL. e.g., arg=="-name" returns "bob" from argv=={"a.out","foo","-name","bob","bar"}, and sets argv={"a.out","foo","bar"};
Definition at line 436 of file convcore.C.
References CmiAbort(), CmiAddCLA(), and CmiDeleteArgs().
Referenced by _initCharm(), _loadbalancerInit(), _parseCommandLineOpts(), ampiProcInit(), CcsInit(), CkMessageWatcherInit(), CldGraphModuleInit(), CmiGetArgDoubleDesc(), CmiGetArgString(), CmiInitCPUAffinity(), CmiInitMemAffinity(), controlPointMain::controlPointMain(), ConverseInit(), create_partition_map(), CthBaseInit(), LV3D0_ProcInit(), TCharm::procInit(), traceCommonInit(), and TraceCounter::traceInit().


| int CmiGetArgString | ( | char ** | argv, | |
| const char * | arg, | |||
| char ** | optDest | |||
| ) |
Definition at line 450 of file convcore.C.
References CmiGetArgStringDesc().
Referenced by _parseCommandLineOpts(), ampiProcInit(), ConfigurableRRMapLoader::haveConfiguration(), TCharm::procInit(), and TraceCounter::traceInit().


| int CmiGetArgDoubleDesc | ( | char ** | argv, | |
| const char * | arg, | |||
| double * | optDest, | |||
| const char * | desc | |||
| ) |
Find the given argument and floating-point option in argv.
Remove it and return 1; or return 0.
Definition at line 457 of file convcore.C.
References CmiAddCLA(), and CmiGetArgStringDesc().
Referenced by _loadbalancerInit(), _metabalancerInit(), CmiGetArgDouble(), controlPointMain::controlPointMain(), traceCommonInit(), TraceSimple::TraceSimple(), TraceSummary::TraceSummary(), and TraceTau::TraceTau().


| int CmiGetArgDouble | ( | char ** | argv, | |
| const char * | arg, | |||
| double * | optDest | |||
| ) |
Definition at line 464 of file convcore.C.
References CmiGetArgDoubleDesc().

Find the given argument and integer option in argv.
If the argument is present, parse and set the numeric option, delete both from argv, and return 1. If not present, return 0. e.g., arg=="-pack" matches argv=={...,"-pack","27",...}, argv=={...,"-pack0xf8",...}, and argv=={...,"-pack=0777",...}; but not argv=={...,"-packsize",...}.
Definition at line 475 of file convcore.C.
Referenced by _loadbalancerInit(), _parseCommandLineOpts(), ampiProcInit(), CcsInit(), CIdleTimeoutInit(), CkMessageWatcherInit(), CldGraphModuleInit(), CmiDeprecateArgInt(), CmiGetArgInt(), CmiInitCPUAffinity(), CmiIOInit(), CmiProcessPriority(), CmiSendMessageXpmem(), ConverseInit(), create_partition_map(), CsdInit(), initQd(), meta_init(), POSEreadCmdLine(), TCharm::procInit(), TCHARM_Get_num_chunks(), traceCommonInit(), TraceMemory::TraceMemory(), TraceSimple::TraceSimple(), TraceSummary::TraceSummary(), and TraceTau::TraceTau().

Definition at line 514 of file convcore.C.
References CmiGetArgIntDesc().
Referenced by ConverseInit(), and SendMsgBuf().


Definition at line 518 of file convcore.C.
References CmiAbort(), CmiAddCLA(), and CmiDeleteArgs().
Referenced by CmiGetArgLong().


Definition at line 557 of file convcore.C.
References CmiGetArgLongDesc().

| int CmiGetArgFlagDesc | ( | char ** | argv, | |
| const char * | arg, | |||
| const char * | desc | |||
| ) |
Find the given argument in argv.
If present, delete it and return 1; if not present, return 0. e.g., arg=="-foo" matches argv=={...,"-foo",...} but not argv={...,"-foobar",...}.
Definition at line 566 of file convcore.C.
References CmiAddCLA(), and CmiDeleteArgs().
Referenced by _loadbalancerInit(), _parseCommandLineOpts(), CcsInit(), CkMessageWatcherInit(), CldGraphModuleInit(), CldModuleGeneralInit(), CmiGetArgFlag(), CmiInitCPUAffinity(), CmiInitMemAffinity(), CmiIOInit(), CmiIsomallocInit(), controlPointMain::controlPointMain(), ConverseCommonInit(), ConverseInit(), cpd_memory_single_pup(), create_partition_map(), CstatsInit(), FEM_Init(), FTN_NAME(), CkMemCheckPT::isMaster(), LrtsInitCpuTopo(), meta_init(), POSEreadCmdLine(), TCharm::procInit(), SendMsgBuf(), traceCommonInit(), TraceCounter::traceInit(), TraceMemory::TraceMemory(), and TraceSummary::TraceSummary().


| int CmiGetArgFlag | ( | char ** | argv, | |
| const char * | arg | |||
| ) |
Definition at line 578 of file convcore.C.
References CmiGetArgFlagDesc().
Referenced by _parseCommandLineOpts(), ampiProcInit(), ConverseInit(), SendMsgBuf(), traceCommonInit(), TraceCore::TraceCore(), and TraceCounter::traceInit().


| void CmiDeprecateArgInt | ( | char ** | argv, | |
| const char * | arg, | |||
| const char * | desc, | |||
| const char * | warning | |||
| ) |
Definition at line 582 of file convcore.C.
References CmiGetArgIntDesc(), and CmiPrintf().
Referenced by CmiInitPxshm().


| static char* _implTrimParenthesis | ( | char * | str, | |
| int | trimname | |||
| ) | [static] |
Definition at line 602 of file convcore.C.
Referenced by CmiBacktracePrint(), and CmiIsFortranLibraryCall().

| static const char* _implGetBacktraceSys | ( | const char * | name | ) | [static] |
Definition at line 625 of file convcore.C.
Referenced by CmiBacktracePrint().

| void CmiBacktracePrint | ( | void ** | retPtrs, | |
| int | nLevels | |||
| ) |
Print out the names of these function pointers.
Definition at line 638 of file convcore.C.
References _implGetBacktraceSys(), _implTrimParenthesis(), CmiBacktraceLookup(), CmiMyPe(), CmiPrintf(), free(), and print().
Referenced by CmiPrintStackTrace(), printSlot(), and slotAbort().


| void CmiPrintStackTrace | ( | int | nSkip | ) |
Definition at line 665 of file convcore.C.
References CmiBacktracePrint(), and CmiBacktraceRecord().
Referenced by CmiAbortHelper(), meta_free(), meta_malloc(), and TCHARM_Api_trace().


| int CmiIsFortranLibraryCall | ( | void | ) |
Definition at line 674 of file convcore.C.
References _implTrimParenthesis(), CmiBacktraceLookup(), CmiBacktraceRecord(), and free().
Referenced by meta_aligned_alloc(), meta_malloc(), meta_memalign(), and meta_posix_memalign().


| CpvDeclare | ( | int | , | |
| CstatsMaxChareQueueLength | ||||
| ) |
| CpvDeclare | ( | int | , | |
| CstatsMaxForChareQueueLength | ||||
| ) |
| CpvDeclare | ( | int | , | |
| CstatsMaxFixedChareQueueLength | ||||
| ) |
| CpvStaticDeclare | ( | int | , | |
| CstatPrintQueueStatsFlag | ||||
| ) |
| CpvStaticDeclare | ( | int | , | |
| CstatPrintMemStatsFlag | ||||
| ) |
| void CstatsInit | ( | char ** | argv | ) |
Definition at line 716 of file convcore.C.
References CmiGetArgFlagDesc().
Referenced by ConverseCommonInit().


Definition at line 752 of file convcore.C.
| int CstatPrintQueueStats | ( | void | ) |
Definition at line 757 of file convcore.C.
| int CstatPrintMemStats | ( | void | ) |
Definition at line 762 of file convcore.C.
| CpvDeclare | ( | CmiHandlerInfo * | , | |
| CmiHandlerTable | ||||
| ) |
| CpvStaticDeclare | ( | int | , | |
| CmiHandlerCount | ||||
| ) |
| CpvStaticDeclare | ( | int | , | |
| CmiHandlerLocal | ||||
| ) |
| CpvStaticDeclare | ( | int | , | |
| CmiHandlerGlobal | ||||
| ) |
| CpvDeclare | ( | int | , | |
| CmiHandlerMax | ||||
| ) |
| static void CmiExtendHandlerTable | ( | int | atLeastLen | ) | [static] |
Definition at line 779 of file convcore.C.
References free(), malloc(), and max().
Referenced by CmiNumberHandler(), and CmiNumberHandlerEx().


Definition at line 796 of file convcore.C.
References CmiMyRank(), and CmiNodeAllBarrier().
Referenced by _ckArrayInit(), _ckModuleInit(), _initCharm(), CcsInit(), CmiInitCPUAffinity(), CWebInit(), init_comm(), initQd(), and lbprocinit().


| void CmiNumberHandler | ( | int | n, | |
| CmiHandler | h | |||
| ) |
Definition at line 801 of file convcore.C.
References CmiExtendHandlerTable(), CmiHandlerInfo::hdlr, and CmiHandlerInfo::userPtr.
Referenced by CkMessageWatcherInit(), CmiRegisterHandler(), CmiRegisterHandlerGlobal(), and CmiRegisterHandlerLocal().


| void CmiNumberHandlerEx | ( | int | n, | |
| CmiHandlerEx | h, | |||
| void * | userPtr | |||
| ) |
Definition at line 809 of file convcore.C.
References CmiExtendHandlerTable(), CmiHandlerInfo::hdlr, and CmiHandlerInfo::userPtr.
Referenced by CmiRegisterHandlerEx().


| int CmiRegisterHandler | ( | CmiHandler | h | ) |
Definition at line 823 of file convcore.C.
References CmiNumberHandler().
Referenced by CcsInit(), CfutureModuleInit(), CldGraphModuleInit(), CldModuleGeneralInit(), CldModuleInit(), CldRegisterInfoFn(), CldRegisterPackFn(), CmiGroupInit(), CmiHandlerInit(), CmiInitCPUAffinity(), CmiInitImmediateMsg(), CmiInitMultipleSend(), CmiInitNotifyCommThdScheme(), CmiMulticastInit(), CmiOnesidedDirectInit(), CmiPersistentInit(), CmiReductionsInit(), CmiRegisterHandlerAssignOnce(), CPathModuleInit(), CpmModuleInit(), CQdInit(), CthSchedInit(), CWebInit(), init_comm(), initQd(), LrtsInitCpuTopo(), ntohl(), RegisterCkLoopHdlrs(), and StatTable::StatTable().


| void CmiRegisterHandlerAssignOnce | ( | CmiHandler | h, | |
| int * | index | |||
| ) |
Definition at line 831 of file convcore.C.
References CmiBarrier(), CmiMyRank(), and CmiRegisterHandler().

| int CmiRegisterHandlerEx | ( | CmiHandlerEx | h, | |
| void * | userPtr | |||
| ) |
Definition at line 838 of file convcore.C.
References CmiNumberHandlerEx().
Referenced by CmiRegisterHandlerExAssignOnce().


| void CmiRegisterHandlerExAssignOnce | ( | CmiHandlerEx | h, | |
| void * | userPtr, | |||
| int * | index | |||
| ) |
Definition at line 846 of file convcore.C.
References CmiBarrier(), CmiMyRank(), and CmiRegisterHandlerEx().

| int CmiRegisterHandlerLocal | ( | CmiHandler | h | ) |
Definition at line 854 of file convcore.C.
References CmiNumberHandler().

| int CmiRegisterHandlerGlobal | ( | CmiHandler | h | ) |
Definition at line 862 of file convcore.C.
References CmiError(), CmiMyPe(), and CmiNumberHandler().

| static void _cmiZeroHandler | ( | void * | msg | ) | [static] |
Definition at line 873 of file convcore.C.
References CmiAbort().
Referenced by CmiHandlerInit().


| static void CmiHandlerInit | ( | void | ) | [static] |
Definition at line 877 of file convcore.C.
References _cmiZeroHandler(), and CmiRegisterHandler().
Referenced by ConverseCommonInit().


| char * CmiPrintDate | ( | void | ) |
Definition at line 904 of file convcore.C.
References PUP::t, and stats::time().

| CpvStaticDeclare | ( | double | , | |
| clocktick | ||||
| ) |
| CpvStaticDeclare | ( | int | , | |
| inittime_wallclock | ||||
| ) |
| CpvStaticDeclare | ( | int | , | |
| inittime_virtual | ||||
| ) |
| int CmiTimerIsSynchronized | ( | void | ) |
Definition at line 931 of file convcore.C.
Referenced by SendMsgBuf().

| int CmiTimerAbsolute | ( | void | ) |
Definition at line 936 of file convcore.C.
Referenced by SendMsgBuf(), TraceProjectionsInit::TraceProjectionsInit(), and TraceSummary::TraceSummary().

| double CmiStartTimer | ( | void | ) |
Definition at line 941 of file convcore.C.
Referenced by SendMsgBuf(), and traceCommonInit().

| double CmiInitTime | ( | void | ) |
Definition at line 946 of file convcore.C.
References inittime_wallclock.
Referenced by SendMsgBuf(), and TraceSummary::TraceSummary().

| void CmiTimerInit | ( | char ** | argv | ) |
Definition at line 951 of file convcore.C.
References clocktick, and inittime_wallclock.
Referenced by ConverseCommonInit(), and SendMsgBuf().

| double CmiWallTimer | ( | void | ) |
Definition at line 962 of file convcore.C.
Referenced by _checkpointRequestHandler(), _ckAckEvac(), _ckEvacBcast(), _getTicket(), _handlePhase2(), _initCharm(), _initHandler(), _messageLoggingInit(), _receiveLocationHandler(), _receiveMigrationNoticeAckHandler(), _recvCheckpointHandler(), _recvGlobalStepHandler(), _recvRestartCheckpointHandler(), _resendMessagesHandler(), _restartHandler(), _sendDetsHandler(), _sendDetsReplyHandler(), _sendReadonlies(), _startCheckpointHandler(), _updateHomeAckHandler(), CkElementEvacuate::addLocation(), DistributedLB::AfterLBReduction(), PVT::beginCheckpoint(), TraceControlPoints::beginExecute(), TraceControlPoints::beginIdle(), TraceSummary::beginPack(), TraceSummary::beginUnpack(), sim::Cancel(), opt::CancelSpawn(), CcdCallBacks(), CcdCallFnAfterOnPE(), CcdModuleInit(), CcdRaiseCondition(), CcdSetMinResolution(), CcsRecvResponse(), CcsSendRequestGeneric(), CkCheckpointMgr::Checkpoint(), sim::CheckpointCommit(), CkClearAllArrayElements(), CkDecideEvacPe(), CkDieNow(), CkEvacuatedElement(), CkMlogRestart(), CkResumeRestartMain(), CldAckNoTaskHandler(), CldAskLoadHandler(), CldBalance(), CldBeginIdle(), CldLoadResponseHandler(), CldStillIdle(), CmiAlloc_ppcq(), CmiFree_ppcq(), CmiFwrite(), CmiSendMessagePxshm(), CmiSendMessageXpmem(), sim::Commit(), CkNodeReductionMgr::contributeWithCounter(), controlPointMain::controlPointMain(), controlPointTimingStamp(), CkMemCheckPT::cpFinish(), CreateLBFunc_Def(), PathHistory::createPath(), criticalPath_send(), criticalPath_split(), criticalPath_start(), CthScheduledDecrement(), CthStartThread(), CthSuspend(), CkMemCheckPT::doItNow(), CkThresholdTimer::done_(), DistributedLB::DoneGossip(), TraceControlPoints::endExecute(), TraceControlPoints::endIdle(), TraceSummary::endPack(), endTraceBigSim_20param(), TraceSummary::endUnpack(), PythonObject::execute(), PythonObject::executeThread(), FTN_NAME(), controlPointManager::generatePlan(), MergeablePathHistory::get_entry_method_time(), getUsage(), heartBeatCheckHandler(), heartBeatHandler(), TraceControlPoints::idleRatio(), informLocationHome(), LBDB::batsyncer::init(), initUsage(), CkMemCheckPT::isMaster(), killLocal(), TraceProjectionsBOC::kMeansDone(), TraceProjectionsBOC::kMeansDoneFlushed(), LrtsInitCpuTopo(), ChareMlogData::next_ticket(), TraceControlPoints::overheadRatio(), POSE_busy_wait(), POSE_init(), POSE_startTimer(), pose::prepExit(), controlPointManager::processControlPoints(), processReceivedTN(), CentralLB::ProcessReceiveMigration(), PumpMsgsBlocking(), PUPbytes(), readKillFile(), ReleasePostedMessages(), TraceControlPoints::resetAll(), TraceControlPoints::resetTimings(), PVT::resumeAfterCheckpoint(), PVT::resumeAfterLB(), LBDB::batsyncer::resumeFromSync(), opt::Rollback(), SendMsgBuf(), CkCheckpointMgr::SendRestartCB(), sim::SeqBeginCheckpoint(), sim::SeqResumeAfterCheckpoint(), PVT::setGVT(), CkThresholdTimer::start_(), startLoadBalancingMlog(), startMlogCheckpoint(), startTraceBigSim(), StealLoad(), StealTask(), sim::Step(), seq::Step(), adapt5::Step(), adapt4::Step(), adapt3::Step(), DistributedLB::Strategy(), localStat::SwitchTimer(), TempAwareRefineLB::TempAwareRefineLB(), localStat::TimerStop(), topo_callback(), TraceControlPoints::traceBegin(), traceCommonInit(), TraceControlPoints::traceEnd(), TraceProjectionsBOC::traceProjectionsParallelShutdown(), TraceTimerCommon(), TraceControlPoints::untracedTime(), CkDiskCheckPTInfo::updateBuffer(), MergeablePathHistory::updateMax(), TempAwareRefineLB::work(), ScotchTopoLB::work(), ScotchLB::work(), zlib_compress(), zlib_decompress(), and CkMessageRecorder::~CkMessageRecorder().
| double CmiCpuTimer | ( | void | ) |
Definition at line 973 of file convcore.C.
References clocktick.
Referenced by CmiTimer(), FTN_NAME(), LDProcessorSpeed(), and SendMsgBuf().

| double CmiTimer | ( | void | ) |
Definition at line 985 of file convcore.C.
Referenced by _getCheckpointHandler(), _startCheckpointHandler(), CldAskLoadHandler(), CldEnqueue(), CldStoreCharemsg(), HigherPriorityWork(), sendCheckpointData(), SendMsgBuf(), and startMlogCheckpoint().

| CpvStaticDeclare | ( | double | , | |
| inittime_virtual | ||||
| ) |
| static double readMHz | ( | void | ) | [static] |
Definition at line 1094 of file convcore.C.
References _smp_mutex, buf, CmiAbort(), CmiLock(), CmiUnlock(), PUP::s, and x.

| CpvStaticDeclare | ( | double | , | |
| inittime_walltime | ||||
| ) |
| CpvStaticDeclare | ( | unsigned | long, | |
| inittime | ||||
| ) |
| CpvStaticDeclare | ( | uint64_t | , | |
| inittime | ||||
| ) |
| static uint64_t PPC64_TimeBase | ( | void | ) | [inline, static] |
Definition at line 1263 of file convcore.C.
| CpvStaticDeclare | ( | double | , | |
| inittime_wallclock | ||||
| ) |
| CpvStaticDeclare | ( | long | long, | |
| inittime_wallclock | ||||
| ) |
Return 1 if our outgoing message queue for this node is longer than this many bytes.
Definition at line 1501 of file convcore.C.
Referenced by LV3D0_ClientManager_toMaster::progress().

Definition at line 1508 of file convcore.C.
References handler().

Definition at line 2344 of file convcore.C.
References CmiSyncSendAndFree().
Referenced by _CmiMultipleSend(), CmiASyncVectorSend(), CmiSyncVectorSendAndFree(), and sendMsg().


| CmiCommHandle CmiASyncVectorSend | ( | int | destPE, | |
| int | n, | |||
| int * | sizes, | |||
| char ** | msgs | |||
| ) |
Definition at line 2355 of file convcore.C.
References CmiSyncVectorSend().

Definition at line 2360 of file convcore.C.
References CmiFree(), and CmiSyncVectorSend().

| CpvStaticDeclare | ( | int | , | |
| CmiReductionMessageHandler | ||||
| ) |
| CpvStaticDeclare | ( | int | , | |
| CmiReductionDynamicRequestHandler | ||||
| ) |
| CpvStaticDeclare | ( | CmiReduction ** | , | |
| _reduce_info | ||||
| ) |
| CpvStaticDeclare | ( | int | , | |
| _reduce_info_size | ||||
| ) |
| CpvStaticDeclare | ( | CmiUInt2 | , | |
| _reduce_seqID_global | ||||
| ) |
| CpvStaticDeclare | ( | CmiUInt2 | , | |
| _reduce_seqID_request | ||||
| ) |
| CpvStaticDeclare | ( | CmiUInt2 | , | |
| _reduce_seqID_dynamic | ||||
| ) |
| CmiReduction* CmiGetReductionCreate | ( | int | id, | |
| short int | numChildren | |||
| ) |
Definition at line 2428 of file convcore.C.
References CmiAbort(), free(), index, CmiReduction::localContributed, malloc(), CmiReduction::numChildren, CmiReduction::numRemoteReceived, CmiReduction::remoteData, CmiReduction::seqID, and PUP::u.
Referenced by CmiGetNextReduction(), CmiGetReduction(), CmiHandleReductionMessage(), CmiListReduce(), CmiListReduceStruct(), CmiReduceID(), and CmiReduceStructID().


| CmiReduction* CmiGetReduction | ( | int | id | ) |
Definition at line 2455 of file convcore.C.
References CmiGetReductionCreate().
Referenced by CmiHandleReductionMessage().


| void CmiClearReduction | ( | int | id | ) |
Definition at line 2459 of file convcore.C.
References free(), index, and PUP::u.
Referenced by CmiSendReduce().


| CmiReduction* CmiGetNextReduction | ( | short int | numChildren | ) |
Definition at line 2465 of file convcore.C.
References CmiGetReductionCreate(), CmiReductionID_globalOffset, and CmiReductionID_multiplier.
Referenced by CmiReduce(), and CmiReduceStruct().


| CmiReductionID CmiGetGlobalReduction | ( | void | ) |
Definition at line 2472 of file convcore.C.
References CmiReductionID_multiplier.
Referenced by CcsSetMergeFn().

| CmiReductionID CmiGetDynamicReduction | ( | void | ) |
Definition at line 2476 of file convcore.C.
References CmiAbort(), CmiMyPe(), and CmiReductionID_multiplier.
Referenced by CmiReductionHandleDynamicRequest().


| void CmiReductionHandleDynamicRequest | ( | char * | msg | ) |
Definition at line 2481 of file convcore.C.
References CmiGetDynamicReduction(), CmiSyncBroadcastAllAndFree(), CmiSyncSendAndFree(), int, size, and values.
Referenced by CmiGetDynamicReductionRemote(), and CmiReductionsInit().


Definition at line 2494 of file convcore.C.
References CmiAlloc(), CmiMyPe(), CmiReductionHandleDynamicRequest(), CmiSyncSendAndFree(), int, msg, size, and values.

| void CmiSendReduce | ( | CmiReduction * | red | ) |
Definition at line 2511 of file convcore.C.
References CmiAlloc(), CmiClearReduction(), CmiFree(), CmiSyncSendAndFree(), CmiReduction::deleteFn, CmiReduction::destination, CmiReduction::localContributed, CmiReduction::localData, CmiReduction::localSize, CmiReduction::mergeFn, msg, CmiReduction::numChildren, CmiReduction::numRemoteReceived, offset, CmiReduction::ops, p, CmiReduction::parent, pup_destroy(), pup_new_sizer(), pup_new_toMem, pup_size(), CmiReduction::pupFn, CmiReduction::remoteData, and CmiReduction::seqID.
Referenced by CmiGlobalReduce(), CmiGlobalReduceStruct(), CmiHandleReductionMessage(), CmiListReduce(), and CmiListReduceStruct().


Definition at line 2551 of file convcore.C.
Referenced by CpdCharmInit(), and ntohl().

| void CmiResetGlobalReduceSeqID | ( | void | ) |
Definition at line 2555 of file convcore.C.
Referenced by _resendMessagesHandler(), _sendDetsHandler(), and CkMemCheckPT::isMaster().

| static void CmiGlobalReduce | ( | void * | msg, | |
| int | size, | |||
| CmiReduceMergeFn | mergeFn, | |||
| CmiReduction * | red | |||
| ) | [static] |
Definition at line 2559 of file convcore.C.
References CmiMyPe(), CmiNumSpanTreeChildren(), CmiSendReduce(), CmiSpanTreeParent(), CmiReduction::destination, CmiReduction::localContributed, CmiReduction::localData, CmiReduction::localSize, CmiReduction::mergeFn, CmiReduction::numChildren, CmiReduction::ops, CmiReduction::parent, and CmiReduction::pupFn.
Referenced by CmiReduce(), and CmiReduceID().


| static void CmiGlobalReduceStruct | ( | void * | data, | |
| CmiReducePupFn | pupFn, | |||
| CmiReduceMergeFn | mergeFn, | |||
| CmiHandler | dest, | |||
| CmiReduceDeleteFn | deleteFn, | |||
| CmiReduction * | red | |||
| ) | [static] |
Definition at line 2573 of file convcore.C.
References CmiMyPe(), CmiNumSpanTreeChildren(), CmiSendReduce(), CmiSpanTreeParent(), CmiReduction::deleteFn, CmiReduction::destination, CmiReduction::localContributed, CmiReduction::localData, CmiReduction::localSize, CmiReduction::mergeFn, CmiReduction::numChildren, CmiReduction::ops, CmiReduction::parent, and CmiReduction::pupFn.
Referenced by CmiReduceStruct(), and CmiReduceStructID().


| void CmiReduce | ( | void * | msg, | |
| int | size, | |||
| CmiReduceMergeFn | mergeFn | |||
| ) |
Definition at line 2590 of file convcore.C.
References CmiGetNextReduction(), CmiGlobalReduce(), CmiMyPe(), and CmiNumSpanTreeChildren().
Referenced by _checkpointAckHandler(), _sendStats(), _sendWarnings(), finishedCheckpointLoadBalancing(), CkMemCheckPT::isMaster(), LrtsInitCpuTopo(), and ntohl().


| void CmiReduceStruct | ( | void * | data, | |
| CmiReducePupFn | pupFn, | |||
| CmiReduceMergeFn | mergeFn, | |||
| CmiHandler | dest, | |||
| CmiReduceDeleteFn | deleteFn | |||
| ) |
Definition at line 2595 of file convcore.C.
References CmiGetNextReduction(), CmiGlobalReduceStruct(), CmiMyPe(), and CmiNumSpanTreeChildren().
Referenced by ntohl().


| void CmiReduceID | ( | void * | msg, | |
| int | size, | |||
| CmiReduceMergeFn | mergeFn, | |||
| CmiReductionID | id | |||
| ) |
Definition at line 2602 of file convcore.C.
References CmiGetReductionCreate(), CmiGlobalReduce(), CmiMyPe(), and CmiNumSpanTreeChildren().

| void CmiReduceStructID | ( | void * | data, | |
| CmiReducePupFn | pupFn, | |||
| CmiReduceMergeFn | mergeFn, | |||
| CmiHandler | dest, | |||
| CmiReduceDeleteFn | deleteFn, | |||
| CmiReductionID | id | |||
| ) |
Definition at line 2607 of file convcore.C.
References CmiGetReductionCreate(), CmiGlobalReduceStruct(), CmiMyPe(), and CmiNumSpanTreeChildren().

| void CmiListReduce | ( | int | npes, | |
| int * | pes, | |||
| void * | msg, | |||
| int | size, | |||
| CmiReduceMergeFn | mergeFn, | |||
| CmiReductionID | id | |||
| ) |
Definition at line 2614 of file convcore.C.
References CmiGetReductionCreate(), CmiMyPe(), CmiNumSpanTreeChildren(), CmiSendReduce(), CmiReduction::destination, CmiReduction::localContributed, CmiReduction::localData, CmiReduction::localSize, CmiReduction::mergeFn, CmiReduction::numChildren, CmiReduction::ops, CmiReduction::parent, and CmiReduction::pupFn.
Referenced by CcsReply(), and CmiGroupReduce().


| void CmiListReduceStruct | ( | int | npes, | |
| int * | pes, | |||
| void * | data, | |||
| CmiReducePupFn | pupFn, | |||
| CmiReduceMergeFn | mergeFn, | |||
| CmiHandler | dest, | |||
| CmiReduceDeleteFn | deleteFn, | |||
| CmiReductionID | id | |||
| ) |
Definition at line 2637 of file convcore.C.
References CmiGetReductionCreate(), CmiMyPe(), CmiNumSpanTreeChildren(), CmiSendReduce(), CmiReduction::deleteFn, CmiReduction::destination, CmiReduction::localContributed, CmiReduction::localData, CmiReduction::localSize, CmiReduction::mergeFn, CmiReduction::numChildren, CmiReduction::ops, CmiReduction::parent, and CmiReduction::pupFn.
Referenced by CmiGroupReduceStruct().


| void CmiGroupReduce | ( | CmiGroup | grp, | |
| void * | msg, | |||
| int | size, | |||
| CmiReduceMergeFn | mergeFn, | |||
| CmiReductionID | id | |||
| ) |
Definition at line 2663 of file convcore.C.
References CmiListReduce(), CmiLookupGroup(), and npes.

| void CmiGroupReduceStruct | ( | CmiGroup | grp, | |
| void * | data, | |||
| CmiReducePupFn | pupFn, | |||
| CmiReduceMergeFn | mergeFn, | |||
| CmiHandler | dest, | |||
| CmiReduceDeleteFn | deleteFn, | |||
| CmiReductionID | id | |||
| ) |
Definition at line 2669 of file convcore.C.
References CmiListReduceStruct(), CmiLookupGroup(), and npes.

| void CmiNodeReduce | ( | void * | data, | |
| int | size, | |||
| CmiReduceMergeFn | mergeFn, | |||
| int | redID, | |||
| int | numChildren, | |||
| int | parent | |||
| ) |
Definition at line 2677 of file convcore.C.
References CmiAbort().
Referenced by CmiNodeReduce().


Definition at line 2692 of file convcore.C.
References CmiNodeFirst(), CmiNodeReduce(), CmiNodeSpanTreeParent(), and CmiNumNodeSpanTreeChildren().

| void CmiNodeReduce | ( | void * | data, | |
| int | size, | |||
| void *(*)(void *, void **, int) | mergeFn, | |||
| int | numChildren, | |||
| int | parent | |||
| ) |
Definition at line 2696 of file convcore.C.
References CmiNodeReduce().

Definition at line 2699 of file convcore.C.
References CmiNodeFirst(), CmiNodeReduce(), CmiNodeSpanTreeParent(), and CmiNumNodeSpanTreeChildren().

| void CmiNodeReduceStruct | ( | void * | data, | |
| CmiReducePupFn | pupFn, | |||
| CmiReduceMergeFn | mergeFn, | |||
| CmiHandler | dest, | |||
| CmiReduceDeleteFn | deleteFn | |||
| ) |
Definition at line 2705 of file convcore.C.
References CmiAbort().

| void CmiHandleReductionMessage | ( | void * | msg | ) |
Definition at line 2722 of file convcore.C.
References CmiGetReduction(), CmiGetReductionCreate(), CmiSendReduce(), CmiReduction::numChildren, CmiReduction::numRemoteReceived, and CmiReduction::remoteData.
Referenced by CmiReductionsInit().


| void CmiReductionsInit | ( | void | ) |
Definition at line 2734 of file convcore.C.
References CmiHandleReductionMessage(), CmiReductionHandleDynamicRequest(), CmiReductionID_dynamicOffset, CmiReductionID_globalOffset, CmiReductionID_requestOffset, CmiRegisterHandler(), and malloc().
Referenced by ConverseCommonInit().


| CpvStaticDeclare | ( | int | , | |
| CmiGroupHandlerIndex | ||||
| ) |
| CpvStaticDeclare | ( | int | , | |
| CmiGroupCounter | ||||
| ) |
| CpvStaticDeclare | ( | GroupDef * | , | |
| CmiGroupTable | ||||
| ) |
| void CmiGroupHandler | ( | GroupDef | def | ) |
Definition at line 2779 of file convcore.C.
References GroupDef_s::core, and GroupDef_s::group.
Referenced by CmiGroupInit().

Definition at line 2790 of file convcore.C.
References CmiAlloc(), CmiMyPe(), CmiSyncBroadcastAllAndFree(), GroupDef_s::group, int, len, GroupDef_s::npes, and GroupDef_s::pes.
Referenced by CldComputeNeighborData(), CldReadNeighborData(), and HybridBaseLB::initTree().


Definition at line 2807 of file convcore.C.
References GroupDef_s::core, GroupDef_s::group, GroupDef_s::npes, and GroupDef_s::pes.
Referenced by CkSendMsgBranchGroup(), CldEnqueueGroup(), CmiGroupReduce(), CmiGroupReduceStruct(), and CmiMulticastDeliver().

| void CmiGroupInit | ( | void | ) |
Definition at line 2823 of file convcore.C.
References calloc(), CmiAbort(), CmiGroupHandler(), and CmiRegisterHandler().
Referenced by ConverseCommonInit().


Definition at line 2846 of file convcore.C.
Referenced by CmiAsyncListSendFn(), CmiFreeListSendFn(), and CmiSyncListSend().

| CmiCommHandle CmiAsyncListSendFn | ( | int | npes, | |
| const int * | pes, | |||
| int | len, | |||
| char * | msg | |||
| ) |
Definition at line 2865 of file convcore.C.
Definition at line 2872 of file convcore.C.
Referenced by CmiSyncListSendAndFree().

| CpvDeclare | ( | int | , | |
| CmiMulticastHandlerIndex | ||||
| ) |
| void CmiMulticastDeliver | ( | MultiMsg | msg | ) |
Definition at line 2909 of file convcore.C.
References CmiFree(), CmiLookupGroup(), CmiMyPe(), CmiSyncSend(), CmiSyncSendAndFree(), MultiMsg_s::group, npes, MultiMsg_s::origlen, and MultiMsg_s::pos.
Referenced by CmiMulticastHandler(), and CmiSyncMulticastFn().


| void CmiMulticastHandler | ( | MultiMsg | msg | ) |
Definition at line 2947 of file convcore.C.
References CmiMulticastDeliver().
Referenced by CmiMulticastInit().


Definition at line 2952 of file convcore.C.
References CmiAlloc(), and CmiMulticastDeliver().
Referenced by CmiFreeMulticastFn(), and CmiSyncMulticast().


Definition at line 2970 of file convcore.C.
References CmiFree(), and CmiSyncMulticastFn().
Referenced by CmiSyncMulticastAndFree().


| CmiCommHandle CmiAsyncMulticastFn | ( | CmiGroup | grp, | |
| int | len, | |||
| char * | msg | |||
| ) |
Definition at line 2976 of file convcore.C.
References CmiError().

| void CmiMulticastInit | ( | void | ) |
Definition at line 2982 of file convcore.C.
References CmiMulticastHandler(), and CmiRegisterHandler().
Referenced by ConverseCommonInit().


| void* arena_malloc | ( | int | size | ) |
| void arena_free | ( | void * | blockPtr | ) |
| void* CmiAlloc | ( | int | size | ) |
Allocate `size` bytes of memory usable as a message buffer.
Such memory may be in limited supply and expensive to obtain on machine layers that use registered or pinned memory when interacting with the communication hardware. Uses besides buffers in which to construct messages should prefer the malloc()/free() provided by libmemory-*.
Definition at line 3021 of file convcore.C.
References arena_malloc(), CmiAlloc_bgq(), CmiAlloc_ppcq(), CmiInitMsgHeader(), CmiMyPe(), CmiPoolAlloc(), CmiPrintf(), infi_CmiAlloc(), LrtsAlloc(), and malloc_nomigrate().
Referenced by TokenPool::_alloc(), _checkpointAckHandler(), _checkpointBarrierHandler(), _getCheckpointHandler(), _messageLoggingInit(), _recvCheckpointHandler(), _recvGlobalStepHandler(), _recvRestartCheckpointHandler(), _sendDetsHandler(), _sendDetsReplyHandler(), _startCheckpointHandler(), _updateHomeAckHandler(), addBufferedDeterminant(), ElementDistributor::addLocation(), allocateInterimNodeAckObj(), bdcastROGroupData(), bufalloc(), callHandlerRec(), CcsImpl_ccs2converse(), CcsImpl_reply(), CcsMerge_concat(), CcsReply(), CfutureCreateBuffer(), CkArray::CkArray(), CkCopyMsg(), CProxy_ArrayBase::ckInsertIdx(), CkRdmaIssueRgets(), CkRdmaPrepareBcastMsg(), CkStartMlogCheckpoint(), CldGraphModuleInit(), CldModuleGeneralInit(), CldOtherInit(), CldPutToken(), CldPutTokenPrio(), CmiCheckAffinity(), CmiCopyMsg(), CmiCreateCompressPersistent(), CmiCreateCompressPersistentSize(), CmiCreatePersistent(), CmiDestroyPersistent(), CmiEstablishGroup(), CmiGetDynamicReductionRemote(), CmiGetNonLocalNodeQ(), CmiInitCPUAffinity(), CmiInvokeBcastAckHandler(), CmiInvokeBcastPostAckHandler(), CmiInvokeRemoteAckHandler(), CmiIOInit(), CmiIssueRget(), CmiIssueRput(), CmiSendMessageCma(), CmiSendMessagePxshm(), CmiSendMessageXpmem(), CmiSendReduce(), CmiStartQD(), BGConverse::CmiSyncBroadcast(), BGConverse::CmiSyncBroadcastAll(), CmiSyncMulticastFn(), BGConverse::CmiSyncSend(), CmmNew(), CmmPut(), combineMessage(), CompressPersistentMsg(), copyEnvelope(), CPathCreateRedmsg(), CPathSend(), CpdGetNextMessageConditional(), cpuTopoHandler(), CqsCreate(), CqsDeqExpand(), CqsEnumerateDeq(), CqsEnumeratePrioq(), CqsEnumerateQueue(), CqsPrioqExpand(), CqsPrioqGetDeq(), CqsPrioqInit(), CqsPrioqRehash(), CWeb_Collect(), CWebHandler(), StatTable::doReduction(), emptyReduction(), finishedCheckpointLoadBalancing(), CkMessageDetailReplay::getNext(), getPool(), handleOneCmaMdMsg(), heartBeatCheckHandler(), heartBeatPartner(), CkMemCheckPT::isMaster(), LrtsInitCpuTopo(), ntohl(), persistentRequestHandler(), prepare_slotmsg(), print_node0(), PumpMsgs(), PumpMsgsBlocking(), Event::pup(), CkNcpyBuffer::rdmaGet(), CkNcpyBuffer::rdmaPut(), readonlyAllocateOnSource(), readonlyGet(), CkMulticastMgr::recvPacket(), recvViaCtrlMsg(), sendBackImmigrantRecObjs(), sendCheckpointData(), SendMsgBuf(), sendRemoveLogRequests(), and startMlogCheckpoint().

| void* CmiRdmaAlloc | ( | int | size | ) |
Definition at line 3076 of file convcore.C.
References CmiInitMsgHeader(), infi_CmiAlloc(), LrtsAlloc(), LrtsRdmaAlloc(), and malloc_nomigrate().

| static void* CmiAllocFindEnclosing | ( | void * | blk | ) | [static] |
Follow the header links out to the most enclosing block.
Definition at line 3101 of file convcore.C.
Referenced by CmiFree(), CmiGetReference(), CmiRdmaFree(), and CmiReference().

| void CmiInitMsgHeader | ( | void * | msg, | |
| int | size | |||
| ) |
Definition at line 3110 of file convcore.C.
Referenced by _CmiMultipleSend(), _getCheckpointHandler(), _getRestartCheckpointHandler(), _receiveMigrationNoticeHandler(), _restartHandler(), _storeCheckpointHandler(), _updateHomeRequestHandler(), checkpointAlarm(), CkMlogRestart(), CmiAlloc(), CmiRdmaAlloc(), getGlobalStep(), informLocationHome(), sendDummyMigration(), sendDummyMigrationCounts(), and sendMlogLocation().

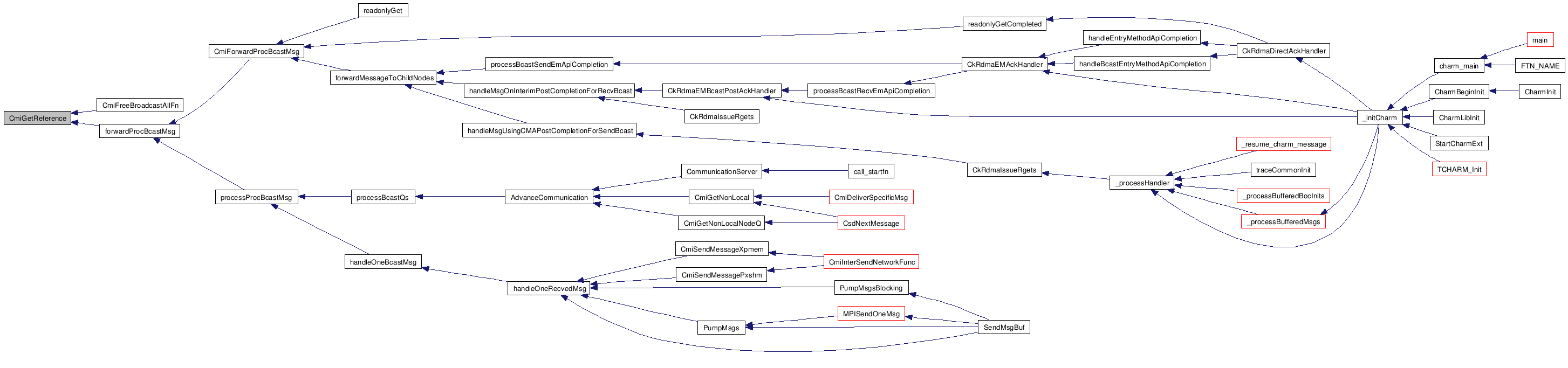
| int CmiGetReference | ( | void * | blk | ) |
Definition at line 3118 of file convcore.C.
References CmiAllocFindEnclosing().
Referenced by CmiFreeBroadcastAllFn(), and forwardProcBcastMsg().


| void CmiReference | ( | void * | blk | ) |
Increment the reference count for this block's owner.
This call must be matched by an equivalent CmiFree.
Definition at line 3125 of file convcore.C.
References CmiAllocFindEnclosing().
Referenced by CmiMultiMsgHandler(), CmiSyncListSendFn(), CompressPersistentMsg(), CpdBeforeEp(), CpdPythonGroup::cpdCheck(), CpdDeliverMessageInt(), CpdDeliverSingleMessage(), SDAG::MsgClosure::MsgClosure(), SDAG::MsgClosure::pup(), SendHyperCube(), and SendSpanningChildren().


| int CmiSize | ( | void * | blk | ) |
Return the size of the user portion of this block.
Definition at line 3131 of file convcore.C.
Referenced by CpdListHeader_ccs_list_items(), and getImageHandler().

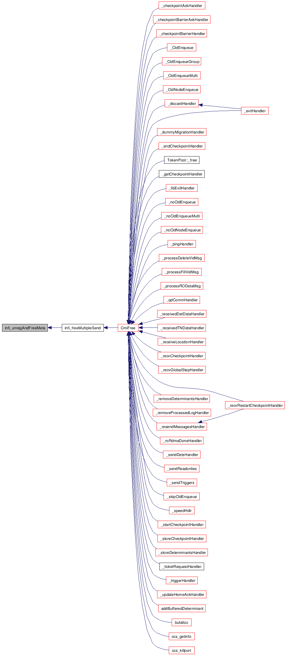
| void CmiFree | ( | void * | blk | ) |
Decrement the reference count for this block.
Definition at line 3137 of file convcore.C.
References arena_free(), CmiAbort(), CmiAllocFindEnclosing(), CmiFree_bgq(), CmiFree_ppcq(), CmiPoolFree(), CmiPrintf(), free_nomigrate(), infi_CmiFree(), infi_freeMultipleSend(), LrtsFree(), and MPI_Free_mem.
Referenced by _checkpointAckHandler(), _checkpointBarrierAckHandler(), _checkpointBarrierHandler(), _CldEnqueue(), _CldEnqueueGroup(), _CldEnqueueMulti(), _CldNodeEnqueue(), _discardHandler(), _dummyMigrationHandler(), _endCheckpointHandler(), _exitHandler(), TokenPool::_free(), _getCheckpointHandler(), _libExitHandler(), _noCldEnqueue(), _noCldEnqueueMulti(), _noCldNodeEnqueue(), _pingHandler(), _processDeleteVidMsg(), _processFillVidMsg(), _processRODataMsg(), _qdCommHandler(), _receivedDetDataHandler(), _receivedTNDataHandler(), _receiveLocationHandler(), _recvCheckpointHandler(), _recvGlobalStepHandler(), _recvRestartCheckpointHandler(), _removeDeterminantsHandler(), _removeProcessedLogHandler(), _resendMessagesHandler(), _roRdmaDoneHandler(), _sendDetsHandler(), _sendReadonlies(), _sendTriggers(), _skipCldEnqueue(), _speedHdlr(), _startCheckpointHandler(), _storeCheckpointHandler(), _storeDeterminantsHandler(), _ticketRequestHandler(), _triggerHandler(), _updateHomeAckHandler(), addBufferedDeterminant(), bufalloc(), ccs_getinfo(), ccs_killport(), CcsMerge_concat(), CfutureDestroy(), CfutureDestroyBuffer(), CkFreeMsg(), ckinsertIdxFunc(), CkRdmaEMAckHandler(), CkRdmaEMBcastAckHandler(), CkRdmaEMBcastPostAckHandler(), CkResumeRestartMain(), CldAskLoadHandler(), CldAverageHandler(), CldEnqueueGroup(), CldEnqueueMulti(), CldLoadResponseHandler(), CldMultipleSend(), CldMultipleSendPrio(), CldReduceHandler(), CldTokenHandler(), clearUpMigratedRetainedLists(), CmiCheckAffinity(), CmiFreeBroadcastAllFn(), CmiFreeBroadcastFn(), CmiFreeListSendFn(), CmiFreeMulticastFn(), CmiFreeNodeBroadcastFn(), CmiIssueRget(), CmiMulticastDeliver(), CmiMultiMsgHandler(), CmiSendMessagePxshm(), CmiSendMessageXpmem(), CmiSendReduce(), CmiSyncBroadcastAllFn(), CmiSyncBroadcastFn(), CmiSyncVectorSendAndFree(), CmmFind(), CmmFree(), CmmFreeAll(), CmmPup(), CompressPersistentMsg(), CPathForwardReduction(), CPathMsgFree(), cpd_memory_single_pup(), CpdAfterEp(), CpdGetNextMessageConditional(), CpdList_ccs_list_items_fmt(), CpdList_ccs_list_items_set(), CpdList_ccs_list_items_txt(), CpdList_ccs_list_len(), CpdMachineArchitecture(), cpuAffinityHandler(), cpuAffinityRecvHandler(), cpuPhyNodeAffinityRecvHandler(), cpuTopoHandler(), cpuTopoRecvHandler(), CQdHandlePhase0(), CQdHandlePhase1(), CQdHandlePhase2(), CqsDelete(), CqsDeqExpand(), CqsPrioqDequeue(), CqsPrioqExpand(), CqsPrioqRehash(), CWeb_Deliver(), CWeb_Reduce(), forwardProcBcastMsg(), free_remote(), getImageConfigHandler(), getImageHandler(), grab_remote(), handleBcastReverseEntryMethodApiCompletion(), handleDirectApiCompletion(), handleOneCmaAckMsg(), handleReverseEntryMethodApiCompletion(), heartBeatHandler(), CkMemCheckPT::isMaster(), LV3D0_flush(), LV3D0_getViews(), LV3D0_qd(), LV3D0_quit(), LV3D0_setup(), LV3D0_startbalance(), LV3D0_stats(), LV3D0_throttle0(), LV3D0_throttle1(), LV3D0_trace(), LV3D0_zero(), mergeStats(), NetFEM_getCurrent(), ntohl(), persistentDestroyHandler(), persistentReqGrantedHandler(), persistentRequestHandler(), preProcessReceivedMessage(), processBcastRecvEmApiCompletion(), PumpMsgs(), readonlyGetCompleted(), ReleasePostedMessages(), rep_fw_handler(), req_fw_handler(), sendCheckpointData(), SendMsgBuf(), sendRemoveLogRequests(), CkMulticastMgr::sendToSection(), StatTableReduction(), FuncCkLoop::~FuncCkLoop(), MlogEntry::~MlogEntry(), and SDAG::MsgClosure::~MsgClosure().

| void CmiRdmaFree | ( | void * | blk | ) |
Definition at line 3183 of file convcore.C.
References CmiAbort(), CmiAllocFindEnclosing(), CmiPrintf(), free_nomigrate(), infi_CmiFree(), LrtsFree(), and LrtsRdmaFree().

| CpvDeclare | ( | CmiTmpBuf_t | , | |
| CmiTmpBuf | ||||
| ) |
| static void CmiTmpSetup | ( | CmiTmpBuf_t * | b | ) | [static] |
Definition at line 3232 of file convcore.C.
References CmiTmpBuf_t::buf, CmiTmpBuf_t::cur, malloc(), and CmiTmpBuf_t::max.
Referenced by CmiTmpAlloc(), and CmiTmpInit().


| void* CmiTmpAlloc | ( | int | size | ) |
Definition at line 3238 of file convcore.C.
Referenced by _CmiMultipleSend(), PUP::fromTextFile::comment(), and skt_sendV().

| void CmiTmpFree | ( | void * | t | ) |
Definition at line 3256 of file convcore.C.
Referenced by _CmiMultipleSend(), PUP::fromTextFile::comment(), and skt_sendV().

| void CmiTmpInit | ( | char ** | argv | ) |
Definition at line 3272 of file convcore.C.
References CmiTmpSetup().
Referenced by ConverseCommonInit().


| void CmiMkdir | ( | const char * | dirName | ) |
Definition at line 3287 of file convcore.C.
Referenced by CkCheckpointMgr::Checkpoint(), LogPool::createFile(), LogPool::createSts(), StringPool::dump(), initBigSimTrace(), and NetFEM_End().

| int CmiGetPageSize | ( | void | ) |
Definition at line 3291 of file convcore.C.
Referenced by alignas(), cpd_memory_single_pup(), CtgGlobalList::CtgGlobalList(), getAvailMemory(), init_ranges(), meta_aligned_alloc(), meta_free(), meta_memalign(), meta_posix_memalign(), meta_pvalloc(), and meta_valloc().

Definition at line 3342 of file convcore.C.
Referenced by _CmiMultipleSend(), and paddingSize().

Definition at line 3348 of file convcore.C.
References roundUpSize().
Referenced by _CmiMultipleSend().


| static void _CmiMultipleSend | ( | unsigned int | destPE, | |
| int | len, | |||
| int | sizes[], | |||
| char * | msgComps[], | |||
| int | immed | |||
| ) | [static] |
Definition at line 3385 of file convcore.C.
References CmiInitMsgHeader(), CmiSyncVectorSend(), CmiTmpAlloc(), CmiTmpFree(), CmiMultipleSendHeader::convHeader, PUP::m, CmiMultipleSendHeader::nMessages, CmiMultipleSendHeader::pad, paddingSize(), roundUpSize(), and CmiChunkHeader::size.
Referenced by CmiMultipleIsend(), and CmiMultipleSend().


Definition at line 3464 of file convcore.C.
References _CmiMultipleSend().
Referenced by CldMultipleSend(), and CldMultipleSendPrio().


Definition at line 3469 of file convcore.C.
References _CmiMultipleSend().
Referenced by CldMultipleSend(), and CldMultipleSendPrio().


| static void CmiMultiMsgHandler | ( | char * | msgWhole | ) | [static] |
Definition at line 3498 of file convcore.C.
References CmiFree(), CmiMyPe(), CmiReference(), CmiSyncSendAndFree(), len, PUP::m, msg, offset, registerMultiSendMesg(), and CmiChunkHeader::size.
Referenced by CmiInitMultipleSend().


| void CmiInitMultipleSend | ( | void | ) |
Definition at line 3485 of file convcore.C.
References CmiMultiMsgHandler(), and CmiRegisterHandler().
Referenced by ConverseCommonInit().


| CpvDeclare | ( | int | , | |
| CmiImmediateMsgHandlerIdx | ||||
| ) |
| static void CmiImmediateMsgHandler | ( | char * | msg | ) | [static] |
Definition at line 3570 of file convcore.C.
References CmiHandleMessage().
Referenced by CmiInitImmediateMsg().


| void CmiInitImmediateMsg | ( | void | ) |
Definition at line 3576 of file convcore.C.
References CmiImmediateMsgHandler(), and CmiRegisterHandler().
Referenced by ConverseCommonInit().


| static void on_timeout | ( | cmi_cpu_idlerec * | rec, | |
| double | curWallTime | |||
| ) | [static] |
Definition at line 3599 of file convcore.C.
References cmi_cpu_idlerec::call_count, CmiAbort(), CmiError(), CmiMyPe(), and cmi_cpu_idlerec::is_idle.
Referenced by on_idle().


| static void on_idle | ( | cmi_cpu_idlerec * | rec, | |
| double | curWallTime | |||
| ) | [static] |
Definition at line 3607 of file convcore.C.
References cmi_cpu_idlerec::call_count, CcdCallFnAfter(), cmi_cpu_idlerec::idle_timeout, cmi_cpu_idlerec::is_idle, and on_timeout().
Referenced by CIdleTimeoutInit().


| static void on_busy | ( | cmi_cpu_idlerec * | rec, | |
| double | curWallTime | |||
| ) | [static] |
Definition at line 3613 of file convcore.C.
References cmi_cpu_idlerec::is_idle.
Referenced by CIdleTimeoutInit().

| static void CIdleTimeoutInit | ( | char ** | argv | ) | [static] |
Definition at line 3617 of file convcore.C.
References cmi_cpu_idlerec::call_count, CcdCallOnCondition(), CmiGetArgIntDesc(), cmi_cpu_idlerec::idle_timeout, cmi_cpu_idlerec::is_idle, malloc(), on_busy(), and on_idle().
Referenced by ConverseCommonInit().


| void CrnInit | ( | void | ) |
Definition at line 58 of file random.C.
References CrnInitStream().
Referenced by ConverseCommonInit().


| void CmiIsomallocInit | ( | char ** | argv | ) |
Definition at line 2187 of file isomalloc.C.
References _mmap_probe, _restart, _sync_iso, CmiGetArgFlagDesc(), CmiMyPe(), CmiPrintf(), disable_isomalloc(), init_comm(), init_map(), init_ranges(), and read_randomflag().
Referenced by ConverseCommonInit().


| void CmiIOInit | ( | char ** | argv | ) |
Definition at line 3964 of file convcore.C.
References CmiAbort(), CmiAlloc(), CmiGetArgFlagDesc(), and CmiGetArgIntDesc().
Referenced by ConverseCommonInit().


| void CmiInitCPUAffinityUtil | ( | void | ) |
Definition at line 1089 of file cpuaffinity.C.
References _smp_mutex, CmiLock(), CmiUnlock(), and xi::fname.
Referenced by ConverseCommonInit().


| static void CmiProcessPriority | ( | char ** | argv | ) | [static] |
Definition at line 3647 of file convcore.C.
References CmiAbort(), CmiGetArgIntDesc(), CmiMyPe(), CmiMyRank(), CmiPrintf(), and status.
Referenced by ConverseCommonInit().


| void CommunicationServerInit | ( | void | ) |
Definition at line 3713 of file convcore.C.
References CQdCpvInit().
Referenced by call_startfn().


| static int testEndian | ( | void | ) | [static] |
Definition at line 3724 of file convcore.C.
References c.
Referenced by CmiEndianness().

| int CmiEndianness | ( | void | ) |
Definition at line 3737 of file convcore.C.
References testEndian().

| static void checkTSanOptions | ( | void | ) | [static] |
Definition at line 3748 of file convcore.C.
References CmiAbort().
Referenced by ConverseCommonInit().


| void ConverseCommonInit | ( | char ** | argv | ) |
Main Converse initialization routine.
This routine is called by the machine file (machine.C) to set up Converse. It's "Common" because it's shared by all the machine.C files.
The main task of this routine is to set up all the Cpv's (message queues, handler tables, etc.) used during main execution.
On SMP versions, this initialization routine is called by all* processors of a node simultaniously. It's *also* called by the communication thread, which is rather strange but needed for immediate messages. Each call to this routine expects a different copy of the argv arguments, so use CmiCopyArgs(argv).
Requires:
Initialization is somewhat subtle, in that various modules won't work properly until they're initialized. For example, nobody can register handlers before calling CmiHandlerInit.
Definition at line 3798 of file convcore.C.
References _Cmi_forceSpinOnIdle, _Cmi_sleepOnIdle, CcdModuleInit(), CcsInit(), checkTSanOptions(), CIdleTimeoutInit(), CldModuleInit(), CmiAbort(), CmiArgInit(), CmiCommitID, CmiDeliversInit(), CmiGetArgFlagDesc(), CmiGroupInit(), CmiHandlerInit(), CmiInitCell(), CmiInitCPUAffinityUtil(), CmiInitImmediateMsg(), CmiInitMultipleSend(), CmiIOInit(), CmiIsomallocInit(), CmiMemoryInit(), CmiMulticastInit(), CmiMyPe(), CmiMyRank(), CmiOnesidedDirectInit(), CmiPersistentInit(), CmiPoolAllocInit(), CmiPrintf(), CmiProcessPriority(), CmiReductionsInit(), CmiTimerInit(), CmiTmpInit(), CpdInit(), CQdInit(), CrnInit(), CsdInit(), CstatsInit(), CthSchedInit(), initQd(), and traceInit().
Referenced by ConverseRunPE().


| void ConverseCommonExit | ( | void | ) |
Definition at line 3898 of file convcore.C.
References CcsImpl_kill(), CmiMyRank(), CmiNodeBarrier(), EmergencyExit(), exitHybridAPI(), seedBalancerExit(), and traceClose().
Referenced by CommunicationServer(), and ConverseExit().


| void register_accel_spe_funcs | ( | void | ) |
| void CmiInitCell | ( | void | ) |
Definition at line 3933 of file convcore.C.
References CcdCallOnConditionKeep(), CmiMyPe(), and register_accel_spe_funcs().
Referenced by ConverseCommonInit().


| void CmiPrintf | ( | const char * | format, | |
| ... | ||||
| ) |
Definition at line 4009 of file convcore.C.
Referenced by _checkpointBarrierAckHandler(), _dummyMigrationHandler(), _getCheckpointHandler(), _getGlobalStepHandler(), _getRestartCheckpointHandler(), _initCharm(), _loadbalancerInit(), _parseCommandLineOpts(), _propMapInit(), _receiveLocationHandler(), _recvGlobalStepHandler(), _updateHomeRequestHandler(), _verifyAckHandler(), _verifyAckRequestHandler(), LBDatabase::addLoadbalancer(), TraceCounter::beginExecute(), TraceCounter::beginOverview(), TraceBluegene::bgPrint(), CkArray::broadcastHomeElements(), CkMemCheckPT::BuddyPE(), HybridBaseLB::buildStats(), CcsBufferMessage(), CcsHandleRequest(), CcsImpl_netRequest(), CcsInit(), CfutureDestroy(), CfutureWait(), LBDB::ChangePredictor(), check_and_set_queue_parameters(), ck_get_GNI_BIConfig(), ck_set_GNI_BIConfig(), CkCppInterpreter::CkCppInterpreter(), CkDieNow(), CkGetSectionInfo(), CkMessageWatcherInit(), CkRestartMain(), CkResumeRestartMain(), CldAskLoadHandler(), CldAverageHandler(), CldComputeNeighborData(), CldEnqueue(), CldGraphModuleInit(), CldModuleGeneralInit(), CldOtherInit(), CldPropagateLoad(), CldReadytoExec(), CldStillIdle(), CldStoreCharemsg(), CmiAddCLA(), CmiAlloc(), CmiArgGroup(), CmiBacktracePrint(), CmiCheckAffinity(), CmiDeprecateArgInt(), CmiDisplayCMAThresholds(), CmiExitPxshm(), CmiExitXpmem(), CmiFree(), CmiInitCPUAffinity(), CmiInitMemAffinity(), CmiInitXpmem(), CmiIsomallocBlockListPup(), CmiIsomallocInit(), CmiMemorySweep(), CmiPoolAllocStats(), CmiPoolPrintList(), CmiPrintCLAs(), CmiPrintCPUAffinity(), CmiProcessPriority(), CmiRdmaFree(), CmiSendMessagePxshm(), CmiSendMessageXpmem(), CmiSetMemAffinity(), CmiTLSInit(), CombineSummary(), pupCheckRec::compare(), CompressPersistentMsg(), CkMulticastMgr::contribute(), ConverseCommonInit(), ConverseExit(), cpd_memory_single_pup(), CpdConditional_SetupComm(), CpdList_ccs_list_items_set(), CpdList_ccs_list_items_txt(), CpdNotify(), CpdStartGdb(), CkMemCheckPT::cpFinish(), Cpthread_once(), cpuAffinityRecvHandler(), CqsRemoveSpecific(), RefinerApprox::create(), createLoadBalancer(), LogPool::createSts(), CsdInit(), CtgInit(), CthPrintThdMagic(), CthPrintThdStack(), disable_isomalloc(), LBDBRegistry::displayLBs(), CkThresholdTimer::done_(), LBDB::DumpDatabase(), CkLocMgr::emigrate(), TraceCounter::endExecute(), TraceCounter::endOverview(), endTraceBigSim_20param(), errspan(), expand_ccd_heap(), fake_malloc(), CentralLB::findSimResults(), g_printGraph(), gengraph(), get_clock(), ImageData::GetClippedImage(), CkCheckPTEntry::getCopy(), CkMemCheckPTInfo::getCopy(), getImageConfigHandler(), getImageHandler(), getNUMANidByRank(), LBCommTable::HashInsert(), heartBeatCheckHandler(), HigherPriorityWork(), informLocationHome(), init_ranges(), initBigSimTrace(), initQd(), CkMemCheckPT::isMaster(), KLevelTree::KLevelTree(), LBDBInit::LBDBInit(), LBTOPO_MACRO(), liveViz0Deposit(), liveViz0Init(), liveViz0PollInit(), CentralLB::LoadBalance(), TraceCore::LogEvent(), LrtsInitCpuTopo(), LV3D0_setup(), OrbLB::mapPartitionsToNodes(), memAbort(), memory_check(), meta_aligned_alloc(), meta_calloc(), meta_cfree(), meta_free(), meta_init(), meta_malloc(), meta_memalign(), meta_posix_memalign(), meta_pvalloc(), meta_realloc(), meta_valloc(), LBDB::Migrate(), RefinerTemp::multirefine(), Refiner::multirefine(), NborBaseLB::NborBaseLB(), ChareMlogData::next_ticket(), ntohl(), ck::ObjID::ObjID(), TraceLogger::openLogFiles(), GridMetisLB::Partition_ClusterObjects_Into_PEs(), persistentDecompressHandler(), POSEreadCmdLine(), LBTopoVec::print(), CpuTopology::print(), LBInfo::print(), mCastEntry::print(), print_btree_node(), print_btree_top_down(), print_cpu_affinity(), print_list_array(), print_mem_affinity(), print_myslots(), print_thread_affinity(), LBSimulation::PrintDifferences(), TraceCounter::printHelp(), RefinerComm::printLoad(), RecBisectBfLB::printPartitions(), printSlot(), printTopology(), CentralLB::ProcessReceiveMigration(), TCharm::procInit(), PumpMsgs(), PumpMsgsBlocking(), CkLocMgr::pup(), ChareMlogData::pup(), PUPbytes(), OrbLB::quicksort(), readBlacklist(), CentralLB::readStatsMsgs(), OrbLB::rec_divide(), CkMulticastMgr::recvRedMsg(), RefinerComm::Refine(), RefinerComm::refine(), TraceCounter::registerArg(), TraceLogger::RegisterLanguage(), CentralLB::removeNonMigratable(), ReportWarnings(), ChareMlogData::searchRestoredLocalQ(), seedBalancerExit(), sendMlogLocation(), SendMsgBuf(), SendTasktoPe(), CkMulticastMgr::sendToSection(), set_process_affinity(), set_thread_affinity(), OrbLB::setVal(), showBanner(), CentralLB::simulationRead(), CentralLB::simulationWrite(), slotAbort(), staticStartLB(), StatTableReduction(), status(), NeighborCommLB::Strategy(), TCHARM_Api_trace(), TopologyAgent::TopologyAgent(), TraceCounter::traceBegin(), TraceCounter::traceClose(), traceCommonInit(), TraceCounter::traceEnd(), TraceCounter::traceInit(), TraceMemory::TraceMemory(), TraceProjectionsBOC::traceProjectionsParallelShutdown(), TraceSummary::TraceSummary(), LBDB::TurnPredictorOff(), LBDB::TurnPredictorOn(), TraceCounter::usage(), TraceLogger::verifyFptrs(), TopoLB::work(), TopoCentLB::work(), RefineTopoLB::work(), RecBisectBfLB::work(), OrbLB::work(), LogPool::writeStatis(), CentralLB::writeStatsMsgs(), CountLogPool::writeSts(), WSLB::WSLB(), zlib_compress(), and zlib_decompress().
| void CmiError | ( | const char * | format, | |
| ... | ||||
| ) |
Definition at line 4032 of file convcore.C.
Referenced by __cmi_assert(), CldReadNeighborData(), CmiAbortHelper(), CmiAsyncMulticastFn(), CmiFclose(), CmiFopen(), CmiFread(), CmiFwrite(), CmiOpen(), CmiRegisterHandlerGlobal(), CmiSetCPUAffinity(), ConverseInit(), CPathMakeArray(), CPathRecv(), CPathReduce(), CPathReduceMismatch(), CPathSend(), CpdList_ccs_list_items_fmt(), CpdList_ccs_list_items_txt(), CpdListLookup(), disabled_map(), FIFO_Destroy(), getImageHandler(), isomalloc_internal_alloc_block(), isomallocfn(), map_failed(), on_timeout(), LogEntry::pup(), and pup_checkMPIerr().

| void __cmi_assert | ( | const char * | errmsg | ) |
Definition at line 4054 of file convcore.C.
| char* CmiCopyMsg | ( | char * | msg, | |
| int | len | |||
| ) |
Definition at line 4060 of file convcore.C.
References CmiAlloc(), and copy().

| unsigned char computeCheckSum | ( | unsigned char * | data, | |
| int | len | |||
| ) |
Definition at line 4068 of file convcore.C.
| double CmiLog2 | ( | double | x | ) |
Definition at line 4088 of file convcore.C.
Referenced by built_pivot_tree(), fast_grouping(), and DistributedLB::Strategy().

| int CmiMyRank_ | ( | void | ) |
Definition at line 4094 of file convcore.C.
References CmiMyRank().

| double CmiReadSize | ( | const char * | str | ) |
Definition at line 4099 of file convcore.C.
Referenced by CmiInitPxshm(), CmiInitXpmem(), and CthBaseInit().

| void CmiSetPeHelpsOtherThreads | ( | int | input | ) |
Definition at line 4122 of file convcore.C.
| const char* const CmiCommitID |
Referenced by AMPI_API_IMPL(), and ConverseCommonInit().
Definition at line 105 of file convcore.C.
Referenced by call_cblist_keep(), call_cblist_remove(), ccd_heap_update(), and QdCallback::send().
int CsdLocalMax = CSD_LOCAL_MAX_DEFAULT [static] |
Definition at line 167 of file convcore.C.
Referenced by _exitHandler(), call_startfn(), CharmBeginInit(), CharmLibInit(), CkExit(), CommunicationServer(), ConverseExit(), ConverseRunPE(), CsdScheduleForever(), CkCallback::send(), and SendMsgBuf().
| void(* notify_crash_fn)(int) = NULL |
Referenced by CkMemCheckPT::isMaster().
| pthread_mutex_t prefetchLock |
Definition at line 221 of file convcore.C.
Definition at line 233 of file convcore.C.
Referenced by CkDisableTracing(), CkEnableTracing(), CmiArgInit(), CmiInitCPUAffinityUtil(), init_ranges(), and readMHz().
Definition at line 274 of file convcore.C.
Referenced by bind_process_and_threads(), and bind_process_only().
Definition at line 282 of file convcore.C.
Referenced by check_and_set_queue_parameters(), and ConverseInit().
Definition at line 283 of file convcore.C.
Referenced by check_and_set_queue_parameters(), and ConverseInit().
int usageChecked = 0 [static] |
int printUsage = 0 [static] |
Definition at line 297 of file convcore.C.
Referenced by CmiAddCLA(), CmiArgGivingUsage(), and CmiArgInit().
const char* CLAformatString = "%20s %10s %s\n" [static] |
int CLAlistLen = 0 [static] |
Definition at line 309 of file convcore.C.
Referenced by CmiAddCLA(), CmiArgInit(), and CmiPrintCLAs().
int CLAlistMax = 0 [static] |
Definition at line 311 of file convcore.C.
int _absoluteTime = 0 [static] |
static timebasestruct_t inittime_wallclock [static] |
Definition at line 1004 of file convcore.C.
Referenced by CmiInitTime(), CmiTimerInit(), and CmiWallTimer().
double lastT = -1.0 [static] |
Definition at line 1076 of file convcore.C.
| double _cpu_speed_factor |
Definition at line 1118 of file convcore.C.
static double clocktick [static] |
Definition at line 1377 of file convcore.C.
Referenced by CmiCpuTimer(), CmiTimerInit(), and CmiWallTimer().
| int _immediateLock = 0 |
Definition at line 3564 of file convcore.C.
| int _immediateFlag = 0 |
Definition at line 3565 of file convcore.C.
Definition at line 3768 of file convcore.C.
Definition at line 3770 of file convcore.C.
| CmiSpanningTreeInfo* _topoTree = NULL |
Definition at line 3771 of file convcore.C.
Referenced by _initCharm(), _processRODataMsg(), _roRdmaDoneHandler(), allocateInterimNodeAckObj(), CkRdmaEMAckHandler(), CkRdmaEMBcastAckHandler(), CkRdmaEMBcastPostAckHandler(), CkRdmaIssueRgets(), CkRdmaPrepareBcastMsg(), handleMsgUsingCMAPostCompletionForSendBcast(), CkNodeReductionMgr::init_TopoTree(), CkReductionMgr::init_TopoTree(), processBcastRecvEmApiCompletion(), processBcastSendEmApiCompletion(), readonlyAllocateOnSource(), readonlyGet(), readonlyGetCompleted(), sendRecvDoneMsgToPeers(), SendSpanningChildren(), and updatePeerCounterAndPush().
| int _BgOutOfCoreFlag = 0 |
Definition at line 4077 of file convcore.C.
Referenced by LocalBarrier::AddClient(), LBDB::AddObj(), ArrayElement::ckDestroy(), CthPupBase(), TCharm::pup(), CkLocMgr::reclaim(), LocalBarrier::RemoveClient(), CkLocMgr::restore(), and LBDB::UnregisterObj().
1.5.5