
Go to the source code of this file.
Data Structures | |
| struct | PartitionInfo |
| struct | CmiSpanningTreeInfo |
| struct | CmiHwlocTopology |
| struct | CmiHandlerInfo |
| struct | CmiChunkHeader |
| This header goes before each chunk of memory allocated with CmiAlloc. More... | |
| struct | infiCmiChunkHeaderHelper |
| struct | infiCmiChunkHeaderStruct |
| struct | CsdSchedulerState_t |
| struct | CmiReduction |
| struct | CthThreadToken |
| struct | CthThreadListener |
| struct | Cfuture_s |
| struct | _CmiObjId |
| struct | CmiFragmentHeader |
| struct | CmiNotifyCommThdMsg |
Typedefs | |
| typedef int | CmiNodeLock |
| typedef int | CmiImmediateLockType |
| typedef struct infiCmiChunkHeaderStruct | infiCmiChunkHeader |
| typedef void(* | CmiStartFn )(int argc, char **argv) |
| typedef CMK_MULTICAST_GROUP_TYPE | CmiGroup |
| typedef void *(* | CmiReduceMergeFn )(int *, void *, void **, int) |
| typedef void(* | CmiReducePupFn )(void *, void *) |
| typedef void(* | CmiReduceDeleteFn )(void *) |
| typedef CmiUInt2 | CmiReductionID |
| typedef struct CthThreadStruct * | CthThread |
| typedef void(* | CthVoidFn )(void *) |
| typedef void(* | CthAwkFn )(CthThreadToken *, int, int prioBits, unsigned int *prioptr) |
| typedef CthThread(* | CthThFn )(void) |
| typedef struct CtgGlobalStruct * | CtgGlobals |
| typedef void(* | CthThreadListener_suspend )(struct CthThreadListener *l) |
| typedef void(* | CthThreadListener_resume )(struct CthThreadListener *l) |
| typedef void(* | CthThreadListener_free )(struct CthThreadListener *l) |
| typedef struct Cfuture_s | Cfuture |
| typedef void(* | CldPackFn )(void *msg) |
| typedef void(* | CldInfoFn )(void *msg, CldPackFn *packer, int *len, int *queueing, int *priobits, unsigned int **prioptr) |
| typedef int(* | CldEstimator )(void) |
| typedef struct CmmTableStruct * | CmmTable |
| typedef void(* | CmmPupMessageFn )(pup_er p, void **msg) |
| typedef void(* | CcdVoidFn )(void *userParam, double curWallTime) |
| typedef int(* | CmiSwitchToPEFnPtr )(int pe) |
| typedef struct _CmiObjId | CmiObjId |
| typedef void(* | CmiCommThdFnPtr )(int numParams, void *params) |
Enumerations | |
| enum | Partition_Type { PARTITION_SINGLETON, PARTITION_DEFAULT, PARTITION_MASTER, PARTITION_PREFIX } |
| enum | memory_order { memory_order_relaxed = __ATOMIC_RELAXED, memory_order_consume = __ATOMIC_CONSUME, memory_order_acquire = __ATOMIC_ACQUIRE, memory_order_release = __ATOMIC_RELEASE, memory_order_acq_rel = __ATOMIC_ACQ_REL, memory_order_seq_cst = __ATOMIC_SEQ_CST } |
Functions | |
| void | CpdSetInitializeMemory (int v) |
| void | CpdSystemEnter (void) |
| void | CpdSystemExit (void) |
| int | setMemoryChareIDFromPtr (void *p) |
| void | setMemoryChareID (int id) |
| void | setMemoryOwnedBy (void *p, int id) |
| int | CmiMyRank_ (void) |
| void | CmiCreatePartitions (char **argv) |
| void | CmiSetNumPartitions (int nump) |
| void | CmiSetMasterPartition (void) |
| void | CmiSetPartitionSizes (char *size) |
| void | CmiSetPartitionScheme (int scheme) |
| void | CmiSetCustomPartitioning (void) |
| int | CmiMyPeGlobal (void) |
| int | CmiNodeSpan (void) |
| int | node_lToGTranslate (int node, int partition) |
| int | node_gToLTranslate (int node) |
| int | pe_lToGTranslate (int pe, int partition) |
| int | pe_gToLTranslate (int pe) |
| void | CmiMemLock (void) |
| void | CmiMemUnlock (void) |
| int | CmiMyPe (void) |
| int | CmiMyRank (void) |
| int | CmiNodeSize (int node) |
| int | CmiNodeFirst (int node) |
| int | CmiNodeOf (int pe) |
| int | CmiRankOf (int pe) |
| void | CmiNodeBarrier (void) |
| void | CmiNodeAllBarrier (void) |
| CmiNodeLock | CmiCreateLock (void) |
| void | CmiDestroyLock (CmiNodeLock lock) |
| void | CmiMemcpy_qpx (void *dst, const void *src, size_t n) |
| void | CmiLock (CmiNodeLock lock) |
| void | CmiUnlock (CmiNodeLock lock) |
| int | CmiTryLock (CmiNodeLock lock) |
| int | CmiBarrier (void) |
| int | CmiBarrierZero (void) |
| int | CmiNumCores (void) |
| int | CmiCpuTopologyEnabled (void) |
| int | CmiPeOnSamePhysicalNode (int pe1, int pe2) |
| int | CmiNumPhysicalNodes (void) |
| int | CmiPhysicalNodeID (int pe) |
| int | CmiNumPesOnPhysicalNode (int node) |
| void | CmiGetPesOnPhysicalNode (int node, int **pelist, int *num) |
| int | CmiGetFirstPeOnPhysicalNode (int node) |
| int | CmiPhysicalRank (int pe) |
| void | CmiInitCPUAffinity (char **argv) |
| int | CmiPrintCPUAffinity (void) |
| int | CmiSetCPUAffinity (int core) |
| void | CmiInitCPUTopology (char **argv) |
| int | CmiOnCore (void) |
| void | CmiInitHwlocTopology (void) |
| int | CmiLongSendQueue (int forNode, int longerThanBytes) |
| Return 1 if our outgoing message queue for this node is longer than this many bytes. | |
| CpvExtern (CmiHandlerInfo *, CmiHandlerTable) | |
| CpvExtern (int, CmiHandlerMax) | |
| CpvExtern (Queue, CsdSchedQueue) | |
| CpvExtern (Queue, CsdTaskQueue) | |
| CpvExtern (void *, CmiSuspendedTaskQueue) | |
| CpvExtern (Queue, CsdGridQueue) | |
| CpvExtern (Queue, CsdObjQueue) | |
| CsvExtern (Queue, CsdNodeQueue) | |
| CsvExtern (CmiNodeLock, CsdNodeQueueLock) | |
| CpvExtern (int, CsdStopFlag) | |
| CpvExtern (int, CsdLocalCount) | |
| void | CmiAssignOnce (int *variable, int value) |
| int | CmiRegisterHandler (CmiHandler h) |
| int | CmiRegisterHandlerEx (CmiHandlerEx h, void *userPtr) |
| int | CmiRegisterHandlerLocal (CmiHandler) |
| int | CmiRegisterHandlerGlobal (CmiHandler) |
| void | CmiNumberHandler (int n, CmiHandler h) |
| void | CmiNumberHandlerEx (int n, CmiHandlerEx h, void *userPtr) |
| CpvExtern (int, _curRestartPhase) | |
| struct infiCmiChunkMetaDataStruct * | registerMultiSendMesg (char *msg, int msgSize) |
| void * | malloc_nomigrate (size_t size) |
| void | free_nomigrate (void *ptr) |
| void * | CmiAlloc (int size) |
| Allocate `size` bytes of memory usable as a message buffer. | |
| void | CmiReference (void *blk) |
| Increment the reference count for this block's owner. | |
| int | CmiGetReference (void *blk) |
| int | CmiSize (void *blk) |
| Return the size of the user portion of this block. | |
| void | CmiFree (void *blk) |
| Decrement the reference count for this block. | |
| void | CmiRdmaFree (void *blk) |
| void | CmiInitMsgHeader (void *msg, int size) |
| void * | CmiTmpAlloc (int size) |
| void | CmiTmpFree (void *) |
| void | CmiMemoryCheck (void) |
| void | CmiMemoryMark (void) |
| void | CmiMemoryMarkBlock (void *blk) |
| void | CmiMemorySweep (const char *where) |
| CMK_TYPEDEF_UINT8 | CmiMemoryUsage (void) |
| Return number of bytes currently allocated, if possible. | |
| const char * | CmiMemoryUsageReporter (void) |
| CMK_TYPEDEF_UINT8 | CmiMaxMemoryUsageR (void) |
| CMK_TYPEDEF_UINT8 | CmiMaxMemoryUsage (void) |
| Return number of maximum number of bytes allocated since the last call to CmiResetMaxMemory(), if possible. | |
| void | CmiResetMaxMemory (void) |
| Reset the mechanism that records the highest seen (high watermark) memory usage. | |
| CMK_TYPEDEF_UINT8 | CmiMinMemoryUsage (void) |
| void | CmiResetMinMemory (void) |
| void * | CmiMallocAligned (const size_t size, const unsigned int alignment) |
| void | CmiFreeAligned (void *ptr) |
| int | CmiMemoryIs (int flag) |
| int | CmiThreadIs (int flag) |
| void | CmiMkdir (const char *dirName) |
| int | CmiGetPageSize (void) |
| double | CmiCpuTimer (void) |
| static __inline__ unsigned long long int | rdtsc (void) |
| double | CmiStartTimer (void) |
| double | CmiInitTime (void) |
| void | CmiTimerInit (char **argv) |
| int | CmiTimerAbsolute (void) |
| double | CmiTimer (void) |
| double | CmiWallTimer (void) |
| int | CmiTimerIsSynchronized (void) |
| char * | CmiPrintDate (void) |
| void | CmiPrintf (const char *,...) |
| void | CmiError (const char *,...) |
| int | CmiScanf (const char *,...) |
| void | __cmi_assert (const char *) |
| CpvExtern (int, _ccd_numchecks) | |
| void | CcdCallBacks (void) |
| void | CsdEndIdle (void) |
| void | CsdStillIdle (void) |
| void | CsdBeginIdle (void) |
| void | CsdSchedulerState_new (CsdSchedulerState_t *state) |
| void * | CsdNextMessage (CsdSchedulerState_t *state) |
| Dequeue and return the next message from the unprocessed message queues. | |
| void * | CsdNextLocalNodeMessage (CsdSchedulerState_t *state) |
| void * | CmiGetNonLocal (void) |
| void | CmiNotifyIdle (void) |
| int | CsdScheduler (int maxmsgs) |
| void | CsdScheduleForever (void) |
| The main scheduler loop that repeatedly executes messages from a queue, forever. | |
| int | CsdScheduleCount (int maxmsgs) |
| void | CsdSchedulePoll (void) |
| void | CsdScheduleNodePoll (void) |
| int | CmiNumSpanTreeChildren (int) |
| int | CmiSpanTreeParent (int) |
| void | CmiSpanTreeChildren (int node, int *children) |
| int | CmiNumNodeSpanTreeChildren (int) |
| int | CmiNodeSpanTreeParent (int) |
| void | CmiNodeSpanTreeChildren (int node, int *children) |
| void | CmiGroupInit (void) |
| CmiGroup | CmiEstablishGroup (int npes, int *pes) |
| void | CmiLookupGroup (CmiGroup grp, int *npes, int **pes) |
| void | CmiPushPE (int, void *) |
| void | CmiSuspendedTaskEnqueue (int targetRank, void *msg) |
| void * | CmiSuspendedTaskPop (void) |
| void | CmiSyncSendFn (int, int, char *) |
| CmiCommHandle | CmiAsyncSendFn (int, int, char *) |
| void | CmiFreeSendFn (int, int, char *) |
| void | CmiSyncBroadcastFn (int, char *) |
| CmiCommHandle | CmiAsyncBroadcastFn (int, char *) |
| void | CmiFreeBroadcastFn (int, char *) |
| void | CmiSyncBroadcastAllFn (int, char *) |
| CmiCommHandle | CmiAsyncBroadcastAllFn (int, char *) |
| void | CmiFreeBroadcastAllFn (int, char *) |
| void | CmiSyncListSendFn (int, const int *, int, char *) |
| CmiCommHandle | CmiAsyncListSendFn (int, const int *, int, char *) |
| void | CmiFreeListSendFn (int, const int *, int, char *) |
| void | CmiFreeNodeListSendFn (int, const int *, int, char *) |
| void | CmiSyncMulticastFn (CmiGroup, int, char *) |
| CmiCommHandle | CmiAsyncMulticastFn (CmiGroup, int, char *) |
| void | CmiFreeMulticastFn (CmiGroup, int, char *) |
| void | CmiInterSyncSendFn (int, int, int, char *) |
| void | CmiInterFreeSendFn (int, int, int, char *) |
| void * | CmiReduceMergeFn_random (int *, void *, void **, int) |
| void | CmiReduce (void *msg, int size, CmiReduceMergeFn mergeFn) |
| void | CmiReduceStruct (void *data, CmiReducePupFn pupFn, CmiReduceMergeFn mergeFn, CmiHandler dest, CmiReduceDeleteFn deleteFn) |
| void | CmiReduceID (void *msg, int size, CmiReduceMergeFn mergeFn, CmiReductionID id) |
| void | CmiReduceStructID (void *data, CmiReducePupFn pupFn, CmiReduceMergeFn mergeFn, CmiHandler dest, CmiReduceDeleteFn deleteFn, CmiReductionID id) |
| void | CmiListReduce (int npes, int *pes, void *msg, int size, CmiReduceMergeFn mergeFn, CmiReductionID id) |
| void | CmiListReduceStruct (int npes, int *pes, void *data, CmiReducePupFn pupFn, CmiReduceMergeFn mergeFn, CmiHandler dest, CmiReduceDeleteFn deleteFn, CmiReductionID id) |
| void | CmiGroupReduce (CmiGroup grp, void *msg, int size, CmiReduceMergeFn mergeFn, CmiReductionID id) |
| void | CmiGroupReduceStruct (CmiGroup grp, void *data, CmiReducePupFn pupFn, CmiReduceMergeFn mergeFn, CmiHandler dest, CmiReduceDeleteFn deleteFn, CmiReductionID id) |
| void | CmiNodeReduce (void *msg, int size, CmiReduceMergeFn mergeFn, int, int, int) |
| void | CmiNodeReduceStruct (void *data, CmiReducePupFn pupFn, CmiReduceMergeFn mergeFn, CmiHandler dest, CmiReduceDeleteFn deleteFn) |
| int | CmiGetReductionHandler (void) |
| CmiHandler | CmiGetReductionDestination (void) |
| CmiReductionID | CmiGetGlobalReduction (void) |
| CmiReductionID | CmiGetDynamicReduction (void) |
| void | CmiGetDynamicReductionRemote (int handlerIdx, int pe, int dataSize, void *data) |
| void | CmiResetGlobalReduceSeqID (void) |
| void | CmiSyncVectorSend (int, int, int *, char **) |
| CmiCommHandle | CmiAsyncVectorSend (int, int, int *, char **) |
| void | CmiSyncVectorSendAndFree (int, int, int *, char **) |
| void | CmiMultipleSend (unsigned int, int, int *, char **) |
| void | CmiMultipleIsend (unsigned int, int, int *, char **) |
| int | CmiAsyncMsgSent (CmiCommHandle) |
| void | CmiReleaseCommHandle (CmiCommHandle) |
| void | CmiSyncNodeSendFn (int, int, char *) |
| CmiCommHandle | CmiAsyncNodeSendFn (int, int, char *) |
| void | CmiFreeNodeSendFn (int, int, char *) |
| void | CmiSyncNodeBroadcastFn (int, char *) |
| CmiCommHandle | CmiAsyncNodeBroadcastFn (int, char *) |
| void | CmiFreeNodeBroadcastFn (int, char *) |
| void | CmiSyncNodeBroadcastAllFn (int, char *) |
| CmiCommHandle | CmiAsyncNodeBroadcastAllFn (int, char *) |
| void | CmiFreeNodeBroadcastAllFn (int, char *) |
| void | CmiInterSyncNodeSendFn (int, int, int, char *) |
| void | CmiInterFreeNodeSendFn (int, int, int, char *) |
| void | CmiDeliversInit (void) |
| int | CmiDeliverMsgs (int maxmsgs) |
| void | CmiDeliverSpecificMsg (int handler) |
| void | CmiHandleMessage (void *msg) |
| Takes a message and calls its corresponding handler. | |
| CthThreadToken * | CthGetToken (CthThread) |
| void | CthSetSerialNo (CthThread t, int no) |
| int | CthImplemented (void) |
| int | CthMigratable (void) |
| CthThread | CthPup (pup_er, CthThread) |
| CthThread | CthSelf (void) |
| CthThread | CthCreate (CthVoidFn, void *, int) |
| CthThread | CthCreateMigratable (CthVoidFn, void *, int) |
| void | CthResume (CthThread) |
| void | CthFree (CthThread) |
| void | CthSetSuspendable (CthThread, int) |
| int | CthIsSuspendable (CthThread) |
| void | CthPrintThdMagic (CthThread) |
| void | CthPrintThdStack (CthThread) |
| void | CthSuspend (void) |
| void | CthAwaken (CthThread) |
| void | CthAwakenPrio (CthThread, int, int, unsigned int *) |
| void | CthSetStrategy (CthThread, CthAwkFn, CthThFn) |
| void | CthSetStrategyDefault (CthThread) |
| void | CthSetStrategyWorkStealing (CthThread) |
| void | CthSetStrategySuspendedWorkStealing (CthThread) |
| int | CthScheduled (CthThread t) |
| void | CthScheduledDecrement (void) |
| CthThread | CthGetCurrentThread (void) |
| CpvExtern (int, prevGtid) | |
| void | CthSetPrev (CthThread t, CthThread prev) |
| void | CthYield (void) |
| void | CthYieldPrio (int, int, unsigned int *) |
| void | CthSetNext (CthThread t, CthThread next) |
| CthThread | CthGetNext (CthThread t) |
| void | CthSetEventInfo (CthThread t, int event, int srcPE) |
| void | CthSwitchThread (CthThread t) |
| switch the thread to t | |
| size_t | CthStackOffset (CthThread t, char *p) |
| char * | CthPointer (CthThread t, size_t pos) |
| void | CthAutoYield (CthThread t, int flag) |
| double | CthAutoYieldFreq (CthThread t) |
| void | CthAutoYieldBlock (void) |
| void | CthAutoYieldUnblock (void) |
| void | CtgInit (void) |
| Initialize the globals support (called on each processor). | |
| CpvExtern (int, CmiPICMethod) | |
| CtgGlobals | CtgCreate (CthThread tid) |
| Copy the current globals into this new set. | |
| void | CtgInstall (CtgGlobals g) |
| Install this set of globals. | |
| CtgGlobals | CtgPup (pup_er, CtgGlobals g) |
| PUP this (not currently installed) globals set. | |
| void | CtgFree (CtgGlobals g) |
| Delete this (not currently installed) set of globals. | |
| CtgGlobals | CtgCurrentGlobals (void) |
| Return the current global list. | |
| void | CtgInstallTLS (void *cur, void *next) |
| for TLS globals | |
| void | CtgInstallMainThreadTLS (void *cur) |
| void | CtgInstallCthTLS (void *cur, void *next) |
| void | CmiEnableTLS (void) |
| void | CmiDisableTLS (void) |
| void | CthAddListener (CthThread th, struct CthThreadListener *l) |
| This listener is about to begin receiving suspend and resume events for this thread. | |
| void | CthUserAddListeners (CthThread th) |
| This is function is inserted into .def.h after thread creation. | |
| CthCpvExtern (char *, CthData) | |
| size_t | CthRegister (size_t dataSize) |
| Allocate another size bytes of thread-local storage, and return the offset into the thread storage buffer. | |
| void | CthRegistered (size_t dataOffMax) |
| Make sure we have room to store up to at least maxOffset bytes of thread-local storage. | |
| char * | CthGetData (CthThread t) |
| Cfuture | CfutureCreate (void) |
| void | CfutureSet (Cfuture f, void *val, int len) |
| void * | CfutureWait (Cfuture f) |
| void | CfutureDestroy (Cfuture f) |
| void * | CfutureCreateBuffer (int bytes) |
| void | CfutureDestroyBuffer (void *val) |
| void | CfutureStoreBuffer (Cfuture f, void *value) |
| void | CfutureInit (void) |
| int | CldRegisterInfoFn (CldInfoFn fn) |
| int | CldRegisterPackFn (CldPackFn fn) |
| void | CldRegisterEstimator (CldEstimator fn) |
| int | CldEstimate (void) |
| const char * | CldGetStrategy (void) |
| void | CldEnqueue (int pe, void *msg, int infofn) |
| void | CldEnqueueMulti (int npes, const int *pes, void *msg, int infofn) |
| void | CldEnqueueGroup (CmiGroup grp, void *msg, int infofn) |
| void | CldNodeEnqueue (int node, void *msg, int infofn) |
| CmmTable | CmmPup (pup_er p, CmmTable t, CmmPupMessageFn msgpup) |
| CmmTable | CmmNew (void) |
| void | CmmFree (CmmTable t) |
| void | CmmFreeAll (CmmTable t) |
| void | CmmPut (CmmTable t, int ntags, int *tags, void *msg) |
| void * | CmmFind (CmmTable t, int ntags, int *tags, int *returntags, int del) |
| int | CmmEntries (CmmTable t) |
| int | CmmGetLastTag (CmmTable t, int ntags, int *tags) |
| void | ConverseInit (int, char **, CmiStartFn, int, int) |
| void | realConverseExit (int exitcode) |
| void | ConverseCleanup (void) |
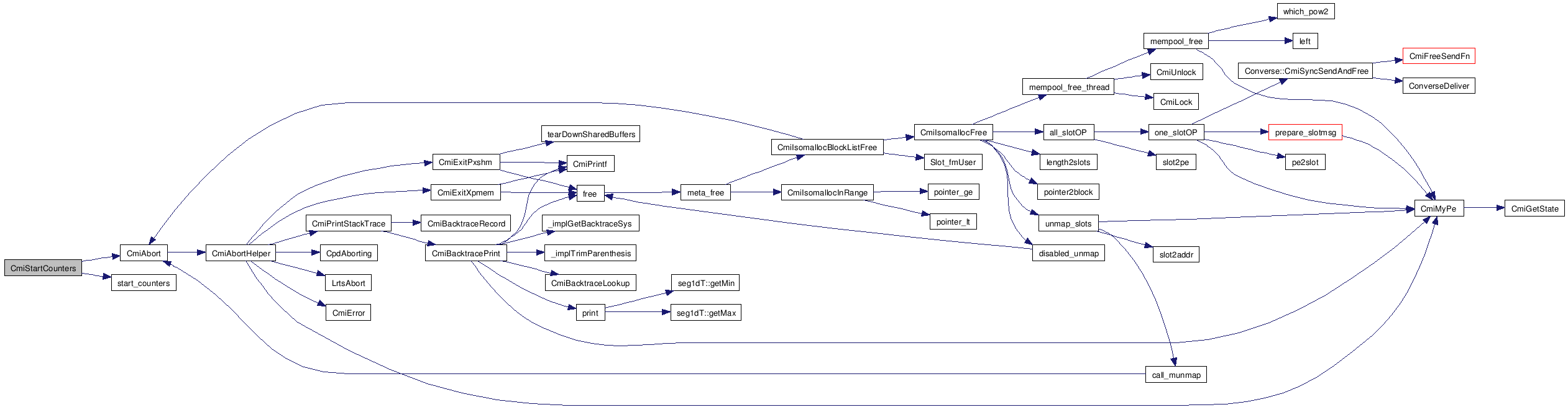
| CMK_NORETURN void | CmiAbort (const char *) |
| Serial version of common Charm++ routines:. | |
| void | CmiOutOfMemory (int nBytes) |
| void | CcdCallFnAfter (CcdVoidFn fnp, void *arg, double msecs) |
| Register a callback function that will be triggered after a minimum delay of deltaT. | |
| int | CcdCallOnCondition (int condnum, CcdVoidFn fnp, void *arg) |
| Register a callback function that will be triggered when the specified condition is raised the next time. | |
| int | CcdCallOnConditionKeep (int condnum, CcdVoidFn fnp, void *arg) |
| Register a callback function that will be triggered *whenever* the specified condition is raised. | |
| void | CcdCallFnAfterOnPE (CcdVoidFn fnp, void *arg, double msecs, int pe) |
| Register a callback function that will be triggered on the specified PE after a minimum delay of deltaT. | |
| int | CcdCallOnConditionOnPE (int condnum, CcdVoidFn fnp, void *arg, int pe) |
| Register a callback function that will be triggered on the specified PE when the specified condition is raised the next time. | |
| int | CcdCallOnConditionKeepOnPE (int condnum, CcdVoidFn fnp, void *arg, int pe) |
| Register a callback function that will be triggered on the specified PE *whenever* the specified condition is raised. | |
| void | CcdCancelCallOnCondition (int condnum, int idx) |
| Cancel a previously registered conditional callback. | |
| void | CcdCancelCallOnConditionKeep (int condnum, int idx) |
| Cancel a previously registered conditional callback. | |
| void | CcdRaiseCondition (int condnum) |
| Raise a condition causing all registered callbacks corresponding to that condition to be triggered. | |
| double | CcdSetResolution (double newResolution) |
| Set the polling resolution for time based callbacks. | |
| double | CcdResetResolution (void) |
| Reset the polling resolution for time based callbacks to its default value. | |
| double | CcdIncreaseResolution (double newResolution) |
| "Safe" operation that only ever increases the polling resolution for time based callbacks | |
| void | CmiArgGroup (const char *parentName, const char *groupName) |
| Identifies the module that accepts the following command-line parameters. | |
| int | CmiGetArgInt (char **argv, const char *arg, int *optDest) |
| int | CmiGetArgIntDesc (char **argv, const char *arg, int *optDest, const char *desc) |
| Find the given argument and integer option in argv. | |
| int | CmiGetArgLong (char **argv, const char *arg, CmiInt8 *optDest) |
| int | CmiGetArgLongDesc (char **argv, const char *arg, CmiInt8 *optDest, const char *desc) |
| int | CmiGetArgDouble (char **argv, const char *arg, double *optDest) |
| int | CmiGetArgDoubleDesc (char **argv, const char *arg, double *optDest, const char *desc) |
| Find the given argument and floating-point option in argv. | |
| int | CmiGetArgString (char **argv, const char *arg, char **optDest) |
| int | CmiGetArgStringDesc (char **argv, const char *arg, char **optDest, const char *desc) |
| Find the given argment and string option in argv. | |
| int | CmiGetArgFlag (char **argv, const char *arg) |
| int | CmiGetArgFlagDesc (char **argv, const char *arg, const char *desc) |
| Find the given argument in argv. | |
| void | CmiDeleteArgs (char **argv, int k) |
| Delete the first k argument from the given list, shifting all other arguments down by k spaces. | |
| int | CmiGetArgc (char **argv) |
| Count the number of non-NULL arguments in list. | |
| char ** | CmiCopyArgs (char **argv) |
| Return a new, heap-allocated copy of the argv array. | |
| int | CmiArgGivingUsage (void) |
| Return 1 if we're currently printing command-line usage information. | |
| void | CmiDeprecateArgInt (char **argv, const char *arg, const char *desc, const char *warning) |
| void | CmiBacktraceRecord (void **retPtrs, int nSkip, int *nLevels) |
| Extract the function-return pointers listed in the stack up to this depth. | |
| char ** | CmiBacktraceLookup (void **srcPtrs, int nLevels) |
| Look up the names of these function pointers. | |
| void | CmiBacktracePrint (void **retPtrs, int nLevels) |
| Print out the names of these function pointers. | |
| void | CmiPrintStackTrace (int nSkip) |
| int | CmiIsFortranLibraryCall (void) |
| CpvExtern (void *, CmiLocalQueue) | |
| char * | CmiCopyMsg (char *msg, int len) |
| int | HypercubeGetBcastDestinations (int mype, int total_pes, int k, int *dest_pes) |
| CpvExtern (int, CmiImmediateMsgHandlerIdx) | |
| CpvExtern (unsigned, networkProgressCount) | |
| void | CmiMachineProgressImpl (void) |
| void | CommunicationServerPxshm (void) |
| void | CmiDelayImmediate (void) |
| void | CmiInitCounters (void) |
| void | CmiStartCounters (int events[], int numEvents) |
| void | CmiStopCounters (int events[], CMK_TYPEDEF_INT8 values[], int numEvents) |
| CmiObjId * | CthGetThreadID (CthThread th) |
| void | CthSetThreadID (CthThread th, int a, int b, int c) |
| void | CthTraceResume (CthThread t) |
| CpvExtern (char *, _validProcessors) | |
| int | CmiEndianness (void) |
| void | setMemoryTypeChare (void *) |
| void | setMemoryTypeMessage (void *) |
| double | CmiReadSize (const char *str) |
| void | CmiTurnOnStats (void) |
| void | CmiTurnOffStats (void) |
| CpvExtern (int, charmLibExitFlag) | |
| size_t | CmiFwrite (const void *ptr, size_t size, size_t nmemb, FILE *f) |
| CmiInt8 | CmiPwrite (int fd, const char *buf, size_t bytes, size_t offset) |
| int | CmiOpen (const char *pathname, int flags, int mode) |
| FILE * | CmiFopen (const char *path, const char *mode) |
| int | CmiFclose (FILE *fp) |
| unsigned int | CmiILog2 (unsigned int) |
| double | CmiLog2 (double) |
| int | CmiGetCluster (int pe) |
| int | CmiGridQueueGetInterval (void) |
| int | CmiGridQueueGetThreshold (void) |
| void | CmiGridQueueRegister (int gid, int nInts, int index1, int index2, int index3) |
| void | CmiGridQueueDeregister (int gid, int nInts, int index1, int index2, int index3) |
| void | CmiGridQueueDeregisterAll (void) |
| int | CmiGridQueueLookup (int gid, int nInts, int index1, int index2, int index3) |
| int | CmiGridQueueLookupMsg (char *msg) |
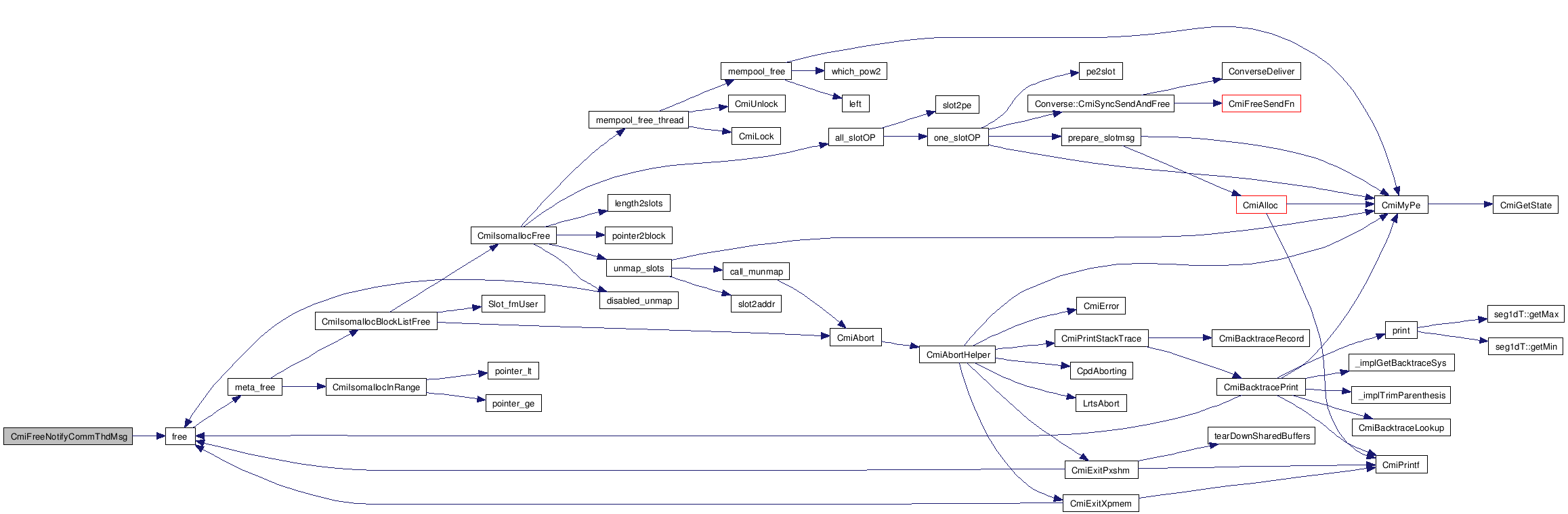
| EXTERN CmiNotifyCommThdMsg * | CmiCreateNotifyCommThdMsg (CmiCommThdFnPtr fn, int numParams, void *params, int toKeep) |
| EXTERN void | CmiFreeNotifyCommThdMsg (CmiNotifyCommThdMsg *msg) |
| EXTERN void | CmiResetNotifyCommThdMsg (CmiNotifyCommThdMsg *msg, CmiCommThdFnPtr fn, int numParams, void *params, int toKeep) |
| EXTERN void | CmiNotifyCommThd (CmiNotifyCommThdMsg *msg) |
| CpvExtern (int, _urgentSend) | |
| int | CmiGetCurKnownOmpThreads (void) |
| CpvCExtern (int, isHelperOn) | |
| void | CmiSetPeHelpsOtherThreads (int) |
Variables | |
| int | memory_status_info |
| int | memory_chare_id |
| int | _Cmi_mype_global |
| int | _Cmi_numpes_global |
| int | _Cmi_mynode_global |
| int | _Cmi_numnodes_global |
| PartitionInfo | _partitionInfo |
| int | _Cmi_mynodesize |
| CmiSpanningTreeInfo * | _topoTree |
| int | _Cmi_mype |
| int | _Cmi_numpes |
| int | _Cmi_myrank |
| int | _Cmi_mynode |
| int | _Cmi_numnodes |
| int | _Cmi_sleepOnIdle |
| int | _Cmi_forceSpinOnIdle |
| CmiNodeLock | CmiMemLock_lock |
| CMK_THREADLOCAL int32_t | _cmi_bgq_incommthread |
| int | _immediateLock |
| int | _immediateFlag |
| CmiNodeLock | _smp_mutex |
| CmiHwlocTopology | CmiHwlocTopologyLocal |
| void * | memory_stack_top |
| double | _cpu_speed_factor |
| CmiSwitchToPEFnPtr | CmiSwitchToPE |
| int | networkProgressPeriod |
| int | _immRunning |
| CmiNodeLock | cmiMemoryLock |
| int | _BgOutOfCoreFlag |
| int | _BgInOutOfCoreMode |
| int | numMemCriticalEntries |
| int * | memCriticalEntries |
| int | CharmLibInterOperate |
Everything in Converse is either declared here directly, or else included from here.
Routine names in Converse include a short prefix starting with "C". These generally tell you what category the routine is in:
Globally accessible variables in Converse can be shared as:
Definition in file converse.h.
| typedef int * CmiNodeLock |
Definition at line 338 of file converse.h.
| typedef CmiNodeLock CmiImmediateLockType |
Definition at line 538 of file converse.h.
| typedef struct infiCmiChunkHeaderStruct infiCmiChunkHeader |
| typedef void(* CmiStartFn)(int argc, char **argv) |
Definition at line 1081 of file converse.h.
| typedef CMK_MULTICAST_GROUP_TYPE CmiGroup |
Definition at line 1179 of file converse.h.
| typedef void*(* CmiReduceMergeFn)(int *, void *, void **, int) |
Definition at line 1259 of file converse.h.
| typedef void(* CmiReducePupFn)(void *, void *) |
Definition at line 1260 of file converse.h.
| typedef void(* CmiReduceDeleteFn)(void *) |
Definition at line 1261 of file converse.h.
| typedef CmiUInt2 CmiReductionID |
Definition at line 1280 of file converse.h.
| typedef struct CthThreadStruct* CthThread |
Definition at line 1468 of file converse.h.
| typedef void(* CthVoidFn)(void *) |
Definition at line 1480 of file converse.h.
| typedef void(* CthAwkFn)(CthThreadToken *, int, int prioBits, unsigned int *prioptr) |
Definition at line 1481 of file converse.h.
Definition at line 1483 of file converse.h.
| typedef struct CtgGlobalStruct* CtgGlobals |
Definition at line 1538 of file converse.h.
| typedef void(* CthThreadListener_suspend)(struct CthThreadListener *l) |
Definition at line 1573 of file converse.h.
| typedef void(* CthThreadListener_resume)(struct CthThreadListener *l) |
Definition at line 1574 of file converse.h.
| typedef void(* CthThreadListener_free)(struct CthThreadListener *l) |
Definition at line 1575 of file converse.h.
Definition at line 1687 of file converse.h.
| typedef void(* CldInfoFn)(void *msg, CldPackFn *packer, int *len, int *queueing, int *priobits, unsigned int **prioptr) |
Definition at line 1689 of file converse.h.
| typedef int(* CldEstimator)(void) |
Definition at line 1696 of file converse.h.
| typedef struct CmmTableStruct* CmmTable |
Definition at line 1711 of file converse.h.
| typedef void(* CmmPupMessageFn)(pup_er p, void **msg) |
Definition at line 1715 of file converse.h.
| typedef void(* CcdVoidFn)(void *userParam, double curWallTime) |
Definition at line 1764 of file converse.h.
| typedef int(* CmiSwitchToPEFnPtr)(int pe) |
Definition at line 1809 of file converse.h.
| typedef void(* CmiCommThdFnPtr)(int numParams, void *params) |
Definition at line 2235 of file converse.h.
| enum Partition_Type |
Definition at line 203 of file converse.h.
| enum memory_order |
| memory_order_relaxed | |
| memory_order_consume | |
| memory_order_acquire | |
| memory_order_release | |
| memory_order_acq_rel | |
| memory_order_seq_cst |
Definition at line 2018 of file converse.h.
| void CmiCreatePartitions | ( | char ** | argv | ) |
Definition at line 1069 of file machine-common-core.C.
References _Cmi_mynode, _Cmi_mynode_global, _Cmi_mynodesize, _Cmi_numnodes, _Cmi_numnodes_global, _Cmi_numpes_global, Cmi_nodestart, Cmi_nodestartGlobal, CmiAbort(), create_partition_map(), and PartitionInfo::numPartitions.
Referenced by ConverseInit().


| void CmiSetNumPartitions | ( | int | nump | ) |
| void CmiSetMasterPartition | ( | void | ) |
Definition at line 894 of file machine-common-core.C.
References CmiAbort(), PARTITION_DEFAULT, PARTITION_MASTER, and PartitionInfo::type.

| void CmiSetPartitionSizes | ( | char * | size | ) |
Definition at line 901 of file machine-common-core.C.
References CmiAbort(), length, malloc(), PARTITION_DEFAULT, PARTITION_PREFIX, PartitionInfo::partsizes, and PartitionInfo::type.

| void CmiSetPartitionScheme | ( | int | scheme | ) |
Definition at line 914 of file machine-common-core.C.
References PartitionInfo::isTopoaware, and PartitionInfo::scheme.
| void CmiSetCustomPartitioning | ( | void | ) |
Definition at line 919 of file machine-common-core.C.
References PartitionInfo::isTopoaware, and PartitionInfo::scheme.
| int CmiMyPeGlobal | ( | void | ) |
Definition at line 402 of file machine-common-core.C.
References CmiGetState(), and CmiStateStruct::pe.
Referenced by CmiInitCPUAffinity().


| int CmiNodeSpan | ( | void | ) |
Definition at line 399 of file machine-common-core.C.
Definition at line 1091 of file machine-common-core.C.
References CmiAbort(), PartitionInfo::isTopoaware, PartitionInfo::nodeMap, PARTITION_DEFAULT, PARTITION_MASTER, PARTITION_PREFIX, PARTITION_SINGLETON, PartitionInfo::partitionPrefix, PartitionInfo::partitionSize, rank, and PartitionInfo::type.
Referenced by pe_lToGTranslate().


Definition at line 1127 of file machine-common-core.C.
References CmiAbort().

Definition at line 1116 of file machine-common-core.C.
References CmiNodeOf(), CmiRankOf(), node_lToGTranslate(), PARTITION_SINGLETON, and PartitionInfo::type.

Definition at line 1132 of file machine-common-core.C.
References CmiAbort().

| void CmiMemLock | ( | void | ) |
Definition at line 358 of file machine-common-core.C.
Referenced by CmiMemoryMark(), CmiMemoryMarkBlock(), CmiMemorySweep(), free_nomigrate(), and malloc_nomigrate().

| void CmiMemUnlock | ( | void | ) |
Definition at line 359 of file machine-common-core.C.
Referenced by CmiMemoryMark(), CmiMemoryMarkBlock(), CmiMemorySweep(), free_nomigrate(), and malloc_nomigrate().

| int CmiMyPe | ( | void | ) |
Definition at line 396 of file machine-common-core.C.
References CmiGetState(), and CmiStateStruct::pe.
Referenced by __cmi_assert(), _bcastQD1(), _bcastQD2(), _callWhenIdle(), _checkpointBarrierAckHandler(), _createTracecounter(), _dummyMigrationHandler(), _getCheckpointHandler(), _getGlobalStepHandler(), _getRestartCheckpointHandler(), _handlePhase0(), _handlePhase1(), _handlePhase2(), _initCharm(), _initHandler(), _libExitHandler(), _messageLoggingExit(), _parseCommandLineOpts(), _qdCommHandler(), _qdHandler(), _receivedDetDataHandler(), _receivedTNDataHandler(), _receiveLocationHandler(), _receiveMigrationNoticeAckHandler(), _recvCheckpointHandler(), _recvGlobalStepHandler(), _recvRestartCheckpointHandler(), _sendDetsReplyHandler(), _sendReadonlies(), _startCheckpointHandler(), _storeCheckpointHandler(), _updateHomeRequestHandler(), _verifyAckHandler(), _verifyAckRequestHandler(), ackEntryMethodHandler(), bad_location(), TraceCounter::beginExecute(), TraceCounter::beginOverview(), TraceCounter::beginPack(), TraceCounter::beginUnpack(), CkArray::broadcastHomeElements(), CcsImpl_reply(), CcsInit(), CfutureCreate(), CfutureDestroy(), CfutureStoreBuffer(), CfutureWait(), check_range(), CkArray::CkArray(), CkCppInterpreter::CkCppInterpreter(), CkDieNow(), Converse::CkMyPe(), CldAckNoTaskHandler(), CldAverageHandler(), CldBalancePeriod(), CldComputeNeighborData(), CldEnqueue(), CldGraphModuleInit(), CldMinAvg(), CldModuleGeneralInit(), CldModuleInit(), CldMoveAllSeedsAway(), CldNodeEnqueue(), CldOtherInit(), CldReadNeighborData(), CldReadytoExec(), CldSendLoad(), CldSetPEBitVector(), CldStillIdle(), clearUpMigratedRetainedLists(), CmiAbortHelper(), CmiAddCLA(), CmiAlloc(), CmiArgGivingUsage(), CmiArgInit(), CmiBacktracePrint(), CmiCheckAffinity(), CmiCreateCompressPersistent(), CmiCreateCompressPersistentSize(), CmiCreatePersistent(), CmiCreateReceiverPersistent(), CmiEstablishGroup(), CmiGetDynamicReduction(), CmiGetDynamicReductionRemote(), CmiGetNonLocal(), CmiGetNonLocalNodeQ(), CmiGlobalReduce(), CmiGlobalReduceStruct(), CmiInitCell(), CmiInitCPUAffinity(), CmiInitMemAffinity(), CmiInterFreeSendFn(), CmiInterSendNetworkFunc(), CmiIsomallocBlockListPup(), CmiIsomallocInit(), CmiListReduce(), CmiListReduceStruct(), CmiMemorySweep(), CmiMulticastDeliver(), CmiMultiMsgHandler(), CmiPrintCLAs(), CmiProcessPriority(), CmiReduce(), CmiReduceID(), CmiReduceStruct(), CmiReduceStructID(), CmiRegisterHandlerGlobal(), CmiSendMessageCma(), CmiSyncBroadcastAllFn(), CmiSyncBroadcastFn1(), CmiSyncListSendFn(), CmiTLSInit(), converse_handlerBegin(), converse_handlerEnd(), ConverseCommonInit(), ConverseDeliver(), ConverseExit(), copyOut(), CountLogPool::CountLogPool(), CPathGetEltset(), CPathMakeArray(), CPathSendHandler(), cpd_memory_single_pup(), CpdNotify(), CpdStartGdb(), Cpthread_cond_broadcast(), Cpthread_cond_destroy(), Cpthread_cond_init(), Cpthread_cond_signal(), Cpthread_cond_wait(), Cpthread_mutex_destroy(), Cpthread_mutex_init(), Cpthread_mutex_lock(), Cpthread_mutex_trylock(), Cpthread_mutex_unlock(), cpuAffinityHandler(), cpuAffinityRecvHandler(), CQdBcastQD1(), CQdBcastQD2(), CQdHandlePhase0(), CQdHandlePhase1(), CQdHandlePhase2(), CQdStateCreate(), CsdInit(), CtgInit(), CthThreadBaseInit(), CWeb_Collect(), CWeb_Reduce(), CWebHandler(), CkArrayBroadcaster::deliver(), disable_isomalloc(), disabled_map(), StatTable::doReduction(), emptyReduction(), TraceCounter::endExecute(), TraceCounter::endOverview(), TraceCounter::endPack(), TraceCounter::endUnpack(), expand_ccd_heap(), find_largest_free_region(), finishedCheckpointLoadBalancing(), gengraph(), getCheckPointPE(), getGlobalStep(), getNewPagetable(), getNUMANidByRank(), getReverseCheckPointPE(), heartBeatCheckHandler(), heartBeatPartner(), HigherPriorityWork(), informLocationHome(), StatTable::init(), init_ranges(), initQd(), initTraceTauBOC(), CkMemCheckPT::inmem_restore(), CkMemCheckPT::isMaster(), isomalloc_internal_alloc_block(), isomallocfn(), LrtsInitCpuTopo(), machine_procBusy(), machine_procIdle(), map_slots(), memAbort(), memory_check(), mempool_free(), meta_aligned_alloc(), meta_calloc(), meta_cfree(), meta_free(), meta_init(), meta_malloc(), meta_memalign(), meta_posix_memalign(), meta_pvalloc(), meta_realloc(), meta_valloc(), ntohl(), on_timeout(), one_slotOP(), CountLogPool::openFile(), TraceLogger::openLogFiles(), GridMetisLB::Partition_ClusterObjects_Into_PEs(), prepare_slotmsg(), CkNcpyBuffer::print(), print_cpu_affinity(), print_mem_affinity(), print_myslots(), print_node0(), print_thread_affinity(), printBGP_UPC_Counters(), printSlot(), processReceivedTN(), CentralLB::ProcessReceiveMigration(), PumpMsgsBlocking(), CkLocMgr::pup(), ChareMlogData::pup(), pupArrayElementsSkip(), QdState::QdState(), readBlacklist(), CentralLB::ReceiveStats(), TraceCounter::registerArg(), TraceLogger::RegisterLanguage(), ReleasePostedMessages(), req_fw_handler(), ChareMlogData::searchRestoredLocalQ(), seedBalancerExit(), sendCheckpointData(), sendDummyMigrationCounts(), sendGroupMsg(), sendLocalMsg(), sendMlogLocation(), sendMsg(), SendMsgBuf(), sendRecvDoneMsgToPeers(), sendRemoveLogRequests(), CentralLB::SendStats(), SendTasktoPe(), set_process_affinity(), set_thread_affinity(), slotAbort(), StartInteropScheduler(), startLoadBalancingMlog(), startMlogCheckpoint(), StatTable::StatTable(), StatTableReduction(), status(), StealLoad(), StopInteropScheduler(), TraceCounter::switchCounters(), TaskQueuePop(), TraceCounter::traceBegin(), TraceCounter::traceClose(), traceCommonInit(), TraceCounter::traceEnd(), TraceCounter::traceInit(), TraceCounter::traceWriteSts(), try_largest_mmap_region(), unmap_slots(), CountLogPool::write(), StatTable::write(), CountLogPool::writeSts(), and zlib_compress().

| int CmiMyRank | ( | void | ) |
Definition at line 405 of file machine-common-core.C.
References CmiGetState(), and CmiStateStruct::rank.
Referenced by _deliverForBocMsg(), _initCharm(), _libExitHandler(), _processRODataMsg(), _processROMsgMsg(), _speedHdlr(), CkReduction::addReducer(), AdvanceCommunication(), bind_process_and_threads(), bind_threads_only(), call_startfn(), CcsInit(), CharmLibExit(), checkForInitDone(), CkMessageWatcherInit(), CkRestartMain(), CldAskLoadHandler(), CldBalance(), CldGraphModuleInit(), CmiAlloc_ppcq(), CmiAssignOnce(), CmiGetNonLocalNodeQ(), CmiInitCPUAffinity(), CmiInitNotifyCommThdScheme(), CmiMemoryInit(), CmiMyRank_(), CmiOutOfMemoryInit(), CmiProcessPriority(), CmiRegisterHandlerAssignOnce(), CmiRegisterHandlerExAssignOnce(), CmiSyncBroadcastFn1(), CmiTLSInit(), ConverseCommonExit(), ConverseCommonInit(), ConverseExit(), ConverseRunPE(), cpd_memory_single_pup(), Cpthread_once(), Cpthread_start_main(), CsdInit(), CthEnqueueSuspendedStealableThread(), CthScheduledDecrement(), CthSuspend(), CWebPerformanceRegisterFunction(), FuncCkLoop::destroyHelpers(), EnqueueMsg(), NullLB::init(), init_ranges(), initQd(), CkMemCheckPT::isMaster(), CurLoopInfo::localReduce(), LrtsInitCpuTopo(), meta_init(), MPIPostOneBuffer(), FuncCkLoop::parallelizeFunc(), CkNcpyBuffer::print(), RegisterCkLoopHdlrs(), CurLoopInfo::runChunk(), QdState::sendCount(), SendMsgBuf(), StartInteropScheduler(), StealTask(), and traceCommonInit().

Definition at line 408 of file machine-common-core.C.
References _Cmi_mynodesize.
Referenced by _speedHdlr(), ccs_getinfo(), and LrtsNodeSize().

Definition at line 412 of file machine-common-core.C.
References _Cmi_mynodesize.
Referenced by _sendTriggers(), _speedHdlr(), CmiAsyncNodeSendFn(), CmiCreateCompressNodePersistent(), CmiCreateCompressNodePersistentSize(), CmiCreateNodePersistent(), CmiInitCPUAffinity(), CmiInterFreeNodeSendFn(), CmiNodeReduce(), BGQTorusManager::coordinatesToRank(), ST_RecursivePartition< Iterator >::initPhyNodes(), CkMemCheckPT::isMaster(), LrtsNodeFirst(), BGQTorusManager::populateLocalNodes(), PumpMsgsBlocking(), readonlyGetCompleted(), QdState::sendCount(), SendHyperCube(), SendMsgBuf(), SendSpanningChildren(), TopoManager_init(), and updatePeerCounterAndPush().

Definition at line 415 of file machine-common-core.C.
References _Cmi_mynodesize.
Referenced by _skipCldEnqueue(), topo::impl::buildNextGen_topoUnaware(), CkGetSrcNode(), CldEnqueue(), CldHopHandler(), CldNodeEnqueue(), CldStillIdle(), CmiAsyncSendFn(), CmiCreateCompressPersistent(), CmiCreateCompressPersistentSize(), CmiCreatePersistent(), CmiInitCPUAffinity(), CmiInterFreeSendFn(), CmiInterSendNetworkFunc(), BGQTorusManager::coordinatesToRank(), findTransferMode(), LrtsInitCpuTopo(), LrtsIssueRget(), LrtsIssueRput(), LrtsNodeOf(), LrtsPeOnSameNode(), MPIPostOneBuffer(), pe_lToGTranslate(), persistentReqGrantedHandler(), pidtonid(), BGQTorusManager::populateLocalNodes(), TopoManager::printAllocation(), LV3D0_ClientManager_toMaster::progress(), SendHyperCubeProc(), CpuTopology::sort(), and TopoManager_init().

Definition at line 418 of file machine-common-core.C.
References _Cmi_mynodesize.
Referenced by CldAskLoadHandler(), CldStillIdle(), CmiInterFreeSendFn(), BGQTorusManager::coordinatesToRank(), enqueueNcpyMessage(), LrtsRankOf(), pe_lToGTranslate(), traceCommonInit(), and updatePeerCounterAndPush().

| void CmiMemcpy_qpx | ( | void * | dst, | |
| const void * | src, | |||
| size_t | n | |||
| ) |
Definition at line 98 of file cmimemcpy_qpx.c.
| void CmiLock | ( | CmiNodeLock | lock | ) |
Referenced by _initCharm(), CkNodeReductionMgr::addContribution(), bgq_topo_free(), bgq_topo_reset(), CkDisableTracing(), CkEnableTracing(), CldGetToken(), CldGetTokenFromRank(), CldGetTokenFromRankAt(), CldPutToken(), CldPutTokenPrio(), CmiArgInit(), CmiCommLock(), CmiGetNonLocalNodeQ(), CmiInitCPUAffinity(), CmiInitCPUAffinityUtil(), CmiPushImmediateMsg(), CmiPushNode(), CmiSendNodeSelf(), cpuTopoRecvHandler(), craynid_free(), craynid_reset(), CsdInit(), CsdNextLocalNodeMessage(), emptyReduction(), getDimension(), getNewMPITag(), init_ranges(), CkNodeReductionMgr::LateMigrantMsg(), LBTopoLookup(), LrtsInitCpuTopo(), mempool_free_thread(), mempool_malloc(), PCQueuePop(), PCQueuePush(), PCQueueTop(), pidtonid(), BGQTorusManager::populateLocalNodes(), LBDatabase::pup(), readMHz(), CkNodeReductionMgr::RecvMsg(), RegisterCkLoopHdlrs(), SendMsgBuf(), CurLoopInfo::set(), ST_RecursivePartition_getTreeInfo(), topoDoneHandler(), TopoManager_init(), CurLoopInfo::waitLoopDone(), and CurLoopInfo::waitLoopDoneHybrid().

| void CmiUnlock | ( | CmiNodeLock | lock | ) |
Referenced by _initCharm(), CkNodeReductionMgr::addContribution(), bgq_topo_free(), bgq_topo_reset(), CkDisableTracing(), CkEnableTracing(), CldAskLoadHandler(), CldGetToken(), CldGetTokenFromRank(), CldGetTokenFromRankAt(), CldPutToken(), CldPutTokenPrio(), CmiArgInit(), CmiCommUnlock(), CmiGetNonLocalNodeQ(), CmiHandleImmediate(), CmiInitCPUAffinity(), CmiInitCPUAffinityUtil(), CmiPushImmediateMsg(), CmiPushNode(), CmiSendNodeSelf(), cpuTopoRecvHandler(), craynid_free(), craynid_reset(), CsdNextLocalNodeMessage(), CsdNextMessage(), emptyReduction(), getDimension(), getNewMPITag(), init_ranges(), CkNodeReductionMgr::LateMigrantMsg(), LBTopoLookup(), LrtsInitCpuTopo(), mempool_free_thread(), mempool_large_malloc(), mempool_malloc(), PCQueuePop(), PCQueuePush(), PCQueueTop(), pidtonid(), BGQTorusManager::populateLocalNodes(), LBDatabase::pup(), readMHz(), CkNodeReductionMgr::RecvMsg(), RegisterCkLoopHdlrs(), SendMsgBuf(), CurLoopInfo::set(), ST_RecursivePartition_getTreeInfo(), topoDoneHandler(), TopoManager_init(), CurLoopInfo::waitLoopDone(), and CurLoopInfo::waitLoopDoneHybrid().
| int CmiTryLock | ( | CmiNodeLock | lock | ) |
Referenced by CldAskLoadHandler(), CmiGetNonLocalNodeQ(), CmiHandleImmediate(), and CsdNextMessage().

| int CmiBarrier | ( | void | ) |
Referenced by _initCharm(), CmiGetNonLocalNodeQ(), CmiRegisterHandlerAssignOnce(), CmiRegisterHandlerExAssignOnce(), CmiSendMessageXpmem(), init_ranges(), LrtsInitCpuTopo(), SendMsgBuf(), and traceCommonInit().

| int CmiBarrierZero | ( | void | ) |
| int CmiNumCores | ( | void | ) |
Definition at line 57 of file cputopology.C.
References PUP::a, and PUP::b.
Referenced by _initCharm(), CmiInitCPUAffinity(), CmiSetCPUAffinity(), FuncCkLoop::createPThreads(), LrtsInitCpuTopo(), printTopology(), and XTTorusManager::XTTorusManager().

| int CmiCpuTopologyEnabled | ( | void | ) |
Definition at line 672 of file cputopology.C.
References LrtsCpuTopoEnabled().
Referenced by _initCharm(), and CmiCheckAffinity().


Definition at line 676 of file cputopology.C.
References LrtsPeOnSameNode().
Referenced by CmiInterSendNetworkFunc(), and findTransferMode().


| int CmiNumPhysicalNodes | ( | void | ) |
Definition at line 680 of file cputopology.C.
References LrtsNumNodes().
Referenced by CkMemCheckPT::BuddyPE(), CkMemCheckPT::CkMemCheckPT(), ST_RecursivePartition< Iterator >::initPhyNodes(), CkMemCheckPT::isMaster(), KLevelTree::KLevelTree(), LBTOPO_MACRO(), ThreeLevelTree::ThreeLevelTree(), and TopoManager::TopoManager().


Definition at line 696 of file cputopology.C.
References LrtsNodeOf().
Referenced by AMPI_API_IMPL(), CkMemCheckPT::BuddyPE(), topo::impl::buildNextGen_nodeAware_minBytes(), topo::impl::buildNextGen_nodeAware_minGens(), CmiCheckAffinity(), CmiInitCPUAffinity(), CmiSendMessagePxshm(), topo::getSpanningTreeStrategy(), ST_RecursivePartition< Iterator >::initPhyNodes(), CkMemCheckPT::isMaster(), LBTOPO_MACRO(), TopoManager::rankToCoordinates(), set_process_affinity(), and set_thread_affinity().


Definition at line 684 of file cputopology.C.
References LrtsNodeSize().
Referenced by CmiCheckAffinity(), CmiSendMessagePxshm(), TopoManager::coordinatesToRank(), topo::getSpanningTreeStrategy(), CkMemCheckPT::isMaster(), LBTOPO_MACRO(), and TopoManager::TopoManager().


Definition at line 688 of file cputopology.C.
References LrtsPeOnNode().
Referenced by _initCharm(), CkMemCheckPT::BuddyPE(), topo::impl::buildNextGen_nodeAware_minBytes(), topo::impl::buildNextGen_nodeAware_minGens(), and LBTOPO_MACRO().


Definition at line 700 of file cputopology.C.
References LrtsNodeFirst().
Referenced by TopoManager::coordinatesToRank(), KLevelTree::KLevelTree(), LBTOPO_MACRO(), and ThreeLevelTree::ThreeLevelTree().


Definition at line 692 of file cputopology.C.
References LrtsRankOf().
Referenced by CkMemCheckPT::BuddyPE(), LBTOPO_MACRO(), and TopoManager::rankToCoordinates().


| void CmiInitCPUAffinity | ( | char ** | argv | ) |
Definition at line 1063 of file cpuaffinity.C.
References add_exclude(), aff_is_set, affinity_doneflag, affLock, buf, CmiAbort(), CmiAlloc(), CmiAssignOnce(), CmiCreateLock(), CmiDeliverSpecificMsg(), CmiGetArgFlagDesc(), CmiGetArgIntDesc(), CmiGetArgStringDesc(), CmiLock(), CmiMyPe(), CmiMyPeGlobal(), CmiMyRank(), CmiNodeAllBarrier(), CmiNodeFirst(), CmiNodeOf(), CmiNumCores(), CmiPhysicalNodeID(), CmiPrintCPUAffinity(), CmiPrintf(), CmiRegisterHandler(), CmiSetCPUAffinity(), Converse::CmiSyncSendAndFree(), CmiUnlock(), CmmNew(), core_usage, cpuAffinityHandler(), cpuAffinityHandlerIdx, cpuAffinityRecvHandler(), cpuAffinityRecvHandlerIdx, cpuPhyNodeAffinityRecvHandler(), cpuPhyNodeAffinityRecvHandlerIdx, CpuTopoDetails::done, excludecore, excludecount, getXTNodeID(), int, malloc(), msg, n, nnodes, search_pemap(), set_default_affinity(), and skt_my_ip().
Referenced by _initCharm().


| int CmiPrintCPUAffinity | ( | void | ) |
Definition at line 1054 of file cpuaffinity.C.
References CmiPrintf(), print_cpu_affinity(), and print_thread_affinity().
Referenced by CmiInitCPUAffinity().


Definition at line 1049 of file cpuaffinity.C.
References CmiAbort(), CmiError(), CmiNumCores(), set_process_affinity(), and set_thread_affinity().
Referenced by CmiInitCPUAffinity(), cpuAffinityRecvHandler(), and ndhThreadWork().


| int CmiOnCore | ( | void | ) |
Definition at line 1098 of file cpuaffinity.C.
References CmiAbort(), and n.
Referenced by FuncCkLoop::createPThreads().


| void CmiInitHwlocTopology | ( | void | ) |
Definition at line 40 of file cpuaffinity.C.
References CmiHwlocTopology::num_cores, CmiHwlocTopology::num_pus, and CmiHwlocTopology::num_sockets.
Referenced by ConverseInit().

| CpvExtern | ( | CmiHandlerInfo * | , | |
| CmiHandlerTable | ||||
| ) |
| CpvExtern | ( | int | , | |
| CmiHandlerMax | ||||
| ) |
| CpvExtern | ( | Queue | , | |
| CsdSchedQueue | ||||
| ) |
| CpvExtern | ( | Queue | , | |
| CsdTaskQueue | ||||
| ) |
| CpvExtern | ( | void * | , | |
| CmiSuspendedTaskQueue | ||||
| ) |
| CpvExtern | ( | Queue | , | |
| CsdGridQueue | ||||
| ) |
| CpvExtern | ( | Queue | , | |
| CsdObjQueue | ||||
| ) |
| CsvExtern | ( | Queue | , | |
| CsdNodeQueue | ||||
| ) |
| CsvExtern | ( | CmiNodeLock | , | |
| CsdNodeQueueLock | ||||
| ) |
| CpvExtern | ( | int | , | |
| CsdStopFlag | ||||
| ) |
| CpvExtern | ( | int | , | |
| CsdLocalCount | ||||
| ) |
| CpvExtern | ( | int | , | |
| _curRestartPhase | ||||
| ) |
| struct infiCmiChunkMetaDataStruct* registerMultiSendMesg | ( | char * | msg, | |
| int | msgSize | |||
| ) | [read] |
| void* malloc_nomigrate | ( | size_t | size | ) |
Definition at line 228 of file memory-isomalloc.C.
| void free_nomigrate | ( | void * | ptr | ) |
Definition at line 236 of file memory-isomalloc.C.
Definition at line 209 of file threads.C.
References CmiThreadIs_flag.
Referenced by checkAddress(), and meta_malloc().

| static __inline__ unsigned long long int rdtsc | ( | void | ) | [static] |
| int CmiScanf | ( | const char * | , | |
| ... | ||||
| ) |
| CpvExtern | ( | int | , | |
| _ccd_numchecks | ||||
| ) |
| void CcdCallBacks | ( | void | ) |
Definition at line 591 of file conv-conds.C.
References ccd_heap_update(), CcdRaiseCondition(), CmiWallTimer(), int, ccd_periodic_callbacks::lastCheck, ccd_periodic_callbacks::nextCall, ccd_periodic_callbacks::nSkip, periodicCallInterval, and ccd_periodic_callbacks::resolution.
Referenced by CsdBeginIdle().


| void * CmiGetNonLocal | ( | void | ) |
In SMP mode with comm thread, it's possible a normal msg is sent from an immediate msg which is executed on comm thread. In this case, the msg is sent to the network queue of the work thread. Therefore, even there's only one worker thread, the polling of network queue is still required.
Definition at line 1764 of file machine-common-core.C.
References AdvanceCommunication(), ccsRunning, CmiGetState(), CmiIdleLock_checkMessage(), CmiMyPe(), CmiStateStruct::idle, msg, and CmiStateStruct::recv.
Referenced by CmiDeliverSpecificMsg(), and CsdNextMessage().


| void CmiNotifyIdle | ( | void | ) |
Referenced by CldModuleInit(), CmiGlobalReduce(), CmiGlobalReduceStruct(), CmiListReduce(), CmiListReduceStruct(), CmiReduce(), CmiReduceID(), CmiReduceStruct(), CmiReduceStructID(), CQdStateCreate(), LrtsInitCpuTopo(), and QdState::QdState().

Referenced by CldModuleInit(), CmiGlobalReduce(), CmiGlobalReduceStruct(), CQdStateCreate(), and QdState::QdState().

| void CmiPushPE | ( | int | rank, | |
| void * | msg | |||
| ) |
Definition at line 457 of file machine-common-core.C.
References _Cmi_sleepOnIdle, CmiGetState(), CmiIdleLock_addMessage(), CmiPushImmediateMsg(), CmiStateStruct::idle, CmiStateStruct::myGrpIdx, and CmiStateStruct::recv.
Referenced by CmiInterFreeSendFn(), CmiSendMessageXpmem(), FuncCkLoop::destroyHelpers(), enqueueNcpyMessage(), handleOneRecvedMsg(), FuncCkLoop::parallelizeFunc(), FuncCkLoop::parallelizeFuncHybrid(), processProcBcastMsg(), RegisterCkLoopHdlrs(), SendToPeers(), and updatePeerCounterAndPush().


| void CmiSuspendedTaskEnqueue | ( | int | targetRank, | |
| void * | msg | |||
| ) |
Definition at line 486 of file machine-common-core.C.
Referenced by CthEnqueueSuspendedStealableThread().

| void * CmiSuspendedTaskPop | ( | void | ) |
Definition at line 490 of file machine-common-core.C.
Referenced by CsdNextMessage().

Definition at line 595 of file machine-common-core.C.
References CmiFreeSendFn(), and CopyMsg().
Referenced by CmiAsyncSendFn(), CmiSyncBroadcastAllFn(), CmiSyncBroadcastFn1(), Converse::CmiSyncSend(), and QdState::propagate().


| CmiCommHandle CmiAsyncSendFn | ( | int | destPE, | |
| int | size, | |||
| char * | msg | |||
| ) |
Definition at line 725 of file machine-common-core.C.
References _cmi_log2(), CmiNodeOf(), CmiSendNetworkFunc(), CmiSyncSendFn(), msg_histogram, and MSG_STATISTIC.

Definition at line 682 of file machine-common-core.C.
References CmiInterFreeSendFn().
Referenced by CkStartQD(), Converse::CmiSyncSendAndFree(), CmiSyncSendFn(), and QdState::sendCount().


| void CmiSyncBroadcastFn | ( | int | , | |
| char * | ||||
| ) |
Definition at line 320 of file machine-broadcast.C.
Referenced by Converse::CmiSyncBroadcast().

| CmiCommHandle CmiAsyncBroadcastFn | ( | int | , | |
| char * | ||||
| ) |
Definition at line 343 of file machine-broadcast.C.
Referenced by CmiAsyncBroadcastAllFn().

| void CmiFreeBroadcastFn | ( | int | , | |
| char * | ||||
| ) |
Definition at line 333 of file machine-broadcast.C.
Referenced by Converse::CmiSyncBroadcastAndFree().

| void CmiSyncBroadcastAllFn | ( | int | , | |
| char * | ||||
| ) |
Definition at line 351 of file machine-broadcast.C.
Referenced by Converse::CmiSyncBroadcastAll().

| CmiCommHandle CmiAsyncBroadcastAllFn | ( | int | , | |
| char * | ||||
| ) |
Definition at line 379 of file machine-broadcast.C.
| void CmiFreeBroadcastAllFn | ( | int | , | |
| char * | ||||
| ) |
Definition at line 365 of file machine-broadcast.C.
Referenced by Converse::CmiSyncBroadcastAllAndFree().

Definition at line 600 of file machine-common-core.C.
References CmiInterFreeSendFn(), and CopyMsg().

Definition at line 687 of file machine-common-core.C.
References CmiInterSendNetworkFunc(), CmiMyPe(), CmiNodeOf(), CmiPushPE(), CmiRankOf(), CmiSendSelf(), CMK_REG_NO_CMA_MSG, and CQdCreate().
Referenced by CmiFreeSendFn(), and CmiInterSyncSendFn().


| int CmiGetReductionHandler | ( | void | ) |
| CmiHandler CmiGetReductionDestination | ( | void | ) |
| CmiCommHandle CmiAsyncVectorSend | ( | int | , | |
| int | , | |||
| int * | , | |||
| char ** | ||||
| ) |
| int CmiAsyncMsgSent | ( | CmiCommHandle | ) |
| void CmiReleaseCommHandle | ( | CmiCommHandle | ) |
Definition at line 766 of file machine-common-core.C.
References CmiFreeNodeSendFn(), and CopyMsg().
Referenced by CmiAsyncNodeSendFn(), CmiSyncNodeBroadcastAllFn(), and CmiSyncNodeBroadcastFn().


| CmiCommHandle CmiAsyncNodeSendFn | ( | int | destNode, | |
| int | size, | |||
| char * | msg | |||
| ) |
Definition at line 810 of file machine-common-core.C.
References _cmi_log2(), CmiNodeFirst(), CmiSendNetworkFunc(), CmiSyncNodeSendFn(), msg_histogram, and MSG_STATISTIC.

Definition at line 777 of file machine-common-core.C.
References CmiInterFreeNodeSendFn().
Referenced by CmiSyncNodeSendFn().


| void CmiSyncNodeBroadcastFn | ( | int | , | |
| char * | ||||
| ) |
Definition at line 386 of file machine-broadcast.C.
Referenced by CmiAsyncNodeBroadcastFn(), CmiFreeNodeBroadcastAllFn(), CmiFreeNodeBroadcastFn(), and CmiSyncNodeBroadcastAllFn().

| CmiCommHandle CmiAsyncNodeBroadcastFn | ( | int | , | |
| char * | ||||
| ) |
Definition at line 413 of file machine-broadcast.C.
References CmiSyncNodeBroadcastFn().
Referenced by CmiAsyncNodeBroadcastAllFn().


| void CmiFreeNodeBroadcastFn | ( | int | , | |
| char * | ||||
| ) |
Definition at line 406 of file machine-broadcast.C.
| void CmiSyncNodeBroadcastAllFn | ( | int | , | |
| char * | ||||
| ) |
Definition at line 419 of file machine-broadcast.C.
| CmiCommHandle CmiAsyncNodeBroadcastAllFn | ( | int | , | |
| char * | ||||
| ) |
Definition at line 424 of file machine-broadcast.C.
| void CmiFreeNodeBroadcastAllFn | ( | int | , | |
| char * | ||||
| ) |
Definition at line 429 of file machine-broadcast.C.
Definition at line 771 of file machine-common-core.C.
References CmiInterFreeNodeSendFn(), and CopyMsg().

Definition at line 781 of file machine-common-core.C.
References _cmi_log2(), CmiInterSendNetworkFunc(), CmiNodeFirst(), CmiSendNodeSelf(), CMK_REG_NO_CMA_MSG, CQdCreate(), msg_histogram, and MSG_STATISTIC.
Referenced by CmiFreeNodeSendFn(), and CmiInterSyncNodeSendFn().


| CthThreadToken* CthGetToken | ( | CthThread | ) |
Definition at line 219 of file threads.C.
Referenced by CthResumeSchedulingThread().

| int CthMigratable | ( | void | ) |
Definition at line 1393 of file threads.C.
Referenced by TCharm::migrateTo(), and TCHARM_Migrate().

Definition at line 1397 of file threads.C.
References CmiAbort(), CthFree(), CthPupBase(), malloc(), pup_bytes(), pup_isDeleting(), and pup_isUnpacking().
Referenced by TCharm::pupThread().


| CthThread CthSelf | ( | void | ) |
Definition at line 606 of file threads.C.
Referenced by CfutureWait(), CkWaitFutureID(), CmiIsomallocBlockListPup(), CpmThread3(), Cpthread_cond_wait(), Cpthread_join(), Cpthread_mutex_lock(), Cpthread_mutex_trylock(), Cpthread_mutex_unlock(), CthFree(), CthOnly(), CthResumeNormalThread(), CthResumeNormalThreadDebug(), CthResumeSchedulingThread(), CthResumeStealableThread(), CthSchedInit(), CthScheduledDecrement(), CthStartThread(), CthSuspend(), CthSuspendStealableThread(), PythonObject::executeThread(), FiberSetUp(), MSA_CacheGroup< ENTRY_TYPE, ENTRY_OPS_CLASS, ENTRIES_PER_PAGE >::getListener(), TCharm::getSema(), SearchGroup::getTotalSolutions(), CkCallback::impl_thread_delay(), ParFUMShadowArray::lockRegion(), PUPmarshall(), TCharm::stop(), MSA_Thread_Listener::suspend(), TCharm::TCharm(), CkSema::wait(), CkSema::waitN(), and waitqd_QDChare::waitQD().

Definition at line 1374 of file threads.C.
References CmiAbort(), CthThreadInit(), CthThreadStruct::fiber, FiberSetUp(), and malloc().
Referenced by CPathGetSingle(), CpdPythonGroup::cpdCheck(), CpmThread2(), CpmThreadSize2(), Cpthread_create(), CthCreateMigratable(), CthSuspendSchedulingThread(), PythonObject::execute(), and TCharm::TCharm().


Definition at line 1402 of file threads.C.
References CthCreate().
Referenced by TCharm::TCharm().


| void CthResume | ( | CthThread | t | ) |
Definition at line 1340 of file threads.C.
References CthThreadStruct::base, CthBaseResume(), CthFiberBlock(), CthResume1(), CthThreadBase::exiting, CthThreadStruct::fiber, and CthProcInfo_s::switchbuf_sp.
Referenced by CpdPythonGroup::cpdCheck(), CthResumeNormalThread(), CthResumeNormalThreadDebug(), CthResumeSchedulingThread(), CthResumeStealableThread(), CthSuspend(), and PythonObject::execute().


| void CthFree | ( | CthThread | t | ) |
Definition at line 1295 of file threads.C.
References CthThreadStruct::base, CthClearThreads(), CthSelf(), CthThreadFree(), CthThreadBase::exiting, free(), and malloc().
Referenced by TCharm::clear(), CpmThread3(), Cpthread_exit(), CthPup(), and TCharm::~TCharm().


| void CthPrintThdMagic | ( | CthThread | ) |
Definition at line 2216 of file threads.C.
References CthThreadStruct::base, CmiPrintf(), and CthThreadBase::magic.

| void CthPrintThdStack | ( | CthThread | ) |
Definition at line 2178 of file threads.C.
References CthThreadStruct::base, CmiPrintf(), CthThreadBase::stack, and CthThreadStruct::stackp.

| void CthSuspend | ( | void | ) |
Sometimes, a CthThread is running without ever being awakened In this case, the scheduled is the initialized value "0"
Definition at line 827 of file threads.C.
References CthThreadBase::choosefn, CmiAbort(), CmiMyRank(), CmiWallTimer(), CthCheckThreadSanity(), CthNoStrategy(), CthResume(), CthScheduledDecrement(), CthSelf(), CthSetPrev(), CthThreadBase::exiting, _CmiObjId::id, PUP::l, CthThreadBase::listener, CthThreadListener::next, CthThreadBase::scheduled, CthThreadListener::suspend, CthThreadBase::suspendable, CthThreadBase::tid, and traceSuspend().
Referenced by CfutureWait(), CkWaitFutureID(), CPathRecv(), CpmThread3(), Cpthread_cond_wait(), Cpthread_exit(), Cpthread_join(), Cpthread_mutex_lock(), CthThreadFinished(), CthYield(), CthYieldPrio(), SearchGroup::getTotalSolutions(), CkCallback::impl_thread_delay(), ParFUMShadowArray::lockRegion(), TCharm::stop(), MSA_Thread_Listener::suspend(), ParFUMShadowArray::unlockRegion(), ParFUMShadowArray::unpendRegion(), CkSema::wait(), CkSema::waitN(), and waitqd_QDChare::waitQD().


| void CthAwaken | ( | CthThread | ) |
Definition at line 886 of file threads.C.
References CthNoStrategy(), and traceAwaken().
Referenced by CfutureAwaken(), SearchGroup::childCount(), CPathGetSingle(), CPathSendHandler(), CpmThread2(), CpmThreadSize2(), Cpthread_cond_broadcast(), Cpthread_cond_signal(), Cpthread_cond_wait(), Cpthread_create(), Cpthread_exit(), Cpthread_mutex_unlock(), CthYield(), ParFUMShadowArray::lockReply(), waitqd_QDChare::onQD(), CkCallback::send(), setFuture(), MSA_Thread_Listener::signal(), CkSema::signal(), TCharm::start(), and ParFUMShadowArray::unlockReply().


Definition at line 919 of file threads.C.
References CthNoStrategy(), and traceAwaken().
Referenced by CthYieldPrio().


Definition at line 743 of file threads.C.
Referenced by CthSchedInit(), CthSetStrategyDefault(), CthSetStrategySuspendedWorkStealing(), CthSetStrategyWorkStealing(), and CthSuspendSchedulingThread().

| void CthScheduledDecrement | ( | void | ) |
Definition at line 755 of file threads.C.
References CmiAbort(), CmiMyRank(), CmiWallTimer(), CthSelf(), and memory_order_release.
Referenced by CthResumeNormalThread(), CthResumeNormalThreadDebug(), CthResumeSchedulingThread(), CthResumeStealableThread(), and CthSuspend().


| CthThread CthGetCurrentThread | ( | void | ) |
| CpvExtern | ( | int | , | |
| prevGtid | ||||
| ) |
Definition at line 730 of file threads.C.
Referenced by CthResumeNormalThread(), CthResumeNormalThreadDebug(), CthResumeSchedulingThread(), CthResumeStealableThread(), and CthSuspend().

| void CthYield | ( | void | ) |
Definition at line 910 of file threads.C.
References CthAwaken(), and CthSuspend().
Referenced by chunk::addRemoteEdge(), MeshStreamer< dtype >::broadcast(), FEM_Adapt_Algs::Coarsen(), chunk::coarseningElements(), FEM_AdaptL::edge_bisect(), FEM_AdaptL::edge_contraction(), FEM_AdaptL::edge_contraction_help(), FEM_AdaptL::edge_flip(), chunk::getAccessLock(), chunk::getAdjustLock(), FEM_MUtil::idxllockLocal(), MeshStreamer< dtype >::insertData(), FEM_lock::lock(), element::lockArc(), element::lockLF(), FEM_AdaptL::lockNodes(), NetFEM_Begin(), ParFUMShadowArray::recv_splits(), FEM_Adapt_Algs::Refine(), Bulk_Adapt::Refine_h(), element::refineCP(), element::refineLE(), element::refineLF(), chunk::refiningElements(), FEM_lock::unlock(), and FEM_AdaptL::vertex_remove().


Definition at line 934 of file threads.C.
References CthAwakenPrio(), and CthSuspend().

Definition at line 727 of file threads.C.
Referenced by CfutureWait(), CkWaitFutureID(), CthResumeSchedulingThread(), and CthResumeStealableThread().

Definition at line 728 of file threads.C.
Referenced by CfutureAwaken(), CthSuspendSchedulingThread(), CthSuspendStealableThread(), and setFuture().

| void CthSwitchThread | ( | CthThread | t | ) |
switch the thread to t
Definition at line 790 of file threads.C.
References CthBaseResume().

Definition at line 2184 of file threads.C.
References PUP::s, CthThreadStruct::stack, and CthProcInfo_s::stackbase.
Referenced by TCharm::UserData::UserData().

Definition at line 2196 of file threads.C.
References p, CthThreadStruct::savedsize, CthThreadStruct::savedstack, CthThreadStruct::stack, and CthProcInfo_s::stackbase.
Referenced by TCharm::UserData::getData(), and TCharm::UserData::pup().

| double CthAutoYieldFreq | ( | CthThread | t | ) |
| void CthAutoYieldBlock | ( | void | ) |
| void CthAutoYieldUnblock | ( | void | ) |
| void CtgInit | ( | void | ) |
Initialize the globals support (called on each processor).
Definition at line 426 of file global-elfgot.C.
References CtgGlobalStruct::allocate(), assert, CmiMyPe(), CmiPrintf(), CtgGlobalStruct::data_seg, CtgGlobalList::getSize(), CtgGlobalList::install(), PUP::l, quietModeRequested, CtgGlobalList::read(), and readBlacklist().
Referenced by TCharm::procInit().


| CpvExtern | ( | int | , | |
| CmiPICMethod | ||||
| ) |
| CtgGlobals CtgCreate | ( | CthThread | tid | ) |
Copy the current globals into this new set.
Definition at line 455 of file global-elfgot.C.
References CtgGlobalStruct::allocate(), assert, CtgGlobalStruct::data_seg, CtgGlobalList::getSize(), and CtgGlobalList::read().
Referenced by TCharm::TCharm().


| void CtgInstall | ( | CtgGlobals | g | ) |
Install this set of globals.
If g==NULL, returns to original globals.
Definition at line 474 of file global-elfgot.C.
References assert, CtgCurrentGlobals(), CtgGlobalStruct::data_seg, CtgGlobalList::install(), and CtgGlobalStruct::installed.
Referenced by TCharm::activateThread(), and TCharm::deactivateThread().


| CtgGlobals CtgPup | ( | pup_er | , | |
| CtgGlobals | g | |||
| ) |
PUP this (not currently installed) globals set.
Definition at line 462 of file global-elfgot.C.
References assert, CmiAbort(), CtgGlobalList::getSize(), CtgGlobalStruct::installed, PUP::er::isUnpacking(), p, CtgGlobalStruct::pup(), and CtgGlobalStruct::seg_size.
Referenced by TCharm::pupThread().


| void CtgFree | ( | CtgGlobals | g | ) |
Delete this (not currently installed) set of globals.
Definition at line 486 of file global-elfgot.C.
References CmiAbort(), and CtgGlobalStruct::installed.
Referenced by TCharm::~TCharm().


| CtgGlobals CtgCurrentGlobals | ( | void | ) |
Return the current global list.
Definition at line 491 of file global-elfgot.C.
Referenced by CtgInstall().

| void CtgInstallTLS | ( | void * | cur, | |
| void * | next | |||
| ) |
for TLS globals
Definition at line 565 of file threads.C.
References switchTLS().

| void CtgInstallMainThreadTLS | ( | void * | cur | ) |
Definition at line 566 of file threads.C.
References switchTLS().

| void CtgInstallCthTLS | ( | void * | cur, | |
| void * | next | |||
| ) |
Definition at line 567 of file threads.C.
References switchTLS().

| void CmiEnableTLS | ( | void | ) |
Definition at line 569 of file threads.C.
References switchTLS(), and tlsseg_ptr.
Referenced by FTN_NAME().


| void CmiDisableTLS | ( | void | ) |
Definition at line 568 of file threads.C.
References switchTLS(), and tlsseg_ptr.
Referenced by FTN_NAME().


| void CthAddListener | ( | CthThread | th, | |
| struct CthThreadListener * | l | |||
| ) |
This listener is about to begin receiving suspend and resume events for this thread.
"suspend", "resume", "free", and "data" fields must all already be set. When this thread exits, l->free will be called on this listener, which should deallocate the listener memory.
Definition at line 943 of file threads.C.
References CthThreadListener::next, p, and CthThreadListener::thread.
Referenced by CkMigratable::CkAddThreadListeners(), and TraceProjections::traceAddThreadListeners().

| void CthUserAddListeners | ( | CthThread | th | ) |
This is function is inserted into .def.h after thread creation.
It serves as an interface for the user to add the listeners as needed. User has to implement this somewhere in the system.
| CthCpvExtern | ( | char * | , | |
| CthData | ||||
| ) |
Allocate another size bytes of thread-local storage, and return the offset into the thread storage buffer.
Definition at line 369 of file threads.C.
References CthFixData(), and CthThreadBase::data.
Referenced by Cpthread_key_create().


| void CthRegistered | ( | size_t | dataOffMax | ) |
Make sure we have room to store up to at least maxOffset bytes of thread-local storage.
Definition at line 388 of file threads.C.
References CthFixData(), and CthThreadBase::data.

| Cfuture CfutureCreate | ( | void | ) |
Definition at line 27 of file futures.C.
References CmiMyPe(), Cfuture_s::data, data, malloc(), Cfuture_s::pe, Cfuture_data_s::ready, Cfuture_data_s::value, and Cfuture_data_s::waiters.

Definition at line 80 of file futures.C.
References CfutureCreateBuffer(), CfutureStoreBuffer(), and copy().

| void* CfutureWait | ( | Cfuture | f | ) |
Definition at line 87 of file futures.C.
References CmiMyPe(), CmiPrintf(), CthSelf(), CthSetNext(), CthSuspend(), Cfuture_s::data, data, Cfuture_s::pe, Cfuture_data_s::ready, CfutureValue_s::rest, Cfuture_data_s::value, value, and Cfuture_data_s::waiters.

| void CfutureDestroy | ( | Cfuture | f | ) |
Definition at line 105 of file futures.C.
References CmiFree(), CmiMyPe(), CmiPrintf(), Cfuture_s::data, free(), Cfuture_s::pe, Cfuture_data_s::value, and Cfuture_data_s::waiters.

| void* CfutureCreateBuffer | ( | int | bytes | ) |
Definition at line 55 of file futures.C.
References CmiAlloc(), and PUP::m.
Referenced by CfutureSet().


| void CfutureDestroyBuffer | ( | void * | val | ) |
| void CfutureStoreBuffer | ( | Cfuture | f, | |
| void * | value | |||
| ) |
Definition at line 69 of file futures.C.
References CfutureAwaken(), CmiMyPe(), Converse::CmiSyncSendAndFree(), CfutureValue_s::data, Cfuture_s::data, PUP::m, Cfuture_s::pe, and CfutureValue_s::valsize.
Referenced by CfutureSet().


| void CfutureInit | ( | void | ) |
Definition at line 55 of file cldb.C.
References CmiRegisterHandler().
Referenced by _initCharm().


Definition at line 60 of file cldb.C.
References CmiRegisterHandler().

| void CldRegisterEstimator | ( | CldEstimator | fn | ) |
Definition at line 31 of file cldb.C.
Referenced by _initCharm().

| int CldEstimate | ( | void | ) |
Definition at line 50 of file cldb.spray.C.
References CldLoad().
Referenced by CldAverageHandler(), and CldInitiateReduction().


| const char* CldGetStrategy | ( | void | ) |
Definition at line 22 of file cldb.bluegene.C.
Referenced by CldModuleGeneralInit().

Definition at line 112 of file cldb.bluegene.C.
References BgMyPe(), BgNumPes(), CldCountTokens(), CldMinAvg(), CldNodeEnqueue(), CldPresentPE(), CldPutToken(), CldStoreCharemsg(), CldSwitchHandler(), CmiAbort(), CmiMyPe(), CmiNodeOf(), CmiPrintf(), Converse::CmiSyncBroadcastAllAndFree(), Converse::CmiSyncBroadcastAndFree(), Converse::CmiSyncSendAndFree(), CmiTimer(), CrnRand(), peinfo::EnqueueHandler, peinfo::HopHandler, and len.
Referenced by _CldEnqueue().


Definition at line 95 of file cldb.bluegene.C.
References CldSwitchHandler(), CmiFree(), Converse::CmiSyncListSendAndFree(), Converse::CmiSyncSend(), peinfo::EnqueueHandler, and len.
Referenced by _CldEnqueueMulti().


Definition at line 90 of file cldb.bluegene.C.
References CldSwitchHandler(), CmiAbort(), CmiFree(), CmiLookupGroup(), Converse::CmiSyncMulticastAndFree(), Converse::CmiSyncSend(), peinfo::EnqueueHandler, len, and npes.
Referenced by _CldEnqueueGroup().


Definition at line 194 of file cldb.bluegene.C.
References CldCountTokens(), CldMinAvg(), CldSwitchHandler(), CmiMyPe(), CmiNodeOf(), CrnRand(), peinfo::EnqueueHandler, peinfo::HopHandler, and len.
Referenced by _CldNodeEnqueue(), and CldEnqueue().


| CmmTable CmmPup | ( | pup_er | p, | |
| CmmTable | t, | |||
| CmmPupMessageFn | msgpup | |||
| ) |
Definition at line 137 of file msgmgr.C.
References CmiFree(), CmmEntries(), CmmFree(), CmmNew(), CmmPut(), CmmTableStruct::first, free(), malloc(), msg, CmmEntryStruct::msg, CmmEntryStruct::next, CmmEntryStruct::ntags, pup_isDeleting(), pup_isUnpacking(), tags, and CmmEntryStruct::tags.
Referenced by MBlockChunk::pup().


| CmmTable CmmNew | ( | void | ) |
Definition at line 25 of file msgmgr.C.
References CmiAlloc(), CmmTableStruct::first, and CmmTableStruct::lasth.
Referenced by CmiInitCPUAffinity(), CmmPup(), CPathGetSingle(), cpuTopoHandler(), MBlockChunk::MBlockChunk(), and receiver::receiver().


| void CmmFree | ( | CmmTable | t | ) |
Definition at line 33 of file msgmgr.C.
References CmiAbort(), CmiFree(), and CmmTableStruct::first.
Referenced by CmmPup(), cpuAffinityHandler(), cpuTopoHandler(), MBlockChunk::~MBlockChunk(), and receiver::~receiver().


| void CmmFreeAll | ( | CmmTable | t | ) |
Definition at line 43 of file msgmgr.C.
References CmiFree(), CmmTableStruct::first, and CmmEntryStruct::next.

Definition at line 54 of file msgmgr.C.
References CmiAlloc(), int, CmmTableStruct::lasth, CmmEntryStruct::msg, CmmEntryStruct::next, CmmEntryStruct::ntags, and CmmEntryStruct::tags.
Referenced by CmmPup(), CPathSendHandler(), cpuAffinityHandler(), cpuTopoHandler(), receiver::irecv(), MBlockChunk::recv(), and receiver::sendTo().


Definition at line 83 of file msgmgr.C.
References CmiFree(), CmmTagsMatch(), CmmTableStruct::first, CmmTableStruct::lasth, CmmEntryStruct::msg, msg, CmmEntryStruct::next, CmmEntryStruct::ntags, and CmmEntryStruct::tags.

Definition at line 125 of file msgmgr.C.
References CmmTableStruct::first, n, and CmmEntryStruct::next.
Referenced by CmmPup(), cpuAffinityHandler(), cpuTopoHandler(), and receiver::pupCmmTable().

Definition at line 110 of file msgmgr.C.
References CmmTagsMatch(), CmmTableStruct::first, CmmEntryStruct::next, CmmEntryStruct::ntags, and CmmEntryStruct::tags.

| void ConverseInit | ( | int | argc, | |
| char ** | argv, | |||
| CmiStartFn | fn, | |||
| int | usched, | |||
| int | initret | |||
| ) |
Definition at line 1181 of file machine-common-core.C.
References _Cmi_mynode, _Cmi_mynodesize, _Cmi_numnodes, _Cmi_numpes, _writeToStdout, auto_provision, check_and_set_queue_parameters(), cma_max_threshold, cma_min_threshold, cma_reg_msg, cma_works, Cmi_argv, Cmi_argvcopy, Cmi_nodestart, Cmi_smp_mode_setting, Cmi_startfn, Cmi_usrsched, CmiAbort(), CmiCopyArgs(), CmiCreateLock(), CmiCreatePartitions(), CmiDisplayCMAThresholds(), CmiError(), CmiGetArgFlag(), CmiGetArgFlagDesc(), CmiGetArgInt(), CmiGetArgIntDesc(), CmiGetArgStringDesc(), CmiHwlocTopologyLocal, CmiInitCma(), CmiInitHwlocTopology(), CmiInitPxshm(), CmiInitXpmem(), CmiNodesDim, CmiNodeStateInit(), CmiStartThreads(), comm_mutex, COMM_THREAD_NOT_EXIST, COMM_THREAD_ONLY_RECV, COMM_THREAD_SEND_RECV, COMM_WORK_THREADS_SEND_RECV, ConverseRunPE(), DataNodeSize, debugLog, free(), LrtsInit(), malloc(), MaxDataNodes, msg_histogram, MSG_STATISTIC, networkProgressPeriod, npes, CmiHwlocTopology::num_cores, CmiHwlocTopology::num_pus, CmiHwlocTopology::num_sockets, quietMode, and quietModeRequested.
Referenced by charm_main(), CharmBeginInit(), CharmLibInit(), StartCharmExt(), and TCHARM_Init().


| void realConverseExit | ( | int | exitcode | ) |
| void ConverseCleanup | ( | void | ) |
| void CmiAbort | ( | const char * | why | ) |
Serial version of common Charm++ routines:.
Serial version of common Charm++ routines:.
Currently only used for FEM_ALONE mode.
Orion Sky Lawlor, olawlor@acm.org, 2003/8/15
Definition at line 1758 of file machine-common-core.C.
References CmiAbortHelper().
Referenced by __cmi_assert(), _callWhenIdle(), _cmiZeroHandler(), _exitHandler(), _handlePhase1(), _initCharm(), _initHandler(), _libExitHandler(), _nullFn(), _ObjectQHandler(), _parseCommandLineOpts(), _processHandler(), _receiveLocationHandler(), _roRdmaDoneHandler(), _TokenHandler(), LogPool::add(), CkReductionMgr::addContribution(), NetFEM_update::addElems(), LBDatabase::addLoadbalancer(), NetFEM_update::addNodes(), advanceNodes(), ARMCI_Wait(), CkDelegateMgr::ArraySectionSend(), TraceCounter::beginExecute(), TraceCounter::beginOverview(), CkMemCheckPT::BuddyPE(), GreedyAgentLB::BuildCpuArray(), CkReductionMsg::buildFromTuple(), GreedyAgentLB::BuildObjectArray(), PUP::fromTextFile::bytes(), PUP::toTextFile::bytes(), PUP::toTextUtil::bytes(), PUP_toNetwork4_unpack::bytes(), PUP_toNetwork4_pack::bytes(), PUP_toNetwork_unpack::bytes(), PUP_toNetwork_pack::bytes(), PUP_fromPagedDisk::bytes(), PUP_fmt::bytes(), call_mmap_anywhere(), call_mmap_fixed(), call_munmap(), ccs_killpe(), CcsBufferMessage(), CcsImpl_ccs2converse(), CcsReply(), CcsSendReply(), CcsSetMergeFn(), CentralLB::changeFreq(), CharmBeginInit(), CharmLibInit(), check_and_set_queue_parameters(), CheckAllAsyncMsgsSent(), CheckAsyncMsgSent(), CkNcpyBuffer::checkDeregModeIsValid(), chpt< StateType >::checkpoint(), CkNcpyBuffer::checkRegModeIsValid(), checkTSanOptions(), CkDiskCheckPTInfo::CkDiskCheckPTInfo(), CkFindObjectPtr(), CkGetSectionInfo(), CkHashFunction_pointer(), CkMessageWatcherInit(), CkRdmaEMAckHandler(), CkRdmaEMBcastPostAckHandler(), CkRdmaIssueRgets(), CkSendMsg(), CkSendMsgBranchGroup(), CldComputeNeighborData(), CldEnqueue(), CldEnqueueGroup(), CldReadNeighborData(), CmiAddCLA(), CmiAsyncBroadcastFn(), CmiCheckAffinity(), CmiCommLock(), CmiCommUnlock(), CmiCreatePartitions(), CmiDisplayCMAThresholds(), CmiFree(), CmiGetArgIntDesc(), CmiGetArgLongDesc(), CmiGetArgStringDesc(), CmiGetDynamicReduction(), CmiGetNonLocalNodeQ(), CmiGetReductionCreate(), CmiGroupInit(), CmiHandleMessage(), CmiInitCma(), CmiInitCPUAffinity(), CmiInitMemAffinity(), CmiInitPxshm(), CmiInitXpmem(), CmiIOInit(), CmiIsomallocBlockListFree(), CmiIsomallocPup(), CmiMemoryMarkBlock(), CmiNodeReduce(), CmiNodeReduceStruct(), CmiOnCore(), CmiOutOfMemory(), CmiPoolFree(), CmiProcessPriority(), CmiRdmaFree(), CmiSendMessageXpmem(), CmiSetCPUAffinity(), CmiSetMasterPartition(), CmiSetPartitionSizes(), CmiStartCounters(), CmiStopCounters(), CmiTLSInit(), CmiUsePersistentHandle(), CmmFree(), PUP::fromTextFile::comment(), eventQueue::CommitEvents(), TopoLB::computePartitions(), TopoCentLB::computePartitions(), CkMulticastMgr::contribute(), ConverseCommonInit(), ConverseInit(), cpd_memory_single_pup(), CpdConditional_SetupComm(), CpdGetNextMessageConditional(), CpdStartGdb(), cpuAffinityRecvHandler(), CQdCallWhenIdle(), CQdHandlePhase1(), RefinerTemp::create(), RefinerApprox::create(), Refiner::create(), create_partition_map(), createCtrlMsgIrecvBufs(), CkMemCheckPT::createEntry(), CreateLBFunc_Def(), LogPool::createRC(), LogPool::createSts(), TraceBluegene::creatFiles(), CtgFree(), CtgGlobalList::CtgGlobalList(), CtgPup(), CthAliasCreate(), CthAliasEnable(), CthCheckThreadSanity(), CthCreate(), CthCreateInner(), CthNoStrategy(), CthPup(), CthPupBase(), CthScheduledDecrement(), CthSuspend(), CthSuspendStealableThread(), CWeb_Invalid(), CWeb_Reduce(), CWebPerformanceRegisterFunction(), decompressLz4(), StringPool::dump(), CkLocMgr::emigrate(), TraceCounter::endExecute(), TraceCounter::endOverview(), TopoCentLB::extractMax(), FEM_Coarsen_Operation(), PUP_fmt::fieldHeader(), fillblock(), CkHashtable::findEntry(), TraceMemory::flush(), PUP::fromMemBuf(), gengraph(), CkCheckPTEntry::getCopy(), CkMemCheckPTInfo::getCopy(), MSA::MSA3D< ENTRY, ENTRY_OPS_CLASS, ENTRIES_PER_PAGE >::getInitialAccum(), MSA::MSA3D< ENTRY, ENTRY_OPS_CLASS, ENTRIES_PER_PAGE >::getInitialWrite(), NetFEM_update::getItem(), getMeshCoord(), grab_slots(), Group::Group(), handleMsgOnChildPostCompletionForRecvBcast(), hostInfo(), liveVizConfig::init(), CkCheckPTEntry::init(), init_ranges(), initBigSimTrace(), initHandlerRec(), CkMemCheckPT::isMaster(), isomalloc_internal_alloc_block(), isomallocfn(), KLevelTree::KLevelTree(), liveVizInit(), LV3D_save_init(), LV3D_save_view(), main::main(), map_failed(), match(), matchTest(), memAbort(), mempool_malloc(), meta_free(), LBDB::Migrate(), MPISendOneMsg(), MPISendOrRecvOneBuffer(), ArmciVirtualProcessor::msgGop(), NborBaseLB::NborBaseLB(), node_gToLTranslate(), node_lToGTranslate(), ntohl(), ck::ObjID::ObjID(), on_timeout(), CountLogPool::openFile(), LogPool::openLog(), TraceLogger::openLogFiles(), _CkOStream::output(), PUP::fromTextFile::parseError(), GridMetisLB::Partition_ClusterObjects_Into_PEs(), pe_gToLTranslate(), performEmApiRget(), POSEreadCmdLine(), print_node0(), PumpMsgs(), PumpMsgsBlocking(), NetFEM_update::pup(), pup_checkMPIerr(), PUP_getRegEntry(), PUP::er::pupCmiAllocBuf(), CkHashtable::put(), read_randomflag(), readBlacklist(), readMHz(), readonlyGet(), readShmCma(), CentralLB::readStatsMsgs(), recursive_bisect(), CkMemCheckPT::recvArrayCheckpoint(), CkMemCheckPT::recvData(), CkMulticastMgr::recvRedMsg(), recvViaCtrlMsg(), CkMulticastMgr::reduceFragment(), TraceCounter::registerArg(), TraceLogger::RegisterLanguage(), ReleasePostedMessages(), CkCompactVec< T >::remove(), CkVec< CkZeroPtr< T, PUP_PTR > >::remove(), RefinerTemp::removeComputes(), Refiner::removeComputes(), chpt< StateType >::restore(), CkLocMgr::restore(), CkLocMgr::resume(), Chare::sanitycheck(), PUP::seekBlock::seek(), PUP::seekBlock::seekBlock(), CkCallback::send(), SendMsgBuf(), sendRemoveLogRequests(), CkMulticastMgr::sendToSection(), sendViaCtrlMsg(), FEM_Attribute::set(), PhaseTable::setEp(), PhaseEntry::setEp(), SumLogPool::setEp(), CountLogPool::setEp(), setReverseModeForNcpyOpInfo(), OrbLB::sort_partition(), LBDB::StartLB(), PhaseTable::startPhase(), TraceCore::startPtc(), NeighborCommLB::Strategy(), SumLogPool::SumLogPool(), CkMemCheckPT::syncFiles(), MSA::MSAHandle< MSA::MSA1D< ElemList, DefaultListEntry< ElemList, true >, MSA_DEFAULT_ENTRIES_PER_PAGE > >::syncRelease(), TempAwareRefineLB::TempAwareRefineLB(), PUP::toMemBuf(), TopologyAgent::TopologyAgent(), TopoManager_init(), traceCommonInit(), TraceCounter::traceInit(), TraceProjector::traceRegisterUserEvent(), parallelTransfer_c::transfer(), parallelSurfaceTransfer_c::transfer(), CkReduction::tupleReduction_fn(), BaseLB::turnOff(), BaseLB::turnOn(), ParFUMShadowArray::unlockSharedIdxls(), minHeap::update(), SumLogPool::updateSummaryDetail(), TramBroadcastInstance< CkArrayIndex >::value(), TopoLB::work(), TopoCentLB::work(), TempAwareCommLB::work(), RotateLB::work(), RefineTopoLB::work(), RandCentLB::work(), OrbLB::work(), GreedyLB::work(), GreedyCommLB::work(), CommLB::work(), BlockLB::work(), TraceSummaryBOC::write(), SumLogPool::write(), writeShmCma(), LogPool::writeStatis(), CentralLB::writeStatsMsgs(), TraceUtilization::writeSts(), SumLogPool::writeSts(), writeSts(), CountLogPool::writeSts(), and WSLB::WSLB().

| void CcdCallFnAfter | ( | CcdVoidFn | fnp, | |
| void * | arg, | |||
| double | msecs | |||
| ) |
Register a callback function that will be triggered after a minimum delay of deltaT.
Definition at line 522 of file conv-conds.C.
References CcdCallFnAfterOnPE().
Referenced by _qdHandler(), checkpointAlarm(), CkDieNow(), CldAverageHandler(), CWeb_Collect(), TCharm::evacuate(), CkMemCheckPT::isMaster(), killLocal(), on_idle(), processRaiseEvacFile(), readFaultFile(), readKillFile(), MeshStreamer< dtype >::registerPeriodicProgressFunction(), and startMlogCheckpoint().


Register a callback function that will be triggered when the specified condition is raised the next time.
Definition at line 450 of file conv-conds.C.
References append_elem().
Referenced by _initCharm(), _messageLoggingInit(), _qdHandler(), CIdleTimeoutInit(), CkMemCheckPT::CkMemCheckPT(), CkMessageDetailReplay::CkMessageDetailReplay(), CldGraphModuleInit(), CQdHandler(), CQdRegisterCallback(), heartBeatCheckHandler(), heartBeatPartner(), CkMemCheckPT::isMaster(), partnerFailureHandler(), CkMemCheckPT::pup(), and CkArray::setupSpringCleaning().


Register a callback function that will be triggered *whenever* the specified condition is raised.
Definition at line 470 of file conv-conds.C.
References append_elem().
Referenced by AMPI_Install_idle_timer(), CcdModuleInit(), CcsInit(), CldGraphModuleInit(), CldOtherInit(), CmiInitCell(), CmiTaskQueueInit(), ConverseRunPE(), CreateLBFunc_Def(), TraceSummaryBOC::initCCS(), initUsage(), LV3D0_ClientManager_toMaster::LV3D0_ClientManager_toMaster(), LV3D_PerfManager::LV3D_PerfManager(), LBMachineUtil::StatsOn(), TempAwareRefineLB::TempAwareRefineLB(), traceCommonInit(), and TraceUtilizationInit::TraceUtilizationInit().


Register a callback function that will be triggered on the specified PE after a minimum delay of deltaT.
Definition at line 511 of file conv-conds.C.
References ccd_heap_insert(), and CmiWallTimer().
Referenced by CcdCallFnAfter(), CldBalancePeriod(), controlPointManager::controlPointManager(), MetaBalancer::periodicCall(), periodicProcessControlPoints(), and LBDB::batsyncer::resumeFromSync().


Register a callback function that will be triggered on the specified PE when the specified condition is raised the next time.
Definition at line 460 of file conv-conds.C.
References append_elem().

Register a callback function that will be triggered on the specified PE *whenever* the specified condition is raised.
Definition at line 480 of file conv-conds.C.
References append_elem().

Cancel a previously registered conditional callback.
Definition at line 490 of file conv-conds.C.
References remove_elem().
Referenced by CkArray::~CkArray().


Cancel a previously registered conditional callback.
Definition at line 500 of file conv-conds.C.
References remove_elem().
Referenced by AMPI_Uninstall_idle_timer(), LBMachineUtil::StatsOff(), traceCommonInit(), and LV3D0_ClientManager_toMaster::~LV3D0_ClientManager_toMaster().


| void CcdRaiseCondition | ( | int | condnum | ) |
Raise a condition causing all registered callbacks corresponding to that condition to be triggered.
Definition at line 532 of file conv-conds.C.
References call_cblist_keep(), call_cblist_remove(), and CmiWallTimer().
Referenced by CcdCallBacks(), CQdAnnounceHandler(), CsdBeginIdle(), CsdEndIdle(), CsdStillIdle(), and LrtsInitCpuTopo().


| double CcdSetResolution | ( | double | newResolution | ) |
Set the polling resolution for time based callbacks.
Definition at line 563 of file conv-conds.C.
References CcdSetMinResolution().

| double CcdResetResolution | ( | void | ) |
Reset the polling resolution for time based callbacks to its default value.
Definition at line 570 of file conv-conds.C.
References ccd_periodic_callbacks::resolution.
| double CcdIncreaseResolution | ( | double | newResolution | ) |
"Safe" operation that only ever increases the polling resolution for time based callbacks
Definition at line 583 of file conv-conds.C.
References CcdSetMinResolution().

Extract the function-return pointers listed in the stack up to this depth.
nSkip is the number of enclosing functions to skip-- for example, nSkip==0 means the retPtrs[0] will be the caller of CmiBacktraceRecord. Returns retPtrs[0..*nLevels-1] stack pointers. nLevels may be decreased if not enough levels are available.
Definition at line 24 of file cmibacktrace.C.
Referenced by CmiIsFortranLibraryCall(), CmiPrintStackTrace(), CpdNotify(), and setSlot().

| char** CmiBacktraceLookup | ( | void ** | srcPtrs, | |
| int | nLevels | |||
| ) |
Look up the names of these function pointers.
Caller must free() the returned array, but not the individual strings.
Definition at line 40 of file cmibacktrace.C.
Referenced by CmiBacktracePrint(), and CmiIsFortranLibraryCall().

| CpvExtern | ( | void * | , | |
| CmiLocalQueue | ||||
| ) |
| CpvExtern | ( | int | , | |
| CmiImmediateMsgHandlerIdx | ||||
| ) |
| CpvExtern | ( | unsigned | , | |
| networkProgressCount | ||||
| ) |
| void CmiMachineProgressImpl | ( | void | ) |
| void CommunicationServerPxshm | ( | void | ) |
Referenced by AdvanceCommunication(), and CmiSendMessagePxshm().

| void CmiInitCounters | ( | void | ) |
Definition at line 27 of file conv-counter.C.
Definition at line 37 of file conv-counter.C.
References CmiAbort(), and start_counters().

| void CmiStopCounters | ( | int | events[], | |
| CMK_TYPEDEF_INT8 | values[], | |||
| int | numEvents | |||
| ) |
Definition at line 55 of file conv-counter.C.
References CmiAbort(), and read_counters().

Definition at line 338 of file threads.C.
Referenced by CthEnqueueSuspendedStealableThread(), and traceThreadListener_resume().

Definition at line 330 of file threads.C.
Referenced by CkMigratable::CkAddThreadListeners(), Group::CkAddThreadListeners(), and Chare::CkAddThreadListeners().

| void CthTraceResume | ( | CthThread | t | ) |
Definition at line 2210 of file threads.C.
References CthThreadStruct::base, CthThreadBase::tid, and traceResume().
Referenced by CthResumeNormalThread(), CthResumeNormalThreadDebug(), CthResumeSchedulingThread(), CthResumeStealableThread(), and PUPmarshall().


| CpvExtern | ( | char * | , | |
| _validProcessors | ||||
| ) |
| void CmiTurnOnStats | ( | void | ) |
| void CmiTurnOffStats | ( | void | ) |
| CpvExtern | ( | int | , | |
| charmLibExitFlag | ||||
| ) |
Definition at line 191 of file pup_util.C.
References PUP::mem::buf, CmiError(), and CmiWallTimer().
Referenced by PUP::toDisk::bytes().


Definition at line 223 of file pup_util.C.
References pwrite().
Referenced by Ck::IO::impl::WriteSession::flushBuffer().


Definition at line 171 of file pup_util.C.
References CmiError(), fd, and Ck::IO::open().
Referenced by Ck::IO::impl::Manager::get().


| FILE* CmiFopen | ( | const char * | path, | |
| const char * | mode | |||
| ) |
Definition at line 260 of file pup_util.C.
References CmiError().
Referenced by openCheckpointFile().


| int CmiFclose | ( | FILE * | fp | ) |
Definition at line 276 of file pup_util.C.
References CmiError(), and status.
Referenced by CkCheckpointMgr::Checkpoint(), checkpointOne(), CkRestartMain(), and CkResumeRestartMain().


| int CmiGridQueueGetInterval | ( | void | ) |
| int CmiGridQueueGetThreshold | ( | void | ) |
| void CmiGridQueueDeregisterAll | ( | void | ) |
| int CmiGridQueueLookupMsg | ( | char * | msg | ) |
| EXTERN CmiNotifyCommThdMsg* CmiCreateNotifyCommThdMsg | ( | CmiCommThdFnPtr | fn, | |
| int | numParams, | |||
| void * | params, | |||
| int | toKeep | |||
| ) |
Definition at line 50 of file machine-commthd-util.C.
References CmiNotifyCommThdMsg::fn, malloc(), CmiNotifyCommThdMsg::numParams, CmiNotifyCommThdMsg::params, and CmiNotifyCommThdMsg::toKeep.

| EXTERN void CmiFreeNotifyCommThdMsg | ( | CmiNotifyCommThdMsg * | msg | ) |
Definition at line 64 of file machine-commthd-util.C.
References free(), and CmiNotifyCommThdMsg::params.
Referenced by commThdHandleNotification().


| EXTERN void CmiResetNotifyCommThdMsg | ( | CmiNotifyCommThdMsg * | msg, | |
| CmiCommThdFnPtr | fn, | |||
| int | numParams, | |||
| void * | params, | |||
| int | toKeep | |||
| ) |
Definition at line 71 of file machine-commthd-util.C.
References CmiNotifyCommThdMsg::fn, CmiNotifyCommThdMsg::numParams, CmiNotifyCommThdMsg::params, and CmiNotifyCommThdMsg::toKeep.
| EXTERN void CmiNotifyCommThd | ( | CmiNotifyCommThdMsg * | msg | ) |
Definition at line 80 of file machine-commthd-util.C.
References CmiPushImmediateMsg().

| CpvExtern | ( | int | , | |
| _urgentSend | ||||
| ) |
| int CmiGetCurKnownOmpThreads | ( | void | ) |
| CpvCExtern | ( | int | , | |
| isHelperOn | ||||
| ) |
Definition at line 154 of file machine-common-core.C.
Referenced by CmiCreatePartitions(), CmiStartThreads(), and create_partition_map().
Definition at line 155 of file machine-common-core.C.
Referenced by CmiCreatePartitions(), and create_partition_map().
Definition at line 151 of file machine-common-core.C.
Definition at line 282 of file converse.h.
Referenced by call_startfn(), CmiCreatePartitions(), CmiNodeFirst(), CmiNodeOf(), CmiNodeSize(), CmiRankOf(), CmiStartThreads(), ConverseInit(), create_topoaware_partitions(), and SendMsgBuf().
Definition at line 445 of file converse.h.
Referenced by CkMessageWatcherInit(), and CmiStartThreads().
Definition at line 359 of file converse.h.
Referenced by CkMessageWatcherInit(), CmiSyncBroadcastFn1(), ConverseInit(), and create_topoaware_partitions().
Definition at line 361 of file converse.h.
Referenced by call_startfn(), CmiCreatePartitions(), CmiDisplayCMAThresholds(), CmiExitPxshm(), CmiExitXpmem(), CmiInitPxshm(), CmiInitXpmem(), CmiSendMessagePxshm(), CmiSendMessageXpmem(), CmiStartThreads(), ConverseInit(), create_partition_map(), create_topoaware_partitions(), and SendMsgBuf().
Definition at line 362 of file converse.h.
Referenced by arg_init(), CmiCreatePartitions(), CmiSendMessagePxshm(), CmiSendMessageXpmem(), ConverseInit(), and create_topoaware_partitions().
| CMK_THREADLOCAL int32_t _cmi_bgq_incommthread |
1.5.5