
#include <envelope.h>

Public Member Functions | |
| void | pup (PUP::er &p) |
| UInt | getEvent (void) const |
| void | setEvent (const UInt e) |
| CMK_REFNUM_TYPE | getRef (void) const |
| void | setRef (const CMK_REFNUM_TYPE r) |
| UChar | getQueueing (void) const |
| void | setQueueing (const UChar q) |
| UChar | getMsgtype (void) const |
| void | setMsgtype (const UChar m) |
| UChar | isUsed (void) const |
| void | setUsed (const UChar u) |
| void | setUsed (const UChar u) |
| UChar | getMsgIdx (void) const |
| void | setMsgIdx (const UChar idx) |
| UInt | getTotalsize (void) const |
| void | setTotalsize (const UInt s) |
| UInt | getUsersize (void) const |
| void | setUsersize (const UInt s) |
| void | shrinkUsersize (const UInt s) |
| UChar | isPacked (void) const |
| void | setPacked (const UChar p) |
| UChar | isVarSysMsg (void) const |
| void | setIsVarSysMsg (const UChar d) |
| UShort | getPriobits (void) const |
| void | setPriobits (const UShort p) |
| UShort | getPrioWords (void) const |
| UShort | getPrioBytes (void) const |
| void * | getPrioPtr (void) const |
| void * | getGroupDepPtr (void) const |
| void | reset () |
| UShort | getEpIdx (void) const |
| void | setEpIdx (const UShort idx) |
| UInt | getSrcPe (void) const |
| void | setSrcPe (const UInt s) |
| UInt | getCount (void) const |
| void | setCount (const UInt c) |
| UInt | getRoIdx (void) const |
| void | setRoIdx (const UInt r) |
| UInt | isForAnyPE (void) const |
| void | setForAnyPE (UInt f) |
| void * | getVidPtr (void) const |
| void | setVidPtr (void *p) |
| void * | getObjPtr (void) const |
| void | setObjPtr (void *p) |
| UInt | getByPe (void) const |
| void | setByPe (UInt pe) |
| CkGroupID | getGroupNum (void) const |
| void | setGroupNum (const CkGroupID g) |
| void | setGroupEpoch (int epoch) |
| int | getGroupEpoch (void) const |
| void | setRednMgr (CkNodeGroupID r) |
| CkNodeGroupID | getRednMgr () |
| UShort | getGroupDepSize () const |
| UShort | getGroupDepNum () const |
| void | setGroupDepNum (const UShort &r) |
| CkGroupID | getGroupDep (int index=0) |
| void | setGroupDep (const CkGroupID &r, int index=0) |
| CkGroupID | getArrayMgr (void) const |
| void | setArrayMgr (const CkGroupID gid) |
| int | getArrayMgrIdx (void) const |
| UShort & | getsetArrayEp (void) |
| UShort & | getsetArrayBcastEp (void) |
| UInt & | getsetArraySrcPe (void) |
| UInt & | getsetArraySrcPe (void) |
| UChar & | getsetArrayHops (void) |
| int | getArrayIfNotThere (void) const |
| void | setArrayIfNotThere (int nt) |
| void | setRecipientID (ck::ObjID objid) |
| CmiUInt8 | getRecipientID () const |
Static Public Member Functions | |
| static envelope * | alloc (const UChar type, const UInt size=0, const UShort prio=0, const GroupDepNum groupDepNumRequest=GroupDepNum{}) |
| static void | setSrcPe (char *env, const UInt s) |
Data Fields | |
| CMK_ENVELOPE_FT_FIELDS UChar | align [CkMsgAlignOffset(sizeof(envelopeSizeHelper))] |
| PathHistoryEnvelope | pathHistory |
Data Structures | |
| class | envelopeSizeHelper |
Definition at line 230 of file envelope.h.
| void envelope::pup | ( | PUP::er & | p | ) |
Definition at line 86 of file debug-message.C.
References ArrayEltInitMsg, BocInitMsg, PUP::d, FillVidMsg, ForArrayEltMsg, ForBocMsg, ForChareMsg, ForNodeBocMsg, ForVidMsg, getGroupDepPtr(), getGroupDepSize(), getMsgtype(), getPrioBytes(), getPrioPtr(), PUP::er::isUnpacking(), NewChareMsg, NewVChareMsg, NodeBocInitMsg, p, RODataMsg, ROMsgMsg, and type.
Referenced by CkPupMessage().


| UInt envelope::getEvent | ( | void | ) | const [inline] |
Definition at line 266 of file envelope.h.
Referenced by charm_beginExecute(), charm_dequeueMsg(), charm_enqueueMsg(), CkMessageReplay::flush(), CkLocRec::invokeEntry(), CkMessageReplay::isNext(), FuncCkLoop::parallelizeFunc(), CkMessageReplay::process(), CkMessageRecorder::process(), and TraceProjections::traceAddThreadListeners().

| void envelope::setEvent | ( | const UInt | e | ) | [inline] |
Definition at line 267 of file envelope.h.
Referenced by charm_creation(), reset(), and setEventID().

| CMK_REFNUM_TYPE envelope::getRef | ( | void | ) | const [inline] |
Definition at line 269 of file envelope.h.
Referenced by CkGetRefNum(), final::getSeq(), FutureBOC::SetFuture(), and FutureBOC::SetSema().

| void envelope::setRef | ( | const CMK_REFNUM_TYPE | r | ) | [inline] |
Definition at line 270 of file envelope.h.
Referenced by CkCreateAttachedFuture(), CkCreateAttachedFutureSend(), CkSemaSignal(), CkSendToFutureID(), CkSetRefNum(), and final::setSeq().

| UChar envelope::getQueueing | ( | void | ) | const [inline] |
Definition at line 271 of file envelope.h.
Referenced by _enqObjQueue(), _infoFn(), _ObjectQHandler(), _skipCldEnqueue(), _skipCldHandler(), and resendMessageForChare().

| void envelope::setQueueing | ( | const UChar | q | ) | [inline] |
Definition at line 272 of file envelope.h.
Referenced by MsgPool::_alloc(), CkAllocateMarshallMsgNoninline(), CkAllocateMarshallMsgT(), CkAllocMsg(), CkAllocSysMsg(), and CkSetQueueing().

| UChar envelope::getMsgtype | ( | void | ) | const [inline] |
Definition at line 273 of file envelope.h.
Referenced by _exitHandler(), _initHandler(), _libExitHandler(), _processBufferedMsgs(), _processHandler(), _roRdmaDoneHandler(), allocateInterimNodeAckObj(), automaticallySetMessagePriority(), charm_beginExecute(), charm_creation(), charm_dequeueMsg(), charm_enqueueMsg(), checkAndRemoveMatching(), CkAllocBuffer(), CkArrayMessageObjectPtr(), CkFindObjectPtr(), CkPupMessage(), CkRdmaEMBcastAckHandler(), CkRdmaIssueRgets(), CpdIsBgCharmDebugMessage(), CpdIsCharmDebugMessage(), CpdPupMessage(), criticalPath_start(), getArrayIfNotThere(), getArrayMgr(), getArrayMgrIdx(), getByPe(), getCount(), getGroupEpoch(), getGroupNum(), getObjPtr(), getRecipientID(), getRednMgr(), getRoIdx(), getsetArrayHops(), getVidPtr(), handleMsgOnChildPostCompletionForRecvBcast(), handleMsgOnInterimPostCompletionForRecvBcast(), handleMsgUsingCMAPostCompletionForSendBcast(), isCharmEnvelope(), isForAnyPE(), CkMessageReplay::process(), CkMessageRecorder::process(), processBcastSendEmApiCompletion(), pup(), sendRecvDoneMsgToPeers(), setArrayIfNotThere(), setArrayMgr(), setByPe(), setCount(), setForAnyPE(), setGroupEpoch(), setGroupNum(), setObjPtr(), setRecipientID(), setRednMgr(), setRoIdx(), setVidPtr(), and TraceProjections::traceAddThreadListeners().
| void envelope::setMsgtype | ( | const UChar | m | ) | [inline] |
Definition at line 274 of file envelope.h.
Referenced by _exitHandler(), _libExitHandler(), _prepareMsg(), _prepareMsgBranch(), _prepareOutgoingArrayMsg(), _sendReadonlies(), CkArrayExtSend(), CkArrayExtSend_multi(), CProxy_ArrayBase::ckBroadcast(), CkCreateArrayExt(), CkCreateChare(), CkCreateGroup(), CkCreateGroupExt(), CkCreateNodeGroup(), CkInsertArrayExt(), CkPupPerPlaceData(), CkRdmaEMBcastAckHandler(), CkSendAsyncCreateArray(), CkSetMsgArrayIfNotThere(), CkArray::demandCreateElement(), FuncCkLoop::destroyHelpers(), handleArrayMsgOnChildPostCompletionForRecvBcast(), handleMsgOnInterimPostCompletionForRecvBcast(), msg_prepareSend(), VidBlock::msgDeliver(), CkArray::recvBroadcast(), RegisterCkLoopHdlrs(), CkLocMgr::sendMsg(), and sendRecvDoneMsgToPeers().

| UChar envelope::isUsed | ( | void | ) | const [inline] |
Definition at line 276 of file envelope.h.
| void envelope::setUsed | ( | const UChar | u | ) | [inline] |
Definition at line 277 of file envelope.h.
| void envelope::setUsed | ( | const UChar | u | ) | [inline] |
Definition at line 279 of file envelope.h.
| UChar envelope::getMsgIdx | ( | void | ) | const [inline] |
Definition at line 281 of file envelope.h.
Referenced by CkCopyMsg(), CkPackMessage(), CkUnpackMessage(), CpdPupMessage(), and CkMessageReplay::process().

| void envelope::setMsgIdx | ( | const UChar | idx | ) | [inline] |
Definition at line 282 of file envelope.h.
Referenced by MsgPool::_alloc(), CkAllocMsg(), and CkAllocSysMsg().

| UInt envelope::getTotalsize | ( | void | ) | const [inline] |
Definition at line 283 of file envelope.h.
Referenced by _bcastQD1(), _bcastQD2(), _createGroup(), _createNodeGroup(), _exitHandler(), _handlePhase1(), _handlePhase2(), _infoFn(), _libExitHandler(), _noCldEnqueue(), _noCldEnqueueMulti(), _noCldNodeEnqueue(), _processNewVChareMsg(), _processRODataMsg(), _receiveMlogLocationHandler(), _roRdmaDoneHandler(), _sendReadonlies(), _sendStats(), _sendTriggers(), _sendWarnings(), _skipCldEnqueue(), NullLB::AtSync(), bdcastRO(), TraceControlPoints::beginExecute(), charm_beginExecute(), charm_creation(), CkAllocBuffer(), CkCleanup(), CkContinueExit(), CkCopyMsg(), CkMessage::ckDebugPup(), CkExit(), CkPupMessage(), CkRdmaIssueRgets(), CkSendAsyncCreateArray(), CkStartQD(), copyEnvelope(), CpdPupMessage(), CkMessageReplay::flush(), MeshStreamer< dtype >::flushLargestBucket(), forwardMessageToChildNodes(), forwardMessageToPeerNodes(), CkLocRec::invokeEntry(), isCharmEnvelope(), CkMemCheckPT::isMaster(), CkMessageReplay::isNext(), LibCkExit(), mergeStats(), preProcessReceivedMessage(), CentralLB::printStrategyStats(), CkMessageReplay::process(), CkMessageDetailRecorder::process(), CkMessageRecorder::process(), QdState::propagate(), CkMessage::pup(), MlogEntry::pup(), readonlyGet(), readonlyGetCompleted(), resendMessageForChare(), QdState::sendCount(), sendMlogLocation(), sendMsg(), sendRecvDoneMsgToPeers(), sendRemoteMsg(), CkMulticastMgr::sendToSection(), TraceProjections::traceAddThreadListeners(), and Chare::~Chare().
| void envelope::setTotalsize | ( | const UInt | s | ) | [inline] |
Definition at line 284 of file envelope.h.
Referenced by CkAllocBuffer(), CkRdmaIssueRgets(), MeshStreamer< dtype >::flushLargestBucket(), and setUsersize().

| UInt envelope::getUsersize | ( | void | ) | const [inline] |
Definition at line 285 of file envelope.h.
References getGroupDepSize(), and getPrioBytes().
Referenced by MeshStreamer< dtype >::flushDimension(), setUsersize(), and shrinkUsersize().


| void envelope::setUsersize | ( | const UInt | s | ) | [inline] |
Definition at line 288 of file envelope.h.
References getGroupDepSize(), getPrioBytes(), getPrioPtr(), getUsersize(), and setTotalsize().
Referenced by shrinkUsersize().


| void envelope::shrinkUsersize | ( | const UInt | s | ) | [inline] |
Definition at line 302 of file envelope.h.
References getUsersize(), and setUsersize().
Referenced by MeshStreamer< dtype >::flushDimension(), CentralLB::InitiateScatter(), CentralLB::ScatterMigrationResults(), and MeshStreamer< dtype >::sendLargestBuffer().


| UChar envelope::isPacked | ( | void | ) | const [inline] |
Definition at line 307 of file envelope.h.
Referenced by _initHandler(), _processBufferedBocInits(), _processBufferedNodeBocInits(), _processHandler(), CkAllocBuffer(), CkCopyMsg(), CkPackMessage(), CkPupMessage(), CkSendMsgInline(), CkUnpackMessage(), and CkMessageReplay::isNext().

| void envelope::setPacked | ( | const UChar | p | ) | [inline] |
Definition at line 308 of file envelope.h.
Referenced by CkAllocBuffer(), CkCopyMsg(), CkPackMessage(), and CkUnpackMessage().

| UChar envelope::isVarSysMsg | ( | void | ) | const [inline] |
Definition at line 309 of file envelope.h.
| void envelope::setIsVarSysMsg | ( | const UChar | d | ) | [inline] |
Definition at line 310 of file envelope.h.
Referenced by CkAllocSysMsg().

| UShort envelope::getPriobits | ( | void | ) | const [inline] |
Definition at line 311 of file envelope.h.
Referenced by _enqObjQueue(), _infoFn(), _ObjectQHandler(), _skipCldEnqueue(), _skipCldHandler(), automaticallySetMessagePriority(), CkAllocBuffer(), CkPupMessage(), CpdPupMessage(), preProcessReceivedMessage(), processDelayedRemoteMsgQueue(), resendMessageForChare(), SequentialSolver::setParentInfo(), and ParallelSolver::setParentInfo().

| void envelope::setPriobits | ( | const UShort | p | ) | [inline] |
Definition at line 312 of file envelope.h.
| UShort envelope::getPrioWords | ( | void | ) | const [inline] |
Definition at line 313 of file envelope.h.
Referenced by getPrioBytes(), and printPriority().

| UShort envelope::getPrioBytes | ( | void | ) | const [inline] |
Definition at line 314 of file envelope.h.
References getPrioWords(), and int.
Referenced by CkAllocateMarshallMsgNoninline(), CkAllocateMarshallMsgT(), CkAllocBuffer(), CkAllocSysMsg(), getPrioPtr(), getUsersize(), CkMessage::pup(), pup(), and setUsersize().


| void* envelope::getPrioPtr | ( | void | ) | const [inline] |
Definition at line 315 of file envelope.h.
References getGroupDepSize(), and getPrioBytes().
Referenced by _enqObjQueue(), _infoFn(), _ObjectQHandler(), _skipCldEnqueue(), _skipCldHandler(), automaticallySetMessagePriority(), CkAllocateMarshallMsgNoninline(), CkAllocateMarshallMsgT(), CkAllocBuffer(), CkAllocSysMsg(), CkPriorityPtr(), preProcessReceivedMessage(), processDelayedRemoteMsgQueue(), pup(), resendMessageForChare(), and setUsersize().


| void* envelope::getGroupDepPtr | ( | void | ) | const [inline] |
Definition at line 318 of file envelope.h.
References getGroupDepSize().
Referenced by CkAllocateMarshallMsgNoninline(), CkAllocSysMsg(), getGroupDep(), isGroupDepUnsatisfied(), pup(), reset(), and setGroupDep().


| static envelope* envelope::alloc | ( | const UChar | type, | |
| const UInt | size = 0, |
|||
| const UShort | prio = 0 | |||
| ) | [inline, static] |
Definition at line 321 of file envelope.h.
Referenced by RegisterCkLoopHdlrs().

| void envelope::reset | ( | ) | [inline] |
Definition at line 372 of file envelope.h.
References getGroupDepPtr(), getGroupDepSize(), and setEvent().
Referenced by _resetEnv().


| UShort envelope::getEpIdx | ( | void | ) | const [inline] |
Definition at line 378 of file envelope.h.
Referenced by _allocNewChare(), _createGroup(), _createNodeGroup(), _processArrayEltMsg(), _processBocInitMsg(), _processForBocMsg(), _processForNodeBocMsg(), _processForPlainChareMsg(), _processNewChareMsg(), _processNewVChareMsg(), _processNodeBocInitMsg(), automaticallySetMessagePriority(), TraceUtilization::beginExecute(), TraceTau::beginExecute(), TraceSummary::beginExecute(), TraceSimple::beginExecute(), TraceCounter::beginExecute(), TraceBluegene::beginExecute(), charm_beginExecute(), CkMessageToEpIdx(), CkPupMessage(), CpdIsCharmDebugMessage(), criticalPath_start(), TraceSummary::endExecute(), CkMessageReplay::flush(), isCharmEnvelope(), CkMessageReplay::isNext(), MergeablePathHistory::MergeablePathHistory(), CkMessageReplay::process(), CkMessageRecorder::process(), CkArray::recvBroadcast(), CkLocMgr::sendMsg(), and TraceProjections::traceAddThreadListeners().

| void envelope::setEpIdx | ( | const UShort | idx | ) | [inline] |
Definition at line 379 of file envelope.h.
Referenced by _deliverForNodeBocMsg(), _prepareMsg(), _prepareMsgBranch(), CkArray::broadcastHomeElements(), CkCreateChare(), CkCreateGroup(), CkCreateLocalChare(), CkCreateNodeGroup(), FuncCkLoop::destroyHelpers(), msg_prepareSend(), msg_prepareSend_noinline(), and RegisterCkLoopHdlrs().

| UInt envelope::getSrcPe | ( | void | ) | const [inline] |
Definition at line 380 of file envelope.h.
Referenced by charm_beginExecute(), charm_dequeueMsg(), charm_enqueueMsg(), CkGetSrcPe(), CkRdmaIssueRgets(), CpdPupMessage(), criticalPath_start(), CkMessageReplay::flush(), CkLocRec::invokeEntry(), isCharmEnvelope(), CkMessageReplay::isNext(), MergeablePathHistory::MergeablePathHistory(), preProcessReceivedMessage(), CkMessageReplay::process(), CkMessageRecorder::process(), MeshStreamer< dtype >::receiveAlongRoute(), GroupChunkMeshStreamer< dtype, ClientType, RouterType, EntryMethod >::receiveAtDestination(), GroupMeshStreamer< dtype, ClientType, RouterType, EntryMethod >::receiveAtDestination(), and TraceProjections::traceAddThreadListeners().

| void envelope::setSrcPe | ( | const UInt | s | ) | [inline] |
Definition at line 381 of file envelope.h.
Referenced by _createGroup(), _createNodeGroup(), _exitHandler(), _libExitHandler(), _prepareMsg(), _prepareMsgBranch(), _processNewVChareMsg(), _roRdmaDoneHandler(), _sendReadonlies(), _sendTriggers(), bdcastRO(), CkArray::broadcastHomeElements(), CkCleanup(), CkContinueExit(), CkCreateChare(), CkCreateGroup(), CkCreateNodeGroup(), CkExit(), FuncCkLoop::destroyHelpers(), LibCkExit(), msg_prepareSend(), msg_prepareSend_noinline(), readonlyGet(), readonlyGetCompleted(), RegisterCkLoopHdlrs(), and Chare::~Chare().

| static void envelope::setSrcPe | ( | char * | env, | |
| const UInt | s | |||
| ) | [inline, static] |
Definition at line 382 of file envelope.h.
| UInt envelope::getCount | ( | void | ) | const [inline] |
Definition at line 385 of file envelope.h.
References getMsgtype(), and RODataMsg.
Referenced by _initHandler(), and _roRestartHandler().


| void envelope::setCount | ( | const UInt | c | ) | [inline] |
Definition at line 388 of file envelope.h.
References getMsgtype(), and RODataMsg.
Referenced by _sendReadonlies(), and bdcastRO().


| UInt envelope::getRoIdx | ( | void | ) | const [inline] |
Definition at line 391 of file envelope.h.
References getMsgtype(), and ROMsgMsg.
Referenced by _processROMsgMsg().


| void envelope::setRoIdx | ( | const UInt | r | ) | [inline] |
Definition at line 394 of file envelope.h.
References getMsgtype(), and ROMsgMsg.
Referenced by _sendReadonlies().


| UInt envelope::isForAnyPE | ( | void | ) | const [inline] |
Definition at line 399 of file envelope.h.
References getMsgtype(), NewChareMsg, and NewVChareMsg.
Referenced by _processBufferedMsgs().


| void envelope::setForAnyPE | ( | UInt | f | ) | [inline] |
Definition at line 403 of file envelope.h.
References getMsgtype(), NewChareMsg, and NewVChareMsg.
Referenced by CkCreateChare().


| void* envelope::getVidPtr | ( | void | ) | const [inline] |
Definition at line 407 of file envelope.h.
References DeleteVidMsg, FillVidMsg, ForVidMsg, getMsgtype(), and NewVChareMsg.
Referenced by _processDeleteVidMsg(), _processFillVidMsg(), _processForVidMsg(), _processNewVChareMsg(), and CpdPupMessage().


| void envelope::setVidPtr | ( | void * | p | ) | [inline] |
Definition at line 412 of file envelope.h.
References DeleteVidMsg, FillVidMsg, ForVidMsg, getMsgtype(), and NewVChareMsg.
Referenced by _processNewVChareMsg(), CkCreateChare(), and Chare::~Chare().


| void* envelope::getObjPtr | ( | void | ) | const [inline] |
Definition at line 417 of file envelope.h.
References ForChareMsg, and getMsgtype().
Referenced by _processForPlainChareMsg(), CkFindObjectPtr(), and CpdPupMessage().


| void envelope::setObjPtr | ( | void * | p | ) | [inline] |
Definition at line 420 of file envelope.h.
References ForChareMsg, and getMsgtype().
Referenced by VidBlock::msgDeliver(), FuncCkLoop::parallelizeFunc(), and RegisterCkLoopHdlrs().


| UInt envelope::getByPe | ( | void | ) | const [inline] |
Definition at line 423 of file envelope.h.
References getMsgtype(), NewChareMsg, and NewVChareMsg.
Referenced by _processNewVChareMsg().


| void envelope::setByPe | ( | UInt | pe | ) | [inline] |
Definition at line 427 of file envelope.h.
References getMsgtype(), NewChareMsg, and NewVChareMsg.
Referenced by CkCreateChare().


| CkGroupID envelope::getGroupNum | ( | void | ) | const [inline] |
Definition at line 433 of file envelope.h.
References BocInitMsg, ForBocMsg, ForNodeBocMsg, getMsgtype(), and NodeBocInitMsg.
Referenced by _initHandler(), _processBocInitMsg(), _processForBocMsg(), _processForNodeBocMsg(), _processNodeBocInitMsg(), CkFindObjectPtr(), CpdPupMessage(), sendGroupMsg(), and sendNodeGroupMsg().


| void envelope::setGroupNum | ( | const CkGroupID | g | ) | [inline] |
Definition at line 438 of file envelope.h.
References BocInitMsg, ForBocMsg, ForNodeBocMsg, getMsgtype(), and NodeBocInitMsg.
Referenced by _createGroup(), _createNodeGroup(), and _prepareMsgBranch().


| void envelope::setGroupEpoch | ( | int | epoch | ) | [inline] |
Definition at line 443 of file envelope.h.
References BocInitMsg, getMsgtype(), and NodeBocInitMsg.
Referenced by _createGroup(), and _createNodeGroup().


| int envelope::getGroupEpoch | ( | void | ) | const [inline] |
Definition at line 444 of file envelope.h.
References BocInitMsg, getMsgtype(), and NodeBocInitMsg.
Referenced by _initHandler().


| void envelope::setRednMgr | ( | CkNodeGroupID | r | ) | [inline] |
Definition at line 445 of file envelope.h.
References BocInitMsg, ForBocMsg, ForNodeBocMsg, getMsgtype(), and NodeBocInitMsg.

| CkNodeGroupID envelope::getRednMgr | ( | ) | [inline] |
Definition at line 448 of file envelope.h.
References BocInitMsg, ForBocMsg, ForNodeBocMsg, getMsgtype(), and NodeBocInitMsg.
Referenced by CkCreateLocalGroup().


| UShort envelope::getGroupDepSize | ( | ) | const [inline] |
Definition at line 451 of file envelope.h.
Referenced by CkAllocateMarshallMsgNoninline(), CkAllocSysMsg(), getGroupDepPtr(), getPrioPtr(), getUsersize(), CkMessage::pup(), pup(), reset(), and setUsersize().

| UShort envelope::getGroupDepNum | ( | ) | const [inline] |
Definition at line 452 of file envelope.h.
Referenced by CK_REDUCTION_CLIENT_DEF(), CkAllocBuffer(), CkPupMessage(), and isGroupDepUnsatisfied().

| void envelope::setGroupDepNum | ( | const UShort & | r | ) | [inline] |
Definition at line 453 of file envelope.h.
Definition at line 454 of file envelope.h.
References getGroupDepPtr(), and index.
Referenced by CK_REDUCTION_CLIENT_DEF().


Definition at line 455 of file envelope.h.
References getGroupDepPtr(), and index.

| CkGroupID envelope::getArrayMgr | ( | void | ) | const [inline] |
Definition at line 460 of file envelope.h.
References ArrayEltInitMsg, ForArrayEltMsg, and getMsgtype().
Referenced by _processArrayEltMsg(), CkArrayMessageObjectPtr(), CpdPupMessage(), getArrayMgrFromMsg(), and sendArrayMsg().


| void envelope::setArrayMgr | ( | const CkGroupID | gid | ) | [inline] |
Definition at line 468 of file envelope.h.
References ArrayEltInitMsg, ForArrayEltMsg, and getMsgtype().
Referenced by CkArray::broadcastHomeElements(), CkArray::demandCreateElement(), msg_prepareSend(), msg_prepareSend_noinline(), and CkArray::recvBroadcast().


| int envelope::getArrayMgrIdx | ( | void | ) | const [inline] |
Definition at line 469 of file envelope.h.
References ArrayEltInitMsg, ForArrayEltMsg, and getMsgtype().
Referenced by automaticallySetMessagePriority().


| UShort& envelope::getsetArrayEp | ( | void | ) | [inline] |
Definition at line 470 of file envelope.h.
Referenced by CkArrayMessage::array_ep(), checkAndRemoveMatching(), CkRdmaEMBcastAckHandler(), criticalPath_start(), CkArray::forwardZCMsgToOtherElems(), handleArrayMsgOnChildPostCompletionForRecvBcast(), handleMsgOnInterimPostCompletionForRecvBcast(), CkArray::recvBroadcast(), and sendRecvDoneMsgToPeers().

| UShort& envelope::getsetArrayBcastEp | ( | void | ) | [inline] |
Definition at line 471 of file envelope.h.
Referenced by CkArrayMessage::array_ep_bcast(), automaticallySetMessagePriority(), CkMessageToEpIdx(), and criticalPath_start().

| UInt& envelope::getsetArraySrcPe | ( | void | ) | [inline] |
Definition at line 473 of file envelope.h.
Referenced by CkArrayMessage::array_getSrcPe(), CkLocMgr::demandCreateElement(), msg_prepareSend(), and msg_prepareSend_noinline().

| UInt& envelope::getsetArraySrcPe | ( | void | ) | [inline] |
Definition at line 475 of file envelope.h.
| UChar& envelope::getsetArrayHops | ( | void | ) | [inline] |
Definition at line 477 of file envelope.h.
References ArrayEltInitMsg, ForArrayEltMsg, and getMsgtype().
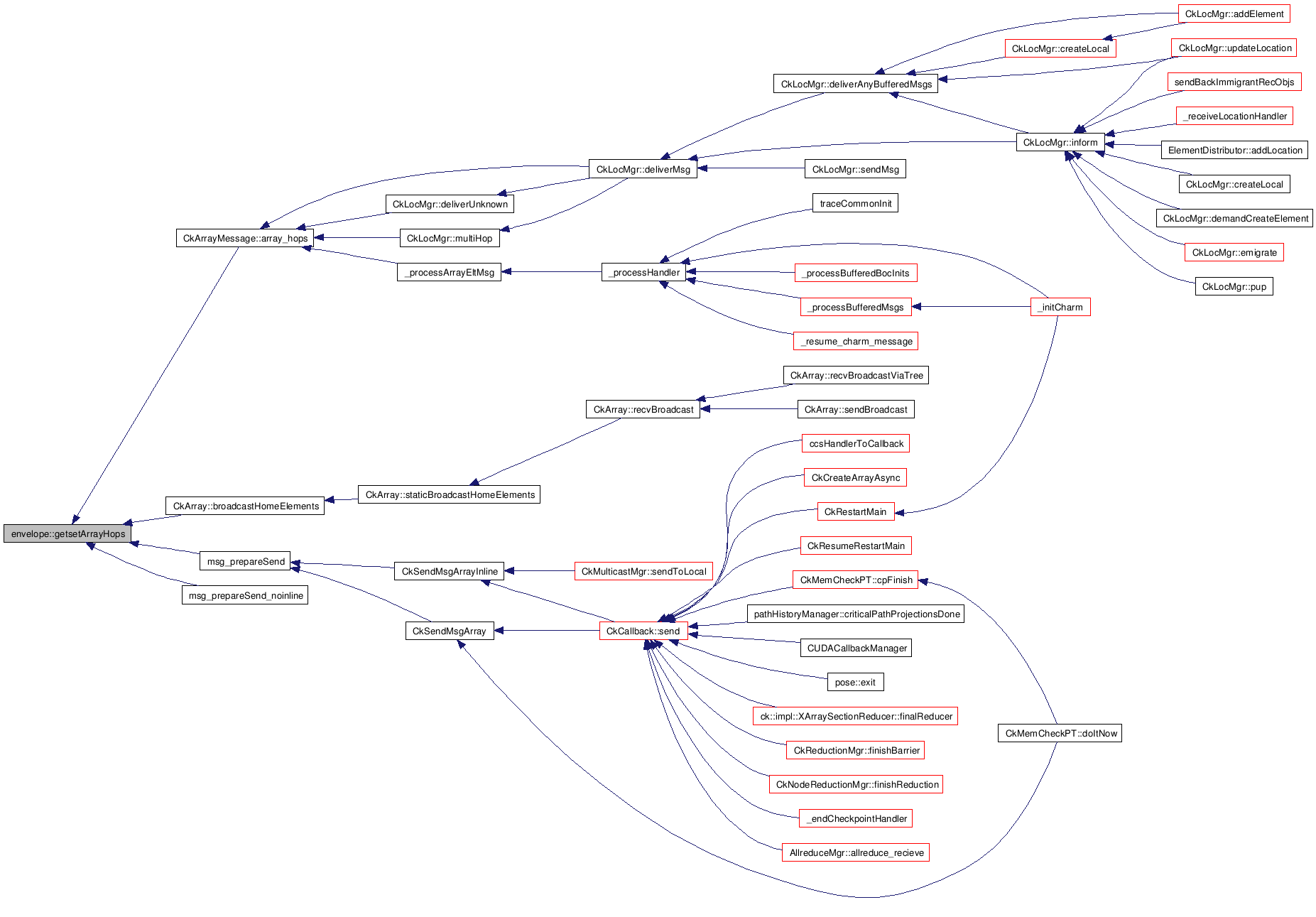
Referenced by CkArrayMessage::array_hops(), CkArray::broadcastHomeElements(), msg_prepareSend(), and msg_prepareSend_noinline().


| int envelope::getArrayIfNotThere | ( | void | ) | const [inline] |
Definition at line 478 of file envelope.h.
References ArrayEltInitMsg, ForArrayEltMsg, and getMsgtype().
Referenced by CkArrayMessage::array_ifNotThere().


| void envelope::setArrayIfNotThere | ( | int | nt | ) | [inline] |
Definition at line 479 of file envelope.h.
References ArrayEltInitMsg, ForArrayEltMsg, and getMsgtype().
Referenced by CkArrayMessage::array_setIfNotThere().


| void envelope::setRecipientID | ( | ck::ObjID | objid | ) | [inline] |
Definition at line 481 of file envelope.h.
References ArrayEltInitMsg, ForArrayEltMsg, ck::ObjID::getID(), and getMsgtype().
Referenced by CkArray::broadcastHomeElements(), CkArrayBroadcaster::deliver(), CkLocMgr::inform(), msg_prepareSend(), and CkLocMgr::sendMsg().


| CmiUInt8 envelope::getRecipientID | ( | ) | const [inline] |
Definition at line 487 of file envelope.h.
References ArrayEltInitMsg, ForArrayEltMsg, and getMsgtype().
Referenced by _processArrayEltMsg(), CkArrayMessageObjectPtr(), CpdPupMessage(), and CkLocMgr::inform().


| CMK_ENVELOPE_FT_FIELDS UChar envelope::align[CkMsgAlignOffset(sizeof(envelopeSizeHelper))] |
Definition at line 259 of file envelope.h.
Definition at line 498 of file envelope.h.
Referenced by PathHistoryTableEntry::addToTableAndEnvelope(), criticalPath_send(), criticalPath_start(), and MergeablePathHistory::MergeablePathHistory().
1.5.5