
Go to the source code of this file.
Data Structures | |
| struct | CmiMemAllocHdr_ppcq_t |
Typedefs | |
| typedef struct CmiMemAllocHdr_ppcq_t | CmiMemAllocHdr_ppcq |
Functions | |
| void * | CmiAlloc_ppcq (int size) |
| void | CmiFree_ppcq (void *buf) |
| void | CmiMemAllocInit_ppcq (void *atomic_mem, size_t atomic_memsize) |
Variables | |
| PPCAtomicQueue * | sPPCMemallocVec |
| PPCAtomicQueue * | mPPCMemallocVec |
| PPCAtomicQueue * | llPPCMemallocVec |
| static int | _nodeStart |
| int | Cmi_nodestart |
| CMK_THREADLOCAL int32_t | _comm_thread_id |
| typedef struct CmiMemAllocHdr_ppcq_t CmiMemAllocHdr_ppcq |
| void CmiMemAllocInit_ppcq | ( | void * | atomic_mem, | |
| size_t | atomic_memsize | |||
| ) |
Definition at line 153 of file memalloc.C.
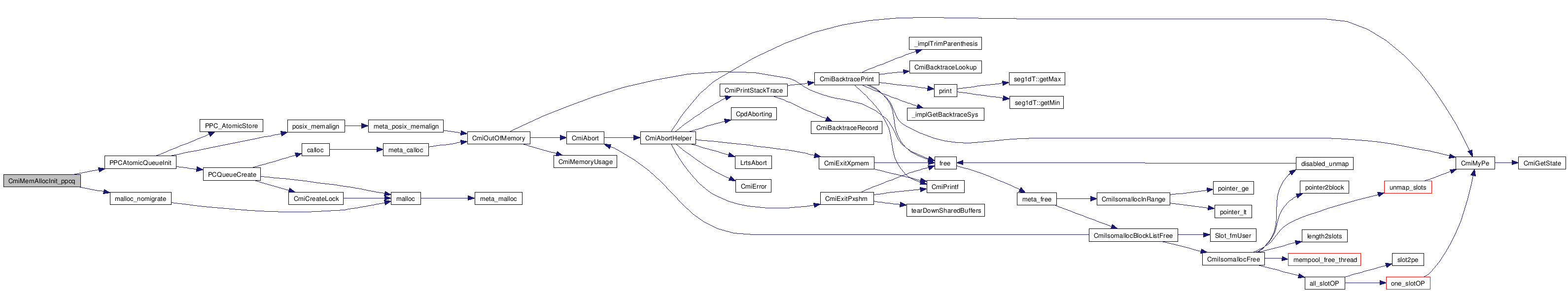
References _nodeStart, Cmi_nodestart, malloc_nomigrate(), and PPCAtomicQueueInit().

Definition at line 32 of file memalloc.C.
Definition at line 33 of file memalloc.C.
Definition at line 34 of file memalloc.C.
int _nodeStart [static] |
Definition at line 43 of file memalloc.C.
Referenced by CmiAlloc_ppcq(), and CmiMemAllocInit_ppcq().
Definition at line 230 of file machine-common-core.C.
Referenced by call_startfn(), CmiCreatePartitions(), CmiMemAllocInit_ppcq(), CmiStartThreads(), and ConverseInit().
| CMK_THREADLOCAL int32_t _comm_thread_id |
Referenced by CmiAlloc_ppcq().
1.5.5