
Data Structures | |
| struct | _statsHeader |
| struct | _WarningMsg |
Typedefs | |
| typedef void(* | CkFtFn )(const char *, CkArgMsg *) |
| typedef struct _statsHeader | statsHeader |
| typedef struct _WarningMsg | WarningMsg |
| typedef void(* | CkExitFn )(void) |
Functions | |
| void | CkRestartMain (const char *dirname, CkArgMsg *args) |
| CksvDeclare (UInt, _numInitNodeMsgs) | |
| Count the number of nodegroups that have been created in mainchares. | |
| CksvDeclare (int, _numPendingRORdmaTransfers) | |
| CksvDeclare (bool, _triggersSent) | |
| CkpvDeclare (void *, _currentChare) | |
| CkpvDeclare (int, _currentChareType) | |
| CkpvDeclare (CkGroupID, _currentGroup) | |
| CkpvDeclare (void *, _currentNodeGroupObj) | |
| CkpvDeclare (CkGroupID, _currentGroupRednMgr) | |
| CkpvDeclare (GroupTable *, _groupTable) | |
| CkpvDeclare (GroupIDTable *, _groupIDTable) | |
| CkpvDeclare (CmiImmediateLockType, _groupTableImmLock) | |
| CkpvDeclare (UInt, _numGroups) | |
| CkpvDeclare (CkCoreState *, _coreState) | |
| CksvDeclare (UInt, _numNodeGroups) | |
| CksvDeclare (GroupTable *, _nodeGroupTable) | |
| CksvDeclare (GroupIDTable, _nodeGroupIDTable) | |
| CksvDeclare (CmiImmediateLockType, _nodeGroupTableImmLock) | |
| CksvDeclare (CmiNodeLock, _nodeLock) | |
| CksvStaticDeclare (PtrVec *, _nodeBocInitVec) | |
| CkpvDeclare (int, _charmEpoch) | |
| CkpvDeclare (bool, _destroyingNodeGroup) | |
| CkpvDeclare (Stats *, _myStats) | |
| CkpvDeclare (MsgPool *, _msgPool) | |
| CkpvDeclare (_CkOutStream *, _ckout) | |
| CkpvDeclare (_CkErrStream *, _ckerr) | |
| CkpvStaticDeclare (int, _numInitsRecd) | |
| CkpvStaticDeclare (bool, _initdone) | |
| CkpvStaticDeclare (PtrQ *, _buffQ) | |
| CkpvStaticDeclare (PtrVec *, _bocInitVec) | |
| void | _libExitHandler (envelope *env) |
| CpvCExtern (int, interopExitFlag) | |
| void | StopInteropScheduler () |
| CpvExtern (char *, _validProcessors) | |
| CkpvDeclare (char, startedEvac) | |
| void | readKillFile () |
| void | processRaiseEvacFile (char *raiseEvacFile) |
| void | _registerCommandLineOpt (const char *opt) |
| static void | _parseCommandLineOpts (char **argv) |
| static void | _bufferHandler (void *msg) |
| static void | _discardHandler (envelope *env) |
| static void | _printStats (void) |
| static void * | mergeStats (int *size, void *data, void **remote, int count) |
| static void | _sendStats (void) |
| static void * | mergeWarningMsg (int *size, void *data, void **remote, int count) |
| static void | _sendWarnings (void) |
| static void | ReportWarnings (WarningMsg *msg) |
| void | _messageLoggingExit () |
| Function to wrap up performance information. | |
| void | _skipCldHandler (void *converseMsg) |
| void | _discard_charm_message () |
| void | _resume_charm_message () |
| static void | _exitHandler (envelope *env) |
| void | _ROGroupRestartHandler (void *msg) |
| static void | _processBufferedBocInits (void) |
| Create all groups in this processor (not called on processor zero). | |
| static void | _processBufferedNodeBocInits (void) |
| Create all nodegroups in this node (called only by rank zero, and never on node zero). | |
| static void | _processBufferedMsgs (void) |
| static int | _charmLoadEstimator (void) |
| static void | _sendTriggers (void) |
| This function is used to send other processors on the same node a signal so they can check if their _initDone can be called: the reason for this is that the check at the end of _initHandler can fail due to a missing message containing a Nodegroup creation. | |
| void | _initDone (void) |
| This function (not a handler) is called once and only once per processor. | |
| static void | _triggerHandler (envelope *env) |
| Converse handler receiving a signal from another processors in the same node. | |
| static void | _processROMsgMsg (envelope *env) |
| static void | _processRODataMsg (envelope *env) |
| static void | _roRestartHandler (void *msg) |
| This is similar to the _initHandler, only that the Groups and Nodegroups are initialized from disk, so only one single message is expected. | |
| static void | _roRdmaDoneHandler (envelope *env) |
| void | checkForInitDone (bool rdmaROCompleted) |
| static void | _initHandler (void *msg, CkCoreState *ck) |
| This handler is used only during initialization. | |
| void | CkCleanup () |
| void | CkExit (int exitcode) |
| void | CkContinueExit () |
| void | EmergencyExit (void) |
| static void | _nullFn (void *, void *) |
| void | _registerLBDatabase (void) |
| void | _registerMetaBalancer (void) |
| void | _registerPathHistory (void) |
| void | _registerControlPoints (void) |
| void | _registerTraceControlPoints () |
| void | _registerExternalModules (char **argv) |
| void | _ckModuleInit (void) |
| void | _loadbalancerInit () |
| void | _metabalancerInit () |
| void | _taskqInit () |
| void | LBTopoInit () |
| void | _initChareTables () |
| void | init_memcheckpt (char **argv) |
| void | initCharmProjections () |
| void | CmiInitCPUTopology (char **argv) |
| void | CmiCheckAffinity () |
| Check that there are not multiple PEs assigned to the same core. | |
| void | CmiInitMemAffinity (char **argv) |
| void | CmiInitPxshm (char **argv) |
| void | _registerInitCall (CkInitCallFn fn, int isNodeCall) |
| CpvCExtern (int, cpdSuspendStartup) | |
| void | CpdFreeze (void) |
| void | initQd (char **argv) |
| void | CpdBgInit () |
| void | CpdBreakPointInit () |
| void | _sendReadonlies () |
| void | _initCharm (int unused_argc, char **argv) |
| This is the main charm setup routine. | |
| int | charm_main (int argc, char **argv) |
| void | FTN_NAME (CHARM_MAIN_FORTRAN_WRAPPER, charm_main_fortran_wrapper) |
| void | registerExitFn (CkExitFn fn) |
| CksvExtern (unsigned int, _numInitNodeMsgs) | |
| CksvExtern (CmiNodeLock, _nodeLock) | |
| CksvExtern (GroupTable *, _nodeGroupTable) | |
| CksvExtern (GroupIDTable, _nodeGroupIDTable) | |
| CksvExtern (CmiImmediateLockType, _nodeGroupTableImmLock) | |
| CksvExtern (unsigned int, _numNodeGroups) | |
| CkpvExtern (int, _charmEpoch) | |
| CkpvExtern (CkGroupID, _currentGroup) | |
| CkpvExtern (void *, _currentNodeGroupObj) | |
| CkpvExtern (CkGroupID, _currentGroupRednMgr) | |
| CkpvExtern (GroupTable *, _groupTable) | |
| CkpvExtern (GroupIDTable *, _groupIDTable) | |
| CkpvExtern (CmiImmediateLockType, _groupTableImmLock) | |
| CkpvExtern (unsigned int, _numGroups) | |
| CkpvExtern (bool, _destroyingNodeGroup) | |
| CkpvExtern (char **, Ck_argv) | |
| static IrrGroup * | _localBranch (CkGroupID gID) |
| CLINKAGE void | CkRegisterMainModule (void) |
| This routine registers the user's main module. | |
| void | InitCallTable::enumerateInitCalls () |
Variables | |
| UChar | _defaultQueueing = CK_QUEUEING_FIFO |
| UInt | _printCS = 0 |
| UInt | _printSS = 0 |
| UInt | _numExpectInitMsgs = 0 |
| This value has the number of total initialization message a processor awaits. | |
| UInt | _numInitMsgs = 0 |
| This number is used only by processor zero to count how many messages it will send out for the initialization process. | |
| UInt | numZerocopyROops |
| UInt | curROIndex |
| NcpyROBcastAckInfo * | roBcastAckInfo |
| int | _roRdmaDoneHandlerIdx |
| int | _infoIdx |
| int | _charmHandlerIdx |
| int | _initHandlerIdx |
| int | _roRestartHandlerIdx |
| int | _bocHandlerIdx |
| int | _qdHandlerIdx |
| int | _qdCommHandlerIdx |
| int | _triggerHandlerIdx |
| bool | _mainDone = false |
| CkOutStream | ckout |
| CkErrStream | ckerr |
| CkInStream | ckin |
| int | userDrivenMode |
| int | _libExitHandlerIdx |
| int | _ROGroupRestartHandlerIdx |
| const char * | _shrinkexpand_basedir |
| int | _exitHandlerIdx |
| static Stats ** | _allStats = 0 |
| static bool | _exitStarted = false |
| static int | _exitcode |
| static InitCallTable | _initCallTable |
| static CkFtFn | faultFunc = NULL |
| static char * | _restartDir |
| int | teamSize = 1 |
| int | chkptPeriod = 1000 |
| bool | fastRecovery = false |
| int | parallelRecovery = 1 |
| int | BUFFER_TIME |
| bool | killFlag |
| char * | killFile |
| bool | diskCkptFlag |
| int | _defaultObjectQ = 0 |
| bool | _ringexit = 0 |
| int | _ringtoken = 8 |
| int | _messageBufferingThreshold |
| Message size above which the runtime will buffer messages directed at unlocated array elements. | |
| static bool | _raiseEvac = 0 |
| static char * | _raiseEvacFile |
| bool | useNodeBlkMapping |
| int | quietMode |
| int | quietModeRequested |
| std::set< std::string > | _optSet |
| int | messageQueueOverflow |
| int | index_skipCldHandler |
| CkQ< CkExitFn > | _CkExitFnVec |
| int | _dummy_dq |
| void(* | CkRegisterMainModuleCallback )() |
| unsigned int | _printCS |
| unsigned int | _printSS |
| int | _infoIdx |
| int | _charmHandlerIdx |
| int | _roRestartHandlerIdx |
| int | _ROGroupRestartHandlerIdx |
| int | _bocHandlerIdx |
| int | _qdHandlerIdx |
| unsigned int | _numInitMsgs |
| This number is used only by processor zero to count how many messages it will send out for the initialization process. | |
| FLINKAGE void char ** | argv |
| CkQ< CkExitFn > | _CkExitFnVec |
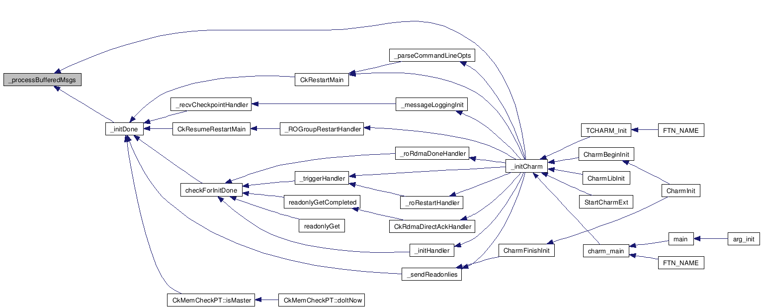
These are implemented in init.C.
This file runs the entire Charm++ startup process.
The process begins with every processor finishing the Converse startup process and calling _initCharm. This routine runs almost the entire Charm++ setup process. It begins by setting up various Cpvs and subsystems.
The rank 0 processor of each node then does the Charm++ registration, by calling the various _register routines.
Now processor 0:
The other processors, however, must wait until they recieve the readonly data and all group creations. They do this by setting the _charmHandlerIdx to a special "_bufferHandler" which simply saves all normal messages into a special queue.
As the startup data (readonlies and group creations) streams into _initHandler, it counts messages until it is fully initialized, then calls _initDone to clean out the queues and resume normal operation.
Upon resume of normal operation, the user code is guaranteed that all readonlies (both data and messages) have been set consistently on all processors, and that the constructors for all nodegroups and groups allocated from a mainchare have been called.
It is not guaranteed the order in which (node)groups allocated outside of a mainchare are constructed, nor that the construction will happen before other messages have been delivered by the scheduler.
Even though not exposed to the final users, the creation order of groups and nodegroups allocated in mainchares is deterministic and respects the following points:
This process should not have race conditions, but it can never be excluded...
| typedef struct _statsHeader statsHeader |
| typedef struct _WarningMsg WarningMsg |
| void CkRestartMain | ( | const char * | dirname, | |
| CkArgMsg * | args | |||
| ) |
Definition at line 746 of file ckcheckpoint.C.
References _chareRestored, _initDone(), _inrestart, _restarted, CK_CHECKPOINT_SUCCESS, BGConverse::CkMyNode(), Converse::CkMyPe(), BGConverse::CkMyRank(), BGConverse::CkNumNodes(), Converse::CkNumPes(), CkPupArrayElementsData(), CkPupChareData(), CkPupGroupData(), CkPupMainChareData(), CkPupNodeGroupData(), CkPupROData(), CmiFclose(), CmiMyRank(), CmiNodeBarrier(), CmiPrintf(), CkMemCheckPT::inRestarting, PUP::m, openCheckpointFile(), p, CkCheckpointMgr::requestStatus, and CkCallback::send().
Referenced by _initCharm(), and _parseCommandLineOpts().


| CksvDeclare | ( | UInt | , | |
| _numInitNodeMsgs | ||||
| ) |
| CksvDeclare | ( | int | , | |
| _numPendingRORdmaTransfers | ||||
| ) |
| CksvDeclare | ( | bool | , | |
| _triggersSent | ||||
| ) |
| CkpvDeclare | ( | void * | , | |
| _currentChare | ||||
| ) |
| CkpvDeclare | ( | int | , | |
| _currentChareType | ||||
| ) |
| CkpvDeclare | ( | CkGroupID | , | |
| _currentGroup | ||||
| ) |
| CkpvDeclare | ( | void * | , | |
| _currentNodeGroupObj | ||||
| ) |
| CkpvDeclare | ( | CkGroupID | , | |
| _currentGroupRednMgr | ||||
| ) |
| CkpvDeclare | ( | GroupTable * | , | |
| _groupTable | ||||
| ) |
| CkpvDeclare | ( | GroupIDTable * | , | |
| _groupIDTable | ||||
| ) |
| CkpvDeclare | ( | CmiImmediateLockType | , | |
| _groupTableImmLock | ||||
| ) |
| CkpvDeclare | ( | UInt | , | |
| _numGroups | ||||
| ) |
| CkpvDeclare | ( | CkCoreState * | , | |
| _coreState | ||||
| ) |
| CksvDeclare | ( | UInt | , | |
| _numNodeGroups | ||||
| ) |
| CksvDeclare | ( | GroupTable * | , | |
| _nodeGroupTable | ||||
| ) |
| CksvDeclare | ( | GroupIDTable | , | |
| _nodeGroupIDTable | ||||
| ) |
| CksvDeclare | ( | CmiImmediateLockType | , | |
| _nodeGroupTableImmLock | ||||
| ) |
| CksvDeclare | ( | CmiNodeLock | , | |
| _nodeLock | ||||
| ) |
| CksvStaticDeclare | ( | PtrVec * | , | |
| _nodeBocInitVec | ||||
| ) |
| CkpvDeclare | ( | int | , | |
| _charmEpoch | ||||
| ) |
| CkpvDeclare | ( | bool | , | |
| _destroyingNodeGroup | ||||
| ) |
| CkpvDeclare | ( | Stats * | , | |
| _myStats | ||||
| ) |
| CkpvDeclare | ( | MsgPool * | , | |
| _msgPool | ||||
| ) |
| CkpvDeclare | ( | _CkOutStream * | , | |
| _ckout | ||||
| ) |
| CkpvDeclare | ( | _CkErrStream * | , | |
| _ckerr | ||||
| ) |
| CkpvStaticDeclare | ( | int | , | |
| _numInitsRecd | ||||
| ) |
| CkpvStaticDeclare | ( | bool | , | |
| _initdone | ||||
| ) |
| CkpvStaticDeclare | ( | PtrQ * | , | |
| _buffQ | ||||
| ) |
| CkpvStaticDeclare | ( | PtrVec * | , | |
| _bocInitVec | ||||
| ) |
| void _libExitHandler | ( | envelope * | env | ) |
Definition at line 53 of file mpi-interoperate.C.
References _libExitStarted, _ringexit, _ringtoken, Converse::CkMyPe(), Converse::CkNumPes(), CmiAbort(), CmiFree(), CmiMyPe(), CmiMyRank(), Converse::CmiSyncBroadcastAllAndFree(), Converse::CmiSyncSend(), Converse::CmiSyncSendAndFree(), ExitMsg, envelope::getMsgtype(), envelope::getTotalsize(), LrtsDrainResources(), ReqStatMsg, envelope::setMsgtype(), envelope::setSrcPe(), StartExitMsg, StopCharmScheduler(), and stride.
Referenced by _initCharm().


| CpvCExtern | ( | int | , | |
| interopExitFlag | ||||
| ) |
| void StopInteropScheduler | ( | ) |
Definition at line 53 of file conv-interoperate.C.
Referenced by _initDone(), and StopCharmScheduler().

| CpvExtern | ( | char * | , | |
| _validProcessors | ||||
| ) |
| CkpvDeclare | ( | char | , | |
| startedEvac | ||||
| ) |
| void readKillFile | ( | ) |
| void processRaiseEvacFile | ( | char * | raiseEvacFile | ) |
Definition at line 324 of file ckevacuation.C.
References CcdCallFnAfter(), CkDecideEvacPe(), Converse::CkMyPe(), and evacMsg::pe.
Referenced by _initCharm().


| void _registerCommandLineOpt | ( | const char * | opt | ) |
Definition at line 255 of file init.C.
References _optSet, and Converse::CkMyPe().
Referenced by _metabalancerInit(), LBDatabase::initnodeFn(), DistributedLB::initnodeFn(), and TCharmMain::nodeInit().


| static void _parseCommandLineOpts | ( | char ** | argv | ) | [inline, static] |
Definition at line 263 of file init.C.
References _defaultObjectQ, _defaultQueueing, _isAnytimeMigration, _isNotifyChildInRed, _isStaticInsertion, _messageBufferingThreshold, _printCS, _printSS, _raiseEvac, _raiseEvacFile, _restartDir, _ringexit, _ringtoken, _shrinkexpand_basedir, chkptPeriod, CkMemRestart(), CkMlogRestart(), Converse::CkMyPe(), Converse::CkNumPes(), CkRestartMain(), CmiAbort(), CmiGetArgFlag(), CmiGetArgFlagDesc(), CmiGetArgIntDesc(), CmiGetArgString(), CmiGetArgStringDesc(), CmiMyPe(), CmiPrintf(), diskCkptFlag, fastRecovery, faultFunc, killFile, killFlag, parallelRecovery, teamSize, and useNodeBlkMapping.
Referenced by _initCharm().


| static void _bufferHandler | ( | void * | msg | ) | [static] |
Definition at line 418 of file init.C.
References Converse::CkMyPe().
Referenced by _initCharm(), and _initHandler().


| static void _discardHandler | ( | envelope * | env | ) | [static] |
Definition at line 424 of file init.C.
References CkInRestarting(), Converse::CkMyPe(), and CmiFree().
Referenced by _discard_charm_message(), _exitHandler(), and _initDone().


| static void _printStats | ( | void | ) | [inline, static] |
Definition at line 437 of file init.C.
References _printCS, _printSS, Converse::CkMyPe(), Converse::CkNumPes(), Stats::combine(), Stats::getCharesCreated(), and Stats::getCharesProcessed().
Referenced by _exitHandler().


Definition at line 489 of file init.C.
References _allocEnv(), CmiFree(), EnvToUsr(), envelope::getTotalsize(), _statsHeader::n, and StatMsg.
Referenced by _sendStats().


| static void _sendStats | ( | void | ) | [inline, static] |
Definition at line 522 of file init.C.
References _allocEnv(), _exitHandlerIdx, Converse::CkMyPe(), CmiReduce(), EnvToUsr(), envelope::getTotalsize(), mergeStats(), msg, _statsHeader::n, and StatMsg.
Referenced by _exitHandler().


Definition at line 539 of file init.C.
References EnvToUsr(), PUP::m, msg, and _WarningMsg::queue_overflow_count.
Referenced by _sendWarnings().


| static void _sendWarnings | ( | void | ) | [inline, static] |
Definition at line 556 of file init.C.
References _allocEnv(), _exitHandlerIdx, Converse::CkMyPe(), CmiReduce(), EnvToUsr(), envelope::getTotalsize(), mergeWarningMsg(), messageQueueOverflow, msg, _WarningMsg::queue_overflow_count, and WarnMsg.
Referenced by _exitHandler().


| static void ReportWarnings | ( | WarningMsg * | msg | ) | [inline, static] |
Definition at line 571 of file init.C.
References CmiPrintf(), and _WarningMsg::queue_overflow_count.
Referenced by _exitHandler().


| void _messageLoggingExit | ( | ) |
Function to wrap up performance information.
Definition at line 3698 of file ckcausalmlog.C.
References Converse::CkMyPe(), CmiMyPe(), MLOGFT_totalLogSize, MLOGFT_totalMcastLogSize, MLOGFT_totalMessages, MLOGFT_totalReductionLogSize, numDets, numDupDets, numMsgsTarget, numPiggyDets, sizeMsgsTarget, totalMsgsSize, and totalMsgsTarget.
Referenced by _exitHandler().


| void _skipCldHandler | ( | void * | converseMsg | ) |
Definition at line 1401 of file ck.C.
References CmiGridQueueLookupMsg(), CqsEnqueueGeneral(), envelope::getPriobits(), envelope::getPrioPtr(), and envelope::getQueueing().
Referenced by _ckModuleInit(), and _resume_charm_message().


| void _discard_charm_message | ( | ) |
Definition at line 591 of file init.C.
References _charmHandlerIdx, _discardHandler(), and index_skipCldHandler.
Referenced by CkMemCheckPT::isMaster().


| void _resume_charm_message | ( | ) |
Definition at line 598 of file init.C.
References _charmHandlerIdx, _processHandler(), _skipCldHandler(), and index_skipCldHandler.
Referenced by CkMemCheckPT::isMaster().


| static void _exitHandler | ( | envelope * | env | ) | [static] |
Definition at line 606 of file init.C.
References _allocEnv(), _bocHandlerIdx, _charmHandlerIdx, _CkExitFnVec, _discardHandler(), _exitcode, _exitHandlerIdx, _exitStarted, _mainDone, _messageLoggingExit(), _printStats(), _ringexit, _ringtoken, _sendStats(), _sendWarnings(), CharmLibInterOperate, Converse::CkMyPe(), Converse::CkNumPes(), CmiAbort(), CmiFree(), Converse::CmiSyncBroadcastAllAndFree(), Converse::CmiSyncSend(), Converse::CmiSyncSendAndFree(), ConverseCleanup(), ConverseExit(), EnvToUsr(), ExitMsg, envelope::getMsgtype(), Stats::getPe(), envelope::getTotalsize(), msg, _statsHeader::n, n, ReportWarnings(), ReqStatMsg, envelope::setMsgtype(), envelope::setSrcPe(), StartExitMsg, StatDoneMsg, StatMsg, stride, traceClose(), WarnDoneMsg, and WarnMsg.
Referenced by _initCharm().


| void _ROGroupRestartHandler | ( | void * | msg | ) |
Definition at line 752 of file init.C.
References CkResumeRestartMain().
Referenced by _initCharm().


| static void _processBufferedBocInits | ( | void | ) | [inline, static] |
Create all groups in this processor (not called on processor zero).
Notice that only groups created in mainchares are processed here; groups created later are processed as regular messages.
Definition at line 762 of file init.C.
References _bocHandlerIdx, _inrestart, _processBocInitMsg(), _processHandler(), CkUnpackMessage(), envelope::isPacked(), and len.
Referenced by _initDone().


| static void _processBufferedNodeBocInits | ( | void | ) | [inline, static] |
Create all nodegroups in this node (called only by rank zero, and never on node zero).
Notice that only nodegroups created in mainchares are processed here; nodegroups created later are processed as regular messages.
Definition at line 794 of file init.C.
References _processNodeBocInitMsg(), CkUnpackMessage(), envelope::isPacked(), and len.
Referenced by _initDone().


| static void _processBufferedMsgs | ( | void | ) | [inline, static] |
Definition at line 809 of file init.C.
References _charmHandlerIdx, _CldEnqueue(), _infoIdx, _processHandler(), envelope::getMsgtype(), envelope::isForAnyPE(), NewChareMsg, and NewVChareMsg.
Referenced by _initCharm(), and _initDone().


| static int _charmLoadEstimator | ( | void | ) | [static] |
Definition at line 825 of file init.C.
Referenced by _initCharm().

| static void _sendTriggers | ( | void | ) | [static] |
This function is used to send other processors on the same node a signal so they can check if their _initDone can be called: the reason for this is that the check at the end of _initHandler can fail due to a missing message containing a Nodegroup creation.
When that message arrives only one processor will receive it, and thus if no notification is sent to the other processors in the node, they will never proceed.
Definition at line 838 of file init.C.
References _allocEnv(), _triggerHandlerIdx, Converse::CkMyPe(), CmiFree(), CmiNodeFirst(), Converse::CmiSyncSend(), envelope::getTotalsize(), RODataMsg, and envelope::setSrcPe().
Referenced by _initDone().


| void _initDone | ( | void | ) |
This function (not a handler) is called once and only once per processor.
It signals the processor that the initialization is done and regular messages can be processed.
On processor zero it is called by _initCharm, on all other processors either by _initHandler or _triggerHandler (cannot be both). When fault-tolerance is active, it is called by the fault-tolerance scheme itself.
Definition at line 867 of file init.C.
References _discardHandler(), _processBufferedBocInits(), _processBufferedMsgs(), _processBufferedNodeBocInits(), _sendTriggers(), _triggerHandlerIdx, Converse::CkMyPe(), BGConverse::CkMyRank(), CmiNodeBarrier(), quietMode, StopInteropScheduler(), and userDrivenMode.
Referenced by _recvCheckpointHandler(), _sendReadonlies(), checkForInitDone(), CkRestartMain(), CkResumeRestartMain(), and CkMemCheckPT::isMaster().


| static void _triggerHandler | ( | envelope * | env | ) | [static] |
Converse handler receiving a signal from another processors in the same node.
(On _sendTrigger there is the explanation of why this is necessary) Simply check if with the NodeGroup processed by another processor we reached the expected count. Notice that it can only be called before _initDone: after _initDone, a message destined for this handler will go instead to the _discardHandler.
Definition at line 898 of file init.C.
References checkForInitDone(), and CmiFree().
Referenced by _initCharm(), and _roRestartHandler().


| static void _processROMsgMsg | ( | envelope * | env | ) | [inline, static] |
Definition at line 905 of file init.C.
References _readonlyMsgs, CmiMyRank(), EnvToUsr(), and envelope::getRoIdx().
Referenced by _initHandler(), and _sendReadonlies().


| static void _processRODataMsg | ( | envelope * | env | ) | [inline, static] |
Definition at line 912 of file init.C.
References _readonlyTable, _topoTree, CmiSpanningTreeInfo::child_count, CmiForwardMsgToPeers(), CmiFree(), CmiMyRank(), EnvToUsr(), envelope::getTotalsize(), numZerocopyROops, readonlyAllocateOnSource(), and PUP::t.
Referenced by _initHandler(), and _roRestartHandler().


| static void _roRestartHandler | ( | void * | msg | ) | [static] |
This is similar to the _initHandler, only that the Groups and Nodegroups are initialized from disk, so only one single message is expected.
It is unclear how Readonly Messages are treated during restart... (if at all considered)
Definition at line 953 of file init.C.
References _numExpectInitMsgs, _processRODataMsg(), _triggerHandler(), Converse::CkMyPe(), and envelope::getCount().
Referenced by _initCharm().


| static void _roRdmaDoneHandler | ( | envelope * | env | ) | [static] |
Definition at line 970 of file init.C.
References _allocEnv(), _roRdmaDoneHandlerIdx, _topoTree, NcpyROBcastAckInfo::buffAckInfo, checkForInitDone(), Converse::CkMyPe(), CmiAbort(), CmiDeregisterMem(), CmiFree(), CmiGetRdmaCommonInfoSize(), Converse::CmiSyncSendAndFree(), NcpyROBcastAckInfo::counter, envelope::getMsgtype(), envelope::getTotalsize(), NcpyROBcastAckInfo::isRoot, NcpyROBcastBuffAckInfo::layerInfo, NcpyROBcastAckInfo::numChildren, NcpyROBcastAckInfo::numops, CmiSpanningTreeInfo::parent, NcpyROBcastBuffAckInfo::pe, NcpyROBcastBuffAckInfo::ptr, NcpyROBcastBuffAckInfo::regMode, ROChildCompletionMsg, ROPeerCompletionMsg, envelope::setSrcPe(), and PUP::t.
Referenced by _initCharm().


| void checkForInitDone | ( | bool | rdmaROCompleted | ) |
Definition at line 1012 of file init.C.
References _initDone(), _numExpectInitMsgs, CmiMyRank(), and numZerocopyROops.
Referenced by _initHandler(), _roRdmaDoneHandler(), _triggerHandler(), readonlyGet(), and readonlyGetCompleted().


| static void _initHandler | ( | void * | msg, | |
| CkCoreState * | ck | |||
| ) | [static] |
This handler is used only during initialization.
It receives messages from processor zero regarding Readonly Data (in one single message), Readonly Messages, Groups, and Nodegroups. The Readonly Data message also contains the total number of messages expected during the initialization phase. For Groups and Nodegroups, only messages with epoch=0 (meaning created from within a mainchare) are buffered for special creation, the other messages are buffered together with all the other regular messages by _bufferHandler (and will be flushed after all the initialization messages have been processed).
Definition at line 1035 of file init.C.
References _bufferHandler(), _numExpectInitMsgs, _processRODataMsg(), _processROMsgMsg(), BocInitMsg, checkForInitDone(), Converse::CkMyPe(), CkUnpackMessage(), CmiAbort(), CmiMyPe(), CmiWallTimer(), envelope::getCount(), envelope::getGroupEpoch(), envelope::getGroupNum(), envelope::getMsgtype(), _ckGroupID::idx, envelope::isPacked(), NodeBocInitMsg, RODataMsg, ROMsgMsg, size, and CkCoreState::watcher.
Referenced by _initCharm().


| void CkCleanup | ( | void | ) |
Definition at line 1087 of file init.C.
References _allocEnv(), _exitHandlerIdx, Converse::CkMyPe(), Converse::CmiSyncSendAndFree(), envelope::getTotalsize(), envelope::setSrcPe(), and StartExitMsg.
Referenced by CentralLB::StartCleanup().


| void CkExit | ( | int | exitcode | ) |
Definition at line 1102 of file init.C.
References _allocEnv(), _exitcode, _exitHandlerIdx, CharmLibInterOperate, Converse::CkMyPe(), Converse::CmiSyncSendAndFree(), CsdScheduler(), envelope::getTotalsize(), envelope::setSrcPe(), and StartExitMsg.
Referenced by _loadbalancerInit(), patchReader::abort(), SearchConductor::allSearchNodeDone(), TCharm::atExit(), con::CancelEvents(), CharmLibExit(), CpdQuitDebug(), die(), SlabArray::doneFFT(), SlabArray::doneIFFT(), pose::exit(), mpi_main::exit(), FORTRAN_AS_C(), SearchConductor::foundSolution(), FTN_NAME(), FEM_Mesh::get2ElementsOnEdge(), getTaskIdForMigration(), idaStarWorker::idaStarWorker(), pvtObjects::Insert(), lbObjects::Insert(), sim::InternalCommitPrintf(), receiver::iwaitAll(), SearchGroup::killSearch(), lbObjects::lbObjects(), LV3D0_quit(), patchReader::patchReader(), main::performRefinements(), pvtObjects::pvtObjects(), main::readMesh(), Solver::reportSolution(), AmrCoordinator::reportStats(), CkCallback::send(), CentralLB::simulationRead(), CentralLB::simulationWrite(), and AmrCoordinator::synchronise().


| void CkContinueExit | ( | ) |
Definition at line 1122 of file init.C.
References _allocEnv(), _exitHandlerIdx, Converse::CkMyPe(), Converse::CmiSyncSendAndFree(), ExitMsg, envelope::getTotalsize(), and envelope::setSrcPe().
Referenced by TraceProjectionsBOC::closeParallelShutdown(), CombineSummary(), controlPointShutdown(), controlPointManager::doExitNow(), TraceSummaryBOC::sendSummaryBOC(), TraceSummaryBOC::sumData(), traceControlPointsExitFunction(), TraceProjectionsExitHandler(), traceSimpleExitFunction(), and traceTauExitFunction().


| void EmergencyExit | ( | void | ) |
Definition at line 1134 of file init.C.
Referenced by ConverseCommonExit().

| static void _nullFn | ( | void * | , | |
| void * | ||||
| ) | [static] |
Definition at line 1144 of file init.C.
References CmiAbort().
Referenced by _initCharm().


| void _registerLBDatabase | ( | void | ) |
| void _registerMetaBalancer | ( | void | ) |
| void _registerPathHistory | ( | void | ) |
| void _registerControlPoints | ( | void | ) |
| void _registerTraceControlPoints | ( | ) |
| void _registerExternalModules | ( | char ** | argv | ) |
| void _ckModuleInit | ( | void | ) |
Definition at line 2086 of file ck.C.
References _ObjectQHandler(), _skipCldHandler(), _TokenHandler(), CmiAssignOnce(), index_objectQHandler, index_skipCldHandler, and index_tokenHandler.
Referenced by _initCharm().


| void _loadbalancerInit | ( | ) |
Definition at line 159 of file LBDatabase.C.
References _lb_predict, _lb_predict_delay, _lb_predict_window, _lbtopo, LBDBRegistry::addRuntimeBalancer(), CkLBArgs::alpha(), argv, CkLBArgs::beta(), CkLBArgs::central_pe(), CkExit(), CkGetArgv(), Converse::CkMyPe(), BGConverse::CkMyRank(), CmiArgGroup(), CmiGetArgDoubleDesc(), CmiGetArgFlagDesc(), CmiGetArgIntDesc(), CmiGetArgStringDesc(), CmiPrintf(), CkLBArgs::debug(), LBSimulation::doSimulation, LBSimulation::dumpFile, LBSimulation::dumpStep, LBSimulation::dumpStepSize, CkLBArgs::ignoreBgLoad(), CkLBArgs::lbperiod(), CkLBArgs::lbversion(), CkLBArgs::loop(), CkLBArgs::maxDistPhases(), CkLBArgs::metaLbModelDir(), CkLBArgs::metaLbOn(), CkLBArgs::migObjOnly(), CkLBArgs::percentMovesAllowed(), CkLBArgs::printSummary(), CkLBArgs::samePeSpeed(), LBSimulation::showDecisionsOnly, LBSimulation::simProcs, LBSimulation::simStep, LBSimulation::simStepSize, CkLBArgs::statsOn(), CkLBArgs::syncResume(), CkLBArgs::targetRatio(), CkLBArgs::teamSize(), CkLBArgs::testPeSpeed(), CkLBArgs::traceComm(), and CkLBArgs::useCpuTime().
Referenced by _initCharm().


| void _metabalancerInit | ( | ) |
Definition at line 109 of file MetaBalancer.C.
References _nobj_timer, _registerCommandLineOpt(), argv, CkGetArgv(), and CmiGetArgDoubleDesc().
Referenced by _initCharm().


| void _taskqInit | ( | ) |
| void LBTopoInit | ( | ) |
Definition at line 1329 of file topology.C.
References CmiCreateLock(), lbTopoInitialized, and lbTopoMapInitLock.
Referenced by _initCharm().


| void _initChareTables | ( | ) |
Definition at line 45 of file ck.C.
Referenced by _initCharm().

| void init_memcheckpt | ( | char ** | argv | ) |
Referenced by _initCharm(), and CkMemCheckPT::isMaster().

| void initCharmProjections | ( | ) |
Definition at line 21 of file charmProjections.C.
Referenced by _initCharm().

| void CmiInitCPUTopology | ( | char ** | argv | ) |
Definition at line 704 of file cputopology.C.
Referenced by _initCharm().

| void CmiCheckAffinity | ( | void | ) |
Check that there are not multiple PEs assigned to the same core.
If a pemap has been computed by this module (or passed by the user) this function will print a warning if oversubscription detected. If no affinity has been set explicitly by this module, it will print error and abort if oversubscription detected.
Definition at line 1060 of file cpuaffinity.C.
References aff_is_set, affMsgsRecvd, CmiAbort(), CmiAlloc(), CmiCpuTopologyEnabled(), CmiDeliverSpecificMsg(), CmiFree(), CmiMyPe(), CmiNumPesOnPhysicalNode(), CmiPhysicalNodeID(), CmiPrintf(), Converse::CmiSyncSendAndFree(), core_usage, cpuPhyNodeAffinityRecvHandlerIdx, get_affinity(), and PUP::m.
Referenced by _initCharm().


| void CmiInitMemAffinity | ( | char ** | argv | ) |
Definition at line 241 of file memoryaffinity.C.
References CmiAbort(), CmiGetArgFlagDesc(), CmiGetArgStringDesc(), CmiMyPe(), CmiNodeAllBarrier(), CmiNumNUMANodes(), CmiPrintf(), CmiSetMemAffinity(), free(), getNUMANidByRank(), and malloc().
Referenced by _initCharm().


| void CmiInitPxshm | ( | char ** | argv | ) |
Definition at line 183 of file machine-pxshm.C.
References _Cmi_mynode, calculateNodeSizeAndRank(), calloc(), cleanupOnAllSigs(), CmiAbort(), CmiDeprecateArgInt(), CmiReadSize(), PxshmContext::commServerTime, initAllSendQs(), PxshmContext::lockRecvCount, name, PxshmContext::nodesize, PxshmContext::prefixStr, PxshmContext::sendCount, SENDQSTARTSIZE, PxshmContext::sendTime, setupSharedBuffers(), SHMBUFLEN, SHMMAXSIZE, snprintf(), PxshmContext::validCheckCount, and PxshmContext::validCheckTime.
Referenced by _initCharm(), and ConverseInit().


| void _registerInitCall | ( | CkInitCallFn | fn, | |
| int | isNodeCall | |||
| ) |
Definition at line 1178 of file init.C.
References InitCallTable::initNodeCalls, and InitCallTable::initProcCalls.
| CpvCExtern | ( | int | , | |
| cpdSuspendStartup | ||||
| ) |
| void CpdFreeze | ( | void | ) |
Definition at line 135 of file middle-ccs.C.
| void initQd | ( | char ** | argv | ) |
Definition at line 1205 of file init.C.
References _dummy_dq, _qdCommHandler(), _qdCommHandlerIdx, _qdHandler(), _qdHandlerIdx, CmiAssignOnce(), CmiGetArgIntDesc(), CmiMyPe(), CmiMyRank(), CmiPrintf(), and CmiRegisterHandler().
Referenced by _initCharm(), and ConverseCommonInit().


| void CpdBgInit | ( | ) |
Definition at line 1095 of file debug-charm.C.
References BgProcessMessageFreezeMode(), CcsReleaseMessages(), CdsFifo_Create(), and req_fw_handler().
Referenced by _initCharm().


| void CpdBreakPointInit | ( | ) |
Definition at line 768 of file debug-charm.C.
References CkHashCompare_int(), CkHashFunction_int(), CkRegisterChare(), CkRegisterChareInCharm(), CkRegisterMsg(), and TypeChare.
Referenced by _initCharm().


| void _sendReadonlies | ( | ) |
Definition at line 1229 of file init.C.
References _allocEnv(), _initDone(), _initHandlerIdx, _numInitMsgs, _processROMsgMsg(), _readonlyMsgs, _readonlyTable, Converse::CkMyPe(), Converse::CkNumPes(), CkPackMessage(), CkUnpackMessage(), CmiForwardMsgToPeers(), CmiFree(), CmiMyPe(), Converse::CmiSyncBroadcast(), CmiWallTimer(), curROIndex, EnvToUsr(), envelope::getTotalsize(), numZerocopyROops, readonlyAllocateOnSource(), RODataMsg, ROMsgMsg, envelope::setCount(), envelope::setMsgtype(), envelope::setRoIdx(), envelope::setSrcPe(), PUP::sizer::size(), and UsrToEnv().
Referenced by _initCharm(), and CharmFinishInit().


| void _initCharm | ( | int | unused_argc, | |
| char ** | argv | |||
| ) |
This is the main charm setup routine.
It's called on all processors after Converse initialization. This routine gets passed to Converse from "main.C".
The main purpose of this routine is to set up the objects and Ckpv's used during a regular Charm run. See the comment at the top of the file for overall flow.
Definition at line 1304 of file init.C.
References CkIndex_Group::__idx, _bocHandlerIdx, _bufferHandler(), _chareTable, _charmHandlerIdx, _charmLoadEstimator(), _ckAckEvac(), _ckAckEvacIdx, _ckEvacBcast(), _ckEvacBcastIdx, _ckModuleInit(), _Cmi_forceSpinOnIdle, _Cmi_sleepOnIdle, _entryTable, _exitHandler(), _exitHandlerIdx, _futuresModuleInit(), _infoFn(), _infoIdx, _initChareTables(), _initHandler(), _initHandlerIdx, _libExitHandler(), _libExitHandlerIdx, _loadbalancerInit(), _mainDone, _mainTable, _messageLoggingInit(), _metabalancerInit(), _nullFn(), _offsets, _optSet, _parseCommandLineOpts(), _processBufferedMsgs(), _processHandler(), _raiseEvac, _raiseEvacFile, _registerCkArray(), _registerCkCallback(), _registerDone(), _registerExternalModules(), _registerInit(), _registerLBDatabase(), _registerMetaBalancer(), _replaySystem, _restartDir, _ROGroupRestartHandler(), _ROGroupRestartHandlerIdx, _roRdmaDoneHandler(), _roRdmaDoneHandlerIdx, _roRestartHandler(), _roRestartHandlerIdx, _sendReadonlies(), _topoTree, _triggerHandler(), _triggerHandlerIdx, argc, CkArgMsg::argc, CkArgMsg::argv, BGConverse::BgNodeRank(), CcdCallOnCondition(), CkAllocMsg(), CkCallbackInit(), CkDecideEvacPe(), CkFreeMsg(), CkMessageWatcherInit(), CkMlogRestart(), Converse::CkMyPe(), BGConverse::CkMyRank(), Converse::CkNumPes(), CkRdmaDirectAckHandler(), CkRdmaEMAckHandler(), CkRdmaEMBcastAckHandler(), CkRdmaEMBcastPostAckHandler(), CkRegisterChare(), CkRegisterChareInCharm(), CkRegisterEp(), CkRegisterMainModule(), CkRegisterMainModuleCallback, CkRegisterMsg(), CkRestartMain(), CldRegisterEstimator(), CldRegisterInfoFn(), CmiAbort(), CmiArgGroup(), CmiAssignOnce(), CmiBarrier(), CmiCheckAffinity(), CmiCpuTopologyEnabled(), CmiCreateLock(), CmiGetArgc(), CmiGetArgStringDesc(), CmiGetPesOnPhysicalNode(), CmiInitCPUAffinity(), CmiInitCPUTopology(), CmiInitMemAffinity(), CmiInitPxshm(), CmiLock(), CmiMyPe(), CmiMyRank(), CmiNodeAllBarrier(), CmiNodeBarrier(), CmiNumCores(), CmiPrintf(), CmiSetDirectNcpyAckHandler(), CmiSetEMNcpyAckHandler(), CmiUnlock(), CmiWallTimer(), count, CpdBgInit(), CpdBreakPointInit(), CpdFinishInitialization(), CpdFreeze(), InitCallTable::enumerateInitCalls(), evacuate, faultFunc, init_memcheckpt(), initCharmProjections(), initQd(), killFlag, LBTopoInit(), malloc(), memCriticalEntries, msg, numMemCriticalEntries, processRaiseEvacFile(), quietMode, quietModeRequested, readKillFile(), SDAG::registerPUPables(), size, ST_RecursivePartition_getTreeInfo(), TopoManager_init(), TopoManager_printAllocation(), TopoManager_reset(), traceCharmInit(), TypeChare, TypeGroup, and userDrivenMode.
Referenced by charm_main(), CharmBeginInit(), CharmLibInit(), StartCharmExt(), and TCHARM_Init().

Definition at line 1838 of file init.C.
References _initCharm(), ConverseInit(), and memory_stack_top.
Referenced by FTN_NAME(), and main().


| FLINKAGE void FTN_NAME | ( | CHARM_MAIN_FORTRAN_WRAPPER | , | |
| charm_main_fortran_wrapper | ||||
| ) |
Definition at line 1848 of file init.C.
References argc, argv, and charm_main().

| void registerExitFn | ( | CkExitFn | fn | ) |
Definition at line 1857 of file init.C.
References CkQ< T >::enq().
Referenced by controlPointInitNode(), initTraceProjectionsBOC(), initTraceSimpleBOC(), initTraceSummaryBOC(), and initTraceTauBOC().


| CksvExtern | ( | unsigned | int, | |
| _numInitNodeMsgs | ||||
| ) |
| CksvExtern | ( | CmiNodeLock | , | |
| _nodeLock | ||||
| ) |
| CksvExtern | ( | GroupTable * | , | |
| _nodeGroupTable | ||||
| ) |
| CksvExtern | ( | GroupIDTable | , | |
| _nodeGroupIDTable | ||||
| ) |
| CksvExtern | ( | CmiImmediateLockType | , | |
| _nodeGroupTableImmLock | ||||
| ) |
| CksvExtern | ( | unsigned | int, | |
| _numNodeGroups | ||||
| ) |
| CkpvExtern | ( | int | , | |
| _charmEpoch | ||||
| ) |
| CkpvExtern | ( | CkGroupID | , | |
| _currentGroup | ||||
| ) |
| CkpvExtern | ( | void * | , | |
| _currentNodeGroupObj | ||||
| ) |
| CkpvExtern | ( | CkGroupID | , | |
| _currentGroupRednMgr | ||||
| ) |
| CkpvExtern | ( | GroupTable * | , | |
| _groupTable | ||||
| ) |
| CkpvExtern | ( | GroupIDTable * | , | |
| _groupIDTable | ||||
| ) |
| CkpvExtern | ( | CmiImmediateLockType | , | |
| _groupTableImmLock | ||||
| ) |
| CkpvExtern | ( | unsigned | int, | |
| _numGroups | ||||
| ) |
| CkpvExtern | ( | bool | , | |
| _destroyingNodeGroup | ||||
| ) |
| CkpvExtern | ( | char ** | , | |
| Ck_argv | ||||
| ) |
Definition at line 155 of file init.h.
Referenced by CpdPythonGroup::buildIterator(), CkArray::ckDestroy(), CkFindObjectPtr(), CkLocalBranch(), CkSendMsgArray(), CkSendMsgArrayInline(), and CkSendMsgBranchInline().

| CLINKAGE void CkRegisterMainModule | ( | void | ) |
This routine registers the user's main module.
It is normally generated by the translator, but for FEM and AMPI may actually be the "fallback" version in compat_regmm.c.
Definition at line 2 of file compat_regmm.c.
Referenced by _initCharm().

| void InitCallTable::enumerateInitCalls | ( | ) | [inherited] |
Definition at line 1184 of file init.C.
References BGConverse::BgNodeRank(), BGConverse::CkMyRank(), CmiNodeAllBarrier(), InitCallTable::initNodeCalls, and InitCallTable::initProcCalls.
Referenced by _initCharm().


| UChar _defaultQueueing = CK_QUEUEING_FIFO |
This value has the number of total initialization message a processor awaits.
It is received on nodes other than zero together with the ROData message. Even though it is shared by all processors it is ok: it doesn't matter when and by who it is set, provided that it becomes equal to the number of awaited messages (which is always at least one ---the readonly data message).
Definition at line 103 of file init.C.
Referenced by _initHandler(), _roRestartHandler(), and checkForInitDone().
| UInt _numInitMsgs = 0 |
This number is used only by processor zero to count how many messages it will send out for the initialization process.
After the readonly data message is sent (containing this counter), its value becomes irrelevant.
Definition at line 109 of file init.C.
Referenced by _createGroup(), _createNodeGroup(), _sendReadonlies(), and bdcastRO().
Definition at line 118 of file init.C.
Referenced by _processRODataMsg(), _sendReadonlies(), checkForInitDone(), readonlyAllocateOnSource(), and readonlyUpdateNumops().
Definition at line 119 of file init.C.
Referenced by _sendReadonlies(), and readonlyCreateOnSource().
Definition at line 121 of file init.C.
Referenced by _initCharm(), _roRdmaDoneHandler(), readonlyGet(), and readonlyGetCompleted().
Definition at line 125 of file init.C.
Referenced by _initCharm(), _processBufferedMsgs(), _sendMsgBranch(), _sendMsgBranchMulti(), _sendMsgNodeBranch(), _sendMsgNodeBranchMulti(), CkArrayManagerDeliver(), CkCreateChare(), CkCreateLocalGroup(), CkCreateLocalNodeGroup(), CkSendMsg(), CkSendMsgBranchGroup(), CkStartQD(), and VidBlock::msgDeliver().
Definition at line 126 of file init.C.
Referenced by _CkMigratable_prefetchInit(), _discard_charm_message(), _exitHandler(), _initCharm(), _ObjectQHandler(), _prepareMsg(), _prepareMsgBranch(), _prepareOutgoingArrayMsg(), _processBufferedMsgs(), _processNewVChareMsg(), _resume_charm_message(), CkCreateChare(), CpdIsBgCharmDebugMessage(), CpdIsCharmDebugMessage(), FuncCkLoop::destroyHelpers(), CpdList_message::pup(), CpdList_localQ::pupSingleMessage(), RegisterCkLoopHdlrs(), traceCommonInit(), and Chare::~Chare().
Definition at line 129 of file init.C.
Referenced by _createGroup(), _createNodeGroup(), _exitHandler(), _initCharm(), and _processBufferedBocInits().
Definition at line 130 of file init.C.
Referenced by CkStartQD(), initQd(), and QdState::propagate().
Definition at line 132 of file init.C.
Referenced by _initCharm(), _initDone(), and _sendTriggers().
Definition at line 133 of file init.C.
Referenced by _exitHandler(), _initCharm(), romsg< dtype >::operator=(), _roatom< dtype >::operator=(), and readonly< dtype >::operator=().
Definition at line 136 of file init.C.
Referenced by SlabArray::doneFFT(), SlabArray::doneIFFT(), PythonObject::execute(), PythonObject::executeThread(), and isCompressedBufferSane().
Definition at line 137 of file init.C.
Referenced by ARMCI_Error(), taskGraphArray::deleteElement(), idaStarWorker::idaStarWorker(), LineFFTinfo::init(), NormalFFTinfo::init(), MPI_MAXLOC_USER_FN(), MPI_MINLOC_USER_FN(), and idaStarGroup::SpawnIteration().
Definition at line 164 of file machine-common-core.C.
Referenced by _initCharm(), _initDone(), CharmBeginInit(), CharmLibInit(), ConverseExit(), and SendMsgBuf().
| const char* _shrinkexpand_basedir |
Definition at line 184 of file init.C.
Referenced by _parseCommandLineOpts(), and CentralLB::CheckForRealloc().
Definition at line 192 of file init.C.
Referenced by _exitHandler(), _initCharm(), _sendStats(), _sendWarnings(), CkCleanup(), CkContinueExit(), and CkExit().
bool _exitStarted = false [static] |
Definition at line 198 of file init.C.
Referenced by _exitHandler(), arg_init(), CkExit(), CommunicationServer(), and ConverseExit().
InitCallTable _initCallTable [static] |
char* _restartDir [static] |
Definition at line 215 of file init.C.
Referenced by _getTicket(), _parseCommandLineOpts(), _recvRestartCheckpointHandler(), CkMlogRestart(), CreateLBFunc_Def(), isTeamLocal(), processReceivedTN(), and sendCommonMsg().
| int chkptPeriod = 1000 |
Definition at line 216 of file init.C.
Referenced by _parseCommandLineOpts(), _recvCheckpointHandler(), _recvRestartCheckpointHandler(), checkpointAlarm(), and startMlogCheckpoint().
| bool fastRecovery = false |
Definition at line 217 of file init.C.
Referenced by _parseCommandLineOpts(), _recvGlobalStepHandler(), _sendDetsReplyHandler(), and _updateHomeAckHandler().
| int parallelRecovery = 1 |
Definition at line 218 of file init.C.
Referenced by _parseCommandLineOpts(), and ElementDistributor::addLocation().
Definition at line 82 of file ckcausalmlog.C.
Referenced by _initCharm(), and _parseCommandLineOpts().
| char* killFile |
Definition at line 80 of file ckcausalmlog.C.
Referenced by _parseCommandLineOpts(), CkMemCheckPT::isMaster(), and readKillFile().
Definition at line 89 of file ckcausalmlog.C.
Referenced by _getCheckpointHandler(), _messageLoggingInit(), _parseCommandLineOpts(), _storeCheckpointHandler(), and sendCheckpointData().
| int _defaultObjectQ = 0 |
Definition at line 234 of file init.C.
Referenced by _exitHandler(), _libExitHandler(), and _parseCommandLineOpts().
| int _ringtoken = 8 |
Definition at line 235 of file init.C.
Referenced by _exitHandler(), _libExitHandler(), and _parseCommandLineOpts().
Message size above which the runtime will buffer messages directed at unlocated array elements.
Definition at line 76 of file cklocation.C.
Referenced by _parseCommandLineOpts(), and CkLocMgr::deliverUnknown().
bool _raiseEvac = 0 [static] |
char* _raiseEvacFile [static] |
Definition at line 72 of file cklocation.C.
Referenced by _parseCommandLineOpts(), and DefaultArrayMap::procNum().
Definition at line 3770 of file convcore.C.
Referenced by _initCharm(), _initDone(), ConverseExit(), ConverseInit(), and SendMsgBuf().
Definition at line 3768 of file convcore.C.
Referenced by _initCharm(), CmiTLSInit(), ConverseExit(), ConverseInit(), CreateLBFunc_Def(), CtgInit(), DistributedLB::DistributedLB(), GreedyCommLB::GreedyCommLB(), HybridBaseLB::HybridBaseLB(), CkMemCheckPT::isMaster(), OrbLB::OrbLB(), readBlacklist(), RecBipartLB::RecBipartLB(), TempAwareRefineLB::TempAwareRefineLB(), and WSLB::WSLB().
| std::set<std::string> _optSet |
Definition at line 1399 of file ck.C.
Referenced by _ckModuleInit(), _discard_charm_message(), _resume_charm_message(), and _skipCldEnqueue().
| void(* CkRegisterMainModuleCallback)() |
Referenced by _initCharm(), and registerCkRegisterMainModuleCallback().
Definition at line 125 of file init.C.
Referenced by _initCharm(), _processBufferedMsgs(), _sendMsgBranch(), _sendMsgBranchMulti(), _sendMsgNodeBranch(), _sendMsgNodeBranchMulti(), CkArrayManagerDeliver(), CkCreateChare(), CkCreateLocalGroup(), CkCreateLocalNodeGroup(), CkSendMsg(), CkSendMsgBranchGroup(), CkStartQD(), and VidBlock::msgDeliver().
Definition at line 126 of file init.C.
Referenced by _CkMigratable_prefetchInit(), _discard_charm_message(), _exitHandler(), _initCharm(), _ObjectQHandler(), _prepareMsg(), _prepareMsgBranch(), _prepareOutgoingArrayMsg(), _processBufferedMsgs(), _processNewVChareMsg(), _resume_charm_message(), CkCreateChare(), CpdIsBgCharmDebugMessage(), CpdIsCharmDebugMessage(), FuncCkLoop::destroyHelpers(), CpdList_message::pup(), CpdList_localQ::pupSingleMessage(), RegisterCkLoopHdlrs(), traceCommonInit(), and Chare::~Chare().
Definition at line 129 of file init.C.
Referenced by _createGroup(), _createNodeGroup(), _exitHandler(), _initCharm(), and _processBufferedBocInits().
Definition at line 130 of file init.C.
Referenced by CkStartQD(), initQd(), and QdState::propagate().
| unsigned int _numInitMsgs |
This number is used only by processor zero to count how many messages it will send out for the initialization process.
After the readonly data message is sent (containing this counter), its value becomes irrelevant.
Definition at line 109 of file init.C.
Referenced by _createGroup(), _createNodeGroup(), _sendReadonlies(), and bdcastRO().
| FLINKAGE void char** argv |
Definition at line 165 of file init.h.
Referenced by _loadbalancerInit(), _metabalancerInit(), AMPI_API_IMPL(), ampiProcInit(), armciLibStart(), CkSystem(), CmiSendMessagePxshm(), CmiSendMessageXpmem(), cpd_memory_single_pup(), FEM_Init(), FTN_NAME(), ConfigurableRRMapLoader::haveConfiguration(), CkMemCheckPT::isMaster(), POSEreadCmdLine(), TCharm::procInit(), PUPfunctionpointer(), SendMsgBuf(), TCHARM_Get_num_chunks(), and traceCommonInit().
1.5.5