
Data Structures | |
| class | TraceBluegene |
| class | StatTable |
| track statistics for all entry points More... | |
| class | CountLogPool |
| counter log pool this implements functions for TraceCounter but that needed to be performed on a node-level More... | |
| class | TraceCounter |
| For each processor, TraceCounter calculates mean, stdev, etc of CPU performance counters for each entry point. More... | |
| class | UsrEvent |
| struct | TraceThreadListener |
| class | LogEntry |
| a log entry in trace projection More... | |
| class | LogPool |
| log pool in trace projection More... | |
| class | StrKey |
| class | NestedEvent |
| class | TraceProjections |
| class for recording trace projections events More... | |
| class | toProjectionsFile |
| class | fromProjectionsFile |
| class | toProjectionsGZFile |
| class | compressedBuffer |
| A class that reads/writes a buffer out of different types of data. More... | |
| class | BinEntry |
| Bin entry record CPU time in an interval. More... | |
| class | PhaseEntry |
| a phase entry for trace summary More... | |
| class | PhaseTable |
| table of PhaseEntry More... | |
| class | SumEntryInfo |
| info for each entry More... | |
| class | SumLogPool |
| summary log pool More... | |
| class | TraceSummary |
| class for recording trace summary events More... | |
| class | TraceUtilizationInit |
| A main chare that can create the BOC/group. More... | |
| class | TraceUtilization |
| class | TraceUtilizationBOC |
| class | Trace |
| class | TraceArray |
| Array of Traces modules, every event raised will go through every Trace module. More... | |
Typedefs | |
| typedef void(* | mTFP )() |
| typedef CkVec< char * > | usrEventVec |
| typedef long_long | LONG_LONG_PAPI |
Functions | |
| void | _createTracebluegene (char **argv) |
| static void | writeData (void *data, double t, double recvT, void *ptr) |
| CpvExtern (BGMach, bgMach) | |
| void | BgPrintf (const char *str) |
| void | BgMark (const char *str) |
| void | BgSetStartEvent () |
| CkpvExtern (TraceBluegene *, _tracebg) | |
| CpvExtern (int, _traceCoreOn) | |
| CkpvDeclare (TraceArray *, _traces) | |
| CkpvDeclare (TraceBluegene *, _tracebg) | |
| CkpvDeclare (bool, dumpData) | |
| CkpvDeclare (double, traceInitTime) | |
| CkpvDeclare (double, traceInitCpuTime) | |
| CpvDeclare (int, traceOn) | |
| CkpvDeclare (int, traceOnPe) | |
| CkpvDeclare (char *, traceRoot) | |
| CkpvDeclare (char *, partitionRoot) | |
| CkpvDeclare (int, traceRootBaseLength) | |
| CkpvDeclare (char *, selective) | |
| CkpvDeclare (bool, verbose) | |
| CpvStaticDeclare (mTFP, machineTraceFuncPtr) | |
| CtvDeclare (int, curThreadEvent) | |
| CpvDeclare (int, curPeEvent) | |
| double | TraceTimerCommon () |
| void | CthSetEventInfo (CthThread t, int event, int srcPE) |
| static void | traceCommonInit (char **argv) |
| decide parameters from command line | |
| CkpvExtern (CmiInt8, CtrLogBufSize) | |
| CkpvExtern (char *, traceRoot) | |
| CkpvExtern (char *, partitionRoot) | |
| CkpvExtern (int, traceRootBaseLength) | |
| CkpvExtern (char *, selective) | |
| CkpvExtern (bool, verbose) | |
| CkpvExtern (double, traceInitTime) | |
| CkpvExtern (double, traceInitCpuTime) | |
| double | TraceTimer () |
| double | TraceTimer (double t) |
| double | TraceCpuTimer () |
| double | TraceCpuTimer (double t) |
| void | traceWriteSTS (FILE *stsfp, int nUserEvents) |
| Write out the common parts of the .sts file. | |
| void(*)() | registerMachineUserEvents () |
| CkpvExtern (int, papiEventSet) | |
| CkpvExtern (LONG_LONG_PAPI *, papiValues) | |
| CkpvExtern (int, papiStarted) | |
| CkpvExtern (int, papiStopped) | |
| void | initPAPI () |
| int | start_counters (int e0, int e1) |
| int | read_counters (int e0, long long *c0, int e1, long long *c1) |
| CkpvStaticDeclare (Trace *, _trace) | |
| CpvStaticDeclare (CountLogPool *, _logPool) | |
| CpvStaticDeclare (char *, _logName) | |
| CpvStaticDeclare (char **, _counterNames) | |
| CpvStaticDeclare (char **, _counterDesc) | |
| CpvStaticDeclare (int, _numCounters) | |
| CpvStaticDeclare (int, _reductionID) | |
| CpvDeclare (double, version) | |
| CmiHandler | StatTableReduction (char *msg) |
| void | _createTracecounter (char **argv) |
| CkReductionMsg * | outlierReduction (int nMsgs, CkReductionMsg **msgs) |
| CkReductionMsg * | minMaxReduction (int nMsgs, CkReductionMsg **msgs) |
| CkpvStaticDeclare (TraceProjections *, _trace) | |
| CtvExtern (int, curThreadEvent) | |
| CkpvDeclare (CmiInt8, CtrLogBufSize) | |
| CkpvStaticDeclare (usrEventVec, usrEventlist) | |
| CkpvStaticDeclare (CkVec< UsrEvent * > *, usrEvents) | |
| CkpvStaticDeclare (CkVec< UsrEvent * > *, usrStats) | |
| void | disableTraceLogOutput () |
| Disable the outputting of the trace logs. | |
| void | enableTraceLogOutput () |
| Enable the outputting of the trace logs. | |
| void | _createTraceprojections (char **argv) |
| For each TraceFoo module, _createTraceFoo() must be defined. | |
| static void | traceThreadListener_suspend (struct CthThreadListener *l) |
| static void | traceThreadListener_resume (struct CthThreadListener *l) |
| static void | traceThreadListener_free (struct CthThreadListener *l) |
| static void | updateProjLog (void *data, double t, double recvT, void *ptr) |
| void | registerOutlierReduction () |
| static void | TraceProjectionsExitHandler () |
| **IMPT NOTES**: | |
| void | initTraceProjectionsBOC () |
| CkpvStaticDeclare (TraceSummary *, _trace) | |
| CkpvDeclare (int, binCount) | |
| CkpvDeclare (double, binSize) | |
| CkpvDeclare (double, version) | |
| CkpvDeclare (int, previouslySentBins) | |
| compressedBuffer::compressedBuffer () | |
| compressedBuffer::compressedBuffer (int bytes) | |
| compressedBuffer::compressedBuffer (void *buffer) | |
| void | compressedBuffer::init (void *buffer) |
| void * | compressedBuffer::currentPtr () |
| template<typename T> | |
| T | compressedBuffer::read (int offset) |
| template<typename T> | |
| void | compressedBuffer::write (T v, int offset) |
| template<typename T> | |
| void | compressedBuffer::increment (int offset) |
| template<typename T> | |
| void | compressedBuffer::accumulate (T v, int offset) |
| template<typename T> | |
| int | compressedBuffer::push (T v) |
| template<typename T> | |
| T | compressedBuffer::pop () |
| template<typename T> | |
| T | compressedBuffer::peek () |
| template<typename T0, typename T> | |
| T | compressedBuffer::peekSecond () |
| int | compressedBuffer::datalength () |
| void * | compressedBuffer::buffer () |
| void | compressedBuffer::freeBuf () |
| compressedBuffer::~compressedBuffer () | |
| void | _createTracesummary (char **argv) |
| For each TraceFoo module, _createTraceFoo() must be defined. | |
| void | CkSummary_StartPhase (int phase) |
| function call for starting a phase in trace summary logs | |
| void | CkSummary_MarkEvent (int eventType) |
| function call for adding an event mark | |
| static void | writeU (FILE *fp, int u) |
| void | startCollectData (void *data, double currT) |
| static void | CombineSummary () |
| void | initTraceSummaryBOC () |
| void | collectUtilizationData (void *, double) |
| CkpvStaticDeclare (TraceUtilization *, _trace) | |
| void | _createTraceutilization (char **argv) |
| For each TraceFoo module, _createTraceFoo() must be defined. | |
| compressedBuffer | moveTinyEntriesToOther (compressedBuffer src, double threshold) |
| Compress a buffer by merging all entries in a bin that are less than the threshold into a single "other" category. | |
| CkReductionMsg * | sumDetailCompressedReduction (int nMsg, CkReductionMsg **msgs) |
| A reducer for merging compressed sum detail data. | |
| compressedBuffer | fakeCompressedMessage () |
| Create fake sum detail data in the compressed format (for debugging). | |
| compressedBuffer | emptyCompressedBuffer () |
| Create an empty message. | |
| void | printCompressedBuf (compressedBuffer b) |
| print out the compressed buffer starting from its begining | |
| bool | isCompressedBufferSane (compressedBuffer b) |
| double | averageUtilizationInBuffer (compressedBuffer b) |
| void | sanityCheckCompressedBuf (compressedBuffer b) |
| void | mergeCompressedBin (compressedBuffer *srcBufferArray, int numSrcBuf, int *numProcsRepresentedInMessage, int totalProcsAcrossAllMessages, compressedBuffer &destBuf) |
| Merge the compressed entries from the first bin in each of the srcBuf buffers. | |
| compressedBuffer | compressAvailableNewSumDetail (int max=10000) |
| void | traceClearEps () |
| void | traceEnableCCS () |
| double | CmiTraceTimer () |
| void | traceAddThreadListeners (CthThread tid, envelope *e) |
| CkpvExtern (int, traceOnPe) | |
| CpvExtern (int, curPeEvent) | |
| CkpvExtern (TraceArray *, _traces) | |
| void | resetVTime () |
| void | TraceBluegene::writePrint (char *, double t) |
| TraceBluegene::TraceBluegene (char **argv) | |
| void | TraceBluegene::traceClose () |
| TraceBluegene::~TraceBluegene () | |
| void | TraceBluegene::creatFiles () |
| void | TraceBluegene::tlineEnd (void **parentLogPtr) |
| void | TraceBluegene::bgAddTag (const char *str) |
| void | TraceBluegene::bgDummyBeginExec (const char *name, void **parentLogPtr, int split) |
| void | TraceBluegene::bgBeginExec (char *msg, char *str) |
| void | TraceBluegene::bgSetInfo (char *msg, const char *str, void **logs, int count) |
| void | TraceBluegene::bgAmpiBeginExec (char *msg, char *str, void **logs, int count) |
| void | TraceBluegene::bgAmpiLog (unsigned short op, unsigned int size) |
| void | TraceBluegene::bgEndExec (int) |
| virtual void | TraceBluegene::beginExecute (envelope *, void *) |
| virtual void | TraceBluegene::beginExecute (int event, int msgType, int ep, int srcPe, int mlen, CmiObjId *idx, void *obj) |
| void | TraceBluegene::getForwardDep (void *log, void **fDepPtr) |
| void | TraceBluegene::getForwardDepForAll (void **logs1, void **logs2, int logsize, void *fDepPtr) |
| void | TraceBluegene::addBackwardDep (void *log) |
| void | TraceBluegene::userBracketEvent (const char *name, double bt, double et, void **parentLogPtr) |
| void | TraceBluegene::userBracketEvent (const char *name, double bt, double et, void **parentLogPtr, CkVec< void * > bgLogList) |
| void | TraceBluegene::bgPrint (const char *str) |
| void | TraceBluegene::bgMark (const char *str) |
| StatTable::StatTable () | |
| StatTable::~StatTable () | |
| void | StatTable::init (int argc) |
| void | StatTable::setEp (int epidx, int stat, long long value, double time) |
| one entry is called for 'time' seconds, value is counter reading | |
| void | StatTable::write (FILE *fp) |
| write three lines for each stat: 1. | |
| void | StatTable::clear () |
| set all of internals to null | |
| void | StatTable::doReduction (int phase, double idleTime) |
| do a reduction across processors to calculate the total count for each count, and if the count has flops, etc, then calc the the flops/s, etc. | |
| CountLogPool::CountLogPool () | |
| FILE * | CountLogPool::openFile (int phase=-1) |
| void | CountLogPool::write (int phase=-1) |
| void | CountLogPool::writeSts (int phase=-1) |
| void | CountLogPool::setEp (int epidx, int index1, long long count1, int index2, long long count2, double time) |
| TraceCounter::TraceCounter () | |
| constructor | |
| TraceCounter::~TraceCounter () | |
| destructor | |
| void | TraceCounter::traceInit (char **argv) |
| process command line arguments! | |
| void | TraceCounter::traceBegin () |
| turn trace on/off, note that charm will automatically call traceBegin() at the beginning of every run unless the command line option "+traceoff" is specified | |
| void | TraceCounter::traceEnd () |
| turn trace on/off, note that charm will automatically call traceBegin() at the beginning of every run unless the command line option "+traceoff" is specified | |
| void | TraceCounter::beginExecute (envelope *e) |
| begin/end execution of a Charm++ entry point NOTE: begin/endPack and begin/endUnpack can be called in between a beginExecute and its corresponding endExecute. | |
| void | TraceCounter::beginExecute (int event, int msgType, int ep, int srcPe, int ml=0, CmiObjId *idx=0) |
| begin/end execution of a Charm++ entry point NOTE: begin/endPack and begin/endUnpack can be called in between a beginExecute and its corresponding endExecute. | |
| void | TraceCounter::endExecute () |
| array idx | |
| void | TraceCounter::beginIdle (double curWallTime) |
| begin/end idle time for this pe | |
| void | TraceCounter::endIdle (double curWallTime) |
| begin/end idle time for this pe | |
| void | TraceCounter::beginPack () |
| begin/end the process of packing a message (to send) | |
| void | TraceCounter::endPack () |
| begin/end the process of packing a message (to send) | |
| void | TraceCounter::beginUnpack () |
| begin/end the process of unpacking a message (can occur before calling a entry point or during an entry point when | |
| void | TraceCounter::endUnpack () |
| begin/end the process of unpacking a message (can occur before calling a entry point or during an entry point when | |
| void | TraceCounter::beginComputation () |
| begin/end of execution | |
| void | TraceCounter::endComputation () |
| end computation, do a reduction here in hopes that it finishes before traceClose called and the program exits | |
| void | TraceCounter::traceClearEps () |
| clear all data collected for entry points | |
| void | TraceCounter::traceWriteSts () |
| write the summary sts file for this trace | |
| void | TraceCounter::traceClose () |
| do any clean-up necessary for tracing | |
| void | TraceCounter::beginOverview () |
| start/stop the overall counting ov eps (don't write to logCount, just print to screen | |
| void | TraceCounter::endOverview () |
| void | TraceCounter::switchCounters () |
| switch counters by whatever switching strategy | |
| void | TraceCounter::registerArg (CounterArg *arg) |
| add the argument parameters to the linked list of args choices | |
| bool | TraceCounter::matchArg (CounterArg *arg) |
| see if the arg (str or code) matches any in the linked list of choices and sets arg->code to the SGI code return true if arg matches, false otherwise | |
| void | TraceCounter::usage () |
| print out usage argument | |
| void | TraceCounter::printHelp () |
| print out all arguments in the linked-list of choices | |
| virtual void | TraceProjections::traceAddThreadListeners (CthThread tid, envelope *e) |
| void | LogPool::openLog (const char *mode) |
| void | LogPool::closeLog (void) |
| LogPool::LogPool (char *pgm) | |
| void | LogPool::createFile (const char *fix="") |
| void | LogPool::createSts (const char *fix="") |
| void | LogPool::createRC () |
| LogPool::~LogPool () | |
| void | LogPool::writeHeader () |
| void | LogPool::writeLog (void) |
| void | LogPool::write (int writedelta) |
| void | LogPool::writeSts (void) |
| void | LogPool::writeSts (TraceProjections *traceProj) |
| void | LogPool::writeRC (void) |
| void | LogPool::writeStatis () |
| void | LogPool::flushLogBuffer () |
| void | LogPool::add (unsigned char type, unsigned short mIdx, unsigned short eIdx, double time, int event, int pe, int ml=0, CmiObjId *id=0, double recvT=0.0, double cpuT=0.0, int numPe=0, double statVal=0.0) |
| void | LogPool::add (unsigned char type, double time, unsigned short funcID, int lineNum, char *fileName) |
| void | LogPool::addUserBracketEventNestedID (unsigned char type, double time, UShort mIdx, int event, int nestedID) |
| void | LogPool::addMemoryUsage (unsigned char type, double time, double memUsage) |
| void | LogPool::addUserSupplied (int data) |
| add a record for a user supplied piece of data | |
| void | LogPool::addUserSuppliedNote (char *note) |
| add a record for a user supplied piece of data | |
| void | LogPool::addUserSuppliedBracketedNote (char *note, int eventID, double bt, double et) |
| void | LogPool::addCreationMulticast (unsigned short mIdx, unsigned short eIdx, double time, int event, int pe, int ml=0, CmiObjId *id=0, double recvT=0., int numPe=0, const int *pelist=NULL) |
| void | LogPool::postProcessLog () |
| void | LogPool::modLastEntryTimestamp (double ts) |
| void | LogEntry::pup (PUP::er &p) |
| Constructor for a multicast log entry. | |
| TraceProjectionsInit::TraceProjectionsInit (CkArgMsg *msg) | |
| void | TraceProjectionsBOC::traceProjectionsParallelShutdown (int) |
| void | TraceProjectionsBOC::flush_warning (int pe) |
| void | TraceProjectionsBOC::print_warning () |
| void | KMeansBOC::startKMeansAnalysis () |
| void | KMeansBOC::flushCheck (bool someFlush) |
| void | KMeansBOC::flushCheckDone () |
| void | KMeansBOC::getNextPhaseMetrics () |
| void | KMeansBOC::collectKMeansData () |
| Through a reduction, collectKMeansData aggregates each processors' data in order for global properties to be determined:. | |
| void | KMeansBOC::globalMetricRefinement (CkReductionMsg *msg) |
| void | KMeansBOC::findInitialClusters (KMeansStatsMessage *msg) |
| double | KMeansBOC::calculateDistance (int k) |
| void | KMeansBOC::updateKSeeds (double *modVector, int n) |
| void | KMeansBOC::updateSeedMembership (KSeedsMessage *msg) |
| void | KMeansBOC::findRepresentatives () |
| void | KMeansBOC::collectDistances (KSelectionMessage *msg) |
| void | KMeansBOC::findNextMinMax (CkReductionMsg *msg) |
| void | KMeansBOC::phaseDone () |
| Completion of the K-Means clustering and data selection of one phase of the computation. | |
| void | TraceProjectionsBOC::startTimeAnalysis () |
| void | TraceProjectionsBOC::startTimeDone (double result) |
| void | TraceProjectionsBOC::startEndTimeAnalysis () |
| void | TraceProjectionsBOC::endTimeDone (double result) |
| void | TraceProjectionsBOC::kMeansDone (void) |
| void | TraceProjectionsBOC::kMeansDoneFlushed (void) |
| This version is called (on processor 0) only if flushCheck fails. | |
| void | TraceProjectionsBOC::finalize (void) |
| void | TraceProjectionsBOC::closingTraces (void) |
| void | TraceProjectionsBOC::closeParallelShutdown (void) |
| PhaseEntry::PhaseEntry () | |
| SumLogPool::~SumLogPool () | |
| void | SumLogPool::addEventType (int eventType, double time) |
| SumLogPool::SumLogPool (char *pgm) | |
| void | SumLogPool::initMem () |
| int | SumLogPool::getUtilization (int interval, int ep) |
| void | SumLogPool::write (void) |
| void | SumLogPool::writeSts (void) |
| void | SumLogPool::add (double time, double idleTime, int pe) |
| void | SumLogPool::setEp (int epidx, double time) |
| void | SumLogPool::updateSummaryDetail (int epIdx, double startTime, double endTime) |
| void | SumLogPool::shrink (void) |
| void | SumLogPool::shrink (double max) |
| int | BinEntry::getU () |
| int | BinEntry::getUIdle () |
| void | BinEntry::write (FILE *fp) |
| TraceSummary::TraceSummary (char **argv) | |
| void | TraceSummary::traceClearEps () |
| void | TraceSummary::traceWriteSts () |
| void | TraceSummary::traceClose () |
| void | TraceSummary::beginExecute (CmiObjId *tid) |
| void | TraceSummary::beginExecute (envelope *e, void *obj) |
| void | TraceSummary::beginExecute (char *msg) |
| void | TraceSummary::beginExecute (int event, int msgType, int ep, int srcPe, int mlen=0, CmiObjId *idx=NULL, void *obj=NULL) |
| void | TraceSummary::endExecute (void) |
| void | TraceSummary::endExecute (char *msg) |
| void | TraceSummary::beginIdle (double currT) |
| void | TraceSummary::endIdle (double currT) |
| void | TraceSummary::traceBegin (void) |
| void | TraceSummary::traceEnd (void) |
| void | TraceSummary::beginPack (void) |
| void | TraceSummary::endPack (void) |
| void | TraceSummary::beginUnpack (void) |
| void | TraceSummary::endUnpack (void) |
| void | TraceSummary::beginComputation (void) |
| void | TraceSummary::endComputation (void) |
| void | TraceSummary::addEventType (int eventType) |
| for trace summary event mark | |
| void | TraceSummary::startPhase (int phase) |
| for starting a new phase | |
| void | TraceSummary::traceEnableCCS () |
| Supporting methods for CCS queries. | |
| void | TraceSummary::fillData (double *buffer, double reqStartTime, double reqBinSize, int reqNumBins) |
| void | TraceSummaryBOC::traceSummaryParallelShutdown (int pe) |
| void | TraceSummaryBOC::maxBinSize (double _maxBinSize) |
| void | TraceSummaryBOC::shrink (double _maxBinSize) |
| void | TraceSummaryBOC::sumData (double *sumData, int totalsize) |
| void | TraceSummaryBOC::initCCS () |
| for TraceSummaryBOC | |
| void | TraceSummaryBOC::ccsRequestSummaryDouble (CkCcsRequestMsg *m) |
| Return summary information as double precision values for each sample period. | |
| void | TraceSummaryBOC::ccsRequestSummaryUnsignedChar (CkCcsRequestMsg *m) |
| Return summary information as unsigned char values for each sample period. | |
| void | TraceSummaryBOC::collectSummaryData (double startTime, double binSize, int numBins) |
| void | TraceSummaryBOC::summaryDataCollected (double *recvData, int numBins) |
| void | TraceSummaryBOC::startSumOnly () |
| void | TraceSummaryBOC::askSummary (int size) |
| void | TraceSummaryBOC::sendSummaryBOC (double *results, int n) |
| void | TraceSummaryBOC::write () |
| void | TraceUtilization::beginExecute (CmiObjId *tid) |
| void | TraceUtilization::beginExecute (envelope *e, void *obj) |
| void | TraceUtilization::beginExecute (int event, int msgType, int ep, int srcPe, int mlen=0, CmiObjId *idx=NULL, void *obj=NULL) |
| void | TraceUtilization::endExecute (void) |
| void | TraceUtilization::addEventType (int eventType) |
| void | TraceUtilizationBOC::ccsRequestSumDetailCompressed (CkCcsRequestMsg *m) |
| Entry methods:. | |
| void | TraceUtilizationBOC::collectSumDetailData () |
| void | TraceUtilizationBOC::sumDetailDataCollected (CkReductionMsg *) |
| void | TraceUtilization::writeSts (void) |
| double | TraceUtilization::sumUtilization (int startBin, int endBin) |
| compressedBuffer | TraceUtilization::compressNRecentSumDetail (int desiredBinsToSend) |
| Create a compressed buffer of the n most recent sum detail samples. | |
Variables | |
| int | traceBluegeneLinked |
| static int | warned = 0 |
| int | traceBluegeneLinked = 0 |
| bool | outlierAutomatic |
| bool | findOutliers |
| int | numKSeeds |
| int | peNumKeep |
| bool | outlierUsePhases |
| double | entryThreshold |
| int | _threadMsg |
| Tracing-specific registered Charm entities:. | |
| int | _threadChare |
| int | _threadEP |
| int | _packMsg |
| int | _packChare |
| int | _packEP |
| int | _unpackMsg |
| int | _unpackChare |
| int | _unpackEP |
| int | _sdagMsg |
| int | _sdagChare |
| int | _sdagEP |
| bool | outlierAutomatic |
| bool | findOutliers |
| int | numKSeeds |
| int | peNumKeep |
| bool | outlierUsePhases |
| double | entryThreshold |
| int | _threadMsg |
| Tracing-specific registered Charm entities:. | |
| int | _threadChare |
| int | _threadEP |
| int | _packMsg |
| int | _packChare |
| int | _packEP |
| int | _unpackMsg |
| int | _unpackChare |
| int | _unpackEP |
| int | _sdagMsg |
| int | _sdagChare |
| int | _sdagEP |
| int | papiEvents [NUMPAPIEVENTS] |
| static const int | NUM_EXTRA_PERF = 6 |
| static int | _numEvents = 0 |
| static const int | NUM_COUNTER_ARGS = 32 |
| The following is the list of arguments that can be passed to the +counter{1|2} command line arguments. | |
| static TraceCounter::CounterArg | COUNTER_ARG [NUM_COUNTER_ARGS] |
| bool | checknested = false |
| CkGroupID | traceProjectionsGID |
| CkGroupID | kMeansGID |
| CkReduction::reducerType | outlierReductionType |
| CkReduction::reducerType | minMaxReductionType |
| static int | warned = 0 |
| static int | _numEvents = 0 |
| int | compressedBuffer::pos |
| < byte position just beyond the previously read/written data | |
| CkGroupID | traceSummaryGID |
| bool | summaryCcsStreaming |
| int | sumonly = 0 |
| int | sumDetail = 0 |
| double | epThreshold |
| double | epInterval |
| CProxy_TraceUtilizationBOC | traceUtilizationGroupProxy |
| CkReduction::reducerType | sumDetailCompressedReducer |
| A reduction type for merging compressed sum detail data. | |
| CProxy_TraceUtilizationBOC | traceUtilizationGroupProxy |
| int | _sdagMsg |
| int | _sdagChare |
| int | _sdagEP |
| typedef void(* mTFP)() |
Definition at line 54 of file trace-common.C.
| typedef CkVec<char *> usrEventVec |
Definition at line 48 of file trace-projections.C.
| typedef CMK_TYPEDEF_INT8 LONG_LONG_PAPI |
| void _createTracebluegene | ( | char ** | argv | ) |
Definition at line 19 of file trace-bluegene.C.
References Converse::CkMyPe(), and traceBluegeneLinked.

| static void writeData | ( | void * | data, | |
| double | t, | |||
| double | recvT, | |||
| void * | ptr | |||
| ) | [static] |
Definition at line 30 of file trace-bluegene.C.
References TraceBluegene::writePrint().
Referenced by TraceBluegene::bgMark(), and TraceBluegene::bgPrint().


| CpvExtern | ( | BGMach | , | |
| bgMach | ||||
| ) |
| void BgPrintf | ( | const char * | str | ) |
Definition at line 253 of file trace-bluegene.C.
| void BgMark | ( | const char * | str | ) |
Definition at line 264 of file trace-bluegene.C.
Referenced by endTraceBigSim_20param(), and startTraceBigSim().

| void BgSetStartEvent | ( | ) |
Definition at line 269 of file trace-bluegene.C.
Referenced by startCFnCall().

| CkpvExtern | ( | TraceBluegene * | , | |
| _tracebg | ||||
| ) |
| CpvExtern | ( | int | , | |
| _traceCoreOn | ||||
| ) |
| CkpvDeclare | ( | TraceArray * | , | |
| _traces | ||||
| ) |
| CkpvDeclare | ( | TraceBluegene * | , | |
| _tracebg | ||||
| ) |
| CkpvDeclare | ( | bool | , | |
| dumpData | ||||
| ) |
| CkpvDeclare | ( | double | , | |
| traceInitTime | ||||
| ) |
| CkpvDeclare | ( | double | , | |
| traceInitCpuTime | ||||
| ) |
| CpvDeclare | ( | int | , | |
| traceOn | ||||
| ) |
| CkpvDeclare | ( | int | , | |
| traceOnPe | ||||
| ) |
| CkpvDeclare | ( | char * | , | |
| traceRoot | ||||
| ) |
| CkpvDeclare | ( | char * | , | |
| partitionRoot | ||||
| ) |
| CkpvDeclare | ( | int | , | |
| traceRootBaseLength | ||||
| ) |
| CkpvDeclare | ( | char * | , | |
| selective | ||||
| ) |
| CkpvDeclare | ( | bool | , | |
| verbose | ||||
| ) |
| CpvStaticDeclare | ( | mTFP | , | |
| machineTraceFuncPtr | ||||
| ) |
| CtvDeclare | ( | int | , | |
| curThreadEvent | ||||
| ) |
| CpvDeclare | ( | int | , | |
| curPeEvent | ||||
| ) |
| double TraceTimerCommon | ( | ) |
Definition at line 67 of file trace-common.C.
Referenced by handleOneRecvedMsg().

Definition at line 733 of file threads.C.
Referenced by traceCommonInit().

| static void traceCommonInit | ( | char ** | argv | ) | [static] |
decide parameters from command line
Write out the common parts of the .sts file.
defined in moduleInit.C
traceInit: called at Converse level traceCharmInit: called at Charm++ level
initialize trace framework, also create the trace module(s).
In traceBegin(), CkpvAccessOther will be used which means this core needs to access to some cpv variable on another core in the same memory address space. It's possible the variable on the other core has not been initialized, which implies the CpvAcessOther will cause a bad memory access. Therefore, we need a barrier here for the traceCommonInit to finish here. -Chao Mei
Converse version
Charm++ version
traceClose: this function is called at Converse traceCharmClose: called at Charm++ level
Definition at line 75 of file trace-common.C.
References _chareTable, _charmHandlerIdx, _createTracecontrolPoints(), _entryTable, _msgTable, _packChare, _packEP, _packMsg, _processHandler(), _registerTraceControlPoints(), _sdagChare, _sdagEP, _sdagMsg, _threadChare, _threadEP, _threadMsg, _unpackChare, _unpackEP, _unpackMsg, argv, TraceArray::beginAppWork(), TraceArray::beginIdle(), TraceArray::beginTuneOverhead(), BGConverse::BgNodeRank(), TraceArray::cancel_beginIdle, TraceArray::cancel_endIdle, CcdCallOnConditionKeep(), CcdCancelCallOnConditionKeep(), BGConverse::CkMyNodeSize(), Converse::CkMyPe(), BGConverse::CkMyRank(), BGConverse::CkNumNodes(), Converse::CkNumPes(), CkpvDeclare(), CkRegisterChare(), CkRegisterChareInCharm(), CkRegisterEp(), CkRegisterMsg(), Cmi_commthread, CmiAbort(), CmiArgGroup(), CmiBarrier(), CmiGetArgDoubleDesc(), CmiGetArgFlag(), CmiGetArgFlagDesc(), CmiGetArgIntDesc(), CmiGetArgStringDesc(), CmiMemoryUsage(), CmiMyPe(), CmiMyRank(), CmiNodeAllBarrier(), CmiNodeBarrier(), CmiPrintf(), CmiRankOf(), CmiStartTimer(), CmiTraceTimer(), CmiWallTimer(), TraceArray::countNewChare(), TraceArray::creation(), TraceArray::creationMulticast(), CthSetEventInfo(), PUP::d, enableCPTracing, TraceArray::endAppWork(), TraceArray::endExecute(), TraceArray::endIdle(), TraceArray::endPhase(), TraceArray::endTuneOverhead(), entryThreshold, findOutliers, ForChareMsg, free(), CkListString::includes(), initPAPI(), initTraceCore(), int, isCharmEnvelope(), TraceArray::length(), TraceArray::malloc(), malloc(), msg, TraceArray::n, numKSeeds, outlierAutomatic, outlierUsePhases, papiEvents, peNumKeep, registerMachineUserEvents(), registerMachineUserEventsFunction(), resumeTraceCore(), root, size, PUP::t, stats::time(), TraceArray::traceAddThreadListeners(), traceAvailable(), traceAwaken(), TraceArray::traceBegin(), TraceArray::traceBeginComm(), traceBeginCommOp(), traceBeginIdle(), TraceArray::traceBeginOnCommThread(), traceBeginUserBracketEvent(), traceBeginUserBracketEventNestedID(), traceChangeLastTimestamp(), traceCharmClose(), traceCharmInit(), TraceArray::traceClearEps(), TraceArray::traceClose(), TraceArray::traceCommSetMsgID(), TraceArray::traceEnableCCS(), TraceArray::traceEnd(), TraceArray::traceEndComm(), traceEndCommOp(), traceEndIdle(), TraceArray::traceEndOnCommThread(), traceEndUserBracketEvent(), traceEndUserBracketEventNestedID(), TraceArray::traceFlushLog(), TraceArray::traceGetMsgID(), traceInit(), traceMemoryUsage(), traceMessageRecv(), TraceBluegene::traceOnPE(), TraceArray::traceRegisterUserEvent(), TraceArray::traceRegisterUserStat(), traceResume(), traceSendMsgComm(), TraceArray::traceSetMsgID(), traceSuspend(), TraceTimer(), traceUserBracketEvent(), traceUserBracketEventNestedID(), traceUserEvent(), traceUserSuppliedBracketedNote(), traceUserSuppliedData(), traceUserSuppliedNote(), TraceArray::traceWriteSts(), traceWriteSTS(), TypeInvalid, TraceArray::updateStat(), TraceArray::updateStatPair(), and x.
| CkpvExtern | ( | CmiInt8 | , | |
| CtrLogBufSize | ||||
| ) |
| CkpvExtern | ( | char * | , | |
| traceRoot | ||||
| ) |
| CkpvExtern | ( | char * | , | |
| partitionRoot | ||||
| ) |
| CkpvExtern | ( | int | , | |
| traceRootBaseLength | ||||
| ) |
| CkpvExtern | ( | char * | , | |
| selective | ||||
| ) |
| CkpvExtern | ( | bool | , | |
| verbose | ||||
| ) |
| CkpvExtern | ( | double | , | |
| traceInitTime | ||||
| ) |
| CkpvExtern | ( | double | , | |
| traceInitCpuTime | ||||
| ) |
| double TraceTimer | ( | ) | [inline] |
Definition at line 88 of file trace-common.h.
Referenced by TraceSummary::addEventType(), LogPool::addUserSupplied(), LogPool::addUserSuppliedNote(), TraceUtilization::beginExecute(), TraceSummary::beginExecute(), TraceCounter::beginExecute(), TraceSummary::beginIdle(), TraceCounter::beginIdle(), TraceCounter::beginOverview(), TraceSummary::endComputation(), TraceUtilization::endExecute(), TraceSummary::endExecute(), TraceCounter::endExecute(), TraceSummary::endIdle(), TraceCounter::endIdle(), TraceCounter::endOverview(), TraceSummary::endPack(), TraceSummary::endUnpack(), LogPool::flushLogBuffer(), TraceCounter::switchCounters(), and traceCommonInit().

| double TraceTimer | ( | double | t | ) | [inline] |
Definition at line 89 of file trace-common.h.
| double TraceCpuTimer | ( | ) | [inline] |
Definition at line 90 of file trace-common.h.
| double TraceCpuTimer | ( | double | t | ) | [inline] |
Definition at line 91 of file trace-common.h.
| void traceWriteSTS | ( | FILE * | stsfp, | |
| int | nUserEvents | |||
| ) |
Write out the common parts of the .sts file.
Referenced by traceCommonInit(), TraceUtilization::writeSts(), SumLogPool::writeSts(), writeSts(), LogPool::writeSts(), and CkMessageRecorder::~CkMessageRecorder().

| void(*)() registerMachineUserEvents | ( | ) |
| CkpvExtern | ( | int | , | |
| papiEventSet | ||||
| ) |
| CkpvExtern | ( | LONG_LONG_PAPI * | , | |
| papiValues | ||||
| ) |
| CkpvExtern | ( | int | , | |
| papiStarted | ||||
| ) |
| CkpvExtern | ( | int | , | |
| papiStopped | ||||
| ) |
| void initPAPI | ( | ) |
Referenced by TraceCounter::beginExecute(), TraceCounter::beginOverview(), and CmiStartCounters().

Referenced by CmiStopCounters(), TraceCounter::endExecute(), and TraceCounter::endOverview().

| CkpvStaticDeclare | ( | Trace * | , | |
| _trace | ||||
| ) |
| CpvStaticDeclare | ( | CountLogPool * | , | |
| _logPool | ||||
| ) |
| CpvStaticDeclare | ( | char * | , | |
| _logName | ||||
| ) |
| CpvStaticDeclare | ( | char ** | , | |
| _counterNames | ||||
| ) |
| CpvStaticDeclare | ( | char ** | , | |
| _counterDesc | ||||
| ) |
| CpvStaticDeclare | ( | int | , | |
| _numCounters | ||||
| ) |
| CpvStaticDeclare | ( | int | , | |
| _reductionID | ||||
| ) |
| CpvDeclare | ( | double | , | |
| version | ||||
| ) |
| CmiHandler StatTableReduction | ( | char * | msg | ) |
Definition at line 43 of file trace-counter.C.
References CmiFree(), CmiMyPe(), CmiPrintf(), NUM_EXTRA_PERF, and size.
Referenced by StatTable::StatTable().


| void _createTracecounter | ( | char ** | argv | ) |
Definition at line 185 of file trace-counter.C.
References CmiMyPe(), and TraceCounter::traceInit().

| CkReductionMsg * outlierReduction | ( | int | nMsgs, | |
| CkReductionMsg ** | msgs | |||
| ) |
Definition at line 2867 of file trace-projections.C.
References CkReductionMsg::buildNew(), and CkReductionMsg::getSize().
Referenced by registerOutlierReduction().


| CkReductionMsg * minMaxReduction | ( | int | nMsgs, | |
| CkReductionMsg ** | msgs | |||
| ) |
Definition at line 2929 of file trace-projections.C.
References CkReductionMsg::buildNew(), and CkReductionMsg::getSize().
Referenced by registerOutlierReduction().


| CkpvStaticDeclare | ( | TraceProjections * | , | |
| _trace | ||||
| ) |
| CtvExtern | ( | int | , | |
| curThreadEvent | ||||
| ) |
| CkpvDeclare | ( | CmiInt8 | , | |
| CtrLogBufSize | ||||
| ) |
| CkpvStaticDeclare | ( | usrEventVec | , | |
| usrEventlist | ||||
| ) |
| static void disableTraceLogOutput | ( | ) | [inline] |
Disable the outputting of the trace logs.
Definition at line 64 of file trace-projections.C.
Referenced by pathHistoryManager::broadcastCriticalPathProjections().

| static void enableTraceLogOutput | ( | ) | [inline] |
Enable the outputting of the trace logs.
Definition at line 70 of file trace-projections.C.
Referenced by pathHistoryManager::broadcastCriticalPathProjections().

| void _createTraceprojections | ( | char ** | argv | ) |
For each TraceFoo module, _createTraceFoo() must be defined.
This function is called in _createTraces() generated in moduleInit.C
Definition at line 100 of file trace-projections.C.
References Converse::CkMyPe().
Referenced by _createTraceall().


| static void traceThreadListener_suspend | ( | struct CthThreadListener * | l | ) | [static] |
Definition at line 130 of file trace-projections.C.
References PUP::a, and traceSuspend().
Referenced by TraceProjections::traceAddThreadListeners().


| static void traceThreadListener_resume | ( | struct CthThreadListener * | l | ) | [static] |
Definition at line 138 of file trace-projections.C.
References PUP::a, TraceThreadListener::base, Converse::CkMyPe(), CthGetThreadID(), TraceThreadListener::ep, TraceThreadListener::event, TraceThreadListener::ml, TraceThreadListener::msgType, TraceThreadListener::srcPe, and CthThreadListener::thread.
Referenced by TraceProjections::traceAddThreadListeners().


| static void traceThreadListener_free | ( | struct CthThreadListener * | l | ) | [static] |
Definition at line 150 of file trace-projections.C.
References PUP::a.
Referenced by TraceProjections::traceAddThreadListeners().

| static void updateProjLog | ( | void * | data, | |
| double | t, | |||
| double | recvT, | |||
| void * | ptr | |||
| ) | [static] |
Definition at line 562 of file trace-projections.C.
References LogPool::fp, p, LogEntry::pup(), LogEntry::recvTime, and LogEntry::time.
Referenced by LogPool::add().


| void registerOutlierReduction | ( | ) |
Definition at line 1811 of file trace-projections.C.
References CkReduction::addReducer(), minMaxReduction(), minMaxReductionType, outlierReduction(), and outlierReductionType.

| static void TraceProjectionsExitHandler | ( | ) | [static] |
**IMPT NOTES**:
This is the C++ code that is registered to be activated at module shutdown. This is called exactly once on processor 0. Module shutdown is initiated as a result of a CkExit() call by the application code
The exit function must ultimately call CkContinueExit() again to so that other module exit functions may proceed after this module is done.
Definition at line 1830 of file trace-projections.C.
References CkContinueExit(), Converse::CkMyPe(), and _ckGroupID::isZero().
Referenced by initTraceProjectionsBOC().


| void initTraceProjectionsBOC | ( | ) |
Definition at line 1851 of file trace-projections.C.
References BGConverse::BgNodeRank(), BGConverse::CkMyRank(), registerExitFn(), and TraceProjectionsExitHandler().

| CkpvStaticDeclare | ( | TraceSummary * | , | |
| _trace | ||||
| ) |
| CkpvDeclare | ( | int | , | |
| binCount | ||||
| ) |
| CkpvDeclare | ( | double | , | |
| binSize | ||||
| ) |
| CkpvDeclare | ( | double | , | |
| version | ||||
| ) |
| CkpvDeclare | ( | int | , | |
| previouslySentBins | ||||
| ) |
| compressedBuffer::compressedBuffer | ( | ) | [inline, inherited] |
Definition at line 44 of file trace-summary.C.
References compressedBuffer::buf, and compressedBuffer::pos.
| compressedBuffer::compressedBuffer | ( | int | bytes | ) | [inline, inherited] |
Definition at line 49 of file trace-summary.C.
References compressedBuffer::buf, malloc(), and compressedBuffer::pos.

| compressedBuffer::compressedBuffer | ( | void * | buffer | ) | [inline, inherited] |
Definition at line 54 of file trace-summary.C.
References compressedBuffer::buf, and compressedBuffer::pos.
| void compressedBuffer::init | ( | void * | buffer | ) | [inline, inherited] |
Definition at line 59 of file trace-summary.C.
References compressedBuffer::buf, and compressedBuffer::pos.
Referenced by sumDetailCompressedReduction().

| void* compressedBuffer::currentPtr | ( | ) | [inline, inherited] |
Definition at line 64 of file trace-summary.C.
References compressedBuffer::buf, and compressedBuffer::pos.
| T compressedBuffer::read | ( | int | offset | ) | [inline, inherited] |
| void compressedBuffer::write | ( | T | v, | |
| int | offset | |||
| ) | [inline, inherited] |
| void compressedBuffer::increment | ( | int | offset | ) | [inline, inherited] |
Definition at line 84 of file trace-summary.C.
Referenced by TraceUtilization::compressNRecentSumDetail(), mergeCompressedBin(), and moveTinyEntriesToOther().

| void compressedBuffer::accumulate | ( | T | v, | |
| int | offset | |||
| ) | [inline, inherited] |
Definition at line 92 of file trace-summary.C.
| int compressedBuffer::push | ( | T | v | ) | [inline, inherited] |
Definition at line 100 of file trace-summary.C.
References compressedBuffer::pos.
Referenced by TraceUtilization::compressNRecentSumDetail(), emptyCompressedBuffer(), fakeCompressedMessage(), mergeCompressedBin(), moveTinyEntriesToOther(), and sumDetailCompressedReduction().

| T compressedBuffer::pop | ( | ) | [inline, inherited] |
Definition at line 108 of file trace-summary.C.
References compressedBuffer::pos.
Referenced by averageUtilizationInBuffer(), isCompressedBufferSane(), mergeCompressedBin(), moveTinyEntriesToOther(), printCompressedBuf(), and sumDetailCompressedReduction().

| T compressedBuffer::peek | ( | ) | [inline, inherited] |
Definition at line 115 of file trace-summary.C.
References compressedBuffer::pos.
Referenced by mergeCompressedBin().

| T compressedBuffer::peekSecond | ( | ) | [inline, inherited] |
Definition at line 121 of file trace-summary.C.
References compressedBuffer::buf, and compressedBuffer::pos.
| int compressedBuffer::datalength | ( | ) | [inline, inherited] |
Definition at line 127 of file trace-summary.C.
References compressedBuffer::pos.
Referenced by TraceUtilizationBOC::ccsRequestSumDetailCompressed(), TraceUtilizationBOC::collectSumDetailData(), and sumDetailCompressedReduction().

| void* compressedBuffer::buffer | ( | ) | [inline, inherited] |
Definition at line 131 of file trace-summary.C.
References compressedBuffer::buf.
Referenced by TraceUtilizationBOC::ccsRequestSumDetailCompressed(), TraceUtilizationBOC::collectSumDetailData(), and sumDetailCompressedReduction().

| void compressedBuffer::freeBuf | ( | ) | [inline, inherited] |
Definition at line 135 of file trace-summary.C.
References compressedBuffer::buf, and free().
Referenced by TraceUtilizationBOC::ccsRequestSumDetailCompressed(), TraceUtilizationBOC::collectSumDetailData(), and sumDetailCompressedReduction().


| compressedBuffer::~compressedBuffer | ( | ) | [inline, inherited] |
Definition at line 139 of file trace-summary.C.
| void _createTracesummary | ( | char ** | argv | ) |
For each TraceFoo module, _createTraceFoo() must be defined.
This function is called in _createTraces() generated in moduleInit.C
Definition at line 159 of file trace-summary.C.
References Converse::CkMyPe().
Referenced by _createTraceall().


| void CkSummary_StartPhase | ( | int | phase | ) |
function call for starting a phase in trace summary logs
Definition at line 172 of file trace-summary.C.
| void CkSummary_MarkEvent | ( | int | eventType | ) |
| static void writeU | ( | FILE * | fp, | |
| int | u | |||
| ) | [inline, static] |
Definition at line 184 of file trace-summary.C.
Referenced by TraceSummaryBOC::write(), BinEntry::write(), and SumLogPool::write().

| void startCollectData | ( | void * | data, | |
| double | currT | |||
| ) |
Definition at line 1128 of file trace-summary.C.
References Converse::CkMyPe(), TraceSummaryBOC::collectionGranularity, TraceSummaryBOC::indicesPerBlock, int, TraceSummaryBOC::lastRequestedIndexBlock, and startTime.
Referenced by TraceSummaryBOC::initCCS().


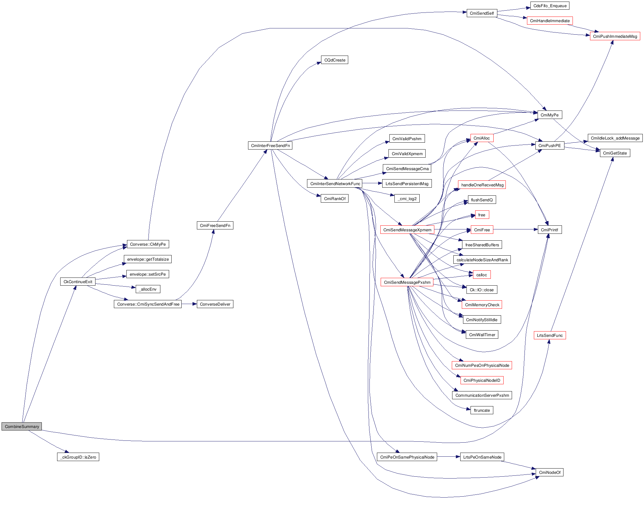
| static void CombineSummary | ( | ) | [static] |
Definition at line 1285 of file trace-summary.C.
References CkContinueExit(), Converse::CkMyPe(), CmiPrintf(), _ckGroupID::isZero(), sumDetail, and sumonly.
Referenced by initTraceSummaryBOC().


| void initTraceSummaryBOC | ( | ) |
Definition at line 1313 of file trace-summary.C.
References BGConverse::BgNodeRank(), BGConverse::CkMyRank(), CombineSummary(), and registerExitFn().

| void collectUtilizationData | ( | void * | , | |
| double | ||||
| ) |
Definition at line 18 of file trace-utilization.C.
References traceUtilizationGroupProxy.
Referenced by TraceUtilizationInit::TraceUtilizationInit().

| CkpvStaticDeclare | ( | TraceUtilization * | , | |
| _trace | ||||
| ) |
| void _createTraceutilization | ( | char ** | argv | ) |
For each TraceFoo module, _createTraceFoo() must be defined.
This function is called in _createTraces() generated in moduleInit.C
Definition at line 29 of file trace-utilization.C.
References CkReduction::addReducer(), sumDetailCompressedReducer, and sumDetailCompressedReduction().

| compressedBuffer moveTinyEntriesToOther | ( | compressedBuffer | src, | |
| double | threshold | |||
| ) |
Compress a buffer by merging all entries in a bin that are less than the threshold into a single "other" category.
Definition at line 220 of file trace-utilization.C.
References dest, compressedBuffer::increment(), compressedBuffer::pop(), compressedBuffer::pos, and compressedBuffer::push().
Referenced by sumDetailCompressedReduction().


| CkReductionMsg * sumDetailCompressedReduction | ( | int | nMsg, | |
| CkReductionMsg ** | msgs | |||
| ) |
A reducer for merging compressed sum detail data.
Definition at line 277 of file trace-utilization.C.
References compressedBuffer::buffer(), CkReductionMsg::buildNew(), compressedBuffer::datalength(), dest, compressedBuffer::freeBuf(), CkReductionMsg::getSize(), compressedBuffer::init(), PUP::m, mergeCompressedBin(), moveTinyEntriesToOther(), compressedBuffer::pop(), and compressedBuffer::push().
Referenced by _createTraceutilization().


| compressedBuffer fakeCompressedMessage | ( | ) |
Create fake sum detail data in the compressed format (for debugging).
Definition at line 350 of file trace-utilization.C.
References Converse::CkMyPe(), isCompressedBufferSane(), and compressedBuffer::push().
Referenced by TraceUtilizationBOC::ccsRequestSumDetailCompressed(), and TraceUtilizationBOC::collectSumDetailData().


| compressedBuffer emptyCompressedBuffer | ( | ) |
Create an empty message.
Definition at line 380 of file trace-utilization.C.
References compressedBuffer::push().
Referenced by TraceUtilizationBOC::ccsRequestSumDetailCompressed().


| void printCompressedBuf | ( | compressedBuffer | b | ) |
print out the compressed buffer starting from its begining
Definition at line 390 of file trace-utilization.C.
References xi::numEntries, compressedBuffer::pop(), and compressedBuffer::pos.

| bool isCompressedBufferSane | ( | compressedBuffer | b | ) |
Definition at line 416 of file trace-utilization.C.
References ckout, endl(), compressedBuffer::pop(), and compressedBuffer::pos.
Referenced by fakeCompressedMessage(), and sanityCheckCompressedBuf().


| double averageUtilizationInBuffer | ( | compressedBuffer | b | ) |
Definition at line 454 of file trace-utilization.C.
References compressedBuffer::pop(), and compressedBuffer::pos.
Referenced by TraceUtilizationBOC::sumDetailDataCollected().


| void sanityCheckCompressedBuf | ( | compressedBuffer | b | ) |
Definition at line 477 of file trace-utilization.C.
References isCompressedBufferSane().

| void mergeCompressedBin | ( | compressedBuffer * | srcBufferArray, | |
| int | numSrcBuf, | |||
| int * | numProcsRepresentedInMessage, | |||
| int | totalProcsAcrossAllMessages, | |||
| compressedBuffer & | destBuf | |||
| ) |
Merge the compressed entries from the first bin in each of the srcBuf buffers.
Definition at line 566 of file trace-utilization.C.
References count, compressedBuffer::increment(), compressedBuffer::peek(), compressedBuffer::pop(), and compressedBuffer::push().
Referenced by sumDetailCompressedReduction().


| compressedBuffer compressAvailableNewSumDetail | ( | int | max = 10000 |
) |
| void traceClearEps | ( | ) |
| void traceEnableCCS | ( | ) |
| double CmiTraceTimer | ( | ) |
| CkpvExtern | ( | int | , | |
| traceOnPe | ||||
| ) |
| CpvExtern | ( | int | , | |
| curPeEvent | ||||
| ) |
| CkpvExtern | ( | TraceArray * | , | |
| _traces | ||||
| ) |
| void resetVTime | ( | ) |
| void TraceBluegene::writePrint | ( | char * | str, | |
| double | t | |||
| ) | [inherited] |
Definition at line 37 of file trace-bluegene.C.
References Converse::CkMyPe(), TraceBluegene::creatFiles(), and TraceBluegene::pfp.
Referenced by writeData().


| TraceBluegene::TraceBluegene | ( | char ** | argv | ) | [inherited] |
Definition at line 44 of file trace-bluegene.C.
| void TraceBluegene::traceClose | ( | void | ) | [virtual, inherited] |
Reimplemented from Trace.
Definition at line 48 of file trace-bluegene.C.
References Converse::CkMyPe(), and TraceBluegene::pfp.

| TraceBluegene::~TraceBluegene | ( | ) | [inherited] |
Definition at line 56 of file trace-bluegene.C.
| void TraceBluegene::creatFiles | ( | ) | [inherited] |
Definition at line 60 of file trace-bluegene.C.
References Converse::CkMyPe(), CmiAbort(), xi::fname, and TraceBluegene::pfp.
Referenced by TraceBluegene::writePrint().


| void TraceBluegene::tlineEnd | ( | void ** | parentLogPtr | ) | [inherited] |
Definition at line 70 of file trace-bluegene.C.
| void TraceBluegene::bgAddTag | ( | const char * | str | ) | [inherited] |
Definition at line 77 of file trace-bluegene.C.
| void TraceBluegene::bgDummyBeginExec | ( | const char * | name, | |
| void ** | parentLogPtr, | |||
| int | split | |||
| ) | [inherited] |
| void TraceBluegene::bgBeginExec | ( | char * | msg, | |
| char * | str | |||
| ) | [inherited] |
Definition at line 105 of file trace-bluegene.C.
| void TraceBluegene::bgSetInfo | ( | char * | msg, | |
| const char * | str, | |||
| void ** | logs, | |||
| int | count | |||
| ) | [inherited] |
Definition at line 114 of file trace-bluegene.C.
| void TraceBluegene::bgAmpiBeginExec | ( | char * | msg, | |
| char * | str, | |||
| void ** | logs, | |||
| int | count | |||
| ) | [inherited] |
Definition at line 125 of file trace-bluegene.C.
| void TraceBluegene::bgAmpiLog | ( | unsigned short | op, | |
| unsigned int | size | |||
| ) | [inherited] |
Definition at line 136 of file trace-bluegene.C.
| void TraceBluegene::bgEndExec | ( | int | commit | ) | [inherited] |
Definition at line 144 of file trace-bluegene.C.
| void TraceBluegene::beginExecute | ( | envelope * | e, | |
| void * | obj | |||
| ) | [virtual, inherited] |
Reimplemented from Trace.
Definition at line 154 of file trace-bluegene.C.
References envelope::getEpIdx().

| void TraceBluegene::getForwardDep | ( | void * | log, | |
| void ** | fDepPtr | |||
| ) | [inherited] |
Definition at line 174 of file trace-bluegene.C.
| void TraceBluegene::getForwardDepForAll | ( | void ** | logs1, | |
| void ** | logs2, | |||
| int | logsize, | |||
| void * | fDepPtr | |||
| ) | [inherited] |
Definition at line 185 of file trace-bluegene.C.
| void TraceBluegene::addBackwardDep | ( | void * | log | ) | [inherited] |
Definition at line 210 of file trace-bluegene.C.
| void TraceBluegene::userBracketEvent | ( | const char * | name, | |
| double | bt, | |||
| double | et, | |||
| void ** | parentLogPtr | |||
| ) | [inherited] |
| void TraceBluegene::userBracketEvent | ( | const char * | name, | |
| double | bt, | |||
| double | et, | |||
| void ** | parentLogPtr, | |||
| CkVec< void * > | bgLogList | |||
| ) | [inherited] |
Definition at line 232 of file trace-bluegene.C.
References _threadEP, and CkVec< T >::size().

| void TraceBluegene::bgPrint | ( | const char * | str | ) | [inherited] |
Definition at line 244 of file trace-bluegene.C.
References CmiDisableIsomalloc(), CmiEnableIsomalloc(), CmiMemoryIs(), CmiPrintf(), strdup(), and writeData().

| void TraceBluegene::bgMark | ( | const char * | str | ) | [inherited] |
Definition at line 258 of file trace-bluegene.C.
References strdup(), and writeData().

| StatTable::StatTable | ( | ) | [inherited] |
Definition at line 196 of file trace-counter.C.
References CmiMyPe(), CmiRegisterHandler(), and StatTableReduction().

| StatTable::~StatTable | ( | ) | [inherited] |
| void StatTable::init | ( | int | argc | ) | [inherited] |
Definition at line 210 of file trace-counter.C.
References StatTable::clear(), CmiMyPe(), StatTable::Statistics::desc, desc, StatTable::Statistics::name, name, StatTable::numStats_, and StatTable::stats_.
Referenced by CountLogPool::init().


one entry is called for 'time' seconds, value is counter reading
Definition at line 230 of file trace-counter.C.
References StatTable::Statistics::avgCount, StatTable::Statistics::maxCount, StatTable::Statistics::minCount, StatTable::Statistics::numCalled, StatTable::stats_, StatTable::Statistics::stdDevCount, and StatTable::Statistics::totTime.
Referenced by CountLogPool::setEp().

| void StatTable::write | ( | FILE * | fp | ) | [inherited] |
write three lines for each stat: 1.
write three lines for each stat: 1.
number of calls for each entry 2. average count for each entry 3. total time in us spent for each entry
number of calls for each entry 2. average count for each entry 3. total time in us spent for each entry
Definition at line 263 of file trace-counter.C.
References _entryTable, CmiMyPe(), desc, StatTable::Statistics::minCount, name, StatTable::numStats_, and StatTable::stats_.
Referenced by CountLogPool::write().


| void StatTable::clear | ( | ) | [inherited] |
set all of internals to null
Definition at line 314 of file trace-counter.C.
References StatTable::Statistics::avgCount, StatTable::Statistics::maxCount, StatTable::Statistics::minCount, StatTable::Statistics::numCalled, StatTable::numStats_, StatTable::stats_, StatTable::Statistics::stdDevCount, and StatTable::Statistics::totTime.
Referenced by CountLogPool::clearEps(), and StatTable::init().

| void StatTable::doReduction | ( | int | phase, | |
| double | idleTime | |||
| ) | [inherited] |
do a reduction across processors to calculate the total count for each count, and if the count has flops, etc, then calc the the flops/s, etc.
do a reduction across processors to calculate the total count for each count, and if the count has flops, etc, then calc the the flops/s, etc.
..
Definition at line 331 of file trace-counter.C.
References StatTable::Statistics::avgCount, CmiAlloc(), CmiMyPe(), Converse::CmiSyncSendAndFree(), index, msg, NUM_EXTRA_PERF, StatTable::Statistics::numCalled, StatTable::numStats_, StatTable::stats_, and StatTable::Statistics::totTime.
Referenced by CountLogPool::doReduction().


| CountLogPool::CountLogPool | ( | ) | [inherited] |
Definition at line 409 of file trace-counter.C.
References CmiMyPe().

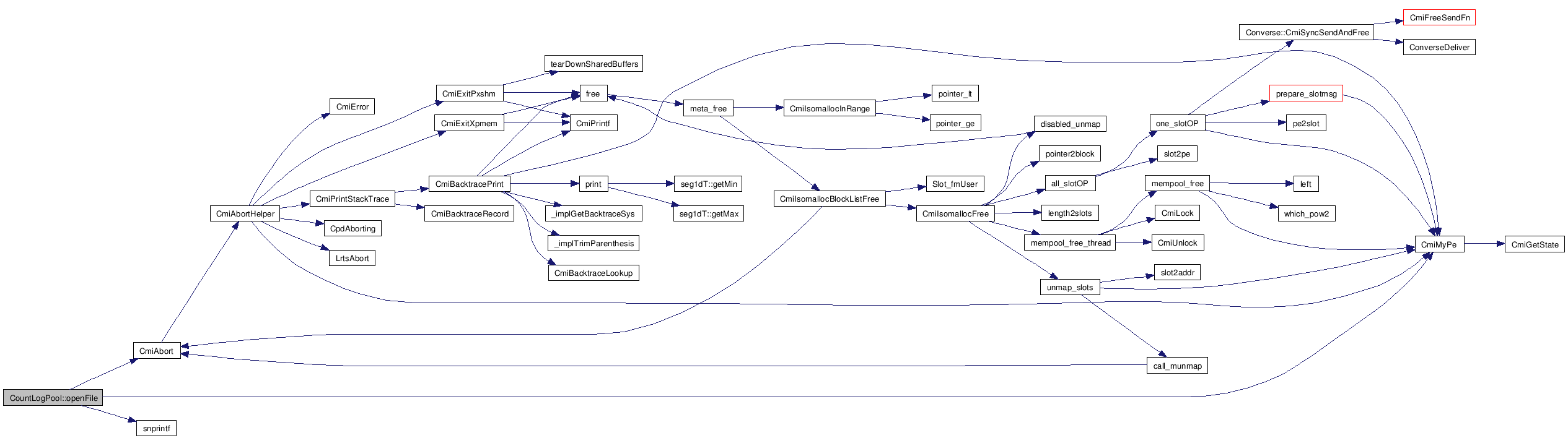
| FILE * CountLogPool::openFile | ( | int | phase = -1 |
) | [inherited] |
Definition at line 418 of file trace-counter.C.
References CmiAbort(), CmiMyPe(), xi::fname, len, and snprintf().
Referenced by CountLogPool::write().


| void CountLogPool::write | ( | int | phase = -1 |
) | [inherited] |
Definition at line 448 of file trace-counter.C.
References _entryTable, CmiMyPe(), CountLogPool::lastPhase_, StatTable::numStats(), CountLogPool::openFile(), CountLogPool::stats_, version, and StatTable::write().

| void CountLogPool::writeSts | ( | int | phase = -1 |
) | [inherited] |
Definition at line 462 of file trace-counter.C.
References _chareTable, _entryTable, _msgTable, _numEvents, CmiAbort(), CmiMyPe(), CmiPrintf(), xi::fname, CountLogPool::lastPhase_, name, size, and snprintf().

| void CountLogPool::setEp | ( | int | epidx, | |
| int | index1, | |||
| long long | count1, | |||
| int | index2, | |||
| long long | count2, | |||
| double | time | |||
| ) | [inherited] |
Definition at line 513 of file trace-counter.C.
References CmiAbort(), StatTable::setEp(), and CountLogPool::stats_.

| TraceCounter::TraceCounter | ( | ) | [inherited] |
constructor
Definition at line 529 of file trace-counter.C.
References NUM_COUNTER_ARGS, and TraceCounter::registerArg().

| TraceCounter::~TraceCounter | ( | ) | [inherited] |
destructor
Definition at line 562 of file trace-counter.C.
References TraceCounter::commandLine_, and TraceCounter::traceClose().

| void TraceCounter::traceInit | ( | char ** | argv | ) | [inherited] |
process command line arguments!
Definition at line 568 of file trace-counter.C.
References TraceCounter::CounterArg::arg, Converse::CkMyPe(), CmiAbort(), CmiGetArgFlag(), CmiGetArgFlagDesc(), CmiGetArgString(), CmiGetArgStringDesc(), CmiMyPe(), CmiPrintf(), TraceCounter::CounterArg::code, TraceCounter::commandLine_, TraceCounter::commandLineSz_, ConverseExit(), TraceCounter::counter1_, TraceCounter::counter1Sz_, TraceCounter::counter2_, TraceCounter::counter2Sz_, TraceCounter::CounterArg::desc, TraceCounter::CounterArg::index, Trace::malloc(), TraceCounter::matchArg(), TraceCounter::CounterArg::next, TraceCounter::noLog_, NUM_COUNTER_ARGS, offset, TraceCounter::overview_, TraceCounter::printHelp(), TraceCounter::switchByPhase_, TraceCounter::switchRandom_, TraceCounter::usage(), version, and TraceCounter::writeByPhase_.
Referenced by _createTracecounter().


| void TraceCounter::traceBegin | ( | void | ) | [virtual, inherited] |
turn trace on/off, note that charm will automatically call traceBegin() at the beginning of every run unless the command line option "+traceoff" is specified
turn trace on/off, note that charm will automatically call traceBegin() at the beginning of every run unless the command line option "+traceoff" is specified
Reimplemented from Trace.
Definition at line 761 of file trace-counter.C.
References TraceCounter::beginOverview(), CmiMyPe(), CmiPrintf(), TraceCounter::idleTime_, TraceCounter::overview_, TraceCounter::phase_, print(), TraceCounter::traceOn_, and TraceCounter::writeByPhase_.

| void TraceCounter::traceEnd | ( | void | ) | [virtual, inherited] |
turn trace on/off, note that charm will automatically call traceBegin() at the beginning of every run unless the command line option "+traceoff" is specified
Reimplemented from Trace.
Definition at line 785 of file trace-counter.C.
References CmiMyPe(), CmiPrintf(), TraceCounter::dirty_, TraceCounter::endOverview(), TraceCounter::idleTime_, TraceCounter::noLog_, TraceCounter::overview_, TraceCounter::phase_, print(), TraceCounter::reductionPhase_, TraceCounter::switchByPhase_, TraceCounter::switchCounters(), TraceCounter::traceOn_, and TraceCounter::writeByPhase_.

| void TraceCounter::beginExecute | ( | envelope * | e | ) | [inherited] |
begin/end execution of a Charm++ entry point NOTE: begin/endPack and begin/endUnpack can be called in between a beginExecute and its corresponding endExecute.
begin/end execution of a Charm++ entry point NOTE: begin/endPack and begin/endUnpack can be called in between a beginExecute and its corresponding endExecute.
Definition at line 823 of file trace-counter.C.
References _threadEP, and envelope::getEpIdx().

| void TraceCounter::beginExecute | ( | int | event, | |
| int | msgType, | |||
| int | ep, | |||
| int | srcPe, | |||
| int | mlen = 0, |
|||
| CmiObjId * | idx = 0 | |||
| ) | [inherited] |
begin/end execution of a Charm++ entry point NOTE: begin/endPack and begin/endUnpack can be called in between a beginExecute and its corresponding endExecute.
| msgType | event type defined in trace-common.h |
| ep | message type |
| srcPe | Charm++ entry point (will correspond to sts file) |
| mlen | Which PE originated the call |
| idx | message size |
Definition at line 834 of file trace-counter.C.
References CmiAbort(), CmiMyPe(), CmiPrintf(), TraceCounter::CounterArg::code, TraceCounter::counter1_, TraceCounter::counter2_, TraceCounter::execEP_, TraceCounter::genStart_, TraceCounter::IDLE, TraceCounter::overview_, print(), start_counters(), TraceCounter::startEP_, TraceCounter::status_, TraceCounter::traceOn_, TraceTimer(), and TraceCounter::WORKING.

| void TraceCounter::endExecute | ( | void | ) | [virtual, inherited] |
array idx
begin/end execution of a Charm++ entry point NOTE: begin/endPack and begin/endUnpack can be called in between a beginExecute and its corresponding endExecute.
Reimplemented from Trace.
Definition at line 877 of file trace-counter.C.
References CmiAbort(), CmiMyPe(), CmiPrintf(), TraceCounter::CounterArg::code, TraceCounter::counter1_, TraceCounter::counter2_, TraceCounter::dirty_, TraceCounter::execEP_, TraceCounter::genStart_, TraceCounter::IDLE, TraceCounter::CounterArg::index, TraceCounter::overview_, print(), read_counters(), TraceCounter::startEP_, TraceCounter::status_, TraceCounter::switchByPhase_, TraceCounter::switchCounters(), PUP::t, TraceCounter::traceClose(), TraceCounter::traceOn_, TraceTimer(), and TraceCounter::WORKING.

| void TraceCounter::beginIdle | ( | double | curWallTime | ) | [virtual, inherited] |
begin/end idle time for this pe
Reimplemented from Trace.
Definition at line 922 of file trace-counter.C.
References TraceCounter::startIdle_, TraceCounter::traceOn_, and TraceTimer().

| void TraceCounter::endIdle | ( | double | curWallTime | ) | [virtual, inherited] |
begin/end idle time for this pe
Reimplemented from Trace.
Definition at line 927 of file trace-counter.C.
References TraceCounter::idleTime_, TraceCounter::startIdle_, TraceCounter::traceOn_, and TraceTimer().

| void TraceCounter::beginPack | ( | void | ) | [virtual, inherited] |
begin/end the process of packing a message (to send)
Reimplemented from Trace.
Definition at line 932 of file trace-counter.C.
References CmiMyPe().

| void TraceCounter::endPack | ( | void | ) | [virtual, inherited] |
begin/end the process of packing a message (to send)
Reimplemented from Trace.
Definition at line 943 of file trace-counter.C.
References CmiMyPe().

| void TraceCounter::beginUnpack | ( | void | ) | [virtual, inherited] |
begin/end the process of unpacking a message (can occur before calling a entry point or during an entry point when
begin/end the process of unpacking a message (can occur before calling a entry point or during an entry point when
Reimplemented from Trace.
Definition at line 954 of file trace-counter.C.
References CmiMyPe().

| void TraceCounter::endUnpack | ( | void | ) | [virtual, inherited] |
begin/end the process of unpacking a message (can occur before calling a entry point or during an entry point when
Reimplemented from Trace.
Definition at line 965 of file trace-counter.C.
References CmiMyPe().

| void TraceCounter::beginComputation | ( | void | ) | [virtual, inherited] |
| void TraceCounter::endComputation | ( | void | ) | [virtual, inherited] |
end computation, do a reduction here in hopes that it finishes before traceClose called and the program exits
Reimplemented from Trace.
Definition at line 981 of file trace-counter.C.
References TraceCounter::idleTime_.
| void TraceCounter::traceClearEps | ( | void | ) | [virtual, inherited] |
clear all data collected for entry points
Reimplemented from Trace.
Definition at line 986 of file trace-counter.C.
| void TraceCounter::traceWriteSts | ( | void | ) | [virtual, inherited] |
write the summary sts file for this trace
Reimplemented from Trace.
Definition at line 991 of file trace-counter.C.
References CmiMyPe(), TraceCounter::noLog_, and TraceCounter::traceOn_.

| void TraceCounter::traceClose | ( | void | ) | [virtual, inherited] |
do any clean-up necessary for tracing
Reimplemented from Trace.
Definition at line 998 of file trace-counter.C.
References CmiMyPe(), CmiPrintf(), TraceCounter::dirty_, TraceCounter::endOverview(), TraceCounter::noLog_, and TraceCounter::overview_.
Referenced by TraceCounter::endExecute(), TraceCounter::endOverview(), and TraceCounter::~TraceCounter().


| void TraceCounter::beginOverview | ( | ) | [private, inherited] |
start/stop the overall counting ov eps (don't write to logCount, just print to screen
start/stop the overall counting ov eps (don't write to logCount, just print to screen
Definition at line 1022 of file trace-counter.C.
References CmiAbort(), CmiMyPe(), CmiPrintf(), TraceCounter::CounterArg::code, TraceCounter::counter1_, TraceCounter::counter2_, TraceCounter::dirty_, TraceCounter::genStart_, start_counters(), TraceCounter::startEP_, and TraceTimer().
Referenced by TraceCounter::traceBegin().


| void TraceCounter::endOverview | ( | ) | [private, inherited] |
Definition at line 1037 of file trace-counter.C.
References _entryTable, TraceCounter::CounterArg::arg, CmiAbort(), CmiMyPe(), CmiPrintf(), TraceCounter::CounterArg::code, TraceCounter::counter1_, TraceCounter::counter2_, TraceCounter::dirty_, TraceCounter::genStart_, TraceCounter::idleTime_, TraceCounter::CounterArg::index, TraceCounter::phase_, read_counters(), TraceCounter::startEP_, TraceCounter::switchCounters(), PUP::t, TraceCounter::traceClose(), and TraceTimer().
Referenced by TraceCounter::traceClose(), and TraceCounter::traceEnd().


| void TraceCounter::switchCounters | ( | ) | [private, inherited] |
switch counters by whatever switching strategy
Definition at line 1074 of file trace-counter.C.
References TraceCounter::CounterArg::arg, CmiMyPe(), TraceCounter::counter1_, TraceCounter::counter1Sz_, TraceCounter::counter2_, TraceCounter::counter2Sz_, int, TraceCounter::CounterArg::next, TraceCounter::switchRandom_, and TraceTimer().
Referenced by TraceCounter::endExecute(), TraceCounter::endOverview(), and TraceCounter::traceEnd().


| void TraceCounter::registerArg | ( | CounterArg * | arg | ) | [private, inherited] |
add the argument parameters to the linked list of args choices
Definition at line 1105 of file trace-counter.C.
References TraceCounter::CounterArg::arg, TraceCounter::argStrSize_, check(), CmiAbort(), CmiMyPe(), CmiPrintf(), TraceCounter::CounterArg::code, TraceCounter::firstArg_, TraceCounter::lastArg_, len, and TraceCounter::CounterArg::next.
Referenced by TraceCounter::TraceCounter().


| bool TraceCounter::matchArg | ( | CounterArg * | arg | ) | [private, inherited] |
see if the arg (str or code) matches any in the linked list of choices and sets arg->code to the SGI code return true if arg matches, false otherwise
see if the arg (str or code) matches any in the linked list of choices and sets arg->code to the SGI code return true if arg matches, false otherwise
Definition at line 1135 of file trace-counter.C.
References TraceCounter::CounterArg::arg, TraceCounter::CounterArg::code, TraceCounter::CounterArg::desc, TraceCounter::firstArg_, match(), and TraceCounter::CounterArg::next.
Referenced by TraceCounter::traceInit().


| void TraceCounter::usage | ( | ) | [private, inherited] |
print out usage argument
Definition at line 1164 of file trace-counter.C.
References CmiPrintf().
Referenced by TraceCounter::traceInit().


| void TraceCounter::printHelp | ( | ) | [private, inherited] |
print out all arguments in the linked-list of choices
Definition at line 1199 of file trace-counter.C.
References TraceCounter::CounterArg::arg, TraceCounter::argStrSize_, CmiPrintf(), TraceCounter::CounterArg::code, TraceCounter::CounterArg::desc, TraceCounter::firstArg_, TraceCounter::CounterArg::next, and snprintf().
Referenced by TraceCounter::traceInit().


| void TraceProjections::traceAddThreadListeners | ( | CthThread | tid, | |
| envelope * | e | |||
| ) | [private, virtual, inherited] |
Reimplemented from Trace.
Definition at line 156 of file trace-projections.C.
References PUP::a, TraceThreadListener::base, CthAddListener(), TraceThreadListener::ep, TraceThreadListener::event, CthThreadListener::free, envelope::getEpIdx(), envelope::getEvent(), envelope::getMsgtype(), envelope::getSrcPe(), envelope::getTotalsize(), TraceThreadListener::ml, TraceThreadListener::msgType, CthThreadListener::resume, TraceThreadListener::srcPe, CthThreadListener::suspend, traceThreadListener_free(), traceThreadListener_resume(), and traceThreadListener_suspend().

| void LogPool::openLog | ( | const char * | mode | ) | [inherited] |
Definition at line 175 of file trace-projections.C.
References Converse::CkMyPe(), CmiAbort(), LogPool::compressed, LogPool::fname, LogPool::fp, and LogPool::zfp.
Referenced by LogPool::createFile().


| void LogPool::closeLog | ( | void | ) | [inherited] |
Definition at line 203 of file trace-projections.C.
References LogPool::compressed, LogPool::fp, fsync(), and LogPool::zfp.
Referenced by LogPool::~LogPool().


| LogPool::LogPool | ( | char * | pgm | ) | [inherited] |
Definition at line 217 of file trace-projections.C.
References LogPool::fileCreated, LogPool::globalEndTime, LogPool::globalStartTime, LogPool::hasFlushed, LogPool::headerWritten, LogPool::keepPhase, LogPool::lastCreationEvent, LogPool::numEntries, LogPool::numPhases, LogPool::pgmname, LogPool::pool, LogPool::poolSize, LogPool::prevTime, LogPool::statisLastIdleTimer, LogPool::statisLastPackTimer, LogPool::statisLastProcessTimer, LogPool::statisLastUnpackTimer, LogPool::statisTotalCreationBytes, LogPool::statisTotalCreationMsgs, LogPool::statisTotalDequeueMsgs, LogPool::statisTotalEnqueueMsgs, LogPool::statisTotalExecutionTime, LogPool::statisTotalIdleTime, LogPool::statisTotalMCastBytes, LogPool::statisTotalMCastMsgs, LogPool::statisTotalMemAlloc, LogPool::statisTotalMemFree, LogPool::statisTotalPackTime, LogPool::statisTotalRecvBytes, LogPool::statisTotalRecvMsgs, LogPool::statisTotalUnpackTime, LogPool::timeErr, LogPool::writeData, and LogPool::writeSummaryFiles.
| void LogPool::createFile | ( | const char * | fix = "" |
) | [inherited] |
Definition at line 262 of file trace-projections.C.
References Converse::CkMyPe(), CmiMkdir(), LogPool::compressed, LogPool::fileCreated, LogPool::fname, len, LogPool::nSubdirs, LogPool::openLog(), and LogPool::pgmname.
Referenced by LogPool::writeLog(), and LogPool::~LogPool().


| void LogPool::createSts | ( | const char * | fix = "" |
) | [inherited] |
Definition at line 315 of file trace-projections.C.
References Converse::CkMyPe(), CmiAbort(), CmiMkdir(), CmiPrintf(), LogPool::fname, and LogPool::stsfp.
Referenced by LogPool::~LogPool().


| void LogPool::createRC | ( | ) | [inherited] |
Definition at line 336 of file trace-projections.C.
References CmiAbort(), LogPool::fname, and LogPool::rcfp.

| LogPool::~LogPool | ( | ) | [inherited] |
Definition at line 351 of file trace-projections.C.
References Converse::CkMyPe(), LogPool::closeLog(), LogPool::createFile(), LogPool::createSts(), LogPool::fname, LogPool::pool, LogPool::postProcessLog(), LogPool::writeData, LogPool::writeHeader(), LogPool::writeLog(), LogPool::writeStatis(), LogPool::writeSts(), and LogPool::writeSummaryFiles.

| void LogPool::writeHeader | ( | ) | [private, inherited] |
Definition at line 379 of file trace-projections.C.
References LogPool::binary, LogPool::compressed, LogPool::fp, LogPool::headerWritten, LogPool::numEntries, and LogPool::zfp.
Referenced by LogPool::writeLog(), and LogPool::~LogPool().

| void LogPool::writeLog | ( | void | ) | [inherited] |
Definition at line 399 of file trace-projections.C.
References LogPool::createFile(), LogPool::write(), and LogPool::writeHeader().
Referenced by LogPool::flushLogBuffer(), and LogPool::~LogPool().


| void LogPool::write | ( | int | writedelta | ) | [inherited] |
Definition at line 408 of file trace-projections.C.
References LogPool::binary, LogPool::compressed, LogPool::deltafp, LogPool::deltazfp, LogPool::fp, LogPool::keepPhase, LogPool::numEntries, p, LogPool::pool, LogPool::prevTime, LogEntry::pup(), LogEntry::time, stats::time(), LogPool::timeErr, type, and LogPool::zfp.
Referenced by LogPool::writeLog().


| void LogPool::writeSts | ( | void | ) | [inherited] |
Definition at line 476 of file trace-projections.C.
References length, LogPool::numPhases, papiEvents, LogPool::stsfp, and traceWriteSTS().
Referenced by LogPool::writeSts(), and LogPool::~LogPool().


| void LogPool::writeSts | ( | TraceProjections * | traceProj | ) | [inherited] |
Definition at line 506 of file trace-projections.C.
References LogPool::stsfp, and LogPool::writeSts().

| void LogPool::writeRC | ( | void | ) | [inherited] |
Definition at line 512 of file trace-projections.C.
References Converse::CkMyPe(), LogPool::globalEndTime, LogPool::globalStartTime, and LogPool::rcfp.

| void LogPool::writeStatis | ( | void | ) | [inherited] |
Definition at line 532 of file trace-projections.C.
References LogPool::beginComputationTime, Converse::CkMyPe(), CmiAbort(), CmiPrintf(), LogPool::endComputationTime, LogPool::fname, LogPool::statisfp, LogPool::statisTotalCreationBytes, LogPool::statisTotalCreationMsgs, LogPool::statisTotalExecutionTime, LogPool::statisTotalIdleTime, LogPool::statisTotalMCastBytes, LogPool::statisTotalMCastMsgs, LogPool::statisTotalPackTime, LogPool::statisTotalRecvBytes, LogPool::statisTotalRecvMsgs, and LogPool::statisTotalUnpackTime.
Referenced by LogPool::~LogPool().


| void LogPool::flushLogBuffer | ( | ) | [inherited] |
Definition at line 575 of file trace-projections.C.
References Converse::CkMyPe(), LogPool::hasFlushed, _ckGroupID::isZero(), LogPool::lastCreationEvent, LogPool::numEntries, LogPool::pool, TraceTimer(), and LogPool::writeLog().
Referenced by LogPool::add(), LogPool::addCreationMulticast(), LogPool::addMemoryUsage(), LogPool::addUserBracketEventNestedID(), and LogPool::addUserSuppliedBracketedNote().


| void LogPool::add | ( | unsigned char | type, | |
| unsigned short | mIdx, | |||
| unsigned short | eIdx, | |||
| double | time, | |||
| int | event, | |||
| int | pe, | |||
| int | ml = 0, |
|||
| CmiObjId * | id = 0, |
|||
| double | recvT = 0.0, |
|||
| double | cpuT = 0.0, |
|||
| int | numPe = 0, |
|||
| double | statVal = 0.0 | |||
| ) | [inherited] |
Definition at line 593 of file trace-projections.C.
References LogPool::beginComputationTime, CmiAbort(), LogPool::endComputationTime, LogPool::flushLogBuffer(), LogPool::fp, LogPool::lastCreationEvent, LogPool::numEntries, LogPool::numPhases, LogPool::pool, LogPool::poolSize, LogEntry::recvTime, LogPool::statisLastIdleTimer, LogPool::statisLastPackTimer, LogPool::statisLastProcessTimer, LogPool::statisLastUnpackTimer, LogPool::statisTotalCreationBytes, LogPool::statisTotalCreationMsgs, LogPool::statisTotalDequeueMsgs, LogPool::statisTotalEnqueueMsgs, LogPool::statisTotalExecutionTime, LogPool::statisTotalIdleTime, LogPool::statisTotalMCastBytes, LogPool::statisTotalMCastMsgs, LogPool::statisTotalMemAlloc, LogPool::statisTotalMemFree, LogPool::statisTotalPackTime, LogPool::statisTotalRecvBytes, LogPool::statisTotalRecvMsgs, LogPool::statisTotalUnpackTime, and updateProjLog().

| void LogPool::add | ( | unsigned char | type, | |
| double | time, | |||
| unsigned short | funcID, | |||
| int | lineNum, | |||
| char * | fileName | |||
| ) | [inherited] |
Definition at line 692 of file trace-projections.C.
References LogPool::flushLogBuffer(), LogPool::lastCreationEvent, LogPool::numEntries, LogPool::pool, and LogPool::poolSize.

| void LogPool::addUserBracketEventNestedID | ( | unsigned char | type, | |
| double | time, | |||
| UShort | mIdx, | |||
| int | event, | |||
| int | nestedID | |||
| ) | [inherited] |
Definition at line 707 of file trace-projections.C.
References Converse::CkMyPe(), LogPool::flushLogBuffer(), LogPool::numEntries, LogPool::pool, and LogPool::poolSize.

| void LogPool::addMemoryUsage | ( | unsigned char | type, | |
| double | time, | |||
| double | memUsage | |||
| ) | [inherited] |
Definition at line 717 of file trace-projections.C.
References LogPool::flushLogBuffer(), LogPool::lastCreationEvent, LogPool::numEntries, LogPool::pool, and LogPool::poolSize.

| void LogPool::addUserSupplied | ( | int | data | ) | [inherited] |
add a record for a user supplied piece of data
Definition at line 733 of file trace-projections.C.
References LogPool::numEntries, LogPool::pool, LogEntry::setUserSuppliedData(), and TraceTimer().

| void LogPool::addUserSuppliedNote | ( | char * | note | ) | [inherited] |
add a record for a user supplied piece of data
Definition at line 742 of file trace-projections.C.
References LogPool::numEntries, LogPool::pool, LogEntry::setUserSuppliedNote(), and TraceTimer().

| void LogPool::addUserSuppliedBracketedNote | ( | char * | note, | |
| int | eventID, | |||
| double | bt, | |||
| double | et | |||
| ) | [inherited] |
Definition at line 750 of file trace-projections.C.
References LogEntry::endTime, LogEntry::event, LogPool::flushLogBuffer(), LogPool::numEntries, LogPool::pool, and LogPool::poolSize.

| void LogPool::addCreationMulticast | ( | unsigned short | mIdx, | |
| unsigned short | eIdx, | |||
| double | time, | |||
| int | event, | |||
| int | pe, | |||
| int | ml = 0, |
|||
| CmiObjId * | id = 0, |
|||
| double | recvT = 0., |
|||
| int | numPe = 0, |
|||
| const int * | pelist = NULL | |||
| ) | [inherited] |
Definition at line 787 of file trace-projections.C.
References LogPool::flushLogBuffer(), LogPool::lastCreationEvent, LogPool::numEntries, LogPool::pool, and LogPool::poolSize.

| void LogPool::postProcessLog | ( | ) | [inherited] |
Definition at line 799 of file trace-projections.C.
Referenced by LogPool::~LogPool().

| void LogPool::modLastEntryTimestamp | ( | double | ts | ) | [inherited] |
Definition at line 806 of file trace-projections.C.
References LogPool::numEntries, LogPool::pool, and LogEntry::time.
| void LogEntry::pup | ( | PUP::er & | p | ) | [inherited] |
Constructor for a multicast log entry.
Definition at line 843 of file trace-projections.C.
References _chareTable, _entryTable, CmiError(), LogEntry::cputime, LogEntry::eIdx, LogEntry::endTime, LogEntry::event, PUP::er::isPacking(), PUP::er::isUnpacking(), length, LogEntry::memUsage, LogEntry::mIdx, LogEntry::msglen, ndims, LogEntry::nestedID, LogEntry::numpes, LogEntry::papiValues, LogEntry::pe, LogEntry::pes, PUP::PUParray(), LogEntry::recvTime, space, LogEntry::stat, LogEntry::time, LogEntry::type, LogEntry::userSuppliedData, and LogEntry::userSuppliedNote.
Referenced by updateProjLog(), and LogPool::write().


| TraceProjectionsInit::TraceProjectionsInit | ( | CkArgMsg * | msg | ) | [inherited] |
Options for Outlier Analysis
Definition at line 1874 of file trace-projections.C.
References CmiTimerAbsolute(), entryThreshold, findOutliers, numKSeeds, outlierAutomatic, outlierUsePhases, and peNumKeep.

| void TraceProjectionsBOC::traceProjectionsParallelShutdown | ( | int | pe | ) | [inherited] |
Definition at line 1891 of file trace-projections.C.
References TraceProjectionsBOC::analysisStartTime, Converse::CkMyPe(), CmiPrintf(), CmiWallTimer(), TraceProjectionsBOC::endPe, TraceProjectionsBOC::findOutliers, TraceProjectionsBOC::findStartTime, and TraceProjectionsBOC::parModulesRemaining.

| void TraceProjectionsBOC::flush_warning | ( | int | pe | ) | [inherited] |
Definition at line 1929 of file trace-projections.C.
References Converse::CkMyPe(), TraceProjectionsBOC::flush_count, and TraceProjectionsBOC::list.

| void TraceProjectionsBOC::print_warning | ( | ) | [inherited] |
Definition at line 1938 of file trace-projections.C.
References Converse::CkMyPe(), TraceProjectionsBOC::flush_count, and TraceProjectionsBOC::list.

| void KMeansBOC::startKMeansAnalysis | ( | ) | [inherited] |
Definition at line 1954 of file trace-projections.C.
References cb, Converse::CkMyPe(), KMeansBOC::flushCheck(), LogPool::hasFlushed, and CkReduction::logical_or_bool.

| void KMeansBOC::flushCheck | ( | bool | someFlush | ) | [inherited] |
Definition at line 1965 of file trace-projections.C.
Referenced by KMeansBOC::startKMeansAnalysis().

| void KMeansBOC::flushCheckDone | ( | ) | [inherited] |
Definition at line 1983 of file trace-projections.C.
References _entryTable, KMeansBOC::beginBlockTime, KMeansBOC::beginIdleBlockTime, Converse::CkMyPe(), KMeansBOC::currentExecTimes, KMeansBOC::currentPhase, KMeansBOC::incKSeeds, LogPool::initializePhases(), KMeansBOC::keepMetric, KMeansBOC::lastBeginEPIdx, KMeansBOC::lastPhaseIdx, KMeansBOC::markedBegin, KMeansBOC::markedIdle, KMeansBOC::numEntryMethods, KMeansBOC::numK, KMeansBOC::numMetrics, and KMeansBOC::selected.

| void KMeansBOC::getNextPhaseMetrics | ( | ) | [inherited] |
Definition at line 2018 of file trace-projections.C.
References _entryTable, KMeansBOC::beginBlockTime, KMeansBOC::beginIdleBlockTime, Converse::CkMyPe(), KMeansBOC::collectKMeansData(), KMeansBOC::currentExecTimes, KMeansBOC::currentPhase, LogEntry::eIdx, LogEntry::event, KMeansBOC::lastBeginEPIdx, KMeansBOC::lastPhaseIdx, KMeansBOC::markedBegin, KMeansBOC::markedIdle, LogPool::numEntries, KMeansBOC::numMetrics, LogPool::pool, LogEntry::time, LogEntry::type, and KMeansBOC::usePhases.

| void KMeansBOC::collectKMeansData | ( | ) | [inherited] |
Through a reduction, collectKMeansData aggregates each processors' data in order for global properties to be determined:.
1. min & max to determine normalization factors. 2. sum to determine global EP averages for possible metric reduction through thresholding. 3. sum of squares to compute stddev which may be useful in the future.
collectKMeansData will also keep the processor's data for the current phase so that it may be normalized and worked on subsequently.
Definition at line 2168 of file trace-projections.C.
References cb, KMeansBOC::currentExecTimes, KMeansBOC::globalMetricRefinement(), KMeansBOC::numMetrics, and outlierReductionType.
Referenced by KMeansBOC::getNextPhaseMetrics().


| void KMeansBOC::globalMetricRefinement | ( | CkReductionMsg * | msg | ) | [inherited] |
Definition at line 2198 of file trace-projections.C.
References Converse::CkMyPe(), Converse::CkNumPes(), KMeansBOC::entryThreshold, factor, KMeansStatsMessage::filter, CkReductionMsg::getData(), KMeansBOC::keepMetric, KMeansBOC::kNumMembers, KMeansBOC::kSeeds, KMeansStatsMessage::kSeedsPos, KMeansBOC::numK, KMeansStatsMessage::numKPos, KMeansBOC::numKReported, KMeansStatsMessage::numMetrics, KMeansBOC::numMetrics, KMeansStatsMessage::numStats, and KMeansStatsMessage::stats.
Referenced by KMeansBOC::collectKMeansData().


| void KMeansBOC::findInitialClusters | ( | KMeansStatsMessage * | msg | ) | [inherited] |
Definition at line 2299 of file trace-projections.C.
References KMeansBOC::calculateDistance(), cb, Converse::CkMyPe(), KMeansBOC::currentExecTimes, KMeansBOC::currentPhase, std::distance(), KMeansStatsMessage::filter, KMeansBOC::incKSeeds, KMeansBOC::keepMetric, KMeansStatsMessage::kSeedsPos, KMeansBOC::minDistance, KMeansBOC::minK, KMeansBOC::numK, KMeansStatsMessage::numKPos, KMeansStatsMessage::numMetrics, KMeansBOC::numMetrics, KMeansStatsMessage::numStats, KMeansBOC::phaseIter, KMeansStatsMessage::stats, CkReduction::sum_double, and KMeansBOC::updateKSeeds().

| double KMeansBOC::calculateDistance | ( | int | k | ) | [inherited] |
Definition at line 2382 of file trace-projections.C.
References Converse::CkMyPe(), KMeansBOC::currentExecTimes, KMeansBOC::currentPhase, KMeansBOC::incKSeeds, KMeansBOC::keepMetric, KMeansBOC::numMetrics, and KMeansBOC::phaseIter.
Referenced by KMeansBOC::findInitialClusters(), and KMeansBOC::updateSeedMembership().


| void KMeansBOC::updateKSeeds | ( | double * | modVector, | |
| int | n | |||
| ) | [inherited] |
Definition at line 2395 of file trace-projections.C.
References Converse::CkMyPe(), Converse::CkNumPes(), KMeansBOC::currentPhase, KMeansBOC::findRepresentatives(), int, KMeansBOC::kNumMembers, KMeansBOC::kSeeds, KSeedsMessage::kSeedsPos, KMeansBOC::numK, KSeedsMessage::numKPos, KMeansBOC::numMetrics, and KMeansBOC::phaseIter.
Referenced by KMeansBOC::findInitialClusters(), and KMeansBOC::updateSeedMembership().


| void KMeansBOC::updateSeedMembership | ( | KSeedsMessage * | msg | ) | [inherited] |
Definition at line 2460 of file trace-projections.C.
References KMeansBOC::calculateDistance(), cb, Converse::CkMyPe(), KMeansBOC::currentExecTimes, KMeansBOC::currentPhase, std::distance(), KMeansBOC::incKSeeds, KSeedsMessage::kSeedsPos, KMeansBOC::lastMinK, KMeansBOC::minDistance, KMeansBOC::minK, KMeansBOC::numK, KSeedsMessage::numKPos, KMeansBOC::numMetrics, KMeansBOC::phaseIter, CkReduction::sum_double, and KMeansBOC::updateKSeeds().

| void KMeansBOC::findRepresentatives | ( | ) | [inherited] |
Definition at line 2513 of file trace-projections.C.
References Converse::CkNumPes(), KMeansBOC::exemplarChoicesLeft, int, KMeansBOC::kNumMembers, max(), KSelectionMessage::maxIDs, KSelectionMessage::minIDs, KMeansBOC::numK, KSelectionMessage::numKMaxIDs, KSelectionMessage::numKMinIDs, KMeansBOC::numSelectionIter, KMeansBOC::outlierChoicesLeft, and KMeansBOC::peNumKeep.
Referenced by KMeansBOC::updateKSeeds().


| void KMeansBOC::collectDistances | ( | KSelectionMessage * | msg | ) | [inherited] |
Definition at line 2638 of file trace-projections.C.
References cb, Converse::CkMyPe(), KMeansBOC::findNextMinMax(), KMeansBOC::lastMinK, KSelectionMessage::maxIDs, KMeansBOC::minDistance, KSelectionMessage::minIDs, minMaxReductionType, KMeansBOC::numK, and KMeansBOC::selected.

| void KMeansBOC::findNextMinMax | ( | CkReductionMsg * | msg | ) | [inherited] |
Definition at line 2678 of file trace-projections.C.
References KMeansBOC::exemplarChoicesLeft, CkReductionMsg::getData(), int, KSelectionMessage::maxIDs, KSelectionMessage::minIDs, KMeansBOC::numK, KSelectionMessage::numKMaxIDs, KSelectionMessage::numKMinIDs, KMeansBOC::numSelectionIter, and KMeansBOC::outlierChoicesLeft.
Referenced by KMeansBOC::collectDistances().


| void KMeansBOC::phaseDone | ( | ) | [inherited] |
Completion of the K-Means clustering and data selection of one phase of the computation.
Called on every processor.
Definition at line 2725 of file trace-projections.C.
References Converse::CkMyPe(), KMeansBOC::currentPhase, LogPool::keepPhase, LogPool::numPhases, KMeansBOC::selected, LogPool::setAllPhases(), and KMeansBOC::usePhases.

| void TraceProjectionsBOC::startTimeAnalysis | ( | ) | [inherited] |
Definition at line 2759 of file trace-projections.C.
References cb, CkReduction::min_double, startTime, and TraceProjectionsBOC::startTimeDone().

| void TraceProjectionsBOC::startTimeDone | ( | double | result | ) | [inherited] |
Definition at line 2768 of file trace-projections.C.
References Converse::CkMyPe().
Referenced by TraceProjectionsBOC::startTimeAnalysis().


| void TraceProjectionsBOC::startEndTimeAnalysis | ( | ) | [inherited] |
Definition at line 2780 of file trace-projections.C.
References cb, TraceProjectionsBOC::endTime, TraceProjectionsBOC::endTimeDone(), and CkReduction::max_double.

| void TraceProjectionsBOC::endTimeDone | ( | double | result | ) | [inherited] |
Definition at line 2792 of file trace-projections.C.
References Converse::CkMyPe(), and TraceProjectionsBOC::parModulesRemaining.
Referenced by TraceProjectionsBOC::startEndTimeAnalysis().


| void TraceProjectionsBOC::kMeansDone | ( | void | ) | [inherited] |
Definition at line 2808 of file trace-projections.C.
References TraceProjectionsBOC::analysisStartTime, Converse::CkMyPe(), CmiWallTimer(), and TraceProjectionsBOC::parModulesRemaining.

| void TraceProjectionsBOC::kMeansDoneFlushed | ( | void | ) | [inherited] |
This version is called (on processor 0) only if flushCheck fails.
Definition at line 2826 of file trace-projections.C.
References TraceProjectionsBOC::analysisStartTime, Converse::CkMyPe(), CmiWallTimer(), and TraceProjectionsBOC::parModulesRemaining.

| void TraceProjectionsBOC::finalize | ( | void | ) | [inherited] |
Definition at line 2836 of file trace-projections.C.
References Converse::CkMyPe().

| void TraceProjectionsBOC::closingTraces | ( | void | ) | [inherited] |
Definition at line 2845 of file trace-projections.C.
References TraceProjectionsBOC::closeParallelShutdown(), and TraceProjectionsBOC::endPe.

| void TraceProjectionsBOC::closeParallelShutdown | ( | void | ) | [inherited] |
Definition at line 2857 of file trace-projections.C.
References CkContinueExit(), Converse::CkMyPe(), and TraceProjectionsBOC::endPe.
Referenced by TraceProjectionsBOC::closingTraces().


| PhaseEntry::PhaseEntry | ( | ) | [inherited] |
Definition at line 189 of file trace-summary.C.
References _entryTable, PhaseEntry::count, PhaseEntry::maxtimes, PhaseEntry::nEPs, and PhaseEntry::times.
| SumLogPool::~SumLogPool | ( | ) | [inherited] |
Definition at line 204 of file trace-summary.C.
References SumLogPool::cpuTime, SumLogPool::epInfo, SumLogPool::events, SumLogPool::fp, SumLogPool::markcount, SumLogPool::numExecutions, SumLogPool::pool, SumLogPool::sdfp, sumDetail, sumonly, and SumLogPool::write().

| void SumLogPool::addEventType | ( | int | eventType, | |
| double | time | |||
| ) | [inherited] |
Definition at line 223 of file trace-summary.C.
References SumLogPool::events, SumLogPool::markcount, and SumLogPool::MarkEntry::time.
Referenced by TraceSummary::addEventType().

| SumLogPool::SumLogPool | ( | char * | pgm | ) | [inherited] |
Definition at line 235 of file trace-summary.C.
References Converse::CkMyPe(), CmiAbort(), SumLogPool::cpuTime, xi::fname, SumLogPool::markcount, SumLogPool::pool, SumLogPool::poolSize, and SumLogPool::stsfp.

| void SumLogPool::initMem | ( | ) | [inherited] |
Definition at line 266 of file trace-summary.C.
References _entryTable, SumLogPool::cpuTime, SumLogPool::epInfo, SumLogPool::epInfoSize, SumLogPool::numExecutions, SumLogPool::poolSize, and sumDetail.
Referenced by TraceSummary::beginComputation().

Definition at line 293 of file trace-summary.C.
References SumLogPool::getCPUtime().

| void SumLogPool::write | ( | void | ) | [inherited] |
Definition at line 297 of file trace-summary.C.
References _entryTable, Converse::CkMyPe(), Converse::CkNumPes(), CmiAbort(), count, SumLogPool::epInfo, SumLogPool::events, xi::fname, SumLogPool::fp, SumLogPool::getCPUtime(), SumLogPool::getNumExecutions(), BinEntry::getU(), BinEntry::getUIdle(), SumEntryInfo::HIST_SIZE, len, SumLogPool::markcount, SumLogPool::numBins, xi::numEntries, PhaseTable::numPhasesCalled(), SumLogPool::pgm, SumLogPool::phaseTab, SumLogPool::pool, SumLogPool::sdfp, sumDetail, sumonly, stats::time(), PUP::u, version, PhaseTable::write(), and writeU().
Referenced by SumLogPool::~SumLogPool().


| void SumLogPool::writeSts | ( | void | ) | [inherited] |
Definition at line 482 of file trace-summary.C.
References _numEvents, CmiAbort(), xi::fname, SumLogPool::stsfp, and traceWriteSTS().
Referenced by TraceSummary::traceClose(), and TraceSummary::traceWriteSts().


| void SumLogPool::add | ( | double | time, | |
| double | idleTime, | |||
| int | pe | |||
| ) | [inherited] |
Definition at line 504 of file trace-summary.C.
References SumLogPool::numBins, SumLogPool::pool, SumLogPool::poolSize, and SumLogPool::shrink().
Referenced by TraceSummary::beginExecute(), TraceSummary::beginIdle(), TraceSummary::endComputation(), TraceSummary::endExecute(), and TraceSummary::endIdle().


| void SumLogPool::setEp | ( | int | epidx, | |
| double | time | |||
| ) | [inherited] |
Definition at line 514 of file trace-summary.C.
References CmiAbort(), SumLogPool::epInfo, SumLogPool::epInfoSize, SumLogPool::phaseTab, PhaseTable::setEp(), and SumEntryInfo::setTime().
Referenced by TraceSummary::endExecute(), TraceSummary::endPack(), and TraceSummary::endUnpack().


| void SumLogPool::updateSummaryDetail | ( | int | epIdx, | |
| double | startTime, | |||
| double | endTime | |||
| ) | [inherited] |
Definition at line 527 of file trace-summary.C.
References SumLogPool::addToCPUtime(), Converse::CkMyPe(), CmiAbort(), SumLogPool::epInfoSize, SumLogPool::incNumExecutions(), int, SumLogPool::poolSize, and SumLogPool::shrink().
Referenced by TraceSummary::endExecute(), TraceSummary::endPack(), and TraceSummary::endUnpack().


| void SumLogPool::shrink | ( | void | ) | [inherited] |
Definition at line 563 of file trace-summary.C.
References SumLogPool::cpuTime, SumLogPool::epInfoSize, SumLogPool::getCPUtime(), BinEntry::getIdleTime(), SumLogPool::getNumExecutions(), SumLogPool::numBins, SumLogPool::numExecutions, SumLogPool::pool, SumLogPool::setCPUtime(), SumLogPool::setNumExecutions(), sumDetail, and BinEntry::time().
Referenced by SumLogPool::add(), SumLogPool::shrink(), and SumLogPool::updateSummaryDetail().


| void SumLogPool::shrink | ( | double | max | ) | [inherited] |
Definition at line 591 of file trace-summary.C.
References SumLogPool::shrink().

| int BinEntry::getU | ( | ) | [inherited] |
Definition at line 598 of file trace-summary.C.
References BinEntry::_time.
Referenced by BinEntry::write(), and SumLogPool::write().

| int BinEntry::getUIdle | ( | ) | [inherited] |
Definition at line 603 of file trace-summary.C.
References BinEntry::_idleTime.
Referenced by SumLogPool::write().

| void BinEntry::write | ( | FILE * | fp | ) | [inherited] |
Definition at line 607 of file trace-summary.C.
References BinEntry::getU(), and writeU().
Referenced by TraceSummaryBOC::write().


| TraceSummary::TraceSummary | ( | char ** | argv | ) | [inherited] |
Definition at line 612 of file trace-summary.C.
References TraceSummary::_logPool, TraceSummary::binStart, Converse::CkMyPe(), CmiGetArgDoubleDesc(), CmiGetArgFlagDesc(), CmiGetArgIntDesc(), CmiInitTime(), CmiPrintf(), CmiTimerAbsolute(), TraceSummary::depth, epInterval, epThreshold, TraceSummary::execEp, TraceSummary::inExec, TraceSummary::inIdle, sumDetail, sumonly, and version.

| void TraceSummary::traceClearEps | ( | void | ) | [virtual, inherited] |
Reimplemented from Trace.
Definition at line 654 of file trace-summary.C.
References TraceSummary::_logPool, and SumLogPool::clearEps().

| void TraceSummary::traceWriteSts | ( | void | ) | [virtual, inherited] |
Reimplemented from Trace.
Definition at line 659 of file trace-summary.C.
References TraceSummary::_logPool, Converse::CkMyPe(), and SumLogPool::writeSts().

| void TraceSummary::traceClose | ( | void | ) | [virtual, inherited] |
Reimplemented from Trace.
Definition at line 665 of file trace-summary.C.
References TraceSummary::_logPool, Converse::CkMyPe(), and SumLogPool::writeSts().

| void TraceSummary::beginExecute | ( | CmiObjId * | tid | ) | [virtual, inherited] |
Reimplemented from Trace.
Definition at line 675 of file trace-summary.C.
References _threadEP, and TraceSummary::beginExecute().

| void TraceSummary::beginExecute | ( | envelope * | e, | |
| void * | obj | |||
| ) | [virtual, inherited] |
Reimplemented from Trace.
Definition at line 680 of file trace-summary.C.
References _threadEP, and envelope::getEpIdx().
Referenced by TraceSummary::beginExecute(), and TraceSummary::traceBegin().


| void TraceSummary::beginExecute | ( | char * | msg | ) | [virtual, inherited] |
Reimplemented from Trace.
Definition at line 691 of file trace-summary.C.
References _entryTable, TraceSummary::beginExecute(), and envelope::getEpIdx().

| void TraceSummary::beginExecute | ( | int | event, | |
| int | msgType, | |||
| int | ep, | |||
| int | srcPe, | |||
| int | mlen = 0, |
|||
| CmiObjId * | idx = NULL, |
|||
| void * | obj = NULL | |||
| ) | [virtual, inherited] |
Reimplemented from Trace.
Definition at line 704 of file trace-summary.C.
References TraceSummary::_logPool, SumLogPool::add(), TraceSummary::binIdle, TraceSummary::binStart, TraceSummary::binTime, Converse::CkMyPe(), TraceSummary::depth, TraceSummary::endExecute(), TraceSummary::execEp, TraceSummary::inExec, TraceSummary::inIdle, TraceSummary::start, PUP::t, and TraceTimer().

| void TraceSummary::endExecute | ( | void | ) | [virtual, inherited] |
Reimplemented from Trace.
Definition at line 752 of file trace-summary.C.
References TraceSummary::_logPool, SumLogPool::add(), TraceSummary::binIdle, TraceSummary::binStart, TraceSummary::binTime, Converse::CkMyPe(), TraceSummary::depth, TraceSummary::execEp, TraceSummary::inExec, TraceSummary::inIdle, SumLogPool::setEp(), TraceSummary::start, sumDetail, PUP::t, TraceTimer(), and SumLogPool::updateSummaryDetail().
Referenced by TraceSummary::beginExecute(), TraceSummary::beginIdle(), TraceSummary::endExecute(), and TraceSummary::traceEnd().


| void TraceSummary::endExecute | ( | char * | msg | ) | [virtual, inherited] |
Reimplemented from Trace.
Definition at line 803 of file trace-summary.C.
References _entryTable, TraceSummary::endExecute(), and envelope::getEpIdx().

| void TraceSummary::beginIdle | ( | double | currT | ) | [virtual, inherited] |
Reimplemented from Trace.
Definition at line 816 of file trace-summary.C.
References TraceSummary::_logPool, SumLogPool::add(), TraceSummary::binIdle, TraceSummary::binStart, TraceSummary::binTime, Converse::CkMyPe(), TraceSummary::endExecute(), TraceSummary::execEp, TraceSummary::idleStart, TraceSummary::inExec, TraceSummary::inIdle, PUP::t, and TraceTimer().

| void TraceSummary::endIdle | ( | double | currT | ) | [virtual, inherited] |
Reimplemented from Trace.
Definition at line 841 of file trace-summary.C.
References TraceSummary::_logPool, SumLogPool::add(), TraceSummary::binIdle, TraceSummary::binStart, TraceSummary::binTime, Converse::CkMyPe(), TraceSummary::idleStart, TraceSummary::inExec, TraceSummary::inIdle, PUP::t, and TraceTimer().

| void TraceSummary::traceBegin | ( | void | ) | [virtual, inherited] |
Reimplemented from Trace.
Definition at line 864 of file trace-summary.C.
References TraceSummary::beginExecute().

| void TraceSummary::traceEnd | ( | void | ) | [virtual, inherited] |
Reimplemented from Trace.
Definition at line 871 of file trace-summary.C.
References TraceSummary::endExecute().

| void TraceSummary::beginPack | ( | void | ) | [virtual, inherited] |
Reimplemented from Trace.
Definition at line 876 of file trace-summary.C.
References CmiWallTimer(), and TraceSummary::packstart.

| void TraceSummary::endPack | ( | void | ) | [virtual, inherited] |
Reimplemented from Trace.
Definition at line 881 of file trace-summary.C.
References TraceSummary::_logPool, _packEP, CmiWallTimer(), TraceSummary::packstart, SumLogPool::setEp(), sumDetail, TraceTimer(), and SumLogPool::updateSummaryDetail().

| void TraceSummary::beginUnpack | ( | void | ) | [virtual, inherited] |
Reimplemented from Trace.
Definition at line 888 of file trace-summary.C.
References CmiWallTimer(), and TraceSummary::unpackstart.

| void TraceSummary::endUnpack | ( | void | ) | [virtual, inherited] |
Reimplemented from Trace.
Definition at line 893 of file trace-summary.C.
References TraceSummary::_logPool, _unpackEP, CmiWallTimer(), SumLogPool::setEp(), sumDetail, TraceTimer(), TraceSummary::unpackstart, and SumLogPool::updateSummaryDetail().

| void TraceSummary::beginComputation | ( | void | ) | [virtual, inherited] |
Reimplemented from Trace.
Definition at line 900 of file trace-summary.C.
References TraceSummary::_logPool, and SumLogPool::initMem().

| void TraceSummary::endComputation | ( | void | ) | [virtual, inherited] |
Reimplemented from Trace.
Definition at line 906 of file trace-summary.C.
References TraceSummary::_logPool, SumLogPool::add(), TraceSummary::binIdle, TraceSummary::binStart, TraceSummary::binTime, Converse::CkMyPe(), CpuTopoDetails::done, TraceSummary::msgNum, PUP::t, and TraceTimer().

| void TraceSummary::addEventType | ( | int | eventType | ) | [inherited] |
for trace summary event mark
Definition at line 932 of file trace-summary.C.
References TraceSummary::_logPool, SumLogPool::addEventType(), and TraceTimer().

| void TraceSummary::startPhase | ( | int | phase | ) | [inherited] |
for starting a new phase
Definition at line 937 of file trace-summary.C.
References TraceSummary::_logPool, and SumLogPool::startPhase().

| void TraceSummary::traceEnableCCS | ( | ) | [virtual, inherited] |
Supporting methods for CCS queries.
Reimplemented from Trace.
Definition at line 942 of file trace-summary.C.
| void TraceSummary::fillData | ( | double * | buffer, | |
| double | reqStartTime, | |||
| double | reqBinSize, | |||
| int | reqNumBins | |||
| ) | [inherited] |
Definition at line 948 of file trace-summary.C.
References SumLogPool::getTime(), int, and TraceSummary::pool().

| void TraceSummaryBOC::traceSummaryParallelShutdown | ( | int | pe | ) | [inherited] |
Definition at line 971 of file trace-summary.C.
References cb, CkReduction::max_double, and TraceSummaryBOC::maxBinSize().

| void TraceSummaryBOC::maxBinSize | ( | double | _maxBinSize | ) | [inherited] |
Definition at line 981 of file trace-summary.C.
Referenced by TraceSummaryBOC::traceSummaryParallelShutdown().

| void TraceSummaryBOC::shrink | ( | double | _maxBinSize | ) | [inherited] |
Definition at line 987 of file trace-summary.C.
References TraceSummaryBOC::_maxBinSize, cb, CkReduction::sum_double, and TraceSummaryBOC::sumData().

| void TraceSummaryBOC::sumData | ( | double * | sumData, | |
| int | totalsize | |||
| ) | [inherited] |
Definition at line 1001 of file trace-summary.C.
References TraceSummaryBOC::_maxBinSize, CkContinueExit(), Converse::CkNumPes(), xi::fname, xi::numEntries, and version.
Referenced by TraceSummaryBOC::shrink().


| void TraceSummaryBOC::initCCS | ( | ) | [inherited] |
for TraceSummaryBOC
Definition at line 1025 of file trace-summary.C.
References CcdCallOnConditionKeep(), TraceSummaryBOC::ccsBufferedData, CcsRegisterHandler(), Converse::CkMyPe(), TraceSummaryBOC::collectionGranularity, TraceSummaryBOC::firstTime, TraceSummaryBOC::indicesPerBlock, TraceSummaryBOC::lastRequestedIndexBlock, TraceSummaryBOC::nBufferedBins, startCollectData(), and summaryCcsStreaming.

| void TraceSummaryBOC::ccsRequestSummaryDouble | ( | CkCcsRequestMsg * | m | ) | [inherited] |
Return summary information as double precision values for each sample period.
The actual data collection is in double precision values.
The units on the returned values are total execution time across all PEs.
Definition at line 1060 of file trace-summary.C.
References TraceSummaryBOC::ccsBufferedData, CcsSendDelayedReply(), Converse::CkMyPe(), CkVec< T >::free(), CkVec< T >::getVec(), CkVec< T >::length(), and CkCcsRequestMsg::reply.

| void TraceSummaryBOC::ccsRequestSummaryUnsignedChar | ( | CkCcsRequestMsg * | m | ) | [inherited] |
Return summary information as unsigned char values for each sample period.
The actual data collection is in double precision values.
This returns the utilization in a range from 0 to 200.
Definition at line 1091 of file trace-summary.C.
References TraceSummaryBOC::ccsBufferedData, CcsSendDelayedReply(), Converse::CkMyPe(), Converse::CkNumPes(), CkVec< T >::free(), CkVec< T >::getVec(), CkVec< T >::length(), and CkCcsRequestMsg::reply.

| void TraceSummaryBOC::collectSummaryData | ( | double | startTime, | |
| double | binSize, | |||
| int | numBins | |||
| ) | [inherited] |
Definition at line 1153 of file trace-summary.C.
References cb, CkReduction::sum_double, and TraceSummaryBOC::summaryDataCollected().

| void TraceSummaryBOC::summaryDataCollected | ( | double * | recvData, | |
| int | numBins | |||
| ) | [inherited] |
Definition at line 1176 of file trace-summary.C.
References TraceSummaryBOC::ccsBufferedData, Converse::CkMyPe(), and CkVec< T >::insertAtEnd().
Referenced by TraceSummaryBOC::collectSummaryData().


| void TraceSummaryBOC::startSumOnly | ( | ) | [inherited] |
Definition at line 1191 of file trace-summary.C.
References Converse::CkMyPe(), p, and size.

| void TraceSummaryBOC::askSummary | ( | int | size | ) | [inherited] |
Definition at line 1200 of file trace-summary.C.
References cb, BinEntry::getIdleTime(), n, TraceSummaryBOC::sendSummaryBOC(), CkReduction::sum_double, and BinEntry::time().

| void TraceSummaryBOC::sendSummaryBOC | ( | double * | results, | |
| int | n | |||
| ) | [inherited] |
Definition at line 1224 of file trace-summary.C.
References TraceSummaryBOC::bins, CkContinueExit(), Converse::CkMyPe(), int, TraceSummaryBOC::nBins, TraceSummaryBOC::nTracedPEs, stats::time(), and TraceSummaryBOC::write().
Referenced by TraceSummaryBOC::askSummary().


| void TraceSummaryBOC::write | ( | void | ) | [private, inherited] |
Definition at line 1240 of file trace-summary.C.
References _entryTable, TraceSummaryBOC::bins, Converse::CkMyPe(), Converse::CkNumPes(), CmiAbort(), TraceSummaryBOC::count, xi::fname, TraceSummaryBOC::nBins, TraceSummaryBOC::nTracedPEs, xi::numEntries, BinEntry::time(), PUP::u, version, BinEntry::write(), and writeU().
Referenced by TraceSummaryBOC::sendSummaryBOC().


| void TraceUtilization::beginExecute | ( | CmiObjId * | tid | ) | [virtual, inherited] |
Reimplemented from Trace.
Definition at line 45 of file trace-utilization.C.
References _threadEP, and TraceUtilization::beginExecute().

| void TraceUtilization::beginExecute | ( | envelope * | e, | |
| void * | obj | |||
| ) | [virtual, inherited] |
Reimplemented from Trace.
Definition at line 50 of file trace-utilization.C.
References _threadEP, and envelope::getEpIdx().
Referenced by TraceUtilization::beginExecute().


| void TraceUtilization::beginExecute | ( | int | event, | |
| int | msgType, | |||
| int | ep, | |||
| int | srcPe, | |||
| int | mlen = 0, |
|||
| CmiObjId * | idx = NULL, |
|||
| void * | obj = NULL | |||
| ) | [virtual, inherited] |
Reimplemented from Trace.
Definition at line 61 of file trace-utilization.C.
References TraceUtilization::execEp, TraceUtilization::start, and TraceTimer().

| void TraceUtilization::endExecute | ( | void | ) | [virtual, inherited] |
Reimplemented from Trace.
Definition at line 73 of file trace-utilization.C.
References TraceUtilization::execEp, TraceUtilization::start, TraceTimer(), and TraceUtilization::updateCpuTime().

| void TraceUtilization::addEventType | ( | int | eventType | ) | [inherited] |
Definition at line 93 of file trace-utilization.C.
| void TraceUtilizationBOC::ccsRequestSumDetailCompressed | ( | CkCcsRequestMsg * | m | ) | [inherited] |
Entry methods:.
Send back to the client compressed sum-detail style measurements about the utilization for each active PE combined across all PEs.
The data format sent by this handler is a bunch of records(one for each bin) of the following format: samples (EP,utilization)*
One example record for two EPS that executed during the sample period. EP 3 used 150/200 of the time while EP 122 executed for 20/200 of the time. All of these would be packed as bytes into the message: 2 3 150 122 20
Definition at line 115 of file trace-utilization.C.
References PUP::b, compressedBuffer::buffer(), CcsSendDelayedReply(), compressedBuffer::datalength(), emptyCompressedBuffer(), fakeCompressedMessage(), compressedBuffer::freeBuf(), CkReductionMsg::getData(), CkReductionMsg::getSize(), msg, CkCcsRequestMsg::reply, and TraceUtilizationBOC::storedSumDetailResults.

| void TraceUtilizationBOC::collectSumDetailData | ( | ) | [inherited] |
Definition at line 153 of file trace-utilization.C.
References PUP::b, compressedBuffer::buffer(), cb, TraceUtilization::compressNRecentSumDetail(), TraceUtilization::cpuTimeEntriesAvailable(), TraceUtilization::cpuTimeEntriesSentSoFar(), compressedBuffer::datalength(), fakeCompressedMessage(), compressedBuffer::freeBuf(), sumDetailCompressedReducer, and PUP::t.

| void TraceUtilizationBOC::sumDetailDataCollected | ( | CkReductionMsg * | msg | ) | [inherited] |
Definition at line 181 of file trace-utilization.C.
References averageUtilizationInBuffer(), PUP::b, Converse::CkMyPe(), CkReductionMsg::getData(), and TraceUtilizationBOC::storedSumDetailResults.

| void TraceUtilization::writeSts | ( | void | ) | [inherited] |
Definition at line 197 of file trace-utilization.C.
References CmiAbort(), xi::fname, and traceWriteSTS().
Referenced by TraceUtilization::initMem().


Definition at line 483 of file trace-utilization.C.
References PUP::a, TraceUtilization::cpuTime, TraceUtilization::epInfoSize, and TraceUtilization::getEpInfoSize().
Referenced by TraceUtilization::compressNRecentSumDetail().


| compressedBuffer TraceUtilization::compressNRecentSumDetail | ( | int | desiredBinsToSend | ) | [inherited] |
Create a compressed buffer of the n most recent sum detail samples.
Definition at line 498 of file trace-utilization.C.
References PUP::b, Converse::CkMyPe(), Converse::CkNumPes(), TraceUtilization::cpuTimeEntriesSentSoFar(), TraceUtilization::getEpInfoSize(), TraceUtilization::getUtilization(), compressedBuffer::increment(), TraceUtilization::incrementNumCpuTimeEntriesSent(), xi::numEntries, compressedBuffer::push(), and TraceUtilization::sumUtilization().
Referenced by TraceUtilizationBOC::collectSumDetailData().


Definition at line 22 of file trace-common.C.
Referenced by arg_init(), FEM_AdaptL::edge_bisect(), FEM_AdaptL::edge_contraction(), FEM_AdaptL::edge_flip(), and FEM_AdaptL::vertex_remove().
Definition at line 35 of file trace-common.C.
Definition at line 47 of file trace-common.C.
Referenced by traceCommonInit(), and TraceProjectionsInit::TraceProjectionsInit().
Definition at line 48 of file trace-common.C.
Referenced by traceCommonInit(), and TraceProjectionsInit::TraceProjectionsInit().
Definition at line 49 of file trace-common.C.
Referenced by traceCommonInit(), and TraceProjectionsInit::TraceProjectionsInit().
Definition at line 50 of file trace-common.C.
Referenced by traceCommonInit(), and TraceProjectionsInit::TraceProjectionsInit().
Definition at line 51 of file trace-common.C.
Referenced by traceCommonInit(), and TraceProjectionsInit::TraceProjectionsInit().
| double entryThreshold |
Definition at line 52 of file trace-common.C.
Referenced by traceCommonInit(), and TraceProjectionsInit::TraceProjectionsInit().
Tracing-specific registered Charm entities:.
Definition at line 58 of file trace-common.C.
Referenced by traceCommonInit().
Definition at line 58 of file trace-common.C.
Referenced by TraceUtilization::beginExecute(), TraceTau::beginExecute(), TraceSummary::beginExecute(), TraceSimple::beginExecute(), TraceCounter::beginExecute(), TraceBluegene::bgDummyBeginExec(), charm_beginExecute(), charm_endExecute(), controlPointManager::doExitNow(), traceCommonInit(), and TraceBluegene::userBracketEvent().
Definition at line 59 of file trace-common.C.
Referenced by TraceSummary::endPack(), and traceCommonInit().
Definition at line 60 of file trace-common.C.
Referenced by TraceSummary::endUnpack(), and traceCommonInit().
Definition at line 47 of file trace-common.C.
Referenced by traceCommonInit(), and TraceProjectionsInit::TraceProjectionsInit().
Definition at line 48 of file trace-common.C.
Referenced by traceCommonInit(), and TraceProjectionsInit::TraceProjectionsInit().
Definition at line 49 of file trace-common.C.
Referenced by traceCommonInit(), and TraceProjectionsInit::TraceProjectionsInit().
Definition at line 50 of file trace-common.C.
Referenced by traceCommonInit(), and TraceProjectionsInit::TraceProjectionsInit().
Definition at line 51 of file trace-common.C.
Referenced by traceCommonInit(), and TraceProjectionsInit::TraceProjectionsInit().
| double entryThreshold |
Definition at line 52 of file trace-common.C.
Referenced by traceCommonInit(), and TraceProjectionsInit::TraceProjectionsInit().
Tracing-specific registered Charm entities:.
Definition at line 58 of file trace-common.C.
Referenced by traceCommonInit().
Definition at line 58 of file trace-common.C.
Referenced by TraceUtilization::beginExecute(), TraceTau::beginExecute(), TraceSummary::beginExecute(), TraceSimple::beginExecute(), TraceCounter::beginExecute(), TraceBluegene::bgDummyBeginExec(), charm_beginExecute(), charm_endExecute(), controlPointManager::doExitNow(), traceCommonInit(), and TraceBluegene::userBracketEvent().
Definition at line 59 of file trace-common.C.
Referenced by TraceSummary::endPack(), and traceCommonInit().
Definition at line 60 of file trace-common.C.
Referenced by TraceSummary::endUnpack(), and traceCommonInit().
Definition at line 61 of file trace-common.C.
Definition at line 61 of file trace-common.C.
Definition at line 61 of file trace-common.C.
| int papiEvents[NUMPAPIEVENTS] |
Referenced by traceCommonInit(), and LogPool::writeSts().
const int NUM_EXTRA_PERF = 6 [static] |
Definition at line 30 of file trace-counter.C.
Referenced by StatTable::doReduction(), and StatTableReduction().
int _numEvents = 0 [static] |
Definition at line 39 of file trace-counter.C.
Referenced by SumLogPool::writeSts(), and CountLogPool::writeSts().
const int NUM_COUNTER_ARGS = 32 [static] |
The following is the list of arguments that can be passed to the +counter{1|2} command line arguments.
To add or change, change NUM_COUNTER_ARGS and follow the examples Use three constructor arguments: 1) Code (for SGI libperfex) associated with counter. 2) String to be entered on the command line. 3) String that is the description of the counter. All NUM_COUNTER_ARGS are automatically registered via TraceCounter::TraceCounter() definition.
Definition at line 148 of file trace-counter.C.
Referenced by TraceCounter::TraceCounter(), and TraceCounter::traceInit().
Definition at line 149 of file trace-counter.C.
| bool checknested = false |
Definition at line 26 of file trace-projections.C.
Definition at line 30 of file trace-projections.C.
Definition at line 31 of file trace-projections.C.
Definition at line 39 of file trace-projections.C.
Referenced by KMeansBOC::collectKMeansData(), and registerOutlierReduction().
Definition at line 40 of file trace-projections.C.
Referenced by KMeansBOC::collectDistances(), and registerOutlierReduction().
Definition at line 77 of file trace-projections.C.
int _numEvents = 0 [static] |
Definition at line 21 of file trace-summary.C.
int compressedBuffer::pos [inherited] |
< byte position just beyond the previously read/written data
Definition at line 42 of file trace-summary.C.
Referenced by averageUtilizationInBuffer(), compressedBuffer::compressedBuffer(), compressedBuffer::currentPtr(), compressedBuffer::datalength(), compressedBuffer::init(), isCompressedBufferSane(), moveTinyEntriesToOther(), compressedBuffer::peek(), compressedBuffer::peekSecond(), compressedBuffer::pop(), printCompressedBuf(), and compressedBuffer::push().
Definition at line 149 of file trace-summary.C.
Definition at line 150 of file trace-summary.C.
Referenced by TraceSummaryBOC::initCCS(), and TraceSummaryInit::TraceSummaryInit().
Definition at line 152 of file trace-summary.C.
Referenced by CombineSummary(), TraceSummary::TraceSummary(), SumLogPool::write(), and SumLogPool::~SumLogPool().
Definition at line 153 of file trace-summary.C.
Referenced by CombineSummary(), TraceSummary::endExecute(), TraceSummary::endPack(), TraceSummary::endUnpack(), SumLogPool::initMem(), SumLogPool::shrink(), TraceSummary::TraceSummary(), SumLogPool::write(), and SumLogPool::~SumLogPool().
| double epThreshold |
Definition at line 132 of file trace-summary.h.
Referenced by SumEntryInfo::setTime(), and TraceSummary::TraceSummary().
| double epInterval |
Definition at line 133 of file trace-summary.h.
Referenced by SumEntryInfo::setTime(), and TraceSummary::TraceSummary().
| CProxy_TraceUtilizationBOC traceUtilizationGroupProxy |
Definition at line 9 of file trace-utilization.C.
Referenced by collectUtilizationData(), and TraceUtilizationInit::TraceUtilizationInit().
A reduction type for merging compressed sum detail data.
Definition at line 13 of file trace-utilization.C.
Referenced by _createTraceutilization(), and TraceUtilizationBOC::collectSumDetailData().
| CProxy_TraceUtilizationBOC traceUtilizationGroupProxy |
Definition at line 9 of file trace-utilization.C.
Referenced by collectUtilizationData(), and TraceUtilizationInit::TraceUtilizationInit().
1.5.5