
#include <ckreduction.h>
Definition at line 113 of file ckreduction.h.
| typedef CkReductionMsg*(* CkReduction::reducerFn)(int nMsg, CkReductionMsg **msgs) |
Definition at line 127 of file ckreduction.h.
| CkReduction::CkReduction | ( | ) | [private] |
Definition at line 1794 of file ckreduction.C.
| CkReduction::reducerType CkReduction::addReducer | ( | reducerFn | fn, | |
| bool | streamable = false, |
|||
| const char * | name = NULL | |||
| ) | [static] |
Definition at line 1798 of file ckreduction.C.
References CmiMyRank(), index, and reducerTable().
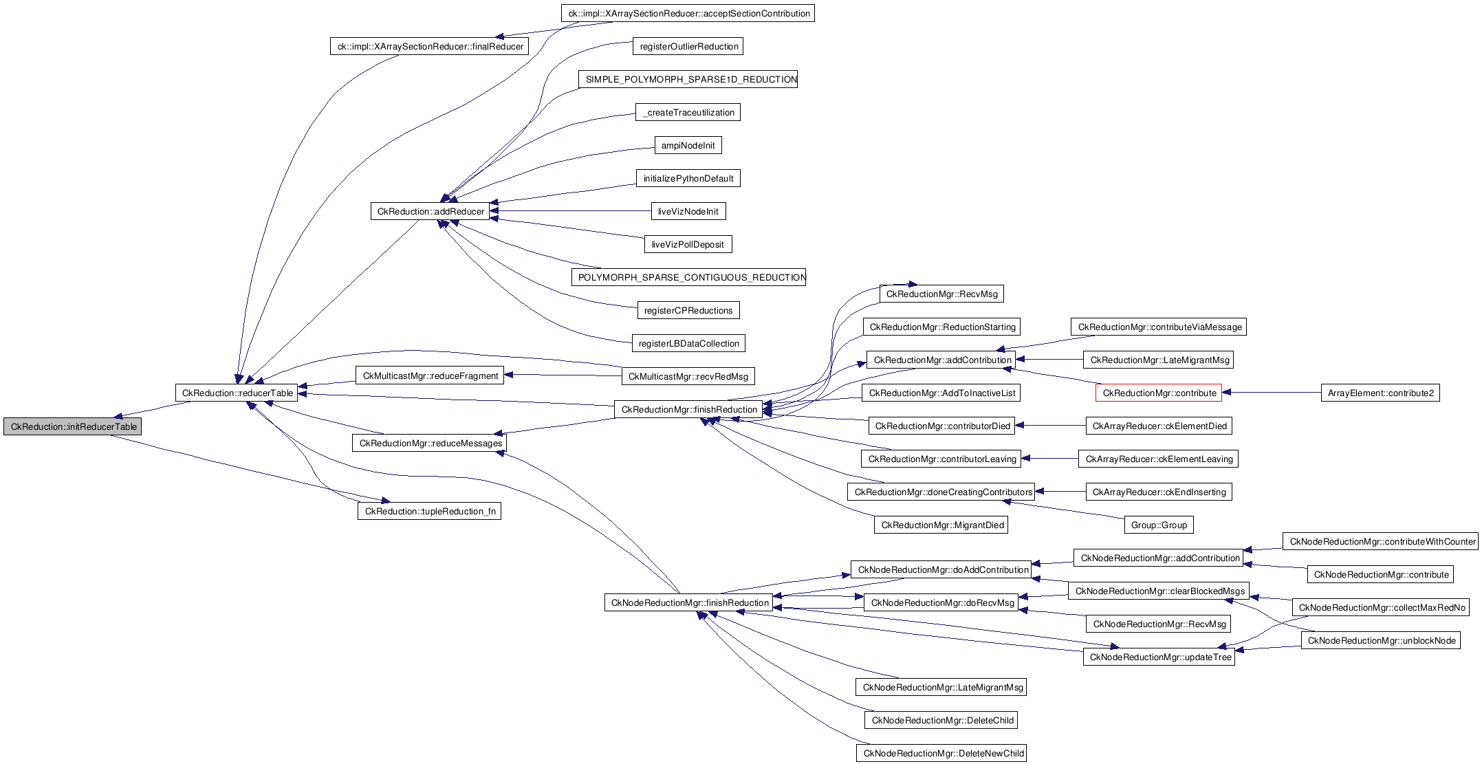
Referenced by _createTraceutilization(), ampiNodeInit(), initializePythonDefault(), liveVizNodeInit(), liveVizPollDeposit(), POLYMORPH_SPARSE_CONTIGUOUS_REDUCTION(), registerCPReductions(), registerLBDataCollection(), registerOutlierReduction(), and SIMPLE_POLYMORPH_SPARSE1D_REDUCTION().


| std::vector< CkReduction::reducerStruct > & CkReduction::reducerTable | ( | ) | [static, private] |
Definition at line 1939 of file ckreduction.C.
References initReducerTable().
Referenced by ck::impl::XArraySectionReducer::acceptSectionContribution(), addReducer(), ck::impl::XArraySectionReducer::finalReducer(), CkNodeReductionMgr::finishReduction(), CkReductionMgr::finishReduction(), CkMulticastMgr::recvRedMsg(), CkMulticastMgr::reduceFragment(), CkReductionMgr::reduceMessages(), and tupleReduction_fn().


| std::vector< CkReduction::reducerStruct > CkReduction::initReducerTable | ( | ) | [static, private] |
Definition at line 1812 of file ckreduction.C.
References concat_fn(), external_py, invalid_reducer_fn(), nop_fn(), set_fn(), statistics_fn(), and tupleReduction_fn().
Referenced by reducerTable().


| CkReductionMsg * CkReduction::tupleReduction_fn | ( | int | nMsgs, | |
| CkReductionMsg ** | msgs | |||
| ) | [static, private] |
Definition at line 1688 of file ckreduction.C.
References CkReductionMsg::buildFromTuple(), CmiAbort(), data, CkReductionMsg::data, CkReduction::tupleElement::data, CkReductionMsg::dataSize, CkReduction::tupleElement::dataSize, CkReductionMsg::gcount, CkReductionMsg::getData(), CkReductionMsg::getLength(), CkReductionMsg::getSize(), invalid, CkReductionMsg::log, CkReductionMsg::migratableContributor, msg, CkReductionMsg::reducer, CkReduction::tupleElement::reducer, reducerTable(), CkReductionMsg::sourceFlag, CkReductionMsg::toTuple(), and CkReductionMsg::userFlag.
Referenced by initReducerTable().


friend class CkReductionMgr [friend] |
Definition at line 259 of file ckreduction.h.
friend class CkNodeReductionMgr [friend] |
Definition at line 260 of file ckreduction.h.
friend class CkMulticastMgr [friend] |
Definition at line 261 of file ckreduction.h.
friend class ck::impl::XArraySectionReducer [friend] |
Definition at line 262 of file ckreduction.h.
1.5.5