
Go to the source code of this file.
Data Structures | |
| class | TCharmTraceLibList |
Functions | |
| CtvDeclare (TCharm *, _curTCharm) | |
| CkpvDeclare (bool, mapCreated) | |
| CsvDeclare (funcmap *, tcharm_funcmap) | |
| void | TCHARM_Api_trace (const char *routineName, const char *libraryName) noexcept |
| int | TCHARM_Register_thread_function (TCHARM_Thread_data_start_fn fn) |
| TCHARM_Thread_data_start_fn | getTCharmThreadFunction (int idx) |
| static void | startTCharmThread (TCharmInitMsg *msg) |
| void | checkPupMismatch (PUP::er &p, int expected, const char *where) |
| CkArrayID | TCHARM_Get_threads () |
| void | TCHARM_Set_fallback_setup (TCHARM_Fallback_setup_fn f) |
| void | TCHARM_Call_fallback_setup () |
| CLINKAGE int | TCHARM_Get_num_chunks () |
| FLINKAGE int | FTN_NAME (TCHARM_GET_NUM_CHUNKS, tcharm_get_num_chunks)() |
| CLINKAGE void | TCHARM_Set_stack_size (int newStackSize) |
| FLINKAGE void | FTN_NAME (TCHARM_SET_STACK_SIZE, tcharm_set_stack_size) |
| CLINKAGE void | TCHARM_Set_exit () |
| CLINKAGE void | TCHARM_Create (int nThreads, int threadFn) |
| FLINKAGE void | FTN_NAME (TCHARM_CREATE, tcharm_create) |
| static CProxy_TCharm | TCHARM_Build_threads (TCharmInitMsg *msg) |
| CLINKAGE void | TCHARM_Create_data (int nThreads, int threadFn, void *threadData, int threadDataLen) |
| FLINKAGE void | FTN_NAME (TCHARM_CREATE_DATA, tcharm_create_data) |
| CkGroupID | CkCreatePropMap () |
| CkArrayOptions | TCHARM_Attach_start (CkArrayID *retTCharmArray, int *retNumElts) |
| void | TCHARM_Suspend () |
| Suspend the current thread. Resume by calling thread->resume(). | |
| CLINKAGE int | TCHARM_Element () |
| CLINKAGE int | TCHARM_Num_elements () |
| FLINKAGE int | FTN_NAME (TCHARM_ELEMENT, tcharm_element)() |
| FLINKAGE int | FTN_NAME (TCHARM_NUM_ELEMENTS, tcharm_num_elements)() |
| static void | checkAddress (void *data) |
| CLINKAGE int | TCHARM_Register (void *data, TCHARM_Pup_fn pfn) |
| FLINKAGE int | FTN_NAME (TCHARM_REGISTER, tcharm_register) |
| CLINKAGE void * | TCHARM_Get_userdata (int id) |
| FLINKAGE void * | FTN_NAME (TCHARM_GET_USERDATA, tcharm_get_userdata) |
| CLINKAGE void | TCHARM_Set_global (int globalID, void *new_value, TCHARM_Pup_global_fn pup_or_NULL) |
| CLINKAGE void * | TCHARM_Get_global (int globalID) |
| CLINKAGE void | TCHARM_Migrate () |
| FORTRAN_AS_C (TCHARM_MIGRATE, TCHARM_Migrate, tcharm_migrate,(void),()) | |
| FORTRAN_AS_C (TCHARM_ASYNC_MIGRATE, TCHARM_Async_Migrate, tcharm_async_migrate,(void),()) | |
| FORTRAN_AS_C (TCHARM_ALLOW_MIGRATE, TCHARM_Allow_Migrate, tcharm_allow_migrate,(void),()) | |
| CLINKAGE void | TCHARM_Evacuate () |
| FORTRAN_AS_C (TCHARM_MIGRATE_TO, TCHARM_Migrate_to, tcharm_migrate_to,(int *destPE),(*destPE)) CLINKAGE void TCHARM_Yield() | |
| FORTRAN_AS_C (TCHARM_YIELD, TCHARM_Yield, tcharm_yield,(void),()) | |
| FORTRAN_AS_C (TCHARM_BARRIER, TCHARM_Barrier, tcharm_barrier,(void),()) | |
| FORTRAN_AS_C (TCHARM_DONE, TCHARM_Done, tcharm_done,(int *exitcode),(*exitcode)) CLINKAGE double TCHARM_Wall_timer() | |
| FLINKAGE int | FTN_NAME (TCHARM_IARGC, tcharm_iargc)() |
| FLINKAGE void | FTN_NAME (TCHARM_GETARG, tcharm_getarg) |
| void | _initCharm (int argc, char **argv) |
| This is the main charm setup routine. | |
| CLINKAGE void | TCHARM_Init (int *argc, char ***argv) |
| FLINKAGE void | FTN_NAME (TCHARM_INIT, tcharm_init)() |
| CLINKAGE int | TCHARM_System (const char *shell_command) |
Variables | |
| static int | lastNumChunks = 0 |
| static TCharmTraceLibList | tcharm_tracelibs |
| static bool | tcharm_nomig = false |
| bool | tcharm_nothreads = false |
| static int | tcharm_stacksize = TCHARM_STACKSIZE_DEFAULT |
| static bool | tcharm_initted = false |
| static CkGroupID | mapID |
| static char * | mapping = NULL |
| static CkVec < TCHARM_Thread_data_start_fn > | threadFnTable |
| static TCHARM_Fallback_setup_fn | g_fallbackSetup = NULL |
| TCHARM_Thread_options | g_tcharmOptions (1) |
| CtvDeclare | ( | TCharm * | , | |
| _curTCharm | ||||
| ) |
| CkpvDeclare | ( | bool | , | |
| mapCreated | ||||
| ) |
| CsvDeclare | ( | funcmap * | , | |
| tcharm_funcmap | ||||
| ) |
| void TCHARM_Api_trace | ( | const char * | routineName, | |
| const char * | libraryName | |||
| ) |
Definition at line 127 of file tcharm.C.
References Converse::CkMyPe(), CmiPrintf(), CmiPrintStackTrace(), TCharm::getElement(), TCharmTraceLibList::isTracing(), and where.

| int TCHARM_Register_thread_function | ( | TCHARM_Thread_data_start_fn | fn | ) |
Definition at line 145 of file tcharm.C.
References idx, CkVec< T >::push_back(), and CkVec< T >::size().
Referenced by ampiNodeInit(), and MBlockNodeInit().


| TCHARM_Thread_data_start_fn getTCharmThreadFunction | ( | int | idx | ) |
Definition at line 152 of file tcharm.C.
Referenced by startTCharmThread().

| static void startTCharmThread | ( | TCharmInitMsg * | msg | ) | [static] |
Definition at line 158 of file tcharm.C.
References TCharm::activateThread(), TCharmInitMsg::data, TCharm::deactivateThread(), getTCharmThreadFunction(), and TCharmInitMsg::threadFn.
Referenced by TCharm::run(), and TCharm::TCharm().


Definition at line 233 of file tcharm.C.
Referenced by TCharm::pup(), and TCharm::pupThread().

| CkArrayID TCHARM_Get_threads | ( | void | ) |
Definition at line 539 of file tcharm.C.
References TCharm::get(), and TCharm::getProxy().

| void TCHARM_Set_fallback_setup | ( | TCHARM_Fallback_setup_fn | f | ) |
Definition at line 600 of file tcharm.C.
References g_fallbackSetup.
Referenced by ampiNodeInit(), armciProcInit(), and MBlockProcInit().

| void TCHARM_Call_fallback_setup | ( | void | ) |
Definition at line 604 of file tcharm.C.
References g_fallbackSetup.
Referenced by TCHARM_User_setup().

| CLINKAGE int TCHARM_Get_num_chunks | ( | void | ) |
Definition at line 617 of file tcharm.C.
References argv, CkGetArgv(), Converse::CkMyPe(), Converse::CkNumPes(), CmiGetArgIntDesc(), and lastNumChunks.
Referenced by ampiCreateMain(), ArmciDefaultSetup(), FTN_NAME(), and MBlockFallbackSetup().


| FLINKAGE int FTN_NAME | ( | TCHARM_GET_NUM_CHUNKS | , | |
| tcharm_get_num_chunks | ||||
| ) |
Definition at line 628 of file tcharm.C.
References TCHARM_Get_num_chunks().

| CLINKAGE void TCHARM_Set_stack_size | ( | int | newStackSize | ) |
Definition at line 647 of file tcharm.C.
References g_tcharmOptions, and TCHARM_Thread_options::stackSize.
Referenced by FTN_NAME().

| FLINKAGE void FTN_NAME | ( | TCHARM_SET_STACK_SIZE | , | |
| tcharm_set_stack_size | ||||
| ) |
Definition at line 652 of file tcharm.C.
References TCHARM_Set_stack_size().

| CLINKAGE void TCHARM_Set_exit | ( | void | ) |
Definition at line 656 of file tcharm.C.
References TCHARM_Thread_options::exitWhenDone, and g_tcharmOptions.
Referenced by TCharmMain::TCharmMain().

Definition at line 659 of file tcharm.C.
References TCHARM_Create_data().
Referenced by ArmciDefaultSetup(), FTN_NAME(), and MBlockFallbackSetup().


| FLINKAGE void FTN_NAME | ( | TCHARM_CREATE | , | |
| tcharm_create | ||||
| ) |
Definition at line 666 of file tcharm.C.
References TCHARM_Create().

| static CProxy_TCharm TCHARM_Build_threads | ( | TCharmInitMsg * | msg | ) | [static] |
Definition at line 696 of file tcharm.C.
References CkCreatePropMap(), haveConfigurableRRMap(), mapping, TCharmInitMsg::numElements, CkArrayOptions::setMap(), CkArrayOptions::setSectionAutoDelegate(), and CkArrayOptions::setStaticInsertion().
Referenced by TCHARM_Create_data().


| CLINKAGE void TCHARM_Create_data | ( | int | nThreads, | |
| int | threadFn, | |||
| void * | threadData, | |||
| int | threadDataLen | |||
| ) |
Definition at line 673 of file tcharm.C.
References TCharmInitMsg::data, g_tcharmOptions, msg, TCharmInitMsg::numElements, TCHARM_Build_threads(), and TCHARM_Thread_options::TCHARM_Thread_options().
Referenced by ampiCreateMain(), FTN_NAME(), and TCHARM_Create().


| FLINKAGE void FTN_NAME | ( | TCHARM_CREATE_DATA | , | |
| tcharm_create_data | ||||
| ) |
Definition at line 688 of file tcharm.C.
References TCHARM_Create_data().

| CkGroupID CkCreatePropMap | ( | ) |
| CkArrayOptions TCHARM_Attach_start | ( | CkArrayID * | retTCharmArray, | |
| int * | retNumElts | |||
| ) |
Definition at line 735 of file tcharm.C.
References CkArrayOptions::bindTo(), TCharm::get(), TCharm::getNumElements(), and TCharm::getProxy().
Referenced by ampiInit(), ARMCI_Init(), and MBLK_Init().


| void TCHARM_Suspend | ( | void | ) |
Suspend the current thread. Resume by calling thread->resume().
Definition at line 751 of file tcharm.C.
References TCharm::get(), and TCharm::suspend().

| CLINKAGE int TCHARM_Element | ( | void | ) |
Definition at line 759 of file tcharm.C.
References TCharm::get(), and TCharm::getElement().
Referenced by AMPI_Register_main(), ampiInit(), ARMCI_Init(), ARMCI_Myid(), FTN_NAME(), MBLK_Get_myblock(), MBLK_Init(), and MBLK_Print().


| CLINKAGE int TCHARM_Num_elements | ( | void | ) |
Definition at line 764 of file tcharm.C.
References TCharm::get(), and TCharm::getNumElements().
Referenced by ARMCI_Procs(), FTN_NAME(), and MBLK_Get_nblocks().


| FLINKAGE int FTN_NAME | ( | TCHARM_ELEMENT | , | |
| tcharm_element | ||||
| ) |
Definition at line 770 of file tcharm.C.
References TCHARM_Element().

| FLINKAGE int FTN_NAME | ( | TCHARM_NUM_ELEMENTS | , | |
| tcharm_num_elements | ||||
| ) |
Definition at line 772 of file tcharm.C.
References TCHARM_Num_elements().

| static void checkAddress | ( | void * | data | ) | [static] |
Definition at line 776 of file tcharm.C.
References Converse::CkMyPe(), CmiIsomallocEnabled(), CmiIsomallocInRange(), CmiThreadIs(), tcharm_nomig, and tcharm_nothreads.
Referenced by FTN_NAME(), and TCHARM_Register().


| CLINKAGE int TCHARM_Register | ( | void * | data, | |
| TCHARM_Pup_fn | pfn | |||
| ) |
Definition at line 791 of file tcharm.C.
Referenced by AMPI_Register_pup(), and MBLK_Register().

| FLINKAGE int FTN_NAME | ( | TCHARM_REGISTER | , | |
| tcharm_register | ||||
| ) |
Definition at line 797 of file tcharm.C.
References TCharm::add(), checkAddress(), data, and TCharm::get().

| CLINKAGE void* TCHARM_Get_userdata | ( | int | id | ) |
Definition at line 805 of file tcharm.C.
References TCharm::get(), and TCharm::lookupUserData().
Referenced by AMPI_Get_pup_data(), FTN_NAME(), and MBLK_Get_registered().


| FLINKAGE void* FTN_NAME | ( | TCHARM_GET_USERDATA | , | |
| tcharm_get_userdata | ||||
| ) |
Definition at line 810 of file tcharm.C.
References TCHARM_Get_userdata().

| CLINKAGE void TCHARM_Set_global | ( | int | globalID, | |
| void * | new_value, | |||
| TCHARM_Pup_global_fn | pup_or_NULL | |||
| ) |
Definition at line 814 of file tcharm.C.
Referenced by FEM_Init(), IDXL_Init(), pupFEM_Chunk(), and pupIDXL_Chunk().

| CLINKAGE void* TCHARM_Get_global | ( | int | globalID | ) |
Definition at line 825 of file tcharm.C.
Referenced by FEM_Init(), FEM_chunk::get(), FEMchunk::get(), IDXL_Chunk::getNULL(), IDXL_Init(), pupFEM_Chunk(), and pupIDXL_Chunk().

| CLINKAGE void TCHARM_Migrate | ( | void | ) |
Definition at line 834 of file tcharm.C.
Referenced by AMPI_Migrate(), and ARMCI_Migrate().

| FORTRAN_AS_C | ( | TCHARM_MIGRATE | , | |
| TCHARM_Migrate | , | |||
| tcharm_migrate | , | |||
| (void) | , | |||
| () | ||||
| ) |
Definition at line 844 of file tcharm.C.
References TCharm::async_migrate(), and TCharm::get().

| FORTRAN_AS_C | ( | TCHARM_ASYNC_MIGRATE | , | |
| TCHARM_Async_Migrate | , | |||
| tcharm_async_migrate | , | |||
| (void) | , | |||
| () | ||||
| ) |
Definition at line 851 of file tcharm.C.
References TCharm::allow_migrate(), and TCharm::get().

| FORTRAN_AS_C | ( | TCHARM_ALLOW_MIGRATE | , | |
| TCHARM_Allow_Migrate | , | |||
| tcharm_allow_migrate | , | |||
| (void) | , | |||
| () | ||||
| ) |
Definition at line 858 of file tcharm.C.
References TCharm::get(), and TCharm::migrateTo().

| CLINKAGE void TCHARM_Evacuate | ( | ) |
Definition at line 867 of file tcharm.C.
References TCharm::evacuate(), and TCharm::get().
Referenced by AMPI_Evacuate().


| FORTRAN_AS_C | ( | TCHARM_MIGRATE_TO | , | |
| TCHARM_Migrate_to | , | |||
| tcharm_migrate_to | , | |||
| (int *destPE) | , | |||
| * | destPE | |||
| ) |
Definition at line 874 of file tcharm.C.
References TCharm::get(), and TCharm::schedule().

| FORTRAN_AS_C | ( | TCHARM_YIELD | , | |
| TCHARM_Yield | , | |||
| tcharm_yield | , | |||
| (void) | , | |||
| () | ||||
| ) |
Definition at line 882 of file tcharm.C.
References TCharm::barrier(), and TCharm::get().

| FORTRAN_AS_C | ( | TCHARM_BARRIER | , | |
| TCHARM_Barrier | , | |||
| tcharm_barrier | , | |||
| (void) | , | |||
| () | ||||
| ) |
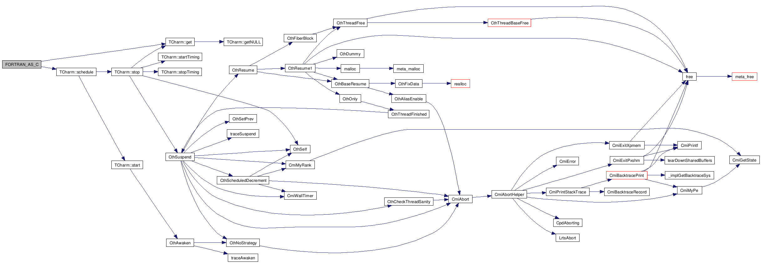
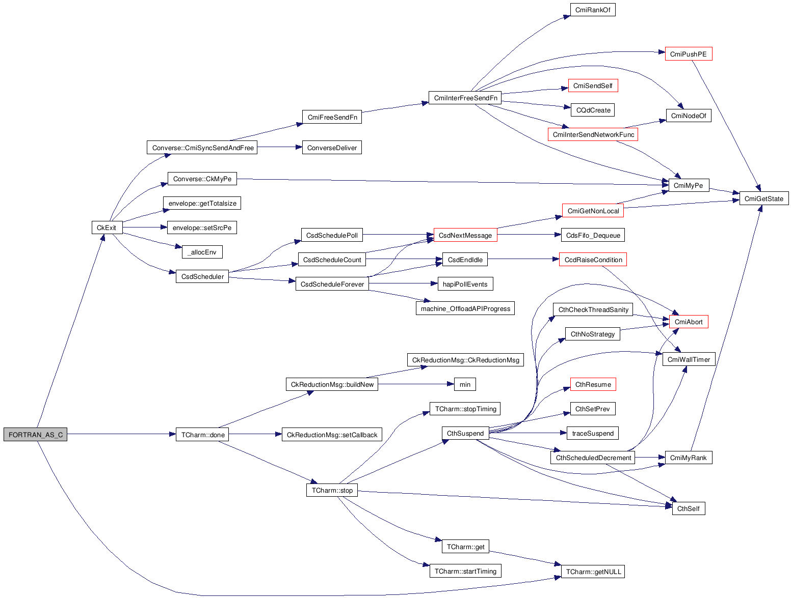
Definition at line 889 of file tcharm.C.
References c, CkExit(), TCharm::done(), and TCharm::getNULL().

| FORTRAN_AS_C | ( | TCHARM_DONE | , | |
| TCHARM_Done | , | |||
| tcharm_done | , | |||
| (int *exitcode) | , | |||
| * | exitcode | |||
| ) |
Definition at line 898 of file tcharm.C.
References c, TCharm::getNULL(), and TCharm::getTimeOffset().

| FLINKAGE int FTN_NAME | ( | TCHARM_IARGC | , | |
| tcharm_iargc | ||||
| ) |
Definition at line 915 of file tcharm.C.
References CkGetArgc().

| FLINKAGE void FTN_NAME | ( | TCHARM_GETARG | , | |
| tcharm_getarg | ||||
| ) |
Definition at line 920 of file tcharm.C.
References CkGetArgc(), CkGetArgv(), and src.

| CLINKAGE void TCHARM_Init | ( | int * | argc, | |
| char *** | argv | |||
| ) |
Definition at line 936 of file tcharm.C.
References _initCharm(), ConverseInit(), and tcharm_initted.
Referenced by FTN_NAME().


| FLINKAGE void FTN_NAME | ( | TCHARM_INIT | , | |
| tcharm_init | ||||
| ) |
Definition at line 943 of file tcharm.C.
References argc, argv, and TCHARM_Init().

| CLINKAGE int TCHARM_System | ( | const char * | shell_command | ) |
Definition at line 1043 of file tcharm.C.
References TCharm::get(), and TCharm::system().
Referenced by AMPI_System().


int lastNumChunks = 0 [static] |
TCharmTraceLibList tcharm_tracelibs [static] |
bool tcharm_nomig = false [static] |
Definition at line 47 of file tcharm.C.
Referenced by checkAddress(), TCharm::procInit(), TCharm::pup(), and TCharm::TCharm().
| bool tcharm_nothreads = false |
Definition at line 48 of file tcharm.C.
Referenced by checkAddress(), TCharm::procInit(), TCharm::run(), and TCharm::TCharm().
int tcharm_stacksize = TCHARM_STACKSIZE_DEFAULT [static] |
Definition at line 52 of file tcharm.C.
Referenced by TCharm::procInit(), and TCHARM_Thread_options::sanityCheck().
bool tcharm_initted = false [static] |
char* mapping = NULL [static] |
Definition at line 56 of file tcharm.C.
Referenced by TCharm::procInit(), ReadFileMap::procNum(), ReadFileMap::pup(), ReadFileMap::registerArray(), TCHARM_Build_threads(), and TeamLB::work().
CkVec<TCHARM_Thread_data_start_fn> threadFnTable [static] |
TCHARM_Fallback_setup_fn g_fallbackSetup = NULL [static] |
Definition at line 599 of file tcharm.C.
Referenced by TCHARM_Call_fallback_setup(), and TCHARM_Set_fallback_setup().
Referenced by TCHARM_Create_data(), TCHARM_Set_exit(), and TCHARM_Set_stack_size().
1.5.5