
#include <ckarrayindex.h>

Public Member Functions | |
| CkArrayID () | |
| CkArrayID (CkGroupID g) | |
| void | setZero (void) |
| bool | isZero (void) const |
| operator CkGroupID () const | |
| CkArray * | ckLocalBranch (void) const |
| void | pup (PUP::er &p) |
| bool | operator== (const CkArrayID &other) const |
Static Public Member Functions | |
| static CkArray * | CkLocalBranch (CkArrayID id) |
Private Attributes | |
| CkGroupID | _gid |
Friends | |
| bool | operator< (const CkArrayID &lhs, const CkArrayID &rhs) |
Definition at line 266 of file ckarrayindex.h.
| CkArrayID::CkArrayID | ( | ) | [inline] |
Definition at line 270 of file ckarrayindex.h.
| CkArrayID::CkArrayID | ( | CkGroupID | g | ) | [inline] |
Definition at line 271 of file ckarrayindex.h.
| void CkArrayID::setZero | ( | void | ) | [inline] |
Definition at line 272 of file ckarrayindex.h.
References _gid, and _ckGroupID::setZero().
Referenced by CProxy_ArrayBase::CProxy_ArrayBase().


| bool CkArrayID::isZero | ( | void | ) | const [inline] |
Definition at line 273 of file ckarrayindex.h.
References _gid, and _ckGroupID::isZero().
Referenced by CProxy_ArrayBase::ckCheck().


| CkArrayID::operator CkGroupID | ( | ) | const [inline] |
| CkArray* CkArrayID::ckLocalBranch | ( | void | ) | const [inline] |
Definition at line 275 of file ckarrayindex.h.
References _gid, and CkLocalBranch().
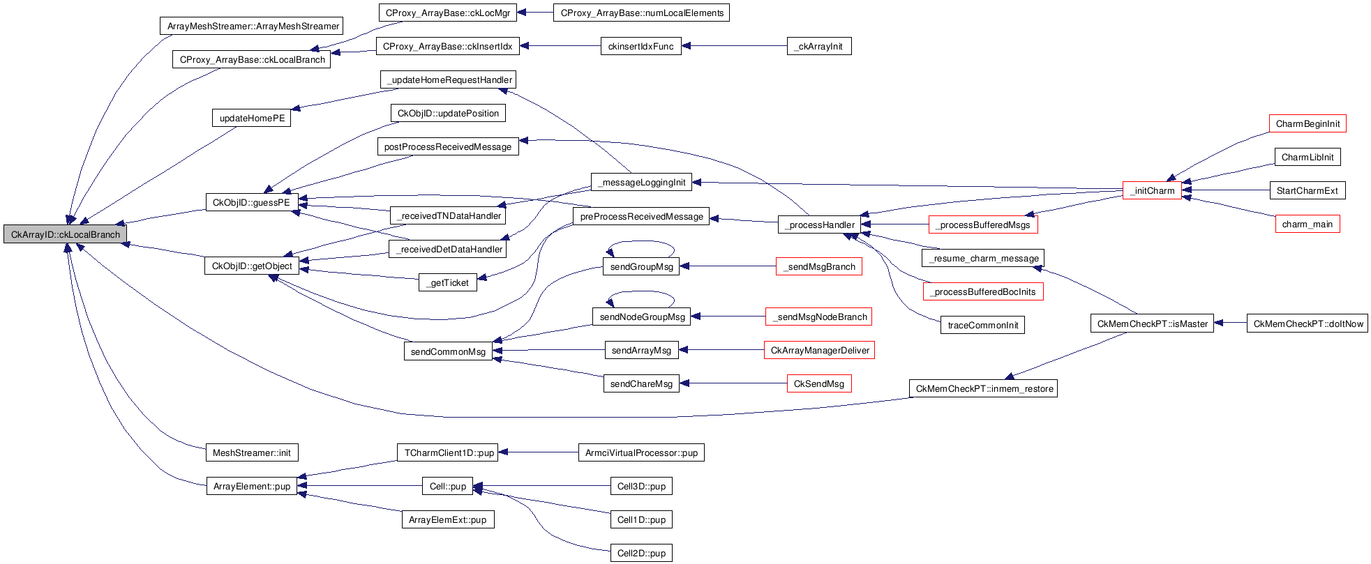
Referenced by ArrayMeshStreamer< dtype, itype, ClientType, RouterType, EntryMethod >::ArrayMeshStreamer(), CProxy_ArrayBase::ckLocalBranch(), CkObjID::getObject(), CkObjID::guessPE(), MeshStreamer< dtype >::init(), CkMemCheckPT::inmem_restore(), ArrayElement::pup(), and updateHomePE().


Definition at line 277 of file ckarrayindex.h.
Referenced by ckLocalBranch().

| void CkArrayID::pup | ( | PUP::er & | p | ) | [inline] |
Definition at line 279 of file ckarrayindex.h.
References _gid.
Referenced by CProxy_ArrayBase::pup(), and ArrayElement::pup().

Definition at line 283 of file ckarrayindex.h.
CkGroupID CkArrayID::_gid [private] |
Definition at line 268 of file ckarrayindex.h.
Referenced by ckLocalBranch(), isZero(), operator CkGroupID(), operator==(), pup(), and setZero().
1.5.5