
Go to the source code of this file.
Functions | |
| PUPbytes (liveVizConfig) | |
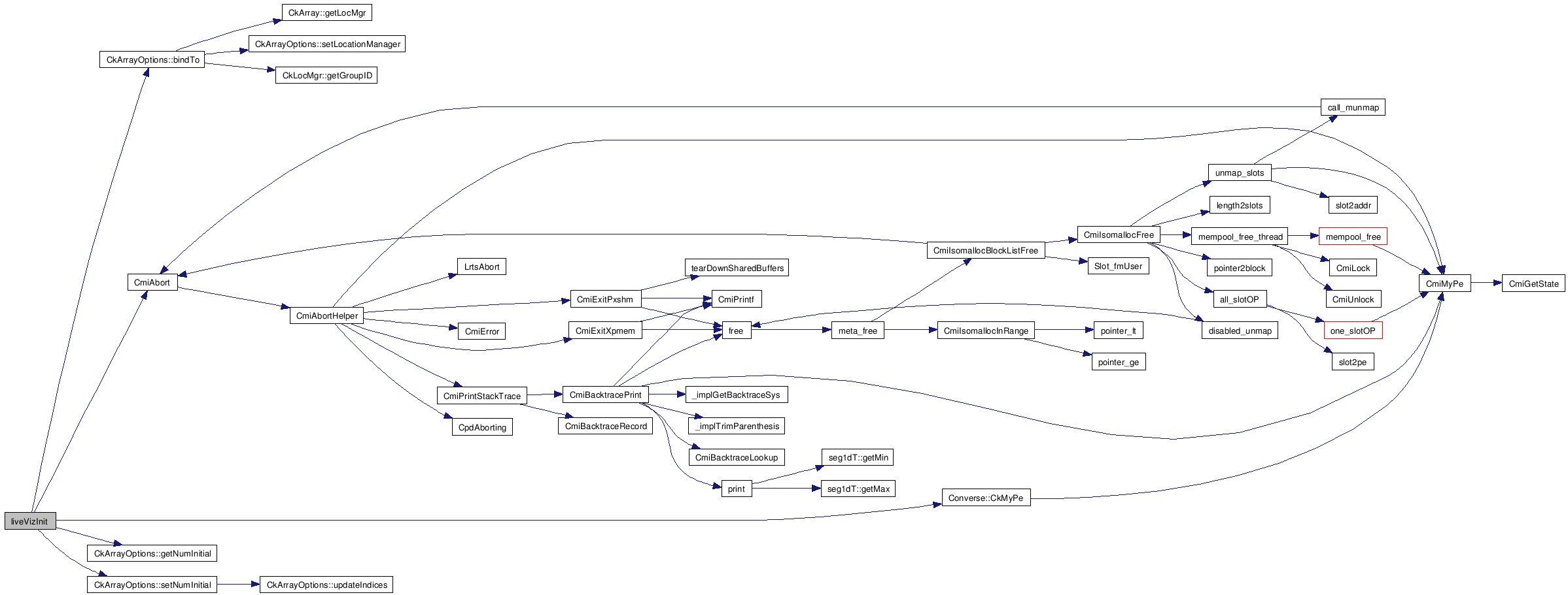
| void | liveVizInit (const liveVizConfig &cfg, CkArrayID a, CkCallback c, CkArrayOptions &opts) |
| void | liveVizInitComplete (void *rednMessage) |
| void | liveViz0Get (const liveVizRequest &req, void *data, int dataLen) |
| Called when the client requests an image as described above. | |
| void | liveVizDeposit (const liveVizRequest &req, int startx, int starty, int sizex, int sizey, const byte *src, ArrayElement *client, liveVizCombine_t combine) |
| Called by clients to deposit a piece of the final image. | |
| CkReductionMsg * | imageCombineReducer (int nMsg, CkReductionMsg **msgs) |
| Called by the reduction manager to combine all the source images received on one processor. | |
| void | vizReductionHandler (void *r_msg) |
| static void | liveVizNodeInit (void) |
| CkReductionMsg * | allocateImageMsg (const liveVizRequest &req, const CkRect &r, byte **imgDest) |
| void | liveVizDeposit (const liveVizRequest &req, int startx, int starty, int sizex, int sizey, const byte *src, ArrayElement *client) |
| CkReductionMsg * | imageCombine (int nMsg, CkReductionMsg **msgs) |
Variables | |
| static byte * | overflowArray = CkImage::newClip() |
| PUPbytes | ( | liveVizConfig | ) |
Definition at line 10 of file liveViz.C.
References Converse::CkMyPe().

| void liveVizInit | ( | const liveVizConfig & | cfg, | |
| CkArrayID | a, | |||
| CkCallback | c, | |||
| CkArrayOptions & | opts | |||
| ) |
Definition at line 33 of file liveViz.C.
References CkArrayOptions::bindTo(), Converse::CkMyPe(), clientGetImageCallback, CmiAbort(), CkArrayOptions::getNumInitial(), lvG, and CkArrayOptions::setNumInitial().
Referenced by LV3D1_Init().


| void liveVizInitComplete | ( | void * | rednMessage | ) |
Definition at line 57 of file liveViz.C.
References liveViz0Init(), and lv_config.
Referenced by liveVizGroup::liveVizGroup().


| void liveViz0Get | ( | const liveVizRequest & | req, | |
| void * | data, | |||
| int | dataLen | |||
| ) |
Called when the client requests an image as described above.
You must implement this routine, which will be called from a single processor. data and dataLen are additional data supplied with the CCS request. This routine is called on the processor where the request arrives; this is normally processor 0.
Definition at line 74 of file liveViz.C.
References liveVizRequestMsg::buildNew(), clientGetImageCallback, and CkCallback::send().
Referenced by getImageHandler().


| void liveVizDeposit | ( | const liveVizRequest & | req, | |
| int | startx, | |||
| int | starty, | |||
| int | sizex, | |||
| int | sizey, | |||
| const byte * | src, | |||
| ArrayElement * | client, | |||
| liveVizCombine_t | combine | |||
| ) |
Called by clients to deposit a piece of the final image.
Starts the reduction process.
Definition at line 97 of file liveViz.C.
References CkReductionMsg::buildNew(), Converse::CkMyPe(), liveVizConfig::getBytesPerPixel(), liveVizConfig::getVerbose(), liveVizRequest::ht, lv_config, msg, CkReductionMsg::setCallback(), CkMigratable::thisIndexMax, vizReductionHandler(), and liveVizRequest::wid.
Referenced by liveVizDeposit(), and impl_LV3D_Array::LV3D_FlatRender().


| CkReductionMsg* imageCombineReducer | ( | int | nMsg, | |
| CkReductionMsg ** | msgs | |||
| ) |
Called by the reduction manager to combine all the source images received on one processor.
This function adds all the image on one processor to one list of non-overlapping images.
Definition at line 134 of file liveViz.C.
References CkReductionMsg::buildNew(), Converse::CkMyPe(), liveVizConfig::getBytesPerPixel(), liveVizConfig::getVerbose(), lv_config, and msg.
Referenced by allocateImageMsg(), and liveVizNodeInit().


| void vizReductionHandler | ( | void * | r_msg | ) |
Definition at line 160 of file liveViz.C.
References Converse::CkMyPe(), liveVizConfig::getBytesPerPixel(), CkReductionMsg::getData(), liveVizConfig::getNetworkBytesPerPixel(), liveVizConfig::getVerbose(), liveViz0Deposit(), liveVizFloatToRGB(), lv_config, msg, and liveVizRequestMsg::req.
Referenced by liveVizDeposit().


| static void liveVizNodeInit | ( | void | ) | [static] |
Definition at line 187 of file liveViz.C.
References CkReduction::addReducer(), and imageCombineReducer().

| CkReductionMsg* allocateImageMsg | ( | const liveVizRequest & | req, | |
| const CkRect & | r, | |||
| byte ** | imgDest | |||
| ) |
Definition at line 206 of file liveViz.C.
References CkRect::area(), CkReductionMsg::buildNew(), dest, liveVizConfig::getBytesPerPixel(), CkReductionMsg::getData(), imageCombineReducer(), lv_config, and msg.
Referenced by imageCombine(), and liveVizDeposit().


| void liveVizDeposit | ( | const liveVizRequest & | req, | |
| int | startx, | |||
| int | starty, | |||
| int | sizex, | |||
| int | sizey, | |||
| const byte * | src, | |||
| ArrayElement * | client | |||
| ) |
Definition at line 220 of file liveViz.C.
References allocateImageMsg(), Converse::CkMyPe(), dest, liveVizConfig::getBytesPerPixel(), CkRect::getIntersect(), CkRect::getShift(), liveVizConfig::getVerbose(), CkRect::ht(), liveVizRequest::ht, CkRect::isEmpty(), lv_config, msg, r, CkReductionMsg::setCallback(), vizReductionHandler(), CkRect::wid(), liveVizRequest::wid, and CkRect::zero().

| CkReductionMsg* imageCombine | ( | int | nMsg, | |
| CkReductionMsg ** | msgs | |||
| ) |
Definition at line 255 of file liveViz.C.
References allocateImageMsg(), CkRect::b, Converse::CkMyPe(), dest, liveVizConfig::getBytesPerPixel(), CkReductionMsg::getData(), CkRect::getUnion(), liveVizConfig::getVerbose(), CkRect::ht(), CkRect::l, lv_config, PUP::m, CkRect::makeEmpty(), msg, overflowArray, CkRect::r, imageHeader::r, r, imageHeader::req, src, CkRect::t, and CkRect::wid().

byte* overflowArray = CkImage::newClip() [static] |
1.5.5