
Go to the source code of this file.
Data Structures | |
| class | liveVizRequestMsg |
| class | LiveVizBoundElement |
Typedefs | |
| typedef liveVizRequestMsg | liveVizPollRequestMsg |
Enumerations | |
| enum | liveVizCombine_t { sum_image_data, max_image_data, sum_float_image_data, max_float_image_data } |
Functions | |
| void | liveVizInit (const liveVizConfig &cfg, CkArrayID a, CkCallback c) |
| void | liveVizInit (const liveVizConfig &cfg, CkArrayID a, CkCallback c, CkArrayOptions &opts) |
| template<class T> | |
| void | liveVizRequestUnpack (const liveVizRequestMsg *src, T &dest) |
| Unpack the extra client request data as network-byte-order ints, by calling pup on this class. | |
| void | liveVizDeposit (const liveVizRequest &req, int startx, int starty, int sizex, int sizey, const byte *imageData, ArrayElement *client, liveVizCombine_t combine=sum_image_data) |
| Called by clients to deposit a piece of the final image. | |
| void | liveVizDeposit (liveVizRequestMsg *reqMsg, int startx, int starty, int sizex, int sizey, const byte *imageData, ArrayElement *client, liveVizCombine_t combine=sum_image_data) |
| void | liveVizFloatToRGB (liveVizRequest &req, const float *floatSrc, unsigned char *destRgb, int nPixels) |
| A user-written routine to convert floating-point pixels (when initialized with liveVizConfig::pix_float) to RGB pixels, which are actually sent across the wire. | |
| void | liveVizPollInit () |
| Initialize the poll mode of liveViz. | |
| void | liveVizPollDeposit (ArrayElement *from, int startx, int starty, int sizex, int sizey, int imagewidth, int imageheight, const byte *imageData, liveVizCombine_t _image_combine_reducer=sum_image_data, int bytes_per_pixel=3) |
| Th Poll Mode has been extensively rewritten, Please read the new description in the manual. | |
| enum liveVizCombine_t |
| void liveVizInit | ( | const liveVizConfig & | cfg, | |
| CkArrayID | a, | |||
| CkCallback | c | |||
| ) |
| void liveVizInit | ( | const liveVizConfig & | cfg, | |
| CkArrayID | a, | |||
| CkCallback | c, | |||
| CkArrayOptions & | opts | |||
| ) |
Definition at line 33 of file liveViz.C.
References CkArrayOptions::bindTo(), Converse::CkMyPe(), clientGetImageCallback, CmiAbort(), CkArrayOptions::getNumInitial(), lvG, and CkArrayOptions::setNumInitial().
Referenced by LV3D1_Init().


| void liveVizRequestUnpack | ( | const liveVizRequestMsg * | src, | |
| T & | dest | |||
| ) | [inline] |
Unpack the extra client request data as network-byte-order ints, by calling pup on this class.
Definition at line 52 of file liveViz.h.
References liveVizRequestMsg::data, liveVizRequestMsg::dataLen, p, and PUP_toNetwork_unpack::size().
Referenced by impl_LV3D_Array::LV3D_FlatRender().


| void liveVizDeposit | ( | const liveVizRequest & | req, | |
| int | startx, | |||
| int | starty, | |||
| int | sizex, | |||
| int | sizey, | |||
| const byte * | src, | |||
| ArrayElement * | client, | |||
| liveVizCombine_t | combine | |||
| ) |
Called by clients to deposit a piece of the final image.
Starts the reduction process.
Definition at line 97 of file liveViz.C.
References CkReductionMsg::buildNew(), Converse::CkMyPe(), liveVizConfig::getBytesPerPixel(), liveVizConfig::getVerbose(), liveVizRequest::ht, lv_config, msg, CkReductionMsg::setCallback(), CkMigratable::thisIndexMax, vizReductionHandler(), and liveVizRequest::wid.
Referenced by liveVizDeposit(), and impl_LV3D_Array::LV3D_FlatRender().


| void liveVizDeposit | ( | liveVizRequestMsg * | reqMsg, | |
| int | startx, | |||
| int | starty, | |||
| int | sizex, | |||
| int | sizey, | |||
| const byte * | imageData, | |||
| ArrayElement * | client, | |||
| liveVizCombine_t | combine = sum_image_data | |||
| ) | [inline] |
Definition at line 79 of file liveViz.h.
References combine(), liveVizDeposit(), and liveVizRequestMsg::req.

| void liveVizFloatToRGB | ( | liveVizRequest & | req, | |
| const float * | floatSrc, | |||
| unsigned char * | destRgb, | |||
| int | nPixels | |||
| ) |
A user-written routine to convert floating-point pixels (when initialized with liveVizConfig::pix_float) to RGB pixels, which are actually sent across the wire.
This routine will only be called on processor 0, at the end of a liveViz image assembly, in pix_float mode.
A user-written routine to convert floating-point pixels (when initialized with liveVizConfig::pix_float) to RGB pixels, which are actually sent across the wire.
Users can write their own (with the same name) and it will override this version.
Definition at line 8 of file compat_float2rgb.C.
References colorScale().
Referenced by vizReductionHandler().


| void liveVizPollInit | ( | ) |
Initialize the poll mode of liveViz.
This routine should be called from main::main.
Definition at line 187 of file liveVizPoll.C.
References Converse::CkMyPe(), liveViz0PollInit(), myGroupProxy, and request.

| void liveVizPollDeposit | ( | ArrayElement * | from, | |
| int | startx, | |||
| int | starty, | |||
| int | sizex, | |||
| int | sizey, | |||
| int | imagewidth, | |||
| int | imageheight, | |||
| const byte * | imageData, | |||
| liveVizCombine_t | _image_combine_reducer = sum_image_data, |
|||
| int | bytes_per_pixel = 3 | |||
| ) |
Th Poll Mode has been extensively rewritten, Please read the new description in the manual.
Note the big changes: liveVizPoll() no longer exists liveVizPollDeposit requires some additional parameters
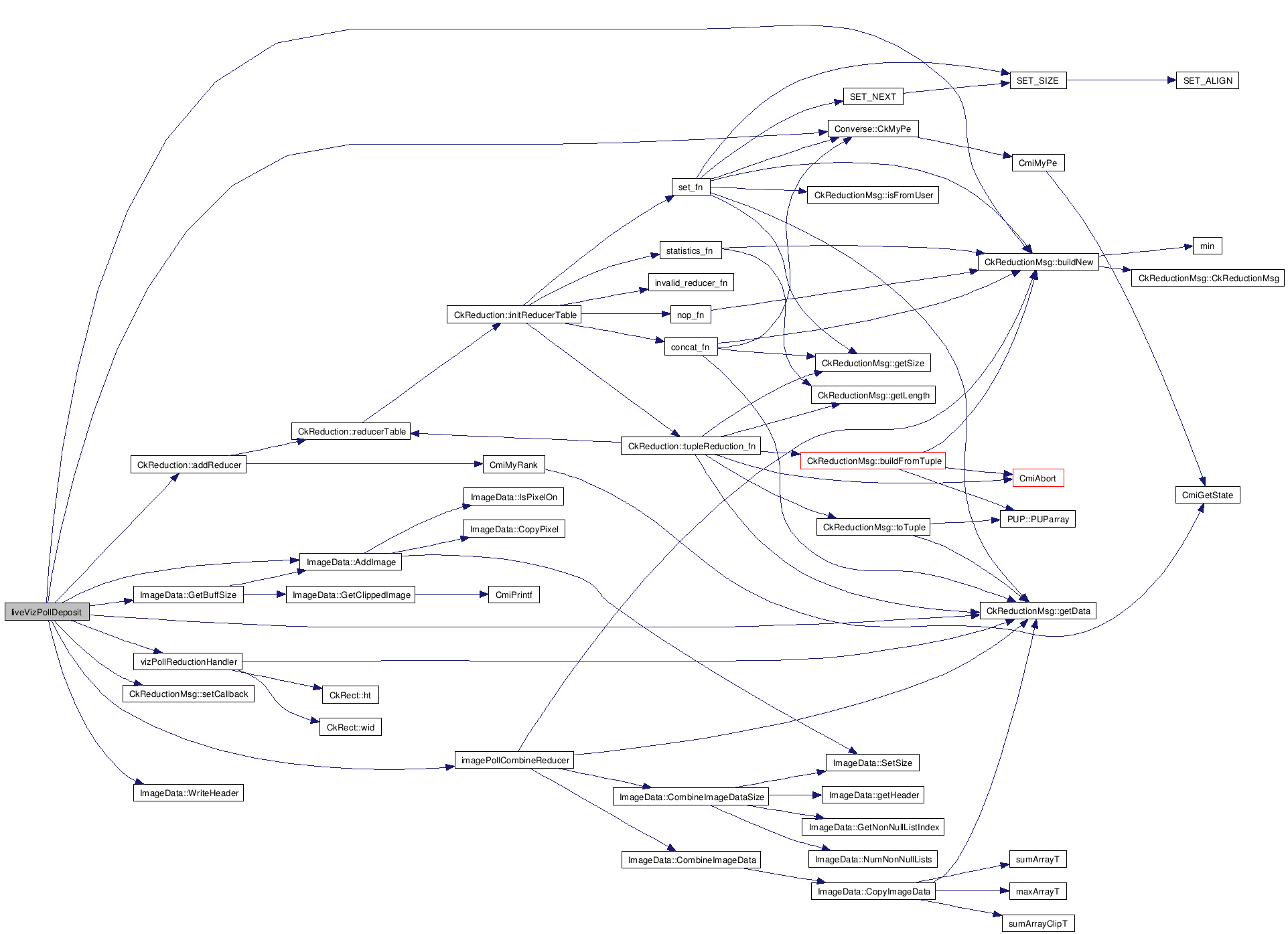
Definition at line 150 of file liveVizPoll.C.
References ImageData::AddImage(), CkReduction::addReducer(), CkReductionMsg::buildNew(), Converse::CkMyPe(), ImageData::GetBuffSize(), CkReductionMsg::getData(), imagePollCombineReducer(), msg, poll_image_combine_reducer, CkReductionMsg::setCallback(), vizPollReductionHandler(), and ImageData::WriteHeader().

1.5.5