
Go to the source code of this file.
Data Structures | |
| struct | CcsDelayedReply_struct |
| struct | CcsHandlerRec |
Typedefs | |
| typedef CkHashtable_c | CcsHandlerTable |
| typedef struct CcsDelayedReply_struct | CcsDelayedReply |
| typedef void(* | CcsHandlerFn )(void *userPtr, int reqLen, const void *reqData) |
Functions | |
| CpvExtern (CcsHandlerTable, ccsTab) | |
| void | CcsRegisterHandler (const char *ccs_handlername, CmiHandler fn) |
| Backward compatability routine: register a regular converse-style handler to receive CCS requests. | |
| CcsHandlerRec * | CcsGetHandler (const char *name) |
| void | CcsRegisterHandlerFn (const char *ccs_handlername, CcsHandlerFn fn, void *userPtr) |
| Register a real Ccs handler function to receive these CCS requests. | |
| void | CcsSetMergeFn (const char *name, CmiReduceMergeFn newMerge) |
| Set the merging function for this CCS handler to newMerge. | |
| SIMPLE_REDUCTION (concat) | |
| SIMPLE_REDUCTION (logical_and) | |
| SIMPLE_REDUCTION (logical_or) | |
| SIMPLE_REDUCTION (bitvec_and) | |
| SIMPLE_POLYMORPH_REDUCTION (sum) | |
| SIMPLE_POLYMORPH_REDUCTION (product) | |
| SIMPLE_POLYMORPH_REDUCTION (max) | |
| SIMPLE_POLYMORPH_REDUCTION (min) | |
| void | CcsReleaseMessages () |
| void | CcsInit (char **argv) |
| int | CcsEnabled (void) |
| int | CcsIsRemoteRequest (void) |
| void | CcsCallerId (skt_ip_t *pip, unsigned int *pport) |
| void | CcsSendReply (int replyLen, const void *replyData) |
| void | CcsSendReplyNoError (int replyLen, const void *replyData) |
| CcsDelayedReply | CcsDelayReply (void) |
| void | CcsSendDelayedReply (CcsDelayedReply d, int replyLen, const void *replyData) |
| void | CcsNoReply () |
| void | CcsNoDelayedReply (CcsDelayedReply d) |
Variables | |
| int | _ccsHandlerIdx |
| typedef CkHashtable_c CcsHandlerTable |
Definition at line 27 of file conv-ccs.h.
| typedef void * CcsDelayedReply |
Definition at line 97 of file conv-ccs.h.
| typedef void(* CcsHandlerFn)(void *userPtr, int reqLen, const void *reqData) |
Definition at line 34 of file conv-ccs.h.
| CpvExtern | ( | CcsHandlerTable | , | |
| ccsTab | ||||
| ) |
| void CcsRegisterHandler | ( | const char * | ccs_handlername, | |
| CmiHandler | fn | |||
| ) |
Backward compatability routine: register a regular converse-style handler to receive CCS requests.
The requests will arrive as a Converse message, with a (useless) converse header.
Definition at line 61 of file conv-ccs.C.
References CkHashtablePut(), CcsHandlerRec::fnOld, initHandlerRec(), and CcsHandlerRec::name.

| CcsHandlerRec* CcsGetHandler | ( | const char * | name | ) |
Definition at line 74 of file conv-ccs.C.
References CkHashtableGet().
Referenced by CcsReply().


| void CcsRegisterHandlerFn | ( | const char * | ccs_handlername, | |
| CcsHandlerFn | fn, | |||
| void * | userPtr | |||
| ) |
Register a real Ccs handler function to receive these CCS requests.
The requests will arrive as a flat, readonly buffer.
Definition at line 67 of file conv-ccs.C.
References CkHashtablePut(), CcsHandlerRec::fn, initHandlerRec(), CcsHandlerRec::name, and CcsHandlerRec::userPtr.
Referenced by ckcallback_group::registerCcsCallback().


| void CcsSetMergeFn | ( | const char * | name, | |
| CmiReduceMergeFn | newMerge | |||
| ) |
Set the merging function for this CCS handler to newMerge.
Definition at line 77 of file conv-ccs.C.
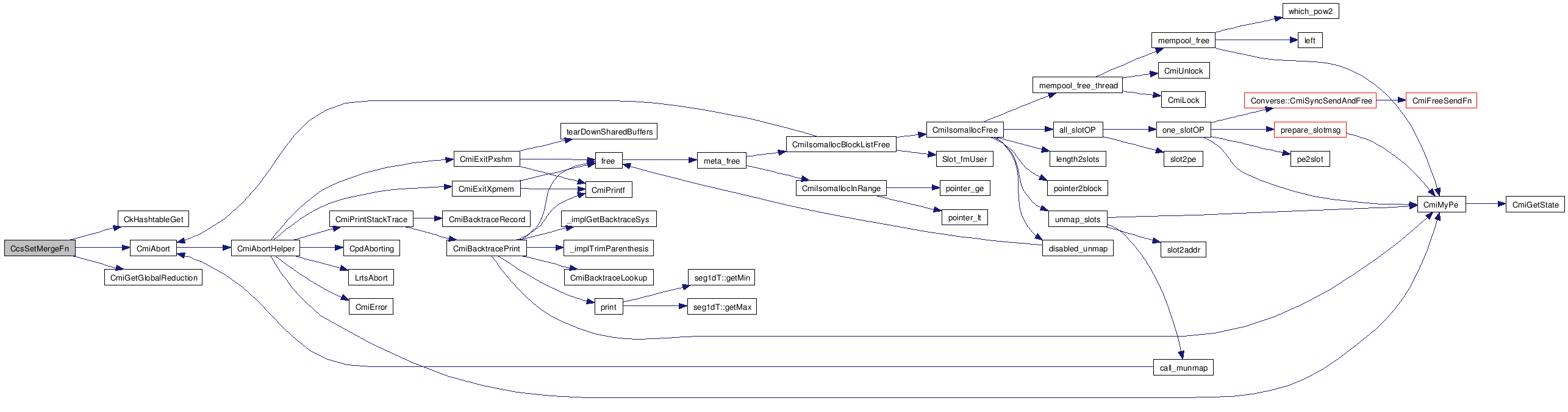
References CkHashtableGet(), CmiAbort(), CmiGetGlobalReduction(), CcsHandlerRec::mergeFn, and CcsHandlerRec::redID.
Referenced by CpdCharmInit(), and ntohl().


| SIMPLE_REDUCTION | ( | concat | ) |
| SIMPLE_REDUCTION | ( | logical_and | ) |
| SIMPLE_REDUCTION | ( | logical_or | ) |
| SIMPLE_REDUCTION | ( | bitvec_and | ) |
| SIMPLE_POLYMORPH_REDUCTION | ( | sum | ) |
| SIMPLE_POLYMORPH_REDUCTION | ( | product | ) |
| SIMPLE_POLYMORPH_REDUCTION | ( | max | ) |
| SIMPLE_POLYMORPH_REDUCTION | ( | min | ) |
| void CcsReleaseMessages | ( | ) |
Definition at line 338 of file conv-ccs.C.
References BgNodeSize(), and free().
Referenced by CcsInit(), and CpdBgInit().


| void CcsInit | ( | char ** | argv | ) |
Definition at line 546 of file conv-ccs.C.
References CcdCallOnConditionKeep(), CcsBuiltinsInit(), CcsReleaseMessages(), CcsServer_new(), CcsServerCheck(), CkCreateHashtable_string(), CmiAssignOnce(), CmiGetArgFlagDesc(), CmiGetArgIntDesc(), CmiGetArgStringDesc(), CmiMyPe(), CmiMyRank(), CmiPrintf(), CmiRegisterHandler(), print_fw_handler(), print_fw_handler_idx, rep_fw_handler(), and req_fw_handler().
Referenced by ConverseCommonInit().


| int CcsEnabled | ( | void | ) |
| int CcsIsRemoteRequest | ( | void | ) |
Definition at line 154 of file conv-ccs.C.
Referenced by CWebHandler().

Definition at line 159 of file conv-ccs.C.
References attr, and ChMessageInt().
Referenced by ccs_killport().


| void CcsSendReply | ( | int | replyLen, | |
| const void * | replyData | |||
| ) |
Definition at line 180 of file conv-ccs.C.
References CcsReply(), ChMessageInt_new(), and CmiAbort().
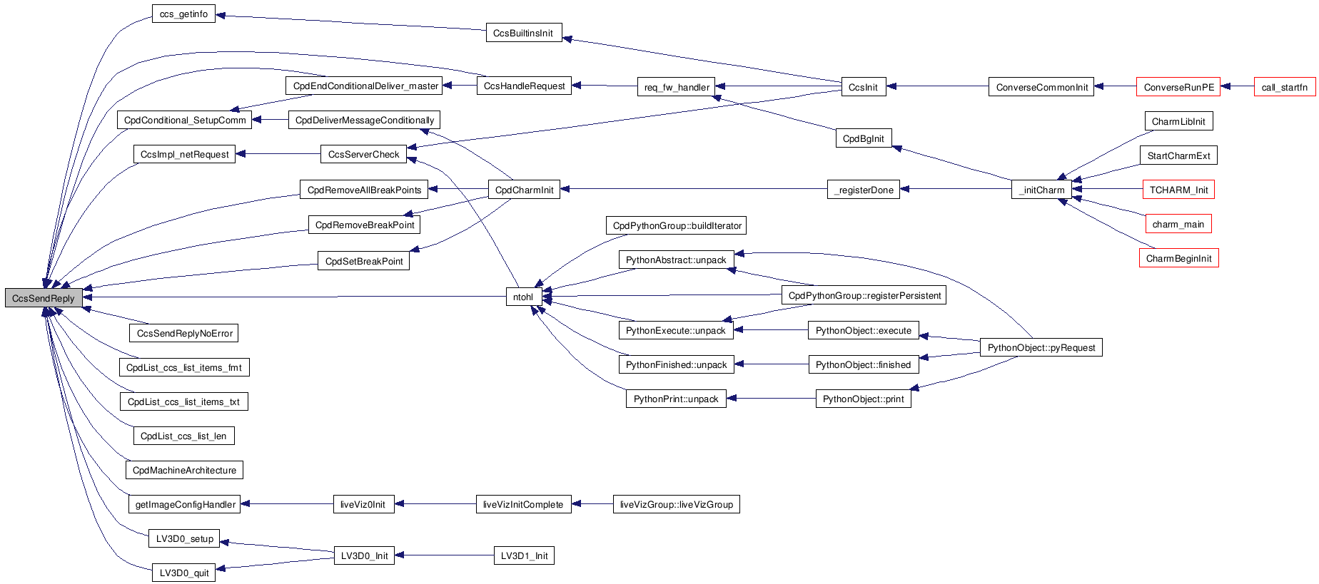
Referenced by ccs_getinfo(), CcsHandleRequest(), CcsImpl_netRequest(), CcsSendReplyNoError(), CpdConditional_SetupComm(), CpdEndConditionalDeliver_master(), CpdList_ccs_list_items_fmt(), CpdList_ccs_list_items_txt(), CpdList_ccs_list_len(), CpdMachineArchitecture(), CpdRemoveAllBreakPoints(), CpdRemoveBreakPoint(), CpdSetBreakPoint(), getImageConfigHandler(), LV3D0_quit(), LV3D0_setup(), and ntohl().


| void CcsSendReplyNoError | ( | int | replyLen, | |
| const void * | replyData | |||
| ) |
Definition at line 189 of file conv-ccs.C.
References CcsSendReply().

| CcsDelayedReply CcsDelayReply | ( | void | ) |
Definition at line 168 of file conv-ccs.C.
References ChMessageInt(), CcsDelayedReply_struct::hdr, len, and malloc().
Referenced by ccsHandlerToCallback(), CWebHandler(), getImageHandler(), LV3D0_ClientManager_toClient::getViews(), handler(), LV3D0_qd(), LV3D0_stats(), NetFEM_getCurrent(), and ntohl().


| void CcsSendDelayedReply | ( | CcsDelayedReply | d, | |
| int | replyLen, | |||
| const void * | replyData | |||
| ) |
Definition at line 194 of file conv-ccs.C.
References CcsReply(), ChMessageInt_new(), free(), h, CcsDelayedReply_struct::hdr, and CcsImplHeader::len.
Referenced by TraceUtilizationBOC::ccsRequestSumDetailCompressed(), TraceSummaryBOC::ccsRequestSummaryDouble(), TraceSummaryBOC::ccsRequestSummaryUnsignedChar(), Ck_printclient(), CWeb_Deliver(), emptyDoneFn(), PythonCCS::forwardInt(), PythonCCS::forwardString(), NetFEM_state::getCurrent(), liveViz0Deposit(), ntohl(), PythonObject::print(), printStats(), PythonObject::replyIntValue(), CkCallback::send(), and LV3D0_ClientManager_toClient::sendReply().


| void CcsNoReply | ( | ) |
Definition at line 202 of file conv-ccs.C.
References CcsReply(), and ChMessageInt_new().

| void CcsNoDelayedReply | ( | CcsDelayedReply | d | ) |
Definition at line 210 of file conv-ccs.C.
References CcsReply(), ChMessageInt_new(), free(), h, CcsDelayedReply_struct::hdr, and CcsImplHeader::len.
Referenced by PythonObject::print().


Definition at line 298 of file conv-ccs.C.
1.5.5