
Go to the source code of this file.
Data Structures | |
| class | RRMap |
| class | arrayMapInfo |
| Class used to store the dimensions of the array and precalculate numChares, binSize and other values for the DefaultArrayMap -- ASB. More... | |
| class | DefaultArrayMap |
| The default map object -- This does blocked mapping in the general case and calls the round-robin procNum for the dynamic insertion case -- ASB. More... | |
| class | FastArrayMap |
| A fast map for chare arrays which do static insertions and promise NOT to do late insertions -- ASB. More... | |
| struct | hilbert_pair |
| class | HilbertArrayMap |
| class | ReadFileMap |
| This map can be used for topology aware mapping when the mapping is provided through a file -- ASB. More... | |
| class | BlockMap |
| class | CldMap |
| map object-- use seed load balancer. More... | |
| class | ConfigurableRRMapLoader |
| A class responsible for parsing the command line arguments for the PE to extract the format string passed in with +ConfigurableRRMap. More... | |
| class | ConfigurableRRMap |
| class | arrInfo |
| struct | _speedmsg |
| class | PropMap |
| A proportional map object-- tries to map more objects to faster processors and fewer to slower processors. More... | |
| class | CkMapsInit |
| class | CkMigratable_initInfo |
| This tiny class is used to convey information to the newly created CkMigratable object when its constructor is called. More... | |
| struct | CkArrayThreadListener |
| struct | LocalElementCounter |
Typedefs | |
| typedef struct _speedmsg | speedMsg |
Functions | |
| CkpvExtern (int, _lb_obj_index) | |
| CkpvExtern (int, currentChareIdx) | |
| CpvExtern (void *, CkGridObject) | |
| void | UpdateLocation (MigrateInfo &migData) |
| bool | operator== (hilbert_pair p1, hilbert_pair p2) |
| bool | myCompare (hilbert_pair p1, hilbert_pair p2) |
| CkpvDeclare (ConfigurableRRMapLoader, myConfigRRMapState) | |
| void | _initConfigurableRRMap () |
| bool | haveConfigurableRRMap () |
| Try to load the command line arguments for ConfigurableRRMap. | |
| CkpvStaticDeclare (double *, rem) | |
| static int | cmp (const void *first, const void *second) |
| static void | _speedHdlr (void *m) |
| void | _propMapInit (void) |
| CkMigratable * | CkArrayMessageObjectPtr (envelope *env) |
| CkpvDeclare (int, CkSaveRestorePrefetch) | |
| int | CkArrayPrefetch_msg2ObjId (void *msg) |
| Return the out-of-core objid (from CooRegisterObject) that this Converse message will access. | |
| void | CkArrayPrefetch_writeToSwap (FILE *swapfile, void *objptr) |
| Write this object (registered with RegisterObject) to this writable file. | |
| void | CkArrayPrefetch_readFromSwap (FILE *swapfile, void *objptr) |
| Read this object (registered with RegisterObject) from this readable file. | |
| static void | _CkMigratable_prefetchInit (void) |
| CkpvStaticDeclare (CkMigratable_initInfo, mig_initInfo) | |
| void | _CkMigratable_initInfoInit (void) |
| static void | CkArrayThreadListener_suspend (struct CthThreadListener *l) |
| static void | CkArrayThreadListener_resume (struct CthThreadListener *l) |
| static void | CkArrayThreadListener_free (struct CthThreadListener *l) |
| static void | abort_out_of_bounds (const CkArrayIndex &idx) |
Variables | |
| bool | useNodeBlkMapping |
| int | _messageBufferingThreshold |
| Message size above which the runtime will buffer messages directed at unlocated array elements. | |
| CkGroupID | _defaultArrayMapID |
| CkGroupID | _fastArrayMapID |
| static int * | speeds |
| CooPrefetchManager | CkArrayElementPrefetcher |
| This is the superclass of all migratable parallel objects. | |
| int | globalResumeCount |
| static const char * | rec2str [] |
Definition in file cklocation.C.
| CkpvExtern | ( | int | , | |
| _lb_obj_index | ||||
| ) |
| CkpvExtern | ( | int | , | |
| currentChareIdx | ||||
| ) |
| CpvExtern | ( | void * | , | |
| CkGridObject | ||||
| ) |
| bool operator== | ( | hilbert_pair | p1, | |
| hilbert_pair | p2 | |||
| ) |
Definition at line 592 of file cklocation.C.
References hilbert_pair::intIndex.
Referenced by PUPbytes(), and PUPmarshall().

| bool myCompare | ( | hilbert_pair | p1, | |
| hilbert_pair | p2 | |||
| ) |
| CkpvDeclare | ( | ConfigurableRRMapLoader | , | |
| myConfigRRMapState | ||||
| ) |
| void _initConfigurableRRMap | ( | ) |
Definition at line 1114 of file cklocation.C.
| CkpvStaticDeclare | ( | double * | , | |
| rem | ||||
| ) |
| static int cmp | ( | const void * | first, | |
| const void * | second | |||
| ) | [static] |
Definition at line 1197 of file cklocation.C.
Referenced by arrInfo::distrib().

| static void _speedHdlr | ( | void * | m | ) | [static] |
Definition at line 1268 of file cklocation.C.
References CmiFree(), CmiMyRank(), CmiNodeFirst(), CmiNodeSize(), msg, _speedmsg::node, _speedmsg::speed, and speeds.
Referenced by _propMapInit().


| CkMigratable* CkArrayMessageObjectPtr | ( | envelope * | env | ) |
Definition at line 1362 of file cklocation.C.
References ForArrayEltMsg, envelope::getArrayMgr(), envelope::getMsgtype(), envelope::getRecipientID(), and CkArray::lookup().
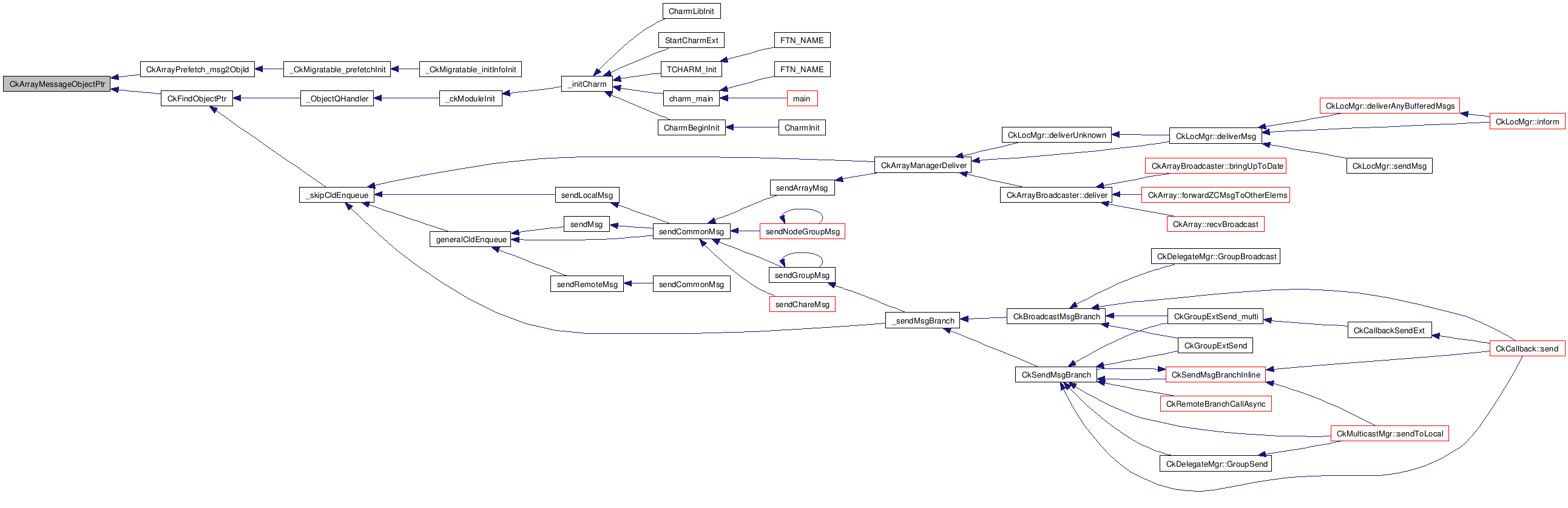
Referenced by CkArrayPrefetch_msg2ObjId(), and CkFindObjectPtr().


| CkpvDeclare | ( | int | , | |
| CkSaveRestorePrefetch | ||||
| ) |
| int CkArrayPrefetch_msg2ObjId | ( | void * | msg | ) |
Return the out-of-core objid (from CooRegisterObject) that this Converse message will access.
If the message will not access an object, return -1.
Definition at line 1382 of file cklocation.C.
References CkArrayMessageObjectPtr(), and CkMigratable::prefetchObjID.
Referenced by _CkMigratable_prefetchInit().


| void CkArrayPrefetch_writeToSwap | ( | FILE * | swapfile, | |
| void * | objptr | |||
| ) |
Write this object (registered with RegisterObject) to this writable file.
Definition at line 1392 of file cklocation.C.
References p, Chare::virtual_pup(), and CkMigratable::~CkMigratable().
Referenced by _CkMigratable_prefetchInit().


| void CkArrayPrefetch_readFromSwap | ( | FILE * | swapfile, | |
| void * | objptr | |||
| ) |
Read this object (registered with RegisterObject) from this readable file.
Definition at line 1409 of file cklocation.C.
References _chareTable, CkLocRec::invokeEntry(), CkMigratable::myRec, p, CkMigratable::thisChareType, and Chare::virtual_pup().
Referenced by _CkMigratable_prefetchInit().


| static void _CkMigratable_prefetchInit | ( | void | ) | [static] |
Definition at line 1422 of file cklocation.C.
References _charmHandlerIdx, CkArrayPrefetch_msg2ObjId(), CkArrayPrefetch_readFromSwap(), CkArrayPrefetch_writeToSwap(), and CkpvExtern().
Referenced by _CkMigratable_initInfoInit().


| CkpvStaticDeclare | ( | CkMigratable_initInfo | , | |
| mig_initInfo | ||||
| ) |
| static void CkArrayThreadListener_suspend | ( | struct CthThreadListener * | l | ) | [static] |
Definition at line 1785 of file cklocation.C.
References PUP::a, CkMigratable::ckStopTiming(), and CkArrayThreadListener::mig.
Referenced by CkMigratable::CkAddThreadListeners().


| static void CkArrayThreadListener_resume | ( | struct CthThreadListener * | l | ) | [static] |
Definition at line 1791 of file cklocation.C.
References PUP::a, CkMigratable::ckStartTiming(), and CkArrayThreadListener::mig.
Referenced by CkMigratable::CkAddThreadListeners().


| static void CkArrayThreadListener_free | ( | struct CthThreadListener * | l | ) | [static] |
Definition at line 1797 of file cklocation.C.
References PUP::a.
Referenced by CkMigratable::CkAddThreadListeners().

| static void abort_out_of_bounds | ( | const CkArrayIndex & | idx | ) | [static] |
Definition at line 3378 of file cklocation.C.
References idx2str().
Referenced by CkLocMgr::elementRec().


Definition at line 1258 of file cklocation.C.
Referenced by _propMapInit(), _speedHdlr(), PropMap::pup(), and PropMap::registerArray().
Definition at line 243 of file ckcausalmlog.C.
const char* rec2str[] [static] |
1.5.5