
Go to the source code of this file.
This function reads in a sparse graph
Definition at line 22 of file io.c.
References graph_t::adjncy, adjncy, graph_t::adjwgt, adjwgt, CreateGraph(), errexit(), params_t::filename, gk_fclose(), gk_fexists(), gk_fopen(), gk_free(), gk_getline(), PUP::l, graph_t::ncon, ncon, graph_t::nedges, graph_t::nvtxs, graph_t::vsize, vsize, graph_t::vwgt, vwgt, graph_t::xadj, and xadj.
Referenced by main().


This function reads in a mesh
Definition at line 178 of file io.c.
References CreateMesh(), mesh_t::eind, eind, mesh_t::eptr, eptr, errexit(), mesh_t::ewgt, params_t::filename, gk_fclose(), gk_fexists(), gk_fopen(), gk_free(), gk_getfilestats(), gk_getline(), PUP::l, mesh, mesh_t::ncon, ncon, mesh_t::ne, and mesh_t::nn.
Referenced by main().


This function reads in the target partition weights. If no file is specified the weights are set to 1/nparts
Definition at line 275 of file io.c.
References errexit(), free(), gk_fclose(), gk_fexists(), gk_fopen(), gk_free(), gk_getline(), gk_strchr_replace(), nparts, params_t::nparts, params_t::tpwgts, and params_t::tpwgtsfile.
Referenced by main().


This function reads in a partition/ordering vector
Definition at line 407 of file io.c.
References errexit(), gk_fclose(), gk_fopen(), and graph_t::nvtxs.
Referenced by main().


This function writes out the partition vector
Definition at line 425 of file io.c.
References gk_fclose(), and gk_fopen().
Referenced by main().


| void WriteMeshPartition | ( | char * | fname, | |
| idx_t | nparts, | |||
| idx_t | ne, | |||
| idx_t * | epart, | |||
| idx_t | nn, | |||
| idx_t * | npart | |||
| ) |
This function writes out the partition vectors for a mesh
Definition at line 445 of file io.c.
References gk_fclose(), and gk_fopen().
Referenced by main().


This function writes out the permutation vector
Definition at line 477 of file io.c.
References gk_fclose(), and gk_fopen().
Referenced by main().


| void WriteGraph | ( | graph_t * | graph, | |
| char * | filename | |||
| ) |
This function writes a graph into a file
Definition at line 497 of file io.c.
References graph_t::adjncy, adjncy, graph_t::adjwgt, adjwgt, gk_fclose(), gk_fopen(), graph_t::ncon, ncon, graph_t::nvtxs, graph_t::vsize, vsize, graph_t::vwgt, vwgt, graph_t::xadj, and xadj.
Referenced by main().


| void ComputeFillIn | ( | graph_t * | graph, | |
| idx_t * | perm, | |||
| idx_t * | iperm, | |||
| size_t * | r_maxlnz, | |||
| size_t * | r_opc | |||
| ) |
This function sets up data structures for fill-in computations
Definition at line 21 of file smbfactor.c.
References graph_t::adjncy, adjncy, errexit(), gk_free(), graph_t::nvtxs, smbfct(), graph_t::xadj, and xadj.
Referenced by main(), and NDReportResults().


| idx_t smbfct | ( | idx_t | neqns, | |
| idx_t * | xadj, | |||
| idx_t * | adjncy, | |||
| idx_t * | perm, | |||
| idx_t * | invp, | |||
| idx_t * | xlnz, | |||
| idx_t * | maxlnz, | |||
| idx_t * | xnzsub, | |||
| idx_t * | nzsub, | |||
| idx_t * | maxsub | |||
| ) |
PURPOSE - THIS ROUTINE PERFORMS SYMBOLIC FACTORIZATION ON A PERMUTED LINEAR SYSTEM AND IT ALSO SETS UP THE COMPRESSED DATA STRUCTURE FOR THE SYSTEM.
INPUT PARAMETERS - NEQNS - NUMBER OF EQUATIONS. (XADJ, ADJNCY) - THE ADJACENCY STRUCTURE. (PERM, INVP) - THE PERMUTATION VECTOR AND ITS INVERSE.
UPDATED PARAMETERS - MAXSUB - SIZE OF THE SUBSCRIPT ARRAY NZSUB. ON RETURN, IT CONTAINS THE NUMBER OF SUBSCRIPTS USED
OUTPUT PARAMETERS - XLNZ - INDEX INTO THE NONZERO STORAGE VECTOR LNZ. (XNZSUB, NZSUB) - THE COMPRESSED SUBSCRIPT VECTORS. MAXLNZ - THE NUMBER OF NONZEROS FOUND.
Definition at line 111 of file smbfactor.c.
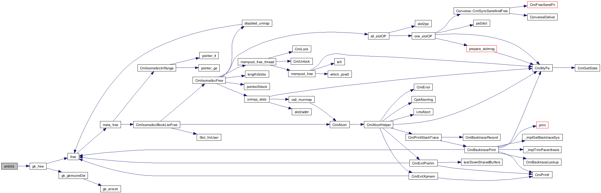
References assert, flag, gk_free(), and PUP::m.
Referenced by ComputeFillIn().


This is the entry point of the command-line argument parser
Definition at line 217 of file cmdline_gpmetis.c.
References c, errexit(), gk_getopt_long_only(), gk_GetStringID(), gk_malloc(), gk_optarg, gk_optind, gk_strdup(), helpstr, METIS_CTYPE_SHEM, METIS_GTYPE_DUAL, METIS_IPTYPE_GROW, METIS_IPTYPE_METISRB, METIS_IPTYPE_NODE, METIS_OBJTYPE_CUT, METIS_OBJTYPE_VOL, METIS_OPTION_BALANCE, METIS_OPTION_CCORDER, METIS_OPTION_COMPRESS, METIS_OPTION_CONTIG, METIS_OPTION_CTYPE, METIS_OPTION_DBGLVL, METIS_OPTION_GTYPE, METIS_OPTION_HELP, METIS_OPTION_IPTYPE, METIS_OPTION_MINCONN, METIS_OPTION_NCOMMON, METIS_OPTION_NCUTS, METIS_OPTION_NITER, METIS_OPTION_NO2HOP, METIS_OPTION_NOOUTPUT, METIS_OPTION_NSEPS, METIS_OPTION_OBJTYPE, METIS_OPTION_PFACTOR, METIS_OPTION_PTYPE, METIS_OPTION_RTYPE, METIS_OPTION_SEED, METIS_OPTION_TPWGTS, METIS_OPTION_UBVEC, METIS_OPTION_UFACTOR, METIS_PTYPE_KWAY, METIS_PTYPE_RB, METIS_RTYPE_FM, METIS_RTYPE_GREEDY, METIS_RTYPE_SEP1SIDED, name, and shorthelpstr.

This function prints run parameters
Definition at line 142 of file gpmetis.c.
References params_t::contig, params_t::ctype, ctypenames, params_t::dbglvl, params_t::filename, params_t::iptype, iptypenames, METIS_PTYPE_KWAY, METIS_PTYPE_RB, params_t::minconn, graph_t::ncon, params_t::ncuts, graph_t::nedges, params_t::niter, params_t::no2hop, params_t::nooutput, params_t::nparts, graph_t::nvtxs, params_t::objtype, objtypenames, params_t::ptype, ptypenames, params_t::rtype, rtypenames, params_t::seed, params_t::ubvec, and params_t::ufactor.
Referenced by main().

This function does any post-partitioning reporting
Definition at line 207 of file gpmetis.c.
References ComputePartitionInfo(), params_t::iotimer, params_t::maxmemory, params_t::parttimer, and params_t::reporttimer.
Referenced by main().


This function prints run parameters
Definition at line 112 of file ndmetis.c.
References params_t::ccorder, params_t::compress, params_t::ctype, ctypenames, params_t::dbglvl, params_t::filename, params_t::iptype, iptypenames, graph_t::nedges, params_t::niter, params_t::no2hop, params_t::nooutput, params_t::nseps, graph_t::nvtxs, params_t::pfactor, params_t::rtype, rtypenames, params_t::seed, and params_t::ufactor.
Referenced by main().

This function does any post-ordering reporting
Definition at line 149 of file ndmetis.c.
References ComputeFillIn(), params_t::iotimer, params_t::maxmemory, params_t::parttimer, and params_t::reporttimer.
Referenced by main().


This function prints run parameters
Definition at line 112 of file mpmetis.c.
References params_t::contig, params_t::ctype, ctypenames, params_t::dbglvl, params_t::filename, params_t::gtype, gtypenames, params_t::iptype, iptypenames, METIS_PTYPE_KWAY, METIS_PTYPE_RB, params_t::minconn, params_t::ncommon, mesh_t::ncon, params_t::ncuts, mesh_t::ne, params_t::niter, mesh_t::nn, params_t::nooutput, params_t::nparts, params_t::objtype, objtypenames, params_t::ptype, ptypenames, params_t::rtype, rtypenames, params_t::seed, and params_t::ufactor.
Referenced by main().

| void MPReportResults | ( | params_t * | params, | |
| mesh_t * | mesh, | |||
| idx_t * | epart, | |||
| idx_t * | npart, | |||
| idx_t | objval | |||
| ) |
This function does any post-partitioning reporting
Definition at line 168 of file mpmetis.c.
References params_t::iotimer, params_t::maxmemory, METIS_OBJTYPE_CUT, params_t::objtype, params_t::parttimer, and params_t::reporttimer.
Referenced by main().

This function prints run parameters
Definition at line 99 of file m2gmetis.c.
References params_t::filename, params_t::gtype, gtypenames, params_t::ncommon, mesh_t::ne, mesh_t::nn, and params_t::outfile.
Referenced by main().

This function does any post-metis reporting
Definition at line 122 of file m2gmetis.c.
References params_t::iotimer, params_t::maxmemory, graph_t::nedges, graph_t::nvtxs, params_t::parttimer, and params_t::reporttimer.
Referenced by main().

This function computes various information associated with a partition
Definition at line 20 of file stat.c.
References graph_t::adjncy, adjncy, graph_t::adjwgt, adjwgt, ComputeCut(), ComputeVolume(), FindPartitionInducedComponents(), gk_free(), iargmax_strd(), IsConnected(), graph_t::ncon, ncon, params_t::nparts, nparts, graph_t::nvtxs, params_t::tpwgts, tpwgts, graph_t::vwgt, vwgt, graph_t::xadj, and xadj.
Referenced by GPReportResults().


1.5.5