
Go to the source code of this file.
Typedefs | |
| typedef int | pid_t |
Functions | |
| void | CcsHandleRequest (CcsImplHeader *hdr, const char *reqData) |
| void | req_fw_handler (char *msg) |
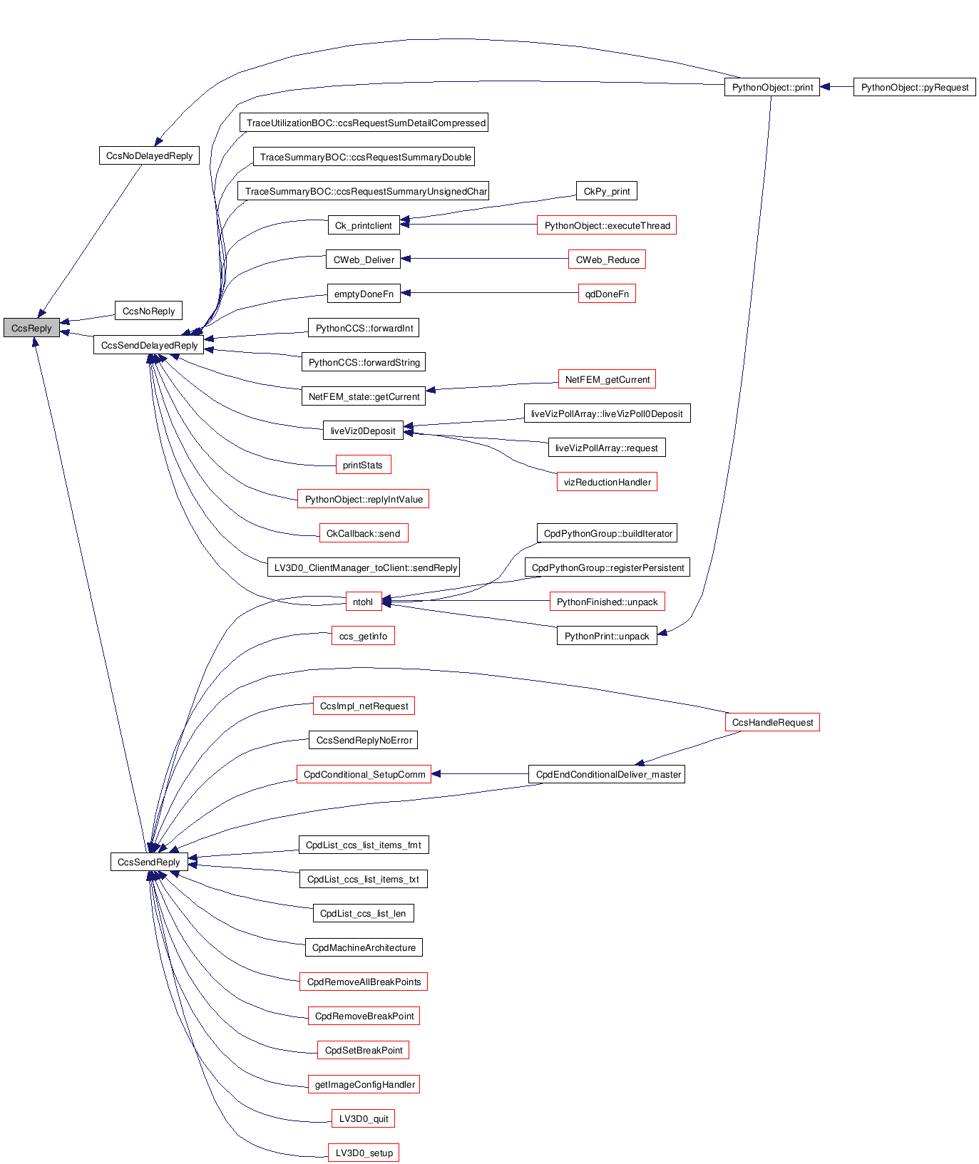
| int | CcsReply (CcsImplHeader *rep, int repLen, const void *repData) |
| Decide if the reply is ready to be forwarded to the waiting client, or if combination is required (for broadcast/multicast CCS requests. | |
| void | ccs_getinfo (char *msg) |
| CpvCExtern (void *, debugQueue) | |
| CpvDeclare (void *, debugQueue) | |
| CpvCExtern (int, freezeModeFlag) | |
| CpvDeclare (int, freezeModeFlag) | |
| void | CpdFreeze (void) |
| void | CpdUnFreeze (void) |
| int | CpdIsFrozen (void) |
| void | BgProcessMessageFreezeMode (threadInfo *t, char *msg) |
| void | PrintDebugStackTrace (void *) |
| void * | MemoryToSlot (void *ptr) |
| int | Slot_StackTrace (void *s, void ***stack) |
| int | Slot_ChareOwner (void *s) |
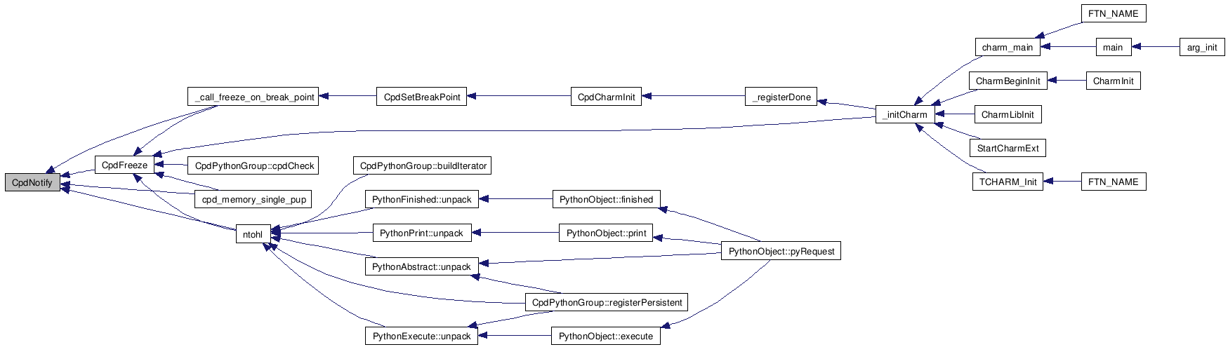
| void | CpdNotify (int type,...) |
Variables | |
| int | rep_fw_handler_idx |
Definition at line 123 of file middle-ccs.C.
| void CcsHandleRequest | ( | CcsImplHeader * | hdr, | |
| const char * | reqData | |||
| ) |
Definition at line 229 of file conv-ccs.C.
References _conditionalDelivery, buf, callHandlerRec(), CcsSendReply(), ChMessageInt(), CkHashtableGet(), CmiPrintf(), conditionalPipe, CpdEndConditionalDeliver_master(), free(), CcsImplHeader::handler, CcsImplHeader::len, and malloc().
Referenced by req_fw_handler().


| void req_fw_handler | ( | char * | msg | ) |
Definition at line 21 of file middle-ccs.C.
References CcsHandleRequest(), ChMessageInt(), CmiFree(), CmiMyPe(), Converse::CmiSyncBroadcast(), Converse::CmiSyncSend(), index, int, len, and offset.
Referenced by CcsInit(), and CpdBgInit().


| int CcsReply | ( | CcsImplHeader * | rep, | |
| int | repLen, | |||
| const void * | repData | |||
| ) |
Decide if the reply is ready to be forwarded to the waiting client, or if combination is required (for broadcast/multicast CCS requests.
Definition at line 60 of file middle-ccs.C.
References _conditionalDelivery, CcsGetHandler(), CcsImpl_reply(), ChMessageInt(), ChMessageInt_new(), BGConverse::CkReduce(), CmiAbort(), CmiAlloc(), CmiListReduce(), conditionalPipe, CcsImplHeader::handler, int, CcsImplHeader::len, len, CcsHandlerRec::mergeFn, msg, CcsImplHeader::pe, r, CcsHandlerRec::redID, rep_fw_handler_idx, and Ck::IO::write().
Referenced by CcsNoDelayedReply(), CcsNoReply(), CcsSendDelayedReply(), and CcsSendReply().


| void ccs_getinfo | ( | char * | msg | ) |
Definition at line 106 of file middle-ccs.C.
References CcsSendReply(), ChMessageInt_new(), CmiFree(), CmiNodeSize(), free(), len, malloc(), and n.
Referenced by CcsBuiltinsInit().


| CpvCExtern | ( | void * | , | |
| debugQueue | ||||
| ) |
| CpvDeclare | ( | void * | , | |
| debugQueue | ||||
| ) |
| CpvCExtern | ( | int | , | |
| freezeModeFlag | ||||
| ) |
| CpvDeclare | ( | int | , | |
| freezeModeFlag | ||||
| ) |
| void CpdUnFreeze | ( | void | ) |
Definition at line 149 of file middle-ccs.C.
Referenced by CpdContinueFromBreakPoint().

| int CpdIsFrozen | ( | void | ) |
Definition at line 154 of file middle-ccs.C.
Referenced by CpdDeliverSingleMessage(), and ntohl().

| void BgProcessMessageFreezeMode | ( | threadInfo * | t, | |
| char * | msg | |||
| ) |
Definition at line 160 of file middle-ccs.C.
References CdsFifo_Dequeue(), CdsFifo_Empty(), CdsFifo_Enqueue(), and CpdIsDebugMessage.
Referenced by CpdBgInit().


| void PrintDebugStackTrace | ( | void * | ) |
| void CpdNotify | ( | int | type, | |
| ... | ||||
| ) |
Definition at line 186 of file middle-ccs.C.
References CmiBacktraceRecord(), CmiMyPe(), CmiPrintf(), CPD_ABORT, CPD_BREAKPOINT, CPD_CROSSCORRUPTION, CPD_FREEZE, CPD_SIGNAL, integer, list, MemoryToSlot(), Slot_ChareOwner(), and Slot_StackTrace().
Referenced by _call_freeze_on_break_point(), cpd_memory_single_pup(), CpdFreeze(), and ntohl().


1.5.5