
Go to the source code of this file.
Data Structures | |
| struct | Slot |
Typedefs | |
| typedef struct Slot | Slot |
Functions | |
| static char * | Slot_toUser (Slot *s) |
| static Slot * | Slot_fmUser (void *user) |
| static void | printSlot (Slot *s) |
| void | CmiMemoryMark (void) |
| void | CmiMemoryMarkBlock (void *blk) |
| void | CmiMemorySweep (const char *where) |
| void | CmiMemoryCheck (void) |
| static void * | setSlot (Slot *s, int userSize) |
| static void | freeSlot (Slot *s) |
| static void | status (const char *msg) |
| static void | meta_init (char **argv) |
| static void * | meta_malloc (size_t size) |
| static void | meta_free (void *mem) |
| static void * | meta_calloc (size_t nelem, size_t size) |
| static void | meta_cfree (void *mem) |
| static void * | meta_realloc (void *oldBuffer, size_t newSize) |
| static void * | meta_memalign (size_t align, size_t size) |
| static int | meta_posix_memalign (void **outptr, size_t align, size_t size) |
| static void * | meta_aligned_alloc (size_t align, size_t size) |
| static void * | meta_valloc (size_t size) |
| static void * | meta_pvalloc (size_t size) |
Variables | |
| Slot | slot_first_storage = {&slot_first_storage,&slot_first_storage} |
| Slot * | slot_first = &slot_first_storage |
| static int | memoryTraceDisabled = 0 |
Definition at line 25 of file memory-leak.C.
| static char* Slot_toUser | ( | Slot * | s | ) | [static] |
Definition at line 50 of file memory-leak.C.
| static Slot* Slot_fmUser | ( | void * | user | ) | [static] |
| static void printSlot | ( | Slot * | s | ) | [static] |
Definition at line 61 of file memory-leak.C.
References CmiBacktracePrint(), CmiMyPe(), CmiPrintf(), Slot::from, Slot_toUser(), and Slot::userSize.

| void CmiMemoryMark | ( | void | ) |
Definition at line 76 of file memory-leak.C.
References CmiMemLock(), CmiMemUnlock(), mm_malloc, Slot::next, and Slot::prev.

| void CmiMemoryMarkBlock | ( | void * | blk | ) |
Definition at line 85 of file memory-leak.C.
References CmiAbort(), CmiMemLock(), CmiMemUnlock(), Slot::magic, Slot::next, Slot::prev, PUP::s, and Slot_fmUser().

| void CmiMemorySweep | ( | const char * | where | ) |
Definition at line 97 of file memory-leak.C.
References CmiMemLock(), CmiMemoryMark(), CmiMemUnlock(), CmiMyPe(), CmiPrintf(), Slot::next, printSlot(), and Slot::userSize.

| void CmiMemoryCheck | ( | void | ) |
Definition at line 117 of file memory-leak.C.
Definition at line 124 of file memory-leak.C.
References CmiBacktraceRecord(), Slot::from, Slot::magic, memoryTraceDisabled, n, Slot::next, Slot::prev, Slot_toUser(), and Slot::userSize.
Referenced by cpd_memory_single_pup(), meta_aligned_alloc(), meta_malloc(), meta_memalign(), and meta_posix_memalign().


| static void freeSlot | ( | Slot * | s | ) | [static] |
Definition at line 152 of file memory-leak.C.
References Slot::magic, Slot::next, Slot::prev, and Slot::userSize.
Referenced by cpd_memory_single_pup(), and meta_free().

| static void status | ( | const char * | msg | ) | [static] |
Definition at line 166 of file memory-leak.C.
References CmiArgGivingUsage(), CmiMyPe(), and CmiPrintf().

| static void meta_init | ( | char ** | argv | ) | [static] |
| static void* meta_malloc | ( | size_t | size | ) | [static] |
Definition at line 177 of file memory-leak.C.
References mm_malloc, PUP::s, and setSlot().

| static void meta_free | ( | void * | mem | ) | [static] |
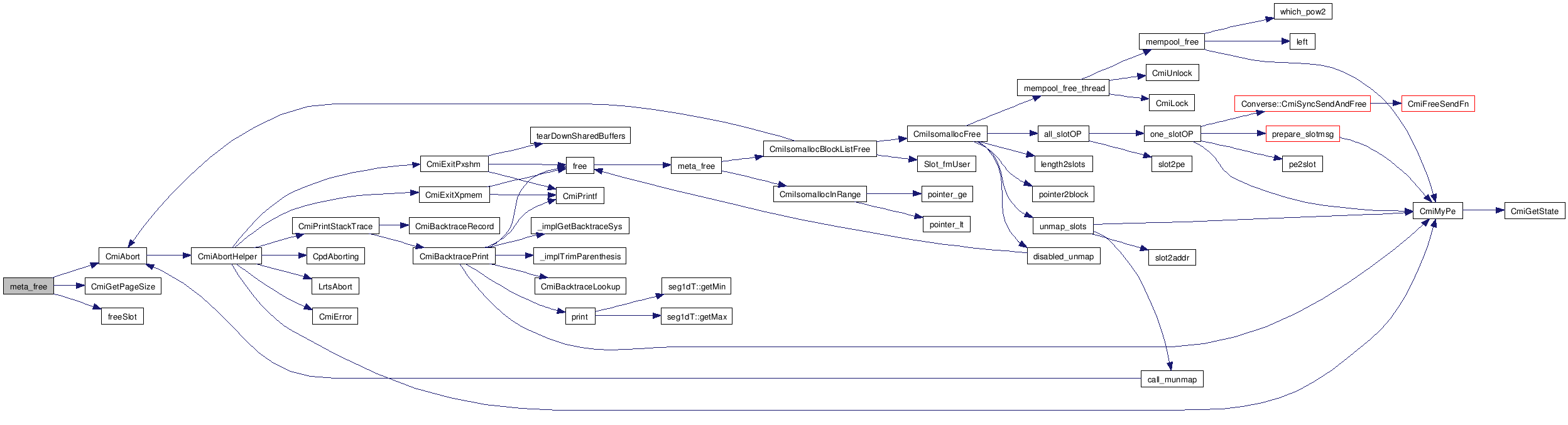
Definition at line 184 of file memory-leak.C.
References CmiAbort(), CmiGetPageSize(), freeSlot(), Slot::magic, mm_free, and PUP::s.

Definition at line 206 of file memory-leak.C.
References meta_malloc().

| static void meta_cfree | ( | void * | mem | ) | [static] |
Definition at line 213 of file memory-leak.C.
References meta_free().

| static void* meta_realloc | ( | void * | oldBuffer, | |
| size_t | newSize | |||
| ) | [static] |
Definition at line 218 of file memory-leak.C.
References meta_free(), meta_malloc(), size, Slot_fmUser(), and Slot::userSize.

Definition at line 234 of file memory-leak.C.
References CmiGetPageSize(), Slot::magic, mm_memalign, PUP::s, and setSlot().

Definition at line 244 of file memory-leak.C.
References CmiGetPageSize(), Slot::magic, mm_posix_memalign, PUP::s, and setSlot().

Definition at line 258 of file memory-leak.C.
References CmiGetPageSize(), Slot::magic, mm_aligned_alloc, PUP::s, and setSlot().

| static void* meta_valloc | ( | size_t | size | ) | [static] |
Definition at line 268 of file memory-leak.C.
References CmiGetPageSize(), and meta_memalign().

| static void* meta_pvalloc | ( | size_t | size | ) | [static] |
Definition at line 273 of file memory-leak.C.
References CmiGetPageSize(), and meta_memalign().

Definition at line 70 of file memory-leak.C.
Definition at line 71 of file memory-leak.C.
int memoryTraceDisabled = 0 [static] |
1.5.5