
Go to the source code of this file.
Functions | |
| CkpvDeclare (TokenPool *, _tokenPool) | |
| CkMigratable * | CkArrayMessageObjectPtr (envelope *env) |
| Chare * | CkFindObjectPtr (envelope *env) |
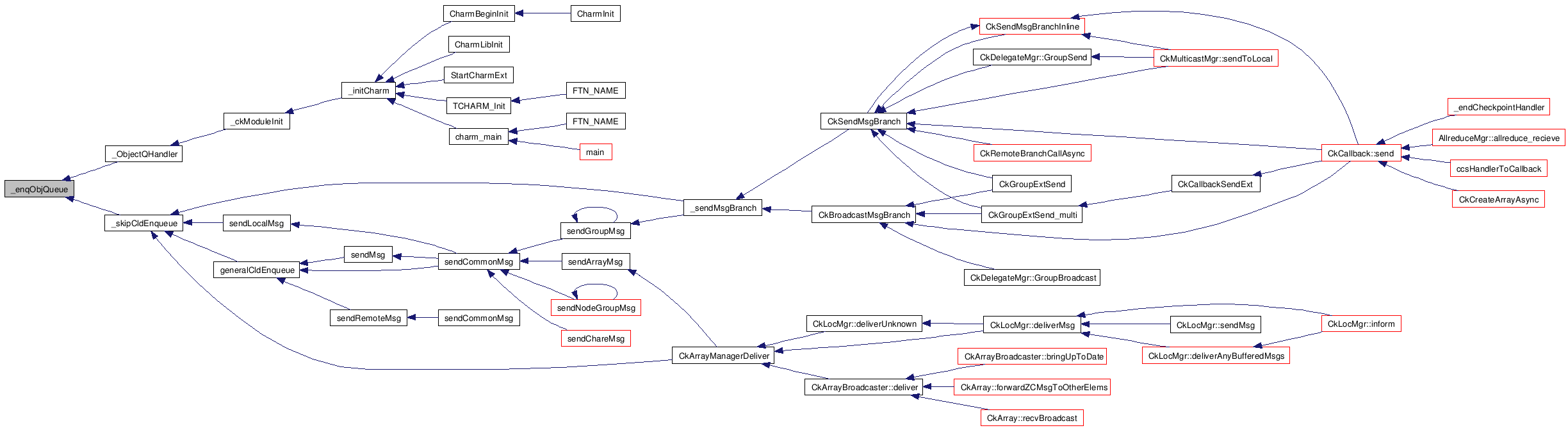
| void | _enqObjQueue (Chare *obj, envelope *env) |
| void | _ObjectQHandler (void *converseMsg) |
| void | _TokenHandler (void *tokenMsg) |
Variables | |
| int | index_tokenHandler |
| CkpvDeclare | ( | TokenPool * | , | |
| _tokenPool | ||||
| ) |
| CkMigratable* CkArrayMessageObjectPtr | ( | envelope * | env | ) |
Definition at line 1362 of file cklocation.C.
References ForArrayEltMsg, envelope::getArrayMgr(), envelope::getMsgtype(), envelope::getRecipientID(), and CkArray::lookup().
Referenced by CkArrayPrefetch_msg2ObjId(), and CkFindObjectPtr().


Definition at line 101 of file ckobjQ.C.
References _localBranch(), ArrayEltInitMsg, BocInitMsg, CkArrayMessageObjectPtr(), CmiAbort(), FillVidMsg, ForArrayEltMsg, ForBocMsg, ForChareMsg, ForNodeBocMsg, ForVidMsg, envelope::getGroupNum(), envelope::getMsgtype(), envelope::getObjPtr(), NewChareMsg, NewVChareMsg, and NodeBocInitMsg.
Referenced by _ObjectQHandler(), and _skipCldEnqueue().


Definition at line 137 of file ckobjQ.C.
References CdsFifo_Enqueue(), Chare::CkGetObjQueue(), CqsEnqueueGeneral(), envelope::getPriobits(), envelope::getPrioPtr(), envelope::getQueueing(), index_tokenHandler, ObjectToken::message, ObjectToken::objPtr, and CkObjectMsgQ::queue().
Referenced by _ObjectQHandler(), and _skipCldEnqueue().


| void _ObjectQHandler | ( | void * | converseMsg | ) |
Definition at line 162 of file ckobjQ.C.
References _charmHandlerIdx, _enqObjQueue(), CkFindObjectPtr(), Chare::CkGetObjQueue(), CmiAbort(), CqsEnqueueGeneral(), envelope::getPriobits(), envelope::getPrioPtr(), envelope::getQueueing(), and CkObjectMsgQ::queue().
Referenced by _ckModuleInit().


| void _TokenHandler | ( | void * | tokenMsg | ) |
Definition at line 185 of file ckobjQ.C.
References Chare::CkGetObjQueue(), CmiAbort(), ObjectToken::message, message, ObjectToken::objPtr, CkObjectMsgQ::objQ, and CkObjectMsgQ::process().
Referenced by _ckModuleInit().


1.5.5