
Go to the source code of this file.
Data Structures | |
| struct | uFcontext_stack_t |
| struct | transfer_t |
| struct | data_t |
| struct | uFcontext_t |
Typedefs | |
| typedef void * | fcontext_t |
| typedef void(* | uFcontext_fn_t )(transfer_t) |
Functions | |
| void | CthStartThread (transfer_t) |
| transfer_t | jump_fcontext (fcontext_t const to, void *vp) |
| fcontext_t | make_fcontext (void *sp, size_t size, void(*fn)(transfer_t)) |
| transfer_t | ontop_fcontext (fcontext_t const to, void *vp, transfer_t(*fn)(transfer_t)) |
| int | getJcontext (uFcontext_t *__ucp) |
| int | setJcontext (uFcontext_t *__ucp) |
| int | swapJcontext (uFcontext_t *__oucp, uFcontext_t *__ucp) |
| void | makeJcontext (uFcontext_t *__ucp, uFcontext_fn_t, void(*fn)(void *), void *arg) |
| typedef void* fcontext_t |
Definition at line 7 of file uFcontext.h.
| typedef void(* uFcontext_fn_t)(transfer_t) |
Definition at line 21 of file uFcontext.h.
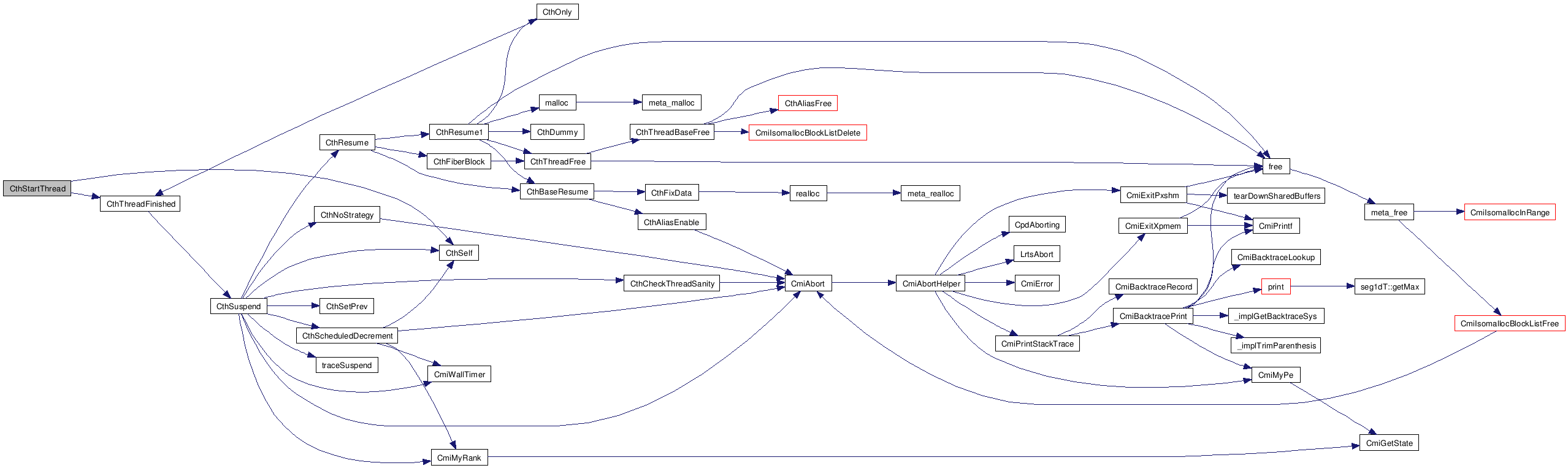
| void CthStartThread | ( | transfer_t | ) |
Definition at line 1777 of file threads.C.
References uFcontext_t::arg, CthSelf(), CthThreadFinished(), data_t::data, transfer_t::data, data, transfer_t::fctx, data_t::from, and uFcontext_t::func.

| transfer_t jump_fcontext | ( | fcontext_t const | to, | |
| void * | vp | |||
| ) |
| fcontext_t make_fcontext | ( | void * | sp, | |
| size_t | size, | |||
| void(*)(transfer_t) | fn | |||
| ) |
| transfer_t ontop_fcontext | ( | fcontext_t const | to, | |
| void * | vp, | |||
| transfer_t(*)(transfer_t) | fn | |||
| ) |
| int getJcontext | ( | uFcontext_t * | __ucp | ) |
Definition at line 53 of file uFcontext.h.
Referenced by CthCreateInner().

| int setJcontext | ( | uFcontext_t * | __ucp | ) |
Definition at line 57 of file uFcontext.h.
References swapJcontext().

| int swapJcontext | ( | uFcontext_t * | __oucp, | |
| uFcontext_t * | __ucp | |||
| ) |
Definition at line 69 of file uFcontext.h.
References transfer_t::data, data_t::data, transfer_t::fctx, uFcontext_t::fctx, data_t::from, jump_fcontext(), uFcontext_t::param, and PUP::t.

| void makeJcontext | ( | uFcontext_t * | __ucp, | |
| uFcontext_fn_t | __func, | |||
| void(*)(void *) | fn, | |||
| void * | arg | |||
| ) |
Definition at line 61 of file uFcontext.h.
References uFcontext_t::arg, uFcontext_t::fctx, uFcontext_t::func, make_fcontext(), uFcontext_stack_t::ss_size, uFcontext_stack_t::ss_sp, PUP::t, uFcontext_t::uc_link, and uFcontext_t::uc_stack.

1.5.5