
#include <sdag.h>


Public Member Functions | |
| MsgClosure () | |
| MsgClosure (CkMigrateMessage *) | |
| MsgClosure (void *msg) | |
| void | pup (PUP::er &p) |
| virtual | ~MsgClosure () |
| PUPable_decl (MsgClosure) | |
Data Fields | |
| void * | msg |
Definition at line 85 of file sdag.h.
| SDAG::MsgClosure::MsgClosure | ( | ) | [inline] |
Definition at line 88 of file sdag.h.
References SDAG::Closure::continuations, and SDAG::Closure::init().

| SDAG::MsgClosure::MsgClosure | ( | CkMigrateMessage * | ) | [inline] |
Definition at line 89 of file sdag.h.
References SDAG::Closure::continuations, and SDAG::Closure::init().

| SDAG::MsgClosure::MsgClosure | ( | void * | msg | ) | [inline] |
Definition at line 91 of file sdag.h.
References CkGetRefNum(), CmiReference(), SDAG::Closure::continuations, SDAG::Closure::init(), SDAG::Closure::setRefnum(), and UsrToEnv().

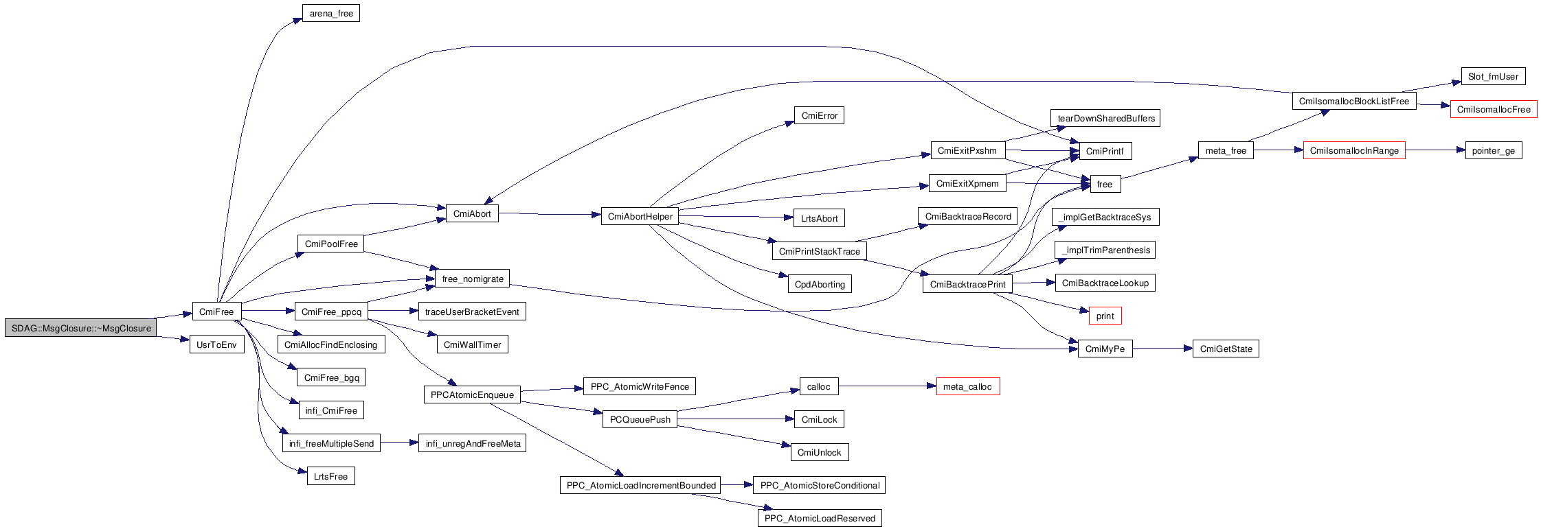
| virtual SDAG::MsgClosure::~MsgClosure | ( | ) | [inline, virtual] |
Definition at line 108 of file sdag.h.
References CmiFree(), msg, and UsrToEnv().

| void SDAG::MsgClosure::pup | ( | PUP::er & | p | ) | [inline, virtual] |
Implements SDAG::Closure.
Definition at line 99 of file sdag.h.
References CkPupMessage(), CmiReference(), PUP::er::isUnpacking(), msg, SDAG::Closure::packClosure(), and UsrToEnv().

| SDAG::MsgClosure::PUPable_decl | ( | MsgClosure | ) |
| void* SDAG::MsgClosure::msg |
1.5.5