
Go to the source code of this file.
Functions | |
| int | MAX (int a, int b) |
| int | MPI_Pack_size (int incount, MPI_Datatype type, MPI_Comm comm, int *size) |
| void | MPICH_Localcopy (void *sendbuf, int sendcount, MPI_Datatype sendtype, void *recvbuf, int recvcount, MPI_Datatype recvtype) |
| void | MPID_Datatype_get_extent_macro (MPI_Datatype &type, MPI_Aint &extent) |
| void | MPID_Datatype_get_size_macro (MPI_Datatype &type, int &size) |
| int | AMPI_Alltoall_long (void *sendbuf, int sendcount, MPI_Datatype sendtype, void *recvbuf, int recvcount, MPI_Datatype recvtype, MPI_Comm comm) |
| int | AMPI_Alltoall_short (void *sendbuf, int sendcount, MPI_Datatype sendtype, void *recvbuf, int recvcount, MPI_Datatype recvtype, MPI_Comm comm) |
| int | AMPI_Alltoall_medium (void *sendbuf, int sendcount, MPI_Datatype sendtype, void *recvbuf, int recvcount, MPI_Datatype recvtype, MPI_Comm comm) |
Definition at line 62 of file mpich-alltoall.C.
Referenced by ADIOI_GRIDFTP_ReadDiscontig(), ADIOI_GRIDFTP_WriteDiscontig(), AMPI_Alltoall_short(), fast_grouping(), and select_independent_groups_by_largest_index().

| int MPI_Pack_size | ( | int | incount, | |
| MPI_Datatype | type, | |||
| MPI_Comm | comm, | |||
| int * | size | |||
| ) |
Definition at line 71 of file mpich-alltoall.C.
References getAmpiInstance(), CkDDT_DataType::getSize(), and typesize().
Referenced by AMPI_Alltoall_short().


| void MPICH_Localcopy | ( | void * | sendbuf, | |
| int | sendcount, | |||
| MPI_Datatype | sendtype, | |||
| void * | recvbuf, | |||
| int | recvcount, | |||
| MPI_Datatype | recvtype | |||
| ) |
Definition at line 83 of file mpich-alltoall.C.
References getAmpiInstance(), MPI_Comm_rank, and rank.
Referenced by AMPI_Alltoall_long(), and AMPI_Alltoall_short().


| void MPID_Datatype_get_extent_macro | ( | MPI_Datatype & | type, | |
| MPI_Aint & | extent | |||
| ) | [inline] |
Definition at line 97 of file mpich-alltoall.C.
References getAmpiInstance(), and CkDDT_DataType::getExtent().
Referenced by AMPI_Alltoall_long(), AMPI_Alltoall_medium(), and AMPI_Alltoall_short().


| void MPID_Datatype_get_size_macro | ( | MPI_Datatype & | type, | |
| int & | size | |||
| ) | [inline] |
Definition at line 102 of file mpich-alltoall.C.
References getAmpiInstance(), and CkDDT_DataType::getSize().
Referenced by AMPI_Alltoall_long(), AMPI_Alltoall_medium(), and AMPI_Alltoall_short().


| int AMPI_Alltoall_long | ( | void * | sendbuf, | |
| int | sendcount, | |||
| MPI_Datatype | sendtype, | |||
| void * | recvbuf, | |||
| int | recvcount, | |||
| MPI_Datatype | recvtype, | |||
| MPI_Comm | comm | |||
| ) |
Definition at line 117 of file mpich-alltoall.C.
References dst, getAmpiInstance(), MPI_Comm_rank, MPICH_Localcopy(), MPID_Datatype_get_extent_macro(), MPID_Datatype_get_size_macro(), rank, src, and status.

| int AMPI_Alltoall_short | ( | void * | sendbuf, | |
| int | sendcount, | |||
| MPI_Datatype | sendtype, | |||
| void * | recvbuf, | |||
| int | recvcount, | |||
| MPI_Datatype | recvtype, | |||
| MPI_Comm | comm | |||
| ) |
Definition at line 196 of file mpich-alltoall.C.
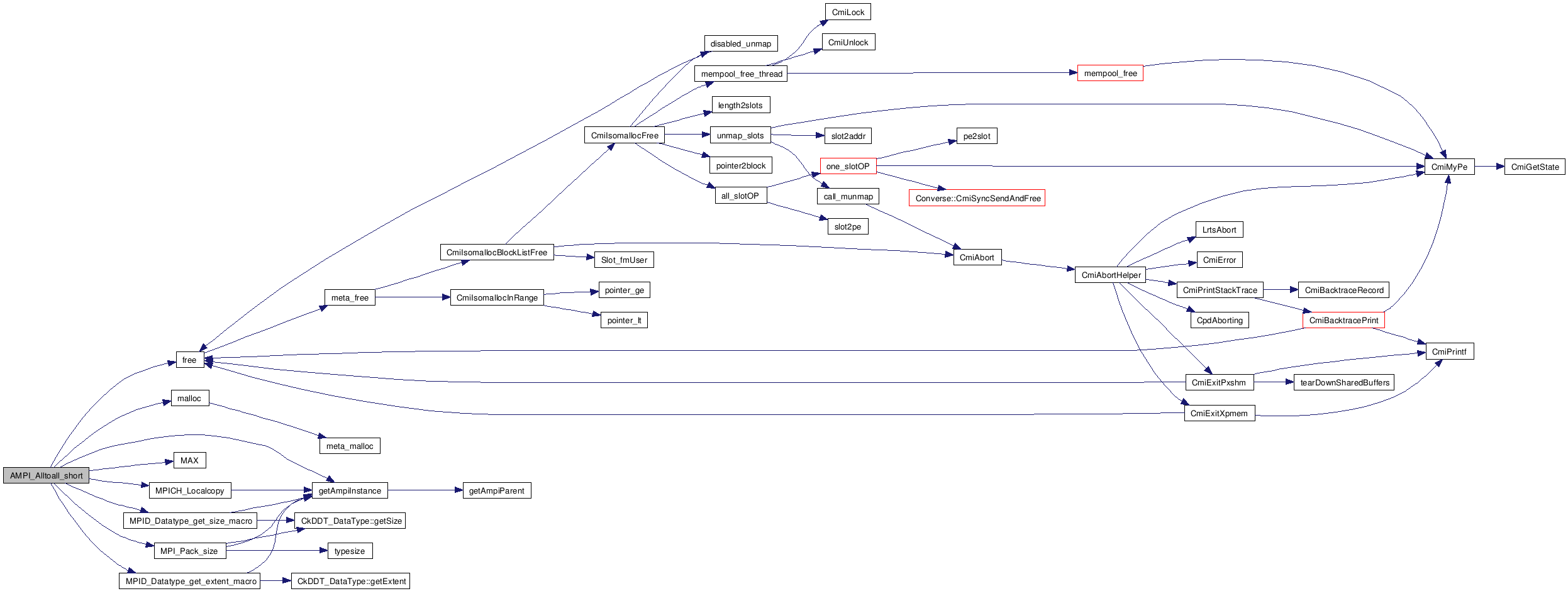
References count, displs, dst, free(), getAmpiInstance(), malloc(), MAX(), MPI_Comm_rank, MPI_Pack_size(), MPI_Type_create_indexed_block, MPI_Type_free, MPI_Type_get_true_extent, MPICH_Localcopy(), MPID_Datatype_get_extent_macro(), MPID_Datatype_get_size_macro(), position, rank, src, and status.

| int AMPI_Alltoall_medium | ( | void * | sendbuf, | |
| int | sendcount, | |||
| MPI_Datatype | sendtype, | |||
| void * | recvbuf, | |||
| int | recvcount, | |||
| MPI_Datatype | recvtype, | |||
| MPI_Comm | comm | |||
| ) |
Definition at line 357 of file mpich-alltoall.C.
References dst, free(), getAmpiInstance(), malloc(), MPI_Comm_rank, MPI_Waitall, MPID_Datatype_get_extent_macro(), MPID_Datatype_get_size_macro(), and rank.

1.5.5