
Go to the source code of this file.
| typedef struct _insert_ret_val insert_ret_val |
Definition at line 24 of file mem-arena.C.
Definition at line 58 of file mem-arena.C.
References find_list_bin(), _slotset::list_array, malloc(), _dllnode::next, _slotblock::nslots, _dllnode::previous, and _dllnode::sb.

Definition at line 84 of file mem-arena.C.
References find_list_bin(), free(), _slotset::list_array, _slotblock::listblock, _dllnode::next, _slotblock::nslots, and _dllnode::previous.

Definition at line 109 of file mem-arena.C.
References find_list_bin(), _slotset::list_array, _dllnode::next, _slotblock::nslots, _dllnode::previous, and _dllnode::sb.

| static btreenode* create_btree_node | ( | void | ) | [static] |
Definition at line 148 of file mem-arena.C.
References _btreenode::blocks, _btreenode::child, _slotblock::listblock, malloc(), and _btreenode::num_blocks.

Definition at line 166 of file mem-arena.C.
References _btreenode::blocks, _btreenode::child, find_btree_slotblock(), index, _slotblock::nslots, _btreenode::num_blocks, and _slotblock::startslot.

| static insert_ret_val btree_insert_int | ( | slotset * | ss, | |
| btreenode * | node, | |||
| CmiInt8 | startslot, | |||
| CmiInt8 | nslots | |||
| ) | [static] |
Definition at line 256 of file mem-arena.C.
References _btreenode::blocks, _insert_ret_val::btn, btree_insert_int(), _btreenode::child, create_btree_node(), index, list_insert(), _slotblock::listblock, _slotblock::nslots, _btreenode::num_blocks, _insert_ret_val::sb, _dllnode::sb, and _slotblock::startslot.

| static btreenode* btree_insert | ( | slotset * | ss, | |
| btreenode * | node, | |||
| CmiInt8 | startslot, | |||
| CmiInt8 | nslots | |||
| ) | [static] |
Definition at line 450 of file mem-arena.C.
References _btreenode::blocks, _insert_ret_val::btn, btree_insert_int(), _btreenode::child, create_btree_node(), list_insert(), _slotblock::listblock, _slotblock::nslots, _btreenode::num_blocks, _dllnode::sb, _insert_ret_val::sb, and _slotblock::startslot.

| static void btree_delete_int | ( | slotset * | ss, | |
| btreenode * | node, | |||
| CmiInt8 | startslot, | |||
| slotblock * | sb | |||
| ) | [static] |
Definition at line 490 of file mem-arena.C.
References _btreenode::blocks, btree_delete_int(), _btreenode::child, free(), index, list_delete(), _slotblock::listblock, _slotblock::nslots, _btreenode::num_blocks, _dllnode::sb, and _slotblock::startslot.

Definition at line 776 of file mem-arena.C.
References btree_delete_int(), _btreenode::child, free(), and _btreenode::num_blocks.

Definition at line 802 of file mem-arena.C.
References _btreenode::blocks, _slotset::btree_root, create_btree_node(), find_list_bin(), _slotset::list_array, _slotblock::listblock, malloc(), _dllnode::next, _slotblock::nslots, _btreenode::num_blocks, _dllnode::previous, _dllnode::sb, and _slotblock::startslot.

Definition at line 841 of file mem-arena.C.
References find_list_bin(), _slotset::list_array, _dllnode::next, _slotblock::nslots, _dllnode::sb, and _slotblock::startslot.

Definition at line 872 of file mem-arena.C.
References btree_delete(), btree_insert(), _slotset::btree_root, CmiAbort(), find_btree_slotblock(), list_move(), _slotblock::listblock, _slotblock::nslots, and _slotblock::startslot.

Definition at line 928 of file mem-arena.C.
References btree_delete(), btree_insert(), _slotset::btree_root, find_btree_slotblock(), list_move(), _slotblock::listblock, _slotblock::nslots, and _slotblock::startslot.

| static void delete_btree | ( | btreenode * | node | ) | [static] |
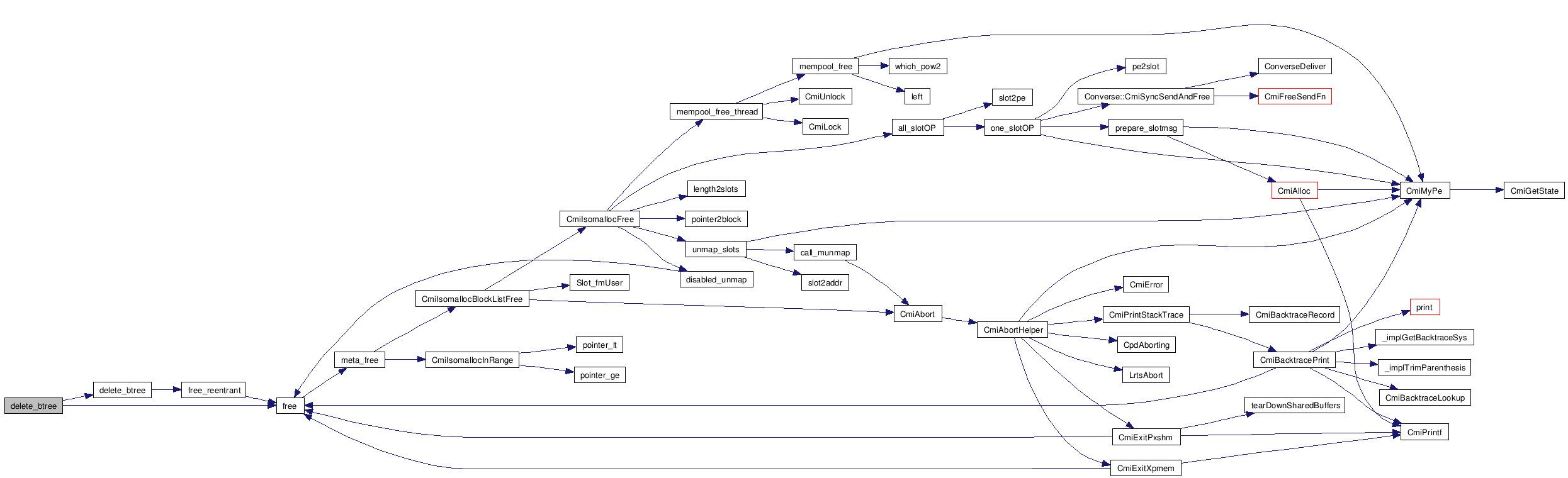
Definition at line 977 of file mem-arena.C.
References _btreenode::child, delete_btree(), free(), and _btreenode::num_blocks.

| static void delete_list_array | ( | slotset * | ss | ) | [static] |
Definition at line 993 of file mem-arena.C.
References free(), _slotset::list_array, _dllnode::next, and _dllnode::previous.

| static void delete_slotset | ( | slotset * | ss | ) | [static] |
Definition at line 1015 of file mem-arena.C.
References _slotset::btree_root, delete_btree(), delete_list_array(), and free().

Definition at line 1028 of file mem-arena.C.
References _btreenode::blocks, CmiPrintf(), _slotblock::nslots, _btreenode::num_blocks, and _slotblock::startslot.

| static int print_btree_level | ( | btreenode * | node, | |
| int | level, | |||
| int | current_level, | |||
| int | node_num | |||
| ) | [static] |
Definition at line 1038 of file mem-arena.C.
References _btreenode::child, _btreenode::num_blocks, print_btree_level(), and print_btree_node().

| static void print_btree_top_down | ( | btreenode * | node | ) | [static] |
Definition at line 1056 of file mem-arena.C.
References CmiPrintf(), level, and print_btree_level().

| static void print_list_array | ( | slotset * | ss | ) | [static] |
Definition at line 1072 of file mem-arena.C.
References CmiPrintf(), _slotset::list_array, _dllnode::next, _slotblock::nslots, _dllnode::previous, _dllnode::sb, and _slotblock::startslot.

| static void print_slots | ( | slotset * | ss | ) | [static] |
Definition at line 1094 of file mem-arena.C.
References _slotset::btree_root, print_btree_top_down(), and print_list_array().

Definition at line 1152 of file mem-arena.C.
References _slotset::buf, _slotset::emptyslots, free(), malloc(), _slotset::maxbuf, _slotblock::nslots, and _slotblock::startslot.

1.5.5