
Go to the source code of this file.
Data Structures | |
| struct | stl_destination_mgr |
Typedefs | |
| typedef stl_destination_mgr * | stl_dest_ptr |
Functions | |
| void | getImageConfigHandler (char *msg) |
| void | getImageHandler (char *msg) |
| void | liveViz0_jpeg_stl_dest_init_destination (j_compress_ptr cinfo) |
| boolean | liveViz0_jpeg_stl_dest_empty_output_buffer (j_compress_ptr cinfo) |
| void | liveViz0_jpeg_stl_dest_term_destination (j_compress_ptr cinfo) |
| void | jpeg_stl_dest (j_compress_ptr cinfo, std::string *stl_dest) |
| std::string | JPEGcompressImage (int wid, int ht, int bpp, const byte *image_data, int quality) |
| Return a binary string containing the JPEG-compressed data of this raster image, which is wid x ht pixels, and each pixel bpp bytes (must be either 1, for greyscale; or 3, for RGB). | |
| void | liveViz0Deposit (const liveVizRequest &req, byte *imageData) |
| Each call to liveViz, above, must eventually result in a call to this routine, which delivers an entire, finished image to the client. | |
| void | liveViz0Init (const liveVizConfig &cfg) |
| Begin responding to image requests under the given configuration. | |
| void | liveViz0PollInit () |
Variables | |
| static liveVizConfig | config |
| typedef stl_destination_mgr* stl_dest_ptr |
Definition at line 137 of file liveViz0.C.
| void getImageConfigHandler | ( | char * | msg | ) |
Definition at line 79 of file liveViz0.C.
References buf, CcsSendReply(), CmiFree(), CmiPrintf(), liveVizConfig::getVerbose(), len, liveVizConfig::pupNetwork(), PUP_toNetwork_pack::size(), and PUP_toNetwork_sizer::size().
Referenced by liveViz0Init().


| void getImageHandler | ( | char * | msg | ) |
Definition at line 100 of file liveViz0.C.
References buf, CcsDelayReply(), CmiError(), CmiFree(), CmiPrintf(), CmiSize(), liveVizConfig::getVerbose(), liveVizRequest::ht, liveViz0Get(), liveVizRequest3d::o, liveVizRequest::pupNetwork(), liveVizRequest::replyToken, PUP_toNetwork_unpack::size(), and liveVizRequest::wid.
Referenced by liveViz0Init(), and liveViz0PollInit().


| void liveViz0_jpeg_stl_dest_init_destination | ( | j_compress_ptr | cinfo | ) |
Definition at line 141 of file liveViz0.C.
References stl_destination_mgr::buffer, dest, and stl_destination_mgr::pub.
Referenced by jpeg_stl_dest().

| boolean liveViz0_jpeg_stl_dest_empty_output_buffer | ( | j_compress_ptr | cinfo | ) |
Definition at line 150 of file liveViz0.C.
References stl_destination_mgr::buffer, dest, stl_destination_mgr::pub, and stl_destination_mgr::stl_dest.
Referenced by jpeg_stl_dest().

| void liveViz0_jpeg_stl_dest_term_destination | ( | j_compress_ptr | cinfo | ) |
Definition at line 161 of file liveViz0.C.
References stl_destination_mgr::buffer, dest, stl_destination_mgr::pub, and stl_destination_mgr::stl_dest.
Referenced by jpeg_stl_dest().

| void jpeg_stl_dest | ( | j_compress_ptr | cinfo, | |
| std::string * | stl_dest | |||
| ) |
Definition at line 168 of file liveViz0.C.
References dest, liveViz0_jpeg_stl_dest_empty_output_buffer(), liveViz0_jpeg_stl_dest_init_destination(), liveViz0_jpeg_stl_dest_term_destination(), stl_destination_mgr::pub, and stl_destination_mgr::stl_dest.
Referenced by JPEGcompressImage().


Return a binary string containing the JPEG-compressed data of this raster image, which is wid x ht pixels, and each pixel bpp bytes (must be either 1, for greyscale; or 3, for RGB).
quality controls the compression rate, from quality == 0, tiny compressed image, very low quality quality == 100, huge compressed image, very high quality
This code derived from the "example.c" that ships with libjpeg; see that file for comments.
Definition at line 203 of file liveViz0.C.
References jpeg_stl_dest().
Referenced by liveViz0Deposit().


| void liveViz0Deposit | ( | const liveVizRequest & | req, | |
| byte * | imageData | |||
| ) |
Each call to liveViz, above, must eventually result in a call to this routine, which delivers an entire, finished image to the client.
Definition at line 265 of file liveViz0.C.
References CcsSendDelayedReply(), CmiPrintf(), liveVizRequest::compressionJPEG, liveVizRequest::compressionNone, liveVizRequest::compressionQuality, liveVizRequest::compressionRunLength, liveVizRequest::compressionType, data, liveVizConfig::getNetworkBytesPerPixel(), liveVizConfig::getVerbose(), liveVizRequest::ht, JPEGcompressImage(), len, liveVizRequest::replyToken, and liveVizRequest::wid.
Referenced by liveVizPollArray::liveVizPoll0Deposit(), liveVizPollArray::request(), and vizReductionHandler().


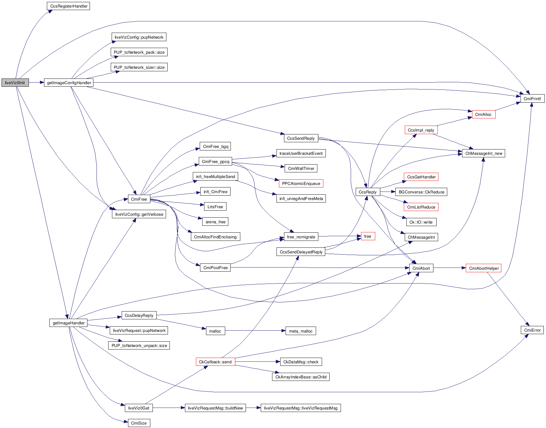
| void liveViz0Init | ( | const liveVizConfig & | cfg | ) |
Begin responding to image requests under the given configuration.
liveViz0Init should be called exactly once on processor 0 when your program is ready to begin processing image requests.
Definition at line 307 of file liveViz0.C.
References CcsRegisterHandler(), CmiPrintf(), getImageConfigHandler(), getImageHandler(), and liveVizConfig::getVerbose().
Referenced by liveVizInitComplete().


| void liveViz0PollInit | ( | ) |
Definition at line 315 of file liveViz0.C.
References CcsRegisterHandler(), CmiPrintf(), getImageHandler(), and liveVizConfig::getVerbose().
Referenced by liveVizPollInit().


liveVizConfig config [static] |
1.5.5