
Data Structures | |
| class | EntryInfo |
| Represents a single entry method or constructor. More... | |
| class | MsgInfo |
| Represents one type of Message. More... | |
| class | ChareInfo |
| Represents a class of Chares (or array or group elements). More... | |
| class | MainInfo |
| Describes a mainchare's constructor. These are all executed at startup. More... | |
| class | ReadonlyInfo |
| Describes a readonly global variable. More... | |
| class | ReadonlyMsgInfo |
| Describes a readonly message. More... | |
| class | CkRegisteredInfo< T > |
| This class stores registered entities, like EntryInfo's, in a linear list indexed by index ("idx"). More... | |
Typedefs | |
| typedef void *(* | CkPackFnPtr )(void *msg) |
| Message pack function: convert a message into a buffer. | |
| typedef void *(* | CkUnpackFnPtr )(void *buf) |
| Message unpack function: convert a buffer into a message. | |
| typedef void(* | CkDeallocFnPtr )(void *msg) |
| Message dealloc function: deletes a message. | |
| typedef void(* | CkCallFnPtr )(void *msg, void *obj) |
| A "call function" to invoke a method on an object. | |
| typedef void(* | CkPupReadonlyFnPtr )(void *pup_er) |
| This function pup's a global variable. | |
| typedef int(* | CkMarshallUnpackFn )(char *marshall_buf, void *object) |
| A "marshall unpack" function: pups out parameters and calls a method. | |
| typedef void(* | CkMessagePupFn )(PUP::er &p, void *userMessage) |
| A "message pup" function: pups message data for debugger display. | |
Enumerations | |
| enum | ChareType { TypeInvalid = 0, TypeChare, TypeMainChare, TypeGroup, TypeNodeGroup, TypeArray, TypeSection, TypeInvalid = 0, TypeChare, TypeMainChare, TypeGroup, TypeNodeGroup, TypeArray } |
| type of a chare More... | |
| enum | ChareType { TypeInvalid = 0, TypeChare, TypeMainChare, TypeGroup, TypeNodeGroup, TypeArray, TypeSection, TypeInvalid = 0, TypeChare, TypeMainChare, TypeGroup, TypeNodeGroup, TypeArray } |
Functions | |
| int | CkRegisterMsg (const char *name, CkPackFnPtr pack, CkUnpackFnPtr unpack, CkDeallocFnPtr dealloc, size_t size) |
| Register this message name, with this basic size and pack and unpack functions. | |
| int | CkRegisterEp (const char *name, CkCallFnPtr call, int msgIdx, int chareIdx, int ck_ep_flags) |
| Register this entry point, with this call function and flags. | |
| int | CkRegisterEpTemplated (const char *name, CkCallFnPtr call, int msgIdx, int chareIdx, int ck_ep_flags) |
| int | CkRegisterChare (const char *name, size_t dataSz, ChareType chareType) |
| Register this type of chare (group, or array), with this size. | |
| void | CkRegisterArrayDimensions (int chareIndex, int ndims) |
| Register number of array dimensions for this chare array. | |
| void | CkRegisterChareInCharm (int chareIndex) |
| Register this chare as internal to Charm++. | |
| int | CkRegisterMainChare (int chareIndex, int epIndex) |
| Register this chare as a mainchare, with this entry point as its constructor. | |
| void | CkRegisterMainChareExt (const char *s, int numEntryMethods, int *chareIdx, int *startEpIdx) |
| void | CkRegisterDefaultCtor (int chareIndex, int ctorEpIndex) |
| Register a default constructor for this chare. | |
| void | CkRegisterMigCtor (int chareIndex, int ctorEpIndex) |
| Register a migration constructor for this chare. | |
| void | CkRegisterGroupIrr (int chareIndex, int isIrr) |
| Indicate whether this group is an IrrGroup. | |
| void | CkRegisterGroupExt (const char *s, int numEntryMethods, int *chareIdx, int *startEpIdx) |
| void | CkRegisterArrayMapExt (const char *s, int numEntryMethods, int *chareIdx, int *startEpIdx) |
| void | CkRegisterArrayExt (const char *s, int numEntryMethods, int *chareIdx, int *startEpIdx) |
| void | CkRegisterBase (int derivedIdx, int baseIdx) |
| Register the chare baseIdx as a base class of the chare derivedIdx. | |
| void | CkRegisterReadonly (const char *name, const char *type, size_t size, void *ptr, CkPupReadonlyFnPtr pup_fn) |
| Register this readonly global variable. | |
| void | CkRegisterReadonlyExt (const char *name, const char *type, size_t msgSize, char *msg) |
| void | CkRegisterReadonlyMsg (const char *name, const char *type, void **pMsg) |
| Register this readonly message. | |
| void | CkRegisterMarshallUnpackFn (int epIndex, CkMarshallUnpackFn m) |
| Register this marshall unpack function with this entry point. | |
| CkMarshallUnpackFn | CkLookupMarshallUnpackFn (int epIndex) |
| Lookup the marshall unpack function, if any, for this entry point. | |
| void | CkRegisterMessagePupFn (int epIndex, CkMessagePupFn m) |
| Register this message pup function with this entry point. | |
| void | _registerInit (void) |
| void | _registerDone (void) |
| int | CkGetChareIdx (const char *name) |
Variables | |
| CkRegisteredInfo< EntryInfo > | _entryTable |
| These tables are shared between all processors on a node. | |
| CkRegisteredInfo< MsgInfo > | _msgTable |
| CkRegisteredInfo< ChareInfo > | _chareTable |
| CkRegisteredInfo< MainInfo > | _mainTable |
| CkRegisteredInfo< ReadonlyInfo > | _readonlyTable |
| CkRegisteredInfo< ReadonlyMsgInfo > | _readonlyMsgs |
These routines keep track of the various chares (see ChareInfo and the _chareTable in register.h) and entry methods (see EntryInfo and the _entryTable) that exist in the program.
These are implemented in register.C.
These routines are normally called by a translator-generated _registerModule routine in the .def file. Because these routines fill out global tables, they are normally called exactly once per node at Charm startup time.
| typedef void*(* CkPackFnPtr)(void *msg) |
| typedef void*(* CkUnpackFnPtr)(void *buf) |
| typedef void(* CkDeallocFnPtr)(void *msg) |
| typedef void(* CkCallFnPtr)(void *msg, void *obj) |
| typedef void(* CkPupReadonlyFnPtr)(void *pup_er) |
| typedef int(* CkMarshallUnpackFn)(char *marshall_buf, void *object) |
| typedef void(* CkMessagePupFn)(PUP::er &p, void *userMessage) |
| enum ChareType |
| enum ChareType |
| int CkRegisterMsg | ( | const char * | name, | |
| CkPackFnPtr | pack, | |||
| CkUnpackFnPtr | unpack, | |||
| CkDeallocFnPtr | dealloc, | |||
| size_t | size | |||
| ) |
Register this message name, with this basic size and pack and unpack functions.
Definition at line 33 of file register.C.
References CkRegisteredInfo< T >::add().
Referenced by _initCharm(), CpdBreakPointInit(), RegisterCkLoopHdlrs(), and traceCommonInit().


| int CkRegisterEp | ( | const char * | name, | |
| CkCallFnPtr | call, | |||
| int | msgIdx, | |||
| int | chareIdx, | |||
| int | ck_ep_flags | |||
| ) |
Register this entry point, with this call function and flags.
Returns the entry point's index in the _entryTable.
Definition at line 72 of file register.C.
References CkRegisterEpInternal().

| int CkRegisterEpTemplated | ( | const char * | name, | |
| CkCallFnPtr | call, | |||
| int | msgIdx, | |||
| int | chareIdx, | |||
| int | ck_ep_flags | |||
| ) |
Definition at line 77 of file register.C.
References CkRegisterEpInternal().
Referenced by CkRegisterEp().


Register this type of chare (group, or array), with this size.
Returns the Chare's index in the _chareTable.
Definition at line 82 of file register.C.
References CkRegisteredInfo< T >::add().
Referenced by _initCharm(), CkRegisterArrayExt(), CkRegisterArrayMapExt(), CkRegisterGroupExt(), CkRegisterMainChareExt(), CpdBreakPointInit(), RegisterCkLoopHdlrs(), and traceCommonInit().


| void CkRegisterChareInCharm | ( | int | chareIndex | ) |
Register this chare as internal to Charm++.
Definition at line 91 of file register.C.
Referenced by _initCharm(), CpdBreakPointInit(), RegisterCkLoopHdlrs(), and traceCommonInit().

Register this chare as a mainchare, with this entry point as its constructor.
Definition at line 162 of file register.C.
References CkRegisteredInfo< T >::add().
Referenced by CkRegisterMainChareExt().


| void CkRegisterMainChareExt | ( | const char * | s, | |
| int | numEntryMethods, | |||
| int * | chareIdx, | |||
| int * | startEpIdx | |||
| ) |
Definition at line 170 of file register.C.
References MainchareExt::__Ctor_CkArgMsg(), MainchareExt::__entryMethod(), CMessage_CkArgMsg::__idx, CkMessage::ckDebugPup(), CkRegisterBase(), CkRegisterChare(), CkRegisterEp(), CkRegisterMainChare(), CkRegisterMessagePupFn(), and TypeMainChare.

Register a default constructor for this chare.
Definition at line 153 of file register.C.
Referenced by CkRegisterArrayExt(), CkRegisterArrayMapExt(), and CkRegisterGroupExt().

Register a migration constructor for this chare.
Definition at line 157 of file register.C.
Referenced by CkRegisterArrayExt().

Indicate whether this group is an IrrGroup.
Definition at line 95 of file register.C.
Referenced by CkRegisterArrayMapExt(), and CkRegisterGroupExt().

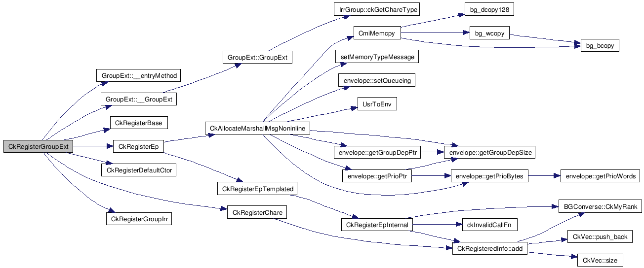
Definition at line 100 of file register.C.
References GroupExt::__entryMethod(), GroupExt::__GroupExt(), CkIndex_Group::__idx, CkRegisterBase(), CkRegisterChare(), CkRegisterDefaultCtor(), CkRegisterEp(), CkRegisterGroupIrr(), and TypeGroup.

| void CkRegisterArrayMapExt | ( | const char * | s, | |
| int | numEntryMethods, | |||
| int * | chareIdx, | |||
| int * | startEpIdx | |||
| ) |
Definition at line 116 of file register.C.
References ArrayMapExt::__ArrayMapExt(), ArrayMapExt::__entryMethod(), CkIndex_Group::__idx, CkRegisterBase(), CkRegisterChare(), CkRegisterDefaultCtor(), CkRegisterEp(), CkRegisterGroupIrr(), and TypeGroup.

Definition at line 134 of file register.C.
References ArrayElemExt::__ArrayElemExt(), ArrayElemExt::__AtSyncEntryMethod(), ArrayElemExt::__CkMigrateMessage(), ArrayElemExt::__entryMethod(), CkRegisterBase(), CkRegisterChare(), CkRegisterDefaultCtor(), CkRegisterEp(), CkRegisterMigCtor(), and TypeArray.

Register the chare baseIdx as a base class of the chare derivedIdx.
Definition at line 186 of file register.C.
Referenced by CkRegisterArrayExt(), CkRegisterArrayMapExt(), CkRegisterGroupExt(), and CkRegisterMainChareExt().

| void CkRegisterReadonly | ( | const char * | name, | |
| const char * | type, | |||
| size_t | size, | |||
| void * | ptr, | |||
| CkPupReadonlyFnPtr | pup_fn | |||
| ) |
Register this readonly global variable.
Definition at line 200 of file register.C.
References CkRegisteredInfo< T >::add().
Referenced by CkRegisterReadonlyExt(), readonly< dtype >::readonly(), and roarray< dtype, len >::roarray().


| void CkRegisterReadonlyExt | ( | const char * | name, | |
| const char * | type, | |||
| size_t | msgSize, | |||
| char * | msg | |||
| ) |
Definition at line 206 of file register.C.
References ReadOnlyExt::_roPup(), CkRegisterReadonly(), ReadOnlyExt::ro_data, and ReadOnlyExt::setData().

| void CkRegisterReadonlyMsg | ( | const char * | name, | |
| const char * | type, | |||
| void ** | pMsg | |||
| ) |
Register this readonly message.
Definition at line 211 of file register.C.
References CkRegisteredInfo< T >::add().
Referenced by romsg< dtype >::romsg().


| void CkRegisterMarshallUnpackFn | ( | int | epIndex, | |
| CkMarshallUnpackFn | m | |||
| ) |
Register this marshall unpack function with this entry point.
Definition at line 217 of file register.C.
| CkMarshallUnpackFn CkLookupMarshallUnpackFn | ( | int | epIndex | ) |
Lookup the marshall unpack function, if any, for this entry point.
Definition at line 222 of file register.C.
| void CkRegisterMessagePupFn | ( | int | epIndex, | |
| CkMessagePupFn | m | |||
| ) |
Register this message pup function with this entry point.
Definition at line 226 of file register.C.
Referenced by CkRegisterMainChareExt().

| void _registerInit | ( | void | ) |
Definition at line 27 of file register.C.
References __registerDone.
Referenced by _initCharm().

| void _registerDone | ( | void | ) |
Definition at line 296 of file register.C.
References __registerDone, BGConverse::CkMyRank(), CpdCharmInit(), CpdListRegister(), pupChare(), pupEntry(), pupMain(), pupMsg(), pupReadonly(), and pupReadonlyMsg().
Referenced by _initCharm().


| int CkGetChareIdx | ( | const char * | name | ) |
Definition at line 192 of file register.C.
References CkRegisteredInfo< T >::size().

These tables are shared between all processors on a node.
Definition at line 18 of file register.C.
Referenced by _allocNewChare(), _createGroup(), _initCharm(), _invokeEntry(), _processForPlainChareMsg(), CkLocMgr::addElementToRec(), ampiNodeInit(), automaticallySetMessagePriority(), TraceSummary::beginExecute(), CkArray::broadcastHomeElements(), CkCallback::CkCallback(), CkCreateChare(), CkCreateGroup(), CkCreateLocalGroup(), CkCreateLocalNodeGroup(), CkCreateNodeGroup(), CkDeliverMessageFree(), CkDeliverMessageReadonly(), CkPupMainChareData(), CkPupMessage(), collideNodeInit(), CpdAfterEp(), CpdBeforeEp(), CpdFinishInitialization(), CpdIsBgCharmDebugMessage(), CpdIsCharmDebugMessage(), CpdPupMessage(), CpdRemoveAllBreakPoints(), CpdRemoveBreakPoint(), CpdSetBreakPoint(), criticalPath_setep(), criticalPath_start(), CkLocMgr::demandCreateElement(), TraceSummary::endExecute(), TraceCounter::endOverview(), KMeansBOC::flushCheckDone(), KMeansBOC::getNextPhaseMetrics(), TraceUtilization::initMem(), SumLogPool::initMem(), CkArray::insertElement(), CkLocRec::invokeEntry(), isCharmEnvelope(), PhaseEntry::PhaseEntry(), printEPInfo(), LogEntry::pup(), CProxy::pup(), CkLocMgr::pupElementsFor(), pathHistoryManager::saveCriticalPathForPriorities(), CkCallback::send(), CkLocMgr::sendMsg(), CkMulticastMgr::sendToLocal(), startEntryEvent(), traceCommonInit(), PhaseEntry::write(), TraceSummaryBOC::write(), SumLogPool::write(), CountLogPool::write(), StatTable::write(), and CountLogPool::writeSts().
Definition at line 19 of file register.C.
Referenced by CkCopyMsg(), CkDeliverMessageFree(), CkPackMessage(), CkUnpackMessage(), traceCommonInit(), and CountLogPool::writeSts().
Definition at line 20 of file register.C.
Referenced by _allocNewChare(), _initCharm(), _processForPlainChareMsg(), CpdList_arrayElements::add(), CpdList_object::add(), CkArray::allocate(), ampiNodeInit(), ArrayElemExt::ArrayElemExt(), ArrayMapExt::ArrayMapExt(), CkMigratable::CkAbort(), CkArrayPrefetch_readFromSwap(), CkCreateLocalGroup(), CkCreateLocalNodeGroup(), ArrayElement::ckDebugChareName(), IrrGroup::ckDebugChareName(), CkPupChareData(), CkPupMainChareData(), CkPupPerPlaceData(), collideNodeInit(), CkLocMgr::demandCreateElement(), GroupExt::GroupExt(), MainchareExt::MainchareExt(), LogEntry::pup(), CProxy::pup(), CkLocMgr::pupElementsFor(), startEntryEvent(), traceCommonInit(), and CountLogPool::writeSts().
Definition at line 21 of file register.C.
Referenced by _initCharm(), _processForPlainChareMsg(), CkPupMainChareData(), and MainchareExt::MainchareExt().
Definition at line 22 of file register.C.
Referenced by _processRODataMsg(), _sendReadonlies(), bdcastRO(), and CkPupROData().
Definition at line 23 of file register.C.
Referenced by _processROMsgMsg(), _sendReadonlies(), and CkPupROData().
1.5.5