
Go to the source code of this file.
Data Structures | |
| struct | re_pattern_buffer |
| struct | re_registers |
| struct | regmatch_t |
Typedefs | |
| typedef long int | s_reg_t |
| typedef unsigned long int | active_reg_t |
| typedef unsigned long int | reg_syntax_t |
| typedef struct re_pattern_buffer | regex_t |
| typedef int | regoff_t |
Enumerations | |
| enum | reg_errcode_t { REG_ENOSYS = -1, REG_NOERROR = 0, REG_NOMATCH, REG_BADPAT, REG_ECOLLATE, REG_ECTYPE, REG_EESCAPE, REG_ESUBREG, REG_EBRACK, REG_EPAREN, REG_EBRACE, REG_BADBR, REG_ERANGE, REG_ESPACE, REG_BADRPT, REG_EEND, REG_ESIZE, REG_ERPAREN } |
Functions | |
| reg_syntax_t | re_set_syntax (reg_syntax_t __syntax) |
| const char * | re_compile_pattern (const char *__pattern, size_t __length, struct re_pattern_buffer *__buffer) |
| int | re_compile_fastmap (struct re_pattern_buffer *__buffer) |
| int | re_search (struct re_pattern_buffer *__buffer, const char *__string, int __length, int __start, int __range, struct re_registers *__regs) |
| int | re_search_2 (struct re_pattern_buffer *__buffer, const char *__string1, int __length1, const char *__string2, int __length2, int __start, int __range, struct re_registers *__regs, int __stop) |
| int | re_match (struct re_pattern_buffer *__buffer, const char *__string, int __length, int __start, struct re_registers *__regs) |
| int | re_match_2 (struct re_pattern_buffer *__buffer, const char *__string1, int __length1, const char *__string2, int __length2, int __start, struct re_registers *__regs, int __stop) |
| void | re_set_registers (struct re_pattern_buffer *__buffer, struct re_registers *__regs, unsigned int __num_regs, regoff_t *__starts, regoff_t *__ends) |
| char * | re_comp (const char *) |
| int | re_exec (const char *) |
| int | regcomp (regex_t *__restrict __preg, const char *__restrict __pattern, int __cflags) |
| int | regexec (const regex_t *__restrict __preg, const char *__restrict __string, size_t __nmatch, regmatch_t __pmatch[__restrict_arr], int __eflags) |
| size_t | regerror (int __errcode, const regex_t *__restrict __preg, char *__restrict __errbuf, size_t __errbuf_size) |
| void | regfree (regex_t *__preg) |
Variables | |
| reg_syntax_t | re_syntax_options |
| typedef unsigned long int active_reg_t |
| typedef unsigned long int reg_syntax_t |
| typedef struct re_pattern_buffer regex_t |
| enum reg_errcode_t |
| reg_syntax_t re_set_syntax | ( | reg_syntax_t | __syntax | ) |
| const char* re_compile_pattern | ( | const char * | __pattern, | |
| size_t | __length, | |||
| struct re_pattern_buffer * | __buffer | |||
| ) |
| int re_compile_fastmap | ( | struct re_pattern_buffer * | __buffer | ) |
| int re_search | ( | struct re_pattern_buffer * | __buffer, | |
| const char * | __string, | |||
| int | __length, | |||
| int | __start, | |||
| int | __range, | |||
| struct re_registers * | __regs | |||
| ) |
| int re_search_2 | ( | struct re_pattern_buffer * | __buffer, | |
| const char * | __string1, | |||
| int | __length1, | |||
| const char * | __string2, | |||
| int | __length2, | |||
| int | __start, | |||
| int | __range, | |||
| struct re_registers * | __regs, | |||
| int | __stop | |||
| ) |
| int re_match | ( | struct re_pattern_buffer * | __buffer, | |
| const char * | __string, | |||
| int | __length, | |||
| int | __start, | |||
| struct re_registers * | __regs | |||
| ) |
Definition at line 6671 of file gkregex.c.
References re_search_stub().

| int re_match_2 | ( | struct re_pattern_buffer * | __buffer, | |
| const char * | __string1, | |||
| int | __length1, | |||
| const char * | __string2, | |||
| int | __length2, | |||
| int | __start, | |||
| struct re_registers * | __regs, | |||
| int | __stop | |||
| ) |
| void re_set_registers | ( | struct re_pattern_buffer * | __buffer, | |
| struct re_registers * | __regs, | |||
| unsigned int | __num_regs, | |||
| regoff_t * | __starts, | |||
| regoff_t * | __ends | |||
| ) |
| char* re_comp | ( | const char * | ) |
| int re_exec | ( | const char * | ) |
Definition at line 3022 of file gkregex.c.
References re_compile_fastmap(), re_compile_internal(), REG_EPAREN, REG_ERPAREN, REG_ESPACE, and REG_NOERROR.
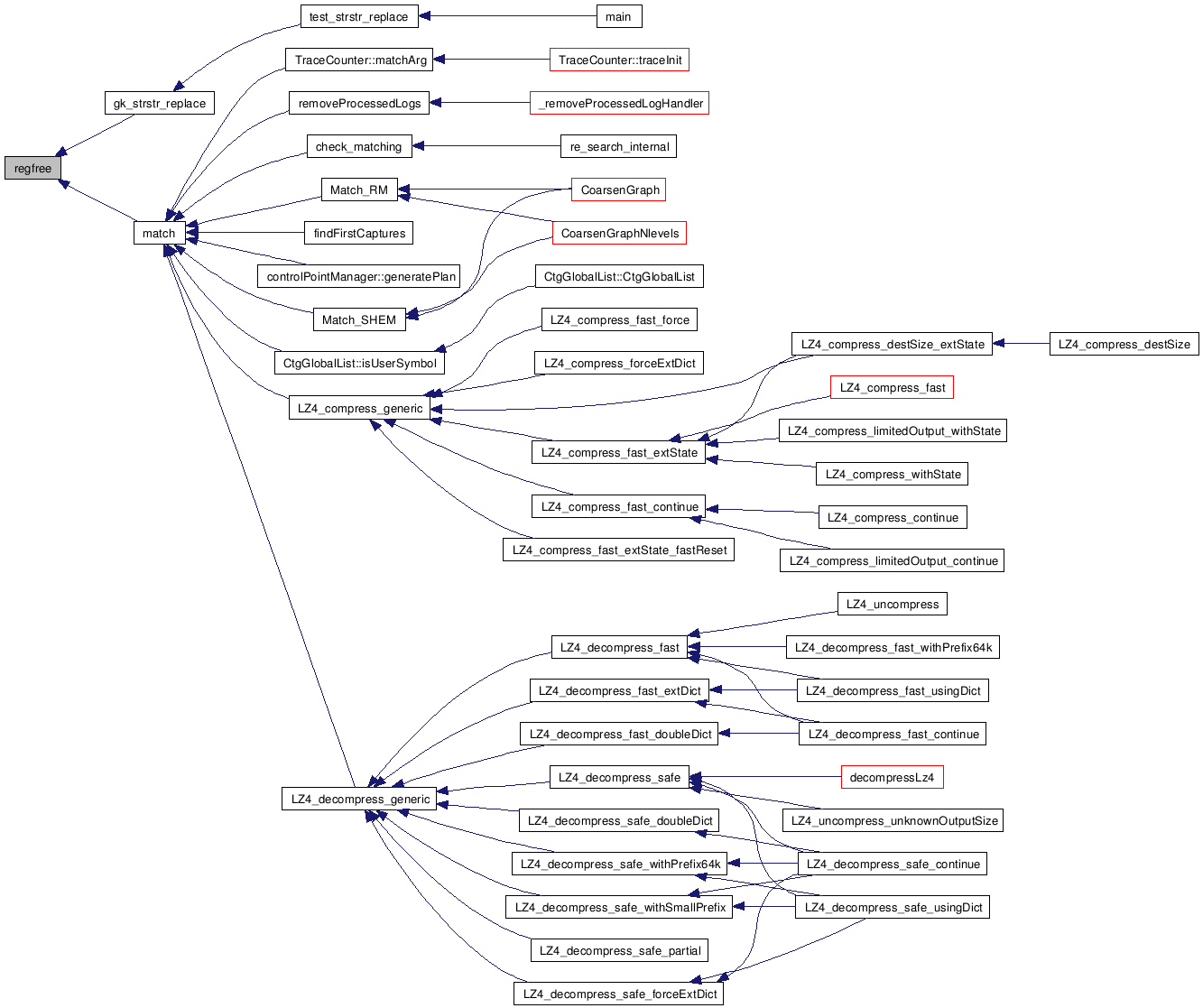
Referenced by gk_strstr_replace(), and match().


| int regexec | ( | const regex_t *__restrict | __preg, | |
| const char *__restrict | __string, | |||
| size_t | __nmatch, | |||
| regmatch_t | __pmatch[__restrict_arr], | |||
| int | __eflags | |||
| ) |
| void regfree | ( | regex_t * | __preg | ) |
Definition at line 3193 of file gkregex.c.
References free_dfa_content().
Referenced by gk_strstr_replace(), and match().


Referenced by re_compile_pattern(), and weak_alias().
1.5.5