
Go to the source code of this file.
Functions | |
| FORTRAN_AS_C (CMIMEMORYCHECK, CmiMemoryCheck, cmimemorycheck,(void),()) | |
| FORTRAN_AS_C (FEM_MESH_CREATE_NODE_ELEM_ADJACENCY, FEM_Mesh_create_node_elem_adjacency, fem_mesh_create_node_elem_adjacency,(int *fem_mesh),(*fem_mesh)) CLINKAGE void FEM_Mesh_create_node_node_adjacency(int fem_mesh) | |
| FORTRAN_AS_C (FEM_MESH_CREATE_NODE_NODE_ADJACENCY, FEM_Mesh_create_node_node_adjacency, fem_mesh_create_node_node_adjacency,(int *fem_mesh),(*fem_mesh)) CLINKAGE void FEM_Mesh_create_elem_elem_adjacency(int fem_mesh) | |
| FORTRAN_AS_C (FEM_MESH_CREATE_ELEM_ELEM_ADJACENCY, FEM_Mesh_create_elem_elem_adjacency, fem_mesh_create_elem_elem_adjacency,(int *fem_mesh),(*fem_mesh)) CLINKAGE void FEM_Mesh_create_elem_node_adjacency(int fem_mesh) | |
| CLINKAGE void | FEM_Mesh_get2ElementsOnEdge (int fem_mesh, int n1, int n2, int *e1, int *e2) |
| FORTRAN_AS_C (FEM_MESH_GET2ELEMENTSONEDGE, FEM_Mesh_get2ElementsOnEdge, fem_mesh_get2elementsonedge,(int *fem_mesh, int *n1, int *n2, int *e1, int *e2),(*fem_mesh,*n1,*n2, e1, e2)) void FEM_Node | |
| FORTRAN_AS_C | ( | CMIMEMORYCHECK | , | |
| CmiMemoryCheck | , | |||
| cmimemorycheck | , | |||
| (void) | , | |||
| () | ||||
| ) |
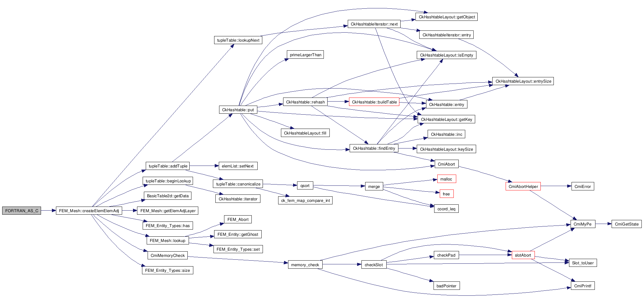
Definition at line 22 of file fem_mesh_adjacency.C.
References caller, FEM_Mesh::createNodeElemAdj(), and PUP::m.

| FORTRAN_AS_C | ( | FEM_MESH_CREATE_NODE_ELEM_ADJACENCY | , | |
| FEM_Mesh_create_node_elem_adjacency | , | |||
| fem_mesh_create_node_elem_adjacency | , | |||
| (int *fem_mesh) | , | |||
| * | fem_mesh | |||
| ) |
Definition at line 37 of file fem_mesh_adjacency.C.
References caller, FEM_Mesh::createNodeNodeAdj(), and PUP::m.

| FORTRAN_AS_C | ( | FEM_MESH_CREATE_NODE_NODE_ADJACENCY | , | |
| FEM_Mesh_create_node_node_adjacency | , | |||
| fem_mesh_create_node_node_adjacency | , | |||
| (int *fem_mesh) | , | |||
| * | fem_mesh | |||
| ) |
Definition at line 49 of file fem_mesh_adjacency.C.
References caller, FEM_Mesh::createElemElemAdj(), and PUP::m.

| FORTRAN_AS_C | ( | FEM_MESH_CREATE_ELEM_ELEM_ADJACENCY | , | |
| FEM_Mesh_create_elem_elem_adjacency | , | |||
| fem_mesh_create_elem_elem_adjacency | , | |||
| (int *fem_mesh) | , | |||
| * | fem_mesh | |||
| ) |
Definition at line 61 of file fem_mesh_adjacency.C.
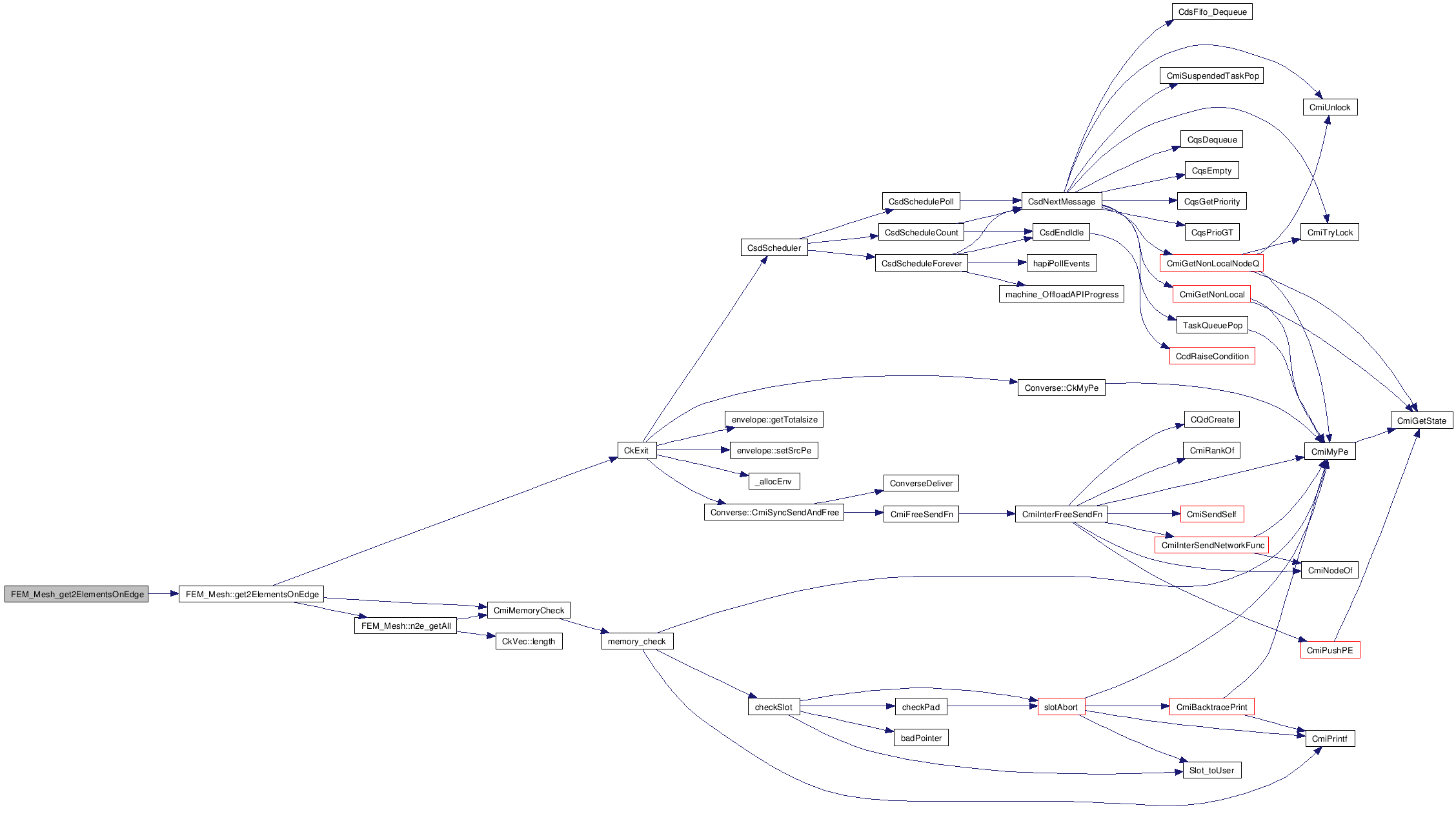
Definition at line 75 of file fem_mesh_adjacency.C.
References caller, FEM_Mesh::get2ElementsOnEdge(), and PUP::m.

| FORTRAN_AS_C | ( | FEM_MESH_GET2ELEMENTSONEDGE | , | |
| FEM_Mesh_get2ElementsOnEdge | , | |||
| fem_mesh_get2elementsonedge | , | |||
| (int *fem_mesh, int *n1, int *n2, int *e1, int *e2) | , | |||
| *,*,*,, | e2 | |||
| ) |
Definition at line 80 of file fem_mesh_adjacency.C.
References CmiMemoryCheck().

1.5.5