
Go to the source code of this file.
| typedef struct CpmDestinationSend_s * CpmDestinationSend |
| typedef struct CpmDestinationSend_s DestinationSend |
| typedef struct CpmDestinationEnq_s * CpmDestinationEnq |
| typedef struct CpmDestinationEnq_s DestinationEnq |
| typedef struct CpmDestinationThreadSize_s * CpmDestinationThreadSize |
| typedef struct CpmDestinationThreadSize_s DestinationThreadSize |
Definition at line 6 of file cpm.C.
References Converse::CmiSyncBroadcastAllAndFree(), Converse::CmiSyncBroadcastAndFree(), and Converse::CmiSyncSendAndFree().
Referenced by CpmEnqueue1(), CpmEnqueueFIFO1(), CpmEnqueueLIFO1(), CpmSend1(), CpmThread1(), and CpmThreadSize1().


| void* CpmSend1 | ( | CpmDestinationSend | ctrl, | |
| int | len, | |||
| void * | msg | |||
| ) |
Definition at line 29 of file cpm.C.
References CpmLSend(), and CpmDestinationSend_s::pe.
Referenced by CpmSend().


| CpvStaticDeclare | ( | DestinationSend | , | |
| ctrlSend | ||||
| ) |
| CpmDestination CpmSend | ( | int | pe | ) |
Definition at line 37 of file cpm.C.
References CpmSend1(), and CpmDestinationStruct::envsize.

| CpvStaticDeclare | ( | DestinationEnq | , | |
| ctrlEnq | ||||
| ) |
| CpvDeclare | ( | int | , | |
| CpmEnqueue2_Index | ||||
| ) |
| void CpmEnqueue2 | ( | void * | msg | ) |
Definition at line 66 of file cpm.C.
Referenced by CpmModuleInit().

| void* CpmEnqueue1 | ( | CpmDestinationEnq | ctrl, | |
| int | len, | |||
| void * | msg | |||
| ) |
Definition at line 74 of file cpm.C.
References CpmLSend(), int, CpmDestinationEnq_s::pe, CpmDestinationEnq_s::priobits, CpmDestinationEnq_s::prioptr, and CpmDestinationEnq_s::qs.
Referenced by CpmEnqueue().


| CpmDestination CpmEnqueue | ( | int | pe, | |
| int | qs, | |||
| int | priobits, | |||
| unsigned int * | prioptr | |||
| ) |
Definition at line 89 of file cpm.C.
References CpmEnqueue1(), CpmDestinationStruct::envsize, and int.
Referenced by CpmEnqueueBFIFO(), CpmEnqueueBLIFO(), CpmEnqueueIFIFO(), CpmEnqueueILIFO(), CpmEnqueueLFIFO(), and CpmEnqueueLLIFO().


| CpvStaticDeclare | ( | unsigned | int, | |
| fiprio | ||||
| ) |
| CpmDestination CpmEnqueueIFIFO | ( | int | pe, | |
| int | prio | |||
| ) |
Definition at line 102 of file cpm.C.
References CpmEnqueue().

| CpvStaticDeclare | ( | unsigned | int, | |
| liprio | ||||
| ) |
| CpmDestination CpmEnqueueILIFO | ( | int | pe, | |
| int | prio | |||
| ) |
Definition at line 110 of file cpm.C.
References CpmEnqueue().

| CpmDestination CpmEnqueueBFIFO | ( | int | pe, | |
| int | priobits, | |||
| unsigned int * | prioptr | |||
| ) |
Definition at line 116 of file cpm.C.
References CpmEnqueue().

| CpmDestination CpmEnqueueBLIFO | ( | int | pe, | |
| int | priobits, | |||
| unsigned int * | prioptr | |||
| ) |
Definition at line 121 of file cpm.C.
References CpmEnqueue().

| CpmDestination CpmEnqueueLFIFO | ( | int | pe, | |
| int | priobits, | |||
| unsigned int * | prioptr | |||
| ) |
Definition at line 126 of file cpm.C.
References CpmEnqueue().

| CpmDestination CpmEnqueueLLIFO | ( | int | pe, | |
| int | priobits, | |||
| unsigned int * | prioptr | |||
| ) |
Definition at line 131 of file cpm.C.
References CpmEnqueue().

| CpvDeclare | ( | int | , | |
| CpmEnqueueFIFO2_Index | ||||
| ) |
| void CpmEnqueueFIFO2 | ( | void * | msg | ) |
Definition at line 144 of file cpm.C.
Referenced by CpmModuleInit().

| void* CpmEnqueueFIFO1 | ( | CpmDestinationSend | ctrl, | |
| int | len, | |||
| void * | msg | |||
| ) |
Definition at line 152 of file cpm.C.
References CpmLSend(), and CpmDestinationSend_s::pe.
Referenced by CpmEnqueueFIFO().


| CpvStaticDeclare | ( | DestinationSend | , | |
| ctrlFIFO | ||||
| ) |
| CpmDestination CpmEnqueueFIFO | ( | int | pe | ) |
Definition at line 163 of file cpm.C.
References CpmEnqueueFIFO1(), CpmDestinationStruct::envsize, and int.

| CpvDeclare | ( | int | , | |
| CpmEnqueueLIFO2_Index | ||||
| ) |
| void CpmEnqueueLIFO2 | ( | void * | msg | ) |
Definition at line 179 of file cpm.C.
Referenced by CpmModuleInit().

| void* CpmEnqueueLIFO1 | ( | CpmDestinationSend | ctrl, | |
| int | len, | |||
| void * | msg | |||
| ) |
Definition at line 187 of file cpm.C.
References CpmLSend(), and CpmDestinationSend_s::pe.
Referenced by CpmEnqueueLIFO().


| CpvStaticDeclare | ( | DestinationSend | , | |
| ctrlLIFO | ||||
| ) |
| CpmDestination CpmEnqueueLIFO | ( | int | pe | ) |
Definition at line 198 of file cpm.C.
References CpmEnqueueLIFO1(), CpmDestinationStruct::envsize, and int.

| CpvDeclare | ( | int | , | |
| CpmThread2_Index | ||||
| ) |
| void CpmThread3 | ( | void * | msg | ) |
Definition at line 214 of file cpm.C.
References CthFree(), CthSelf(), CthSuspend(), h, CmiHandlerInfo::hdlr, and CmiHandlerInfo::userPtr.
Referenced by CpmThread2(), and CpmThreadSize2().


| void CpmThread2 | ( | void * | msg | ) |
Definition at line 222 of file cpm.C.
References CpmThread3(), CthAwaken(), CthCreate(), CthSetStrategyDefault(), and PUP::t.
Referenced by CpmModuleInit().


| void* CpmThread1 | ( | CpmDestinationSend | ctrl, | |
| int | len, | |||
| void * | msg | |||
| ) |
Definition at line 229 of file cpm.C.
References CpmLSend(), and CpmDestinationSend_s::pe.
Referenced by CpmMakeThread().


| CpvStaticDeclare | ( | DestinationSend | , | |
| ctrlThread | ||||
| ) |
| CpmDestination CpmMakeThread | ( | int | pe | ) |
Definition at line 240 of file cpm.C.
References CpmThread1(), CpmDestinationStruct::envsize, and int.

| CpvDeclare | ( | int | , | |
| CpmThreadSize2_Index | ||||
| ) |
| void CpmThreadSize2 | ( | void * | msg | ) |
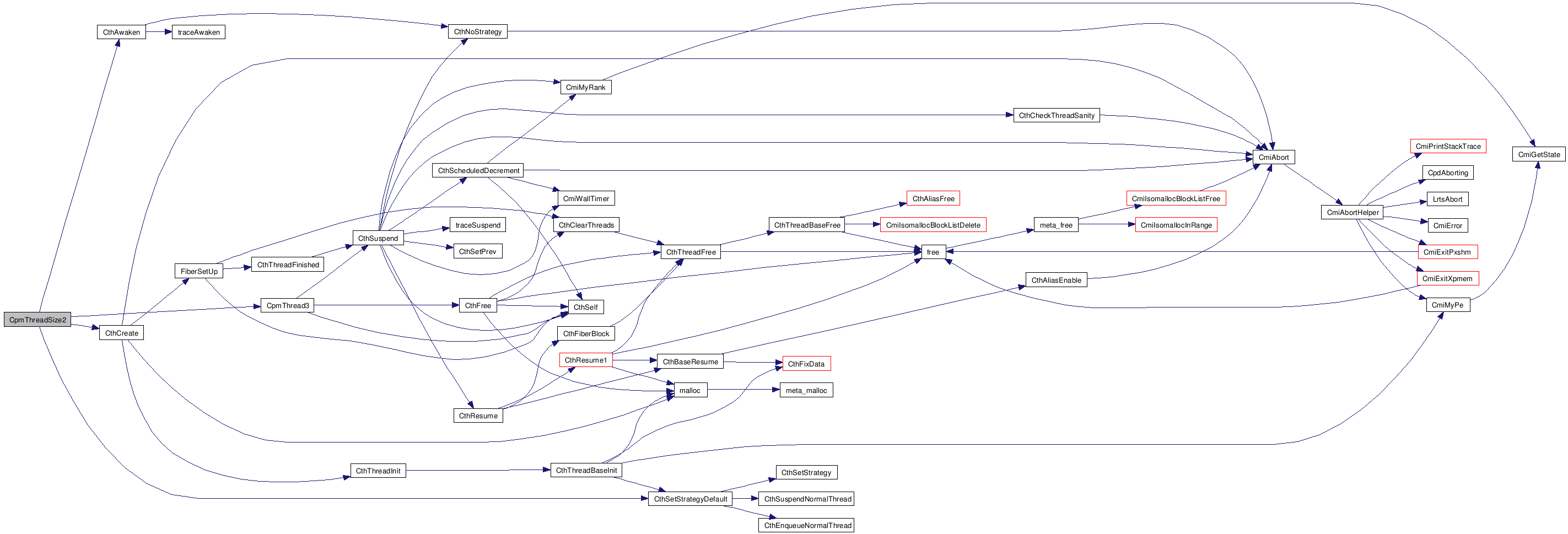
Definition at line 267 of file cpm.C.
References CpmThread3(), CthAwaken(), CthCreate(), CthSetStrategyDefault(), and PUP::t.
Referenced by CpmModuleInit().


| void* CpmThreadSize1 | ( | CpmDestinationThreadSize | ctrl, | |
| int | len, | |||
| void * | msg | |||
| ) |
Definition at line 275 of file cpm.C.
References CpmLSend(), CpmDestinationThreadSize_s::pe, and CpmDestinationThreadSize_s::size.
Referenced by CpmMakeThreadSize().


| CpvStaticDeclare | ( | DestinationThreadSize | , | |
| ctrlThreadSize | ||||
| ) |
| CpmDestination CpmMakeThreadSize | ( | int | pe, | |
| int | size | |||
| ) |
Definition at line 287 of file cpm.C.
References CpmThreadSize1(), CpmDestinationStruct::envsize, and int.

| void CpmModuleInit | ( | void | ) |
Definition at line 302 of file cpm.C.
References CmiRegisterHandler(), CpmEnqueue2(), CpmEnqueueFIFO2(), CpmEnqueueLIFO2(), CpmThread2(), and CpmThreadSize2().

1.5.5