
Go to the source code of this file.
| typedef struct _converseRdmaMsg ConverseRdmaMsg |
| typedef struct _ackEntryMethodMsg ackEntryMethodMsg |
| void CmiSetRdmaCommonInfo | ( | void * | info, | |
| const void * | ptr, | |||
| int | size | |||
| ) |
Definition at line 8 of file conv-rdma.C.
Referenced by CkNcpyBuffer::registerMem().

| int CmiGetRdmaCommonInfoSize | ( | void | ) |
Definition at line 11 of file conv-rdma.C.
Referenced by _roRdmaDoneHandler(), CkRdmaEMAckHandler(), CkNcpyBuffer::deregisterMem(), deregisterMemFromMsg(), handleReverseEntryMethodApiCompletion(), performEmApiCmaTransfer(), performEmApiRget(), CkNcpyBuffer::rdmaGet(), CkNcpyBuffer::rdmaPut(), readonlyGet(), readonlyGetCompleted(), and CkNcpyBuffer::registerMem().

| static void getRequestHandler | ( | ConverseRdmaMsg * | getReqMsg | ) | [static] |
Definition at line 31 of file conv-rdma.C.
References CmiIssueRput(), ncpystruct::freeMe, and resetNcpyOpInfoPointers().
Referenced by CmiOnesidedDirectInit().


| static void putDataHandler | ( | ConverseRdmaMsg * | payloadMsg | ) | [static] |
Definition at line 44 of file conv-rdma.C.
References ncpystruct::ackMode, ncpystruct::destPtr, ncpystruct::freeMe, ncpyDirectAckHandlerFn, ncpystruct::ncpyOpInfoSize, resetNcpyOpInfoPointers(), and ncpystruct::srcSize.
Referenced by CmiOnesidedDirectInit().


| void CmiOnesidedDirectInit | ( | void | ) |
Definition at line 63 of file conv-rdma.C.
References CmiRegisterHandler(), get_request_handler_idx, getRequestHandler(), put_data_handler_idx, and putDataHandler().
Referenced by ConverseCommonInit().


| void CmiSetDirectNcpyAckHandler | ( | RdmaAckCallerFn | fn | ) |
Definition at line 68 of file conv-rdma.C.
Referenced by _initCharm().

| void CmiIssueRget | ( | NcpyOperationInfo * | ncpyOpInfo | ) |
Definition at line 72 of file conv-rdma.C.
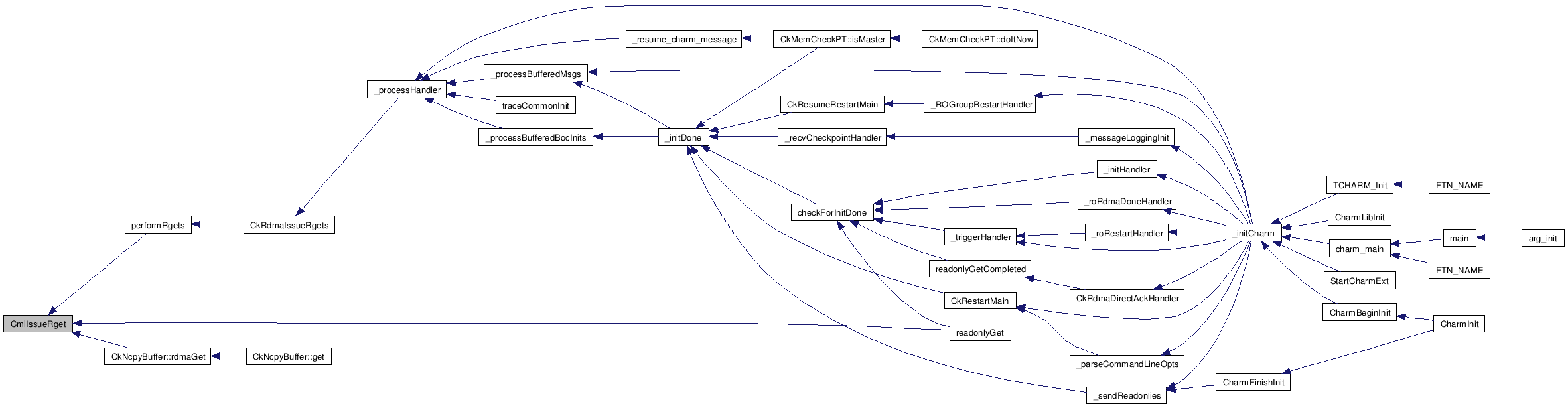
Referenced by performRgets(), CkNcpyBuffer::rdmaGet(), and readonlyGet().

| void CmiIssueRput | ( | NcpyOperationInfo * | ncpyOpInfo | ) |
Definition at line 91 of file conv-rdma.C.
Referenced by getRequestHandler(), and CkNcpyBuffer::rdmaPut().

Definition at line 120 of file conv-rdma.C.
Referenced by performEmApiCmaTransfer(), performEmApiRget(), CkNcpyBuffer::rdmaGet(), CkNcpyBuffer::rdmaPut(), and CkNcpyBuffer::registerMem().

Definition at line 122 of file conv-rdma.C.
Referenced by _roRdmaDoneHandler(), CkRdmaEMAckHandler(), CkNcpyBuffer::deregisterMem(), deregisterMemFromMsg(), handleReverseEntryMethodApiCompletion(), readonlyGet(), and readonlyGetCompleted().

| static void ackEntryMethodHandler | ( | ackEntryMethodMsg * | msg | ) | [static] |
Definition at line 145 of file conv-rdma.C.
References CmiMyPe(), ncpyEMAckHandlerFn, and _ackEntryMethodMsg::ref.

| static void bcastAckHandler | ( | ackEntryMethodMsg * | msg | ) | [static] |
Definition at line 151 of file conv-rdma.C.
References ncpyEMBcastAckHandlerFn, and _ackEntryMethodMsg::ref.
| static void bcastPostAckArrayHandler | ( | ackEntryMethodMsg * | msg | ) | [static] |
Definition at line 155 of file conv-rdma.C.
References ncpyEMBcastPostAckHandlerFn, and _ackEntryMethodMsg::ref.
| void CmiInvokeRemoteAckHandler | ( | int | pe, | |
| void * | ref | |||
| ) |
Definition at line 160 of file conv-rdma.C.
References CmiAlloc(), Converse::CmiSyncSendAndFree(), invoke_entry_method_ack_handler_idx, msg, and _ackEntryMethodMsg::ref.
Referenced by handleBcastReverseEntryMethodApiCompletion(), and handleReverseEntryMethodApiCompletion().


| void CmiSetEMNcpyAckHandler | ( | RdmaEMAckCallerFn | fn, | |
| RdmaAckCallerFn | bcastFn, | |||
| RdmaAckCallerFn | bcastArrayFn | |||
| ) |
Definition at line 176 of file conv-rdma.C.
References ncpyEMAckHandlerFn, ncpyEMBcastAckHandlerFn, and ncpyEMBcastPostAckHandlerFn.
Referenced by _initCharm().

| void CmiInvokeBcastAckHandler | ( | int | pe, | |
| void * | ref | |||
| ) |
Definition at line 187 of file conv-rdma.C.
References CmiAlloc(), Converse::CmiSyncSendAndFree(), msg, ncpy_bcast_ack_handler_idx, and _ackEntryMethodMsg::ref.
Referenced by CkRdmaEMBcastAckHandler(), handleMsgUsingCMAPostCompletionForSendBcast(), and sendAckMsgToParent().


| void CmiInvokeBcastPostAckHandler | ( | int | pe, | |
| void * | ref | |||
| ) |
Definition at line 196 of file conv-rdma.C.
References CmiAlloc(), Converse::CmiSyncSendAndFree(), msg, ncpy_bcast_post_handler_idx, and _ackEntryMethodMsg::ref.
Referenced by processBcastRecvEmApiCompletion().


Definition at line 20 of file conv-rdma.C.
Referenced by CmiInvokeNcpyAck(), CmiIssueRput(), CmiSetDirectNcpyAckHandler(), and putDataHandler().
int get_request_handler_idx [static] |
Definition at line 27 of file conv-rdma.C.
Referenced by CmiIssueRget(), and CmiOnesidedDirectInit().
int put_data_handler_idx [static] |
Definition at line 28 of file conv-rdma.C.
Referenced by CmiIssueRput(), and CmiOnesidedDirectInit().
Definition at line 128 of file conv-rdma.C.
Referenced by ackEntryMethodHandler(), and CmiSetEMNcpyAckHandler().
Definition at line 130 of file conv-rdma.C.
Referenced by bcastAckHandler(), and CmiSetEMNcpyAckHandler().
Definition at line 132 of file conv-rdma.C.
Referenced by bcastPostAckArrayHandler(), and CmiSetEMNcpyAckHandler().
int invoke_entry_method_ack_handler_idx [static] |
int ncpy_bcast_ack_handler_idx [static] |
int ncpy_bcast_post_handler_idx [static] |
1.5.5