
Go to the source code of this file.
Data Structures | |
| struct | tlsseg |
Typedefs | |
| typedef Elf32_Addr | Addr |
| typedef Elf32_Ehdr | Ehdr |
| typedef Elf32_Phdr | Phdr |
| typedef struct tlsseg | tlsseg_t |
Functions | |
| void | CmiTLSInit (void) |
| void | allocNewTLSSeg (tlsseg_t *t, CthThread th) |
| void | switchTLS (tlsseg_t *, tlsseg_t *) |
| void | currentTLS (tlsseg_t *) |
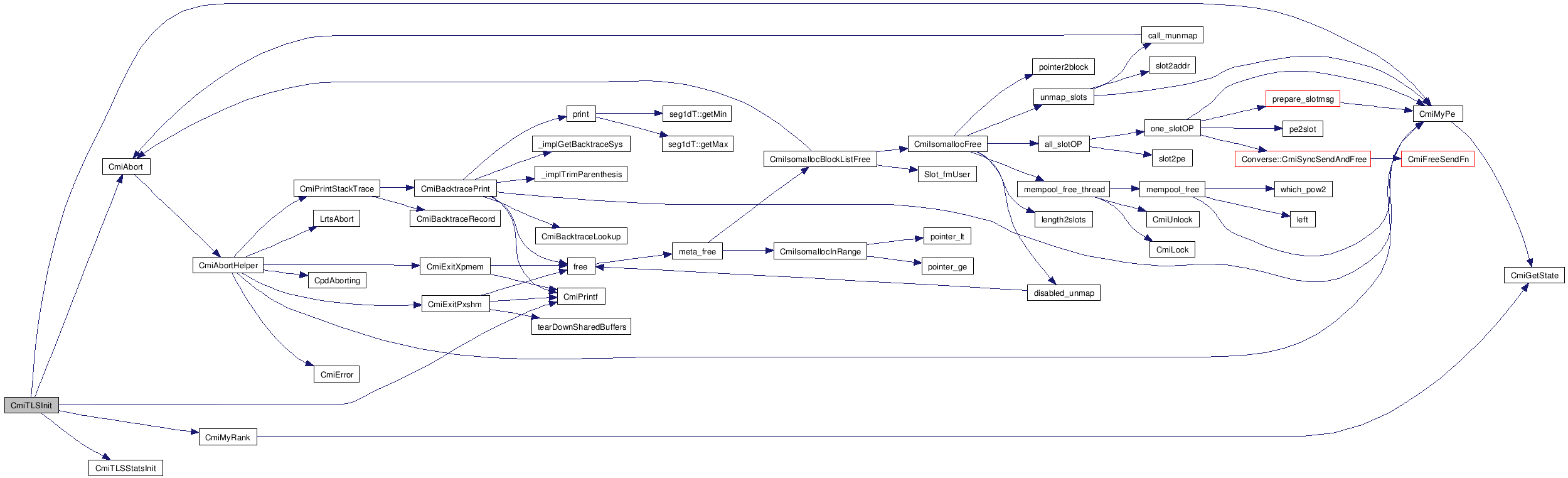
| void CmiTLSInit | ( | void | ) |
Definition at line 360 of file cmitls.C.
References CmiAbort(), CmiMyPe(), CmiMyRank(), CmiPrintf(), CmiTLSStatsInit(), and quietModeRequested.
Referenced by CthBaseInit().


Definition at line 380 of file cmitls.C.
References tlsseg::align, CmiIsomallocMallocAlignForThread(), getTLS(), tlsseg::memseg, populateTLSSegStats(), and tlsseg::size.
Referenced by CthCreateInner().


Definition at line 399 of file cmitls.C.
References tlsseg::memseg, and swapTLS().
Referenced by CmiDisableTLS(), CmiEnableTLS(), CtgInstallCthTLS(), CtgInstallMainThreadTLS(), and CtgInstallTLS().


| void currentTLS | ( | tlsseg_t * | ) |
Definition at line 404 of file cmitls.C.
References getTLS(), and tlsseg::memseg.
Referenced by CthBaseInit().


1.5.5