
#include <collidecharm_impl.h>


Public Member Functions | |
| objListMsg () | |
| objListMsg (int n_, CollideObjRec *obj_, const returnReceipt &receipt_) | |
| ~objListMsg () | |
| int | getSource (void) |
| void | sendReceipt (void) |
| int | getObjects (void) const |
| const CollideObjRec & | getObj (int i) const |
| const bbox3d & | bbox (int i) const |
Static Public Member Functions | |
| static void * | pack (objListMsg *m) |
| static objListMsg * | unpack (void *m) |
Private Member Functions | |
| void | freeHeapAllocated () |
Private Attributes | |
| bool | isHeapAllocated |
| returnReceipt | receipt |
| int | n |
| CollideObjRec * | obj |
Data Structures | |
| class | returnReceipt |
Definition at line 19 of file collidecharm_impl.h.
| objListMsg::objListMsg | ( | ) | [inline] |
Definition at line 39 of file collidecharm_impl.h.
| objListMsg::objListMsg | ( | int | n_, | |
| CollideObjRec * | obj_, | |||
| const returnReceipt & | receipt_ | |||
| ) |
Definition at line 76 of file collidecharm.C.
| objListMsg::~objListMsg | ( | ) | [inline] |
Definition at line 45 of file collidecharm_impl.h.
References freeHeapAllocated().

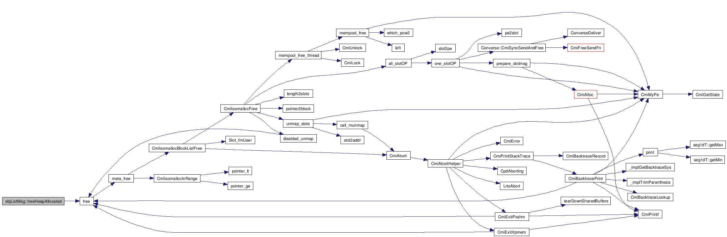
| void objListMsg::freeHeapAllocated | ( | ) | [private] |
Definition at line 83 of file collidecharm.C.
References free(), isHeapAllocated, and obj.
Referenced by ~objListMsg().


| int objListMsg::getSource | ( | void | ) | [inline] |
Definition at line 47 of file collidecharm_impl.h.
References objListMsg::returnReceipt::onPE, and receipt.
Referenced by collideVoxel::add().

| void objListMsg::sendReceipt | ( | void | ) | [inline] |
Definition at line 48 of file collidecharm_impl.h.
References receipt, and objListMsg::returnReceipt::send().
Referenced by collideVoxel::add().


| int objListMsg::getObjects | ( | void | ) | const [inline] |
Definition at line 50 of file collidecharm_impl.h.
References n.
Referenced by collideVoxel::collide().

| const CollideObjRec& objListMsg::getObj | ( | int | i | ) | const [inline] |
Definition at line 51 of file collidecharm_impl.h.
References obj.
Referenced by collideVoxel::collide().

| void * objListMsg::pack | ( | objListMsg * | m | ) | [static] |
Definition at line 96 of file collidecharm.C.
References buf, CkAllocBuffer(), and obj.

| objListMsg * objListMsg::unpack | ( | void * | m | ) | [static] |
bool objListMsg::isHeapAllocated [private] |
returnReceipt objListMsg::receipt [private] |
int objListMsg::n [private] |
Definition at line 34 of file collidecharm_impl.h.
Referenced by hashCache< n >::add(), getObjects(), hashCache< n >::hashCache(), and hashCache< n >::lookup().
CollideObjRec* objListMsg::obj [private] |
Definition at line 35 of file collidecharm_impl.h.
Referenced by voxelAggregator::add(), hashCache1< KEY, OBJ >::add(), bbox(), freeHeapAllocated(), getObj(), hashCache1< KEY, OBJ >::lookup(), pack(), and unpack().
1.5.5