
#include <sim.h>


Public Member Functions | |
| eventMsg () | |
| Basic Constructor. | |
| virtual | ~eventMsg () |
| Destructor. | |
| void | sanitize () |
| void | Timestamp (POSE_TimeType t) |
| Timestamps this message and generates a unique event ID. | |
| void | SetSequenceNumber (int ctrl) |
| eventMsg & | operator= (const eventMsg &obj) |
| Assignment operator: copies priority too. | |
| void * | operator new (size_t size) |
| Allocates event message with space for priority. | |
| void | operator delete (void *p) |
| void | setPriority (POSE_TimeType prio) |
| Set priority field and queuing strategy. | |
Data Fields | |
| POSE_TimeType | timestamp |
| The event's timestamp. | |
| eventID | evID |
| The event's globally unique ID. | |
| size_t | msgSize |
| The message size, used for message recycling (currently not used). | |
| sim * | parent |
| Pointer to a poser wrapper; used to send the pointer to rep object. | |
| strat * | str |
| Pointer to synchronization strategy; used when creating rep object. | |
| double | rst |
| Relative start time: for computing degree of parallelization. | |
Adds timestamp and event ID to message, plus other info useful for the underlying simulation layer. Prioritized by default, and given a priority based on the timestamp. Events which take no parameters must still pass an eventMsg.
Definition at line 28 of file sim.h.
| eventMsg::eventMsg | ( | ) | [inline] |
| void eventMsg::sanitize | ( | ) | [inline] |
Definition at line 46 of file sim.h.
References Converse::CkNumPes(), evID, eventID::getPE(), msgSize, parent, str, and timestamp.
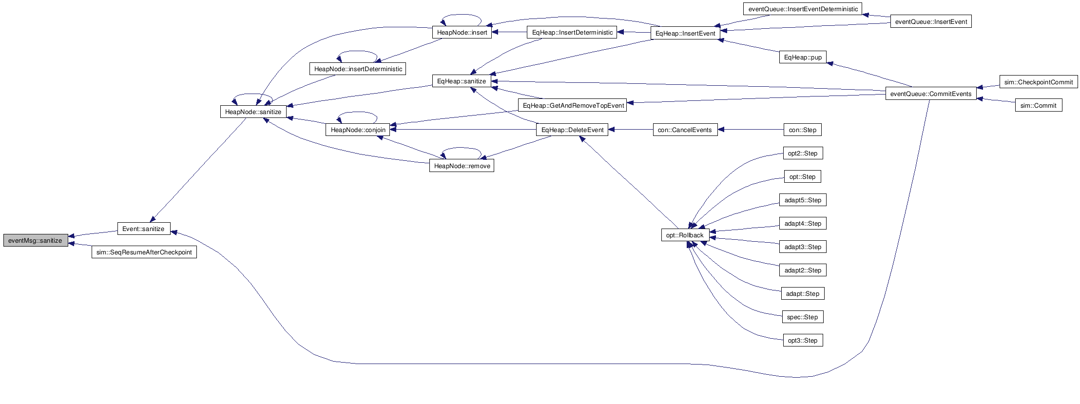
Referenced by Event::sanitize(), and sim::SeqResumeAfterCheckpoint().


| void eventMsg::Timestamp | ( | POSE_TimeType | t | ) | [inline] |
Timestamps this message and generates a unique event ID.
Timestamps this message and generates a unique event ID for the event to be invoked on the receiving side. Sets the priority of this message to timestamp - POSE_TimeMax.
Definition at line 58 of file sim.h.
References evID, GetEventID(), eventID::getPE(), parent, POSE_TimeMax, rst, setPriority(), str, and timestamp.
Referenced by rep::registerTimestamp(), and chpt< StateType >::registerTimestamp().


| void eventMsg::SetSequenceNumber | ( | int | ctrl | ) | [inline] |
Definition at line 66 of file sim.h.
References evID, GetEventID(), and eventID::setControl().

Assignment operator: copies priority too.
Definition at line 71 of file sim.h.
References evID, parent, POSE_TimeMax, rst, setPriority(), str, and timestamp.

| void* eventMsg::operator new | ( | size_t | size | ) | [inline] |
Allocates event message with space for priority.
This can also handle event message recycling (currently off)
Definition at line 83 of file sim.h.
References MemoryPool::CheckPool(), CkAllocMsg(), CkLocalBranch(), MemoryPool::GetBlock(), MemPoolID, and msg.

| void eventMsg::operator delete | ( | void * | p | ) | [inline] |
Definition at line 101 of file sim.h.
References MemoryPool::CheckPool(), CkFreeMsg(), CkLocalBranch(), MemPoolID, msgSize, and MemoryPool::PutBlock().

| void eventMsg::setPriority | ( | POSE_TimeType | prio | ) | [inline] |
Set priority field and queuing strategy.
Definition at line 118 of file sim.h.
References CkPriorityPtr(), and CkSetQueueing().
Referenced by operator=(), rep::registerTimestamp(), chpt< StateType >::registerTimestamp(), and Timestamp().


The event's timestamp.
Definition at line 31 of file sim.h.
Referenced by rep::init(), operator=(), chpt< StateType >::registerTimestamp(), sanitize(), and Timestamp().
The event's globally unique ID.
Definition at line 33 of file sim.h.
Referenced by eventMsg(), operator=(), chpt< StateType >::registerTimestamp(), sanitize(), SetSequenceNumber(), and Timestamp().
The message size, used for message recycling (currently not used).
Definition at line 35 of file sim.h.
Referenced by operator delete(), and sanitize().
Pointer to a poser wrapper; used to send the pointer to rep object.
Definition at line 37 of file sim.h.
Referenced by eventMsg(), rep::init(), operator=(), sanitize(), and Timestamp().
Pointer to synchronization strategy; used when creating rep object.
Definition at line 39 of file sim.h.
Referenced by eventMsg(), rep::init(), operator=(), sanitize(), and Timestamp().
| double eventMsg::rst |
Relative start time: for computing degree of parallelization.
Definition at line 41 of file sim.h.
Referenced by eventMsg(), operator=(), sim::SeqResumeAfterCheckpoint(), and Timestamp().
1.5.5