
#include <adapt.h>


Public Member Functions | |
| adapt () | |
| virtual void | Step () |
| Adaptive Synchronization Strategy. | |
Definition at line 17 of file adapt.h.
| adapt::adapt | ( | ) | [inline] |
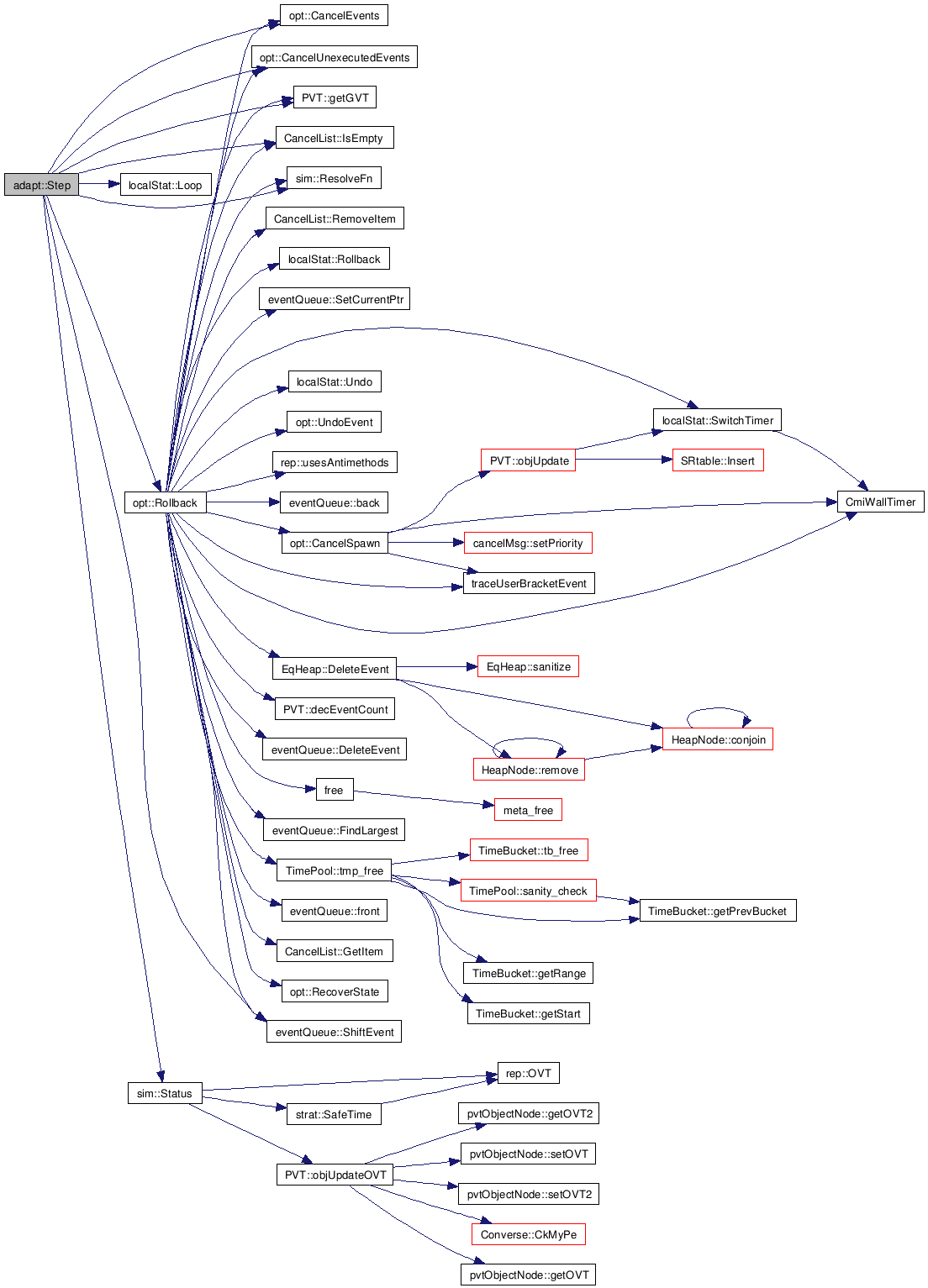
| void adapt::Step | ( | ) | [virtual] |
Adaptive Synchronization Strategy.
Single forward execution step
Reimplemented from opt3.
Definition at line 5 of file adapt.C.
References opt::CancelEvents(), sim::cancels, opt::CancelUnexecutedEvents(), strat::currentEvent, eventQueue::currentPtr, Event::done, strat::eq, Event::fnIdx, PVT::getGVT(), CancelList::IsEmpty(), POSE_Config::leash_flex, strat::localPVT, strat::localStats, localStat::Loop(), POSE_Config::max_leash, eventQueue::mem_usage, POSE_Config::min_leash, Event::msg, strat::parent, pose_config, POSE_endtime, POSE_UnsetTS, eventQueue::RBevent, opt::rbFlag, sim::ResolveFn(), opt::Rollback(), eventQueue::ShiftEvent(), POSE_Config::stats, sim::Status(), opt3::timeLeash, and Event::timestamp.

1.5.5