
#include <RefinerComm.h>


Public Member Functions | |
| RefinerComm (double _overload) | |
| ~RefinerComm () | |
| void | Refine (int count, BaseLB::LDStats *stats, int *cur_p, int *new_p) |
Private Member Functions | |
| void | create (int count, BaseLB::LDStats *, int *cur_p) |
| This code is derived from RefineLB.C, and RefineLB.C should be rewritten to use this, so there is no code duplication. | |
| void | processorCommCost () |
| void | assign (computeInfo *c, int p) |
| void | assign (computeInfo *c, processorInfo *p) |
| void | deAssign (computeInfo *c, processorInfo *pRec) |
| virtual int | refine () |
| virtual void | computeAverage () |
| void | objCommCost (int c, int pe, Messages &m) |
| void | commAffinity (int c, int pe, Messages &m) |
| void | printLoad () |
Private Attributes | |
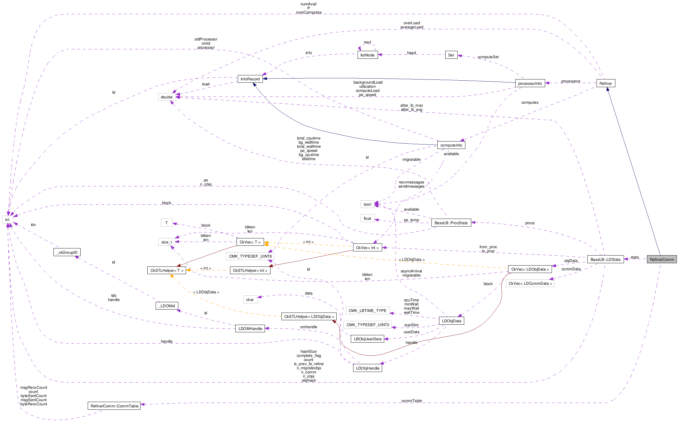
| BaseLB::LDStats * | stats |
| CommTable * | commTable |
Data Structures | |
| struct | CommTable |
| struct | Messages |
Definition at line 12 of file RefinerComm.h.
| RefinerComm::RefinerComm | ( | double | _overload | ) | [inline] |
Definition at line 14 of file RefinerComm.h.
References Refiner::computes, Refiner::overLoad, and Refiner::processors.
| RefinerComm::~RefinerComm | ( | ) | [inline] |
Definition at line 17 of file RefinerComm.h.
| void RefinerComm::printLoad | ( | ) | [inline, private] |
Definition at line 60 of file RefinerComm.h.
References CmiPrintf(), Refiner::P, and Refiner::processors.
Referenced by Refine(), and refine().


BaseLB::LDStats* RefinerComm::stats [private] |
Definition at line 48 of file RefinerComm.h.
CommTable* RefinerComm::commTable [private] |
Definition at line 49 of file RefinerComm.h.
Referenced by assign(), computeAverage(), deAssign(), processorCommCost(), and Refine().
1.5.5