
#include <parallel_part.h>

Public Member Functions | |
| MeshElem () | |
| MeshElem (int dummy) | |
| ~MeshElem () | |
| MeshElem (const MeshElem &rhs) | |
| MeshElem & | operator= (const MeshElem &rhs) |
| MeshElem & | operator+= (const MeshElem &rhs) |
| virtual void | pup (PUP::er &p) |
| MeshElem () | |
| MeshElem (int dummy) | |
| ~MeshElem () | |
| MeshElem (const MeshElem &rhs) | |
| MeshElem & | operator= (const MeshElem &rhs) |
| MeshElem & | operator+= (const MeshElem &rhs) |
| virtual void | pup (PUP::er &p) |
| MeshElem & | operator+= (const ElemInfo &rhs) |
| MeshElem & | operator+= (const NodeInfo &rhs) |
Data Fields | |
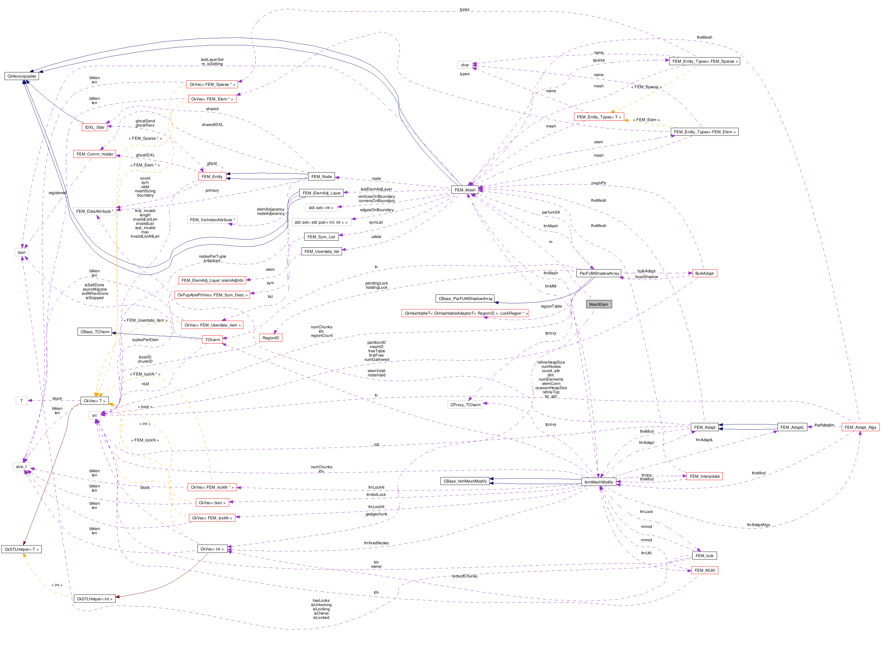
| FEM_Mesh * | m |
| CkVec< int > | gedgechunk |
| FEM_Mesh * | m |
| CkVec< int > | gedgechunk |
Data Structures | |
| struct | ElemInfo |
| struct | NodeInfo |
It is used for 2 purposes 1 It is used for storing the mesh while creating the mesh for each chunk 2 It is used for storing the ghost elements and nodes for a chunk.
Definition at line 157 of file parallel_part.h.
| MeshElem::MeshElem | ( | ) | [inline] |
| MeshElem::MeshElem | ( | int | dummy | ) | [inline] |
| MeshElem::~MeshElem | ( | ) | [inline] |
| MeshElem::MeshElem | ( | const MeshElem & | rhs | ) | [inline] |
| MeshElem::MeshElem | ( | ) | [inline] |
Definition at line 2163 of file ParFUM_internals.h.
| MeshElem::MeshElem | ( | int | dummy | ) | [inline] |
Definition at line 2166 of file ParFUM_internals.h.
| MeshElem::~MeshElem | ( | ) | [inline] |
Definition at line 2169 of file ParFUM_internals.h.
| MeshElem::MeshElem | ( | const MeshElem & | rhs | ) | [inline] |
Definition at line 2172 of file ParFUM_internals.h.
Definition at line 174 of file parallel_part.h.
References FEM_Mesh::copyShape(), and m.

Definition at line 182 of file parallel_part.h.
References FEM_Mesh::copyShape(), FEM_Mesh::elem, elem, m, FEM_Mesh::nElems(), FEM_Mesh::node, FEM_Entity::push_back(), FEM_Entity::size(), and PUP::t.

| virtual void MeshElem::pup | ( | PUP::er & | p | ) | [inline, virtual] |
Definition at line 198 of file parallel_part.h.
References PUP::er::isUnpacking(), m, and FEM_Mesh::pup().

Definition at line 2186 of file ParFUM_internals.h.
References FEM_Attribute::e, elem, m, FEM_Mesh::node, FEM_Entity::size(), and PUP::t.

| virtual void MeshElem::pup | ( | PUP::er & | p | ) | [inline, virtual] |
Definition at line 2204 of file ParFUM_internals.h.
References PUP::er::isUnpacking().

Definition at line 2219 of file ParFUM_internals.h.
References FEM_Mesh::elem, MeshElem::ElemInfo::elemType, MeshElem::ElemInfo::index, and MeshElem::ElemInfo::m.
Definition at line 2232 of file ParFUM_internals.h.
References MeshElem::NodeInfo::index, MeshElem::NodeInfo::m, and FEM_Mesh::node.
Definition at line 159 of file parallel_part.h.
Referenced by FEM_master_parallel_part(), FEM_slave_parallel_part(), FEM_write_part2mesh(), makeGhost(), MeshElem(), operator+=(), operator=(), pup(), and ~MeshElem().
Definition at line 160 of file parallel_part.h.
Definition at line 2161 of file ParFUM_internals.h.
Definition at line 2162 of file ParFUM_internals.h.
1.5.5