


Public Member Functions | |
| CpdList_localQ () | |
| virtual const char * | getPath (void) const |
| Return the CpdList path CCS clients should use to access this data. | |
| virtual size_t | getLength (void) const |
| Return the length of this CpdList. | |
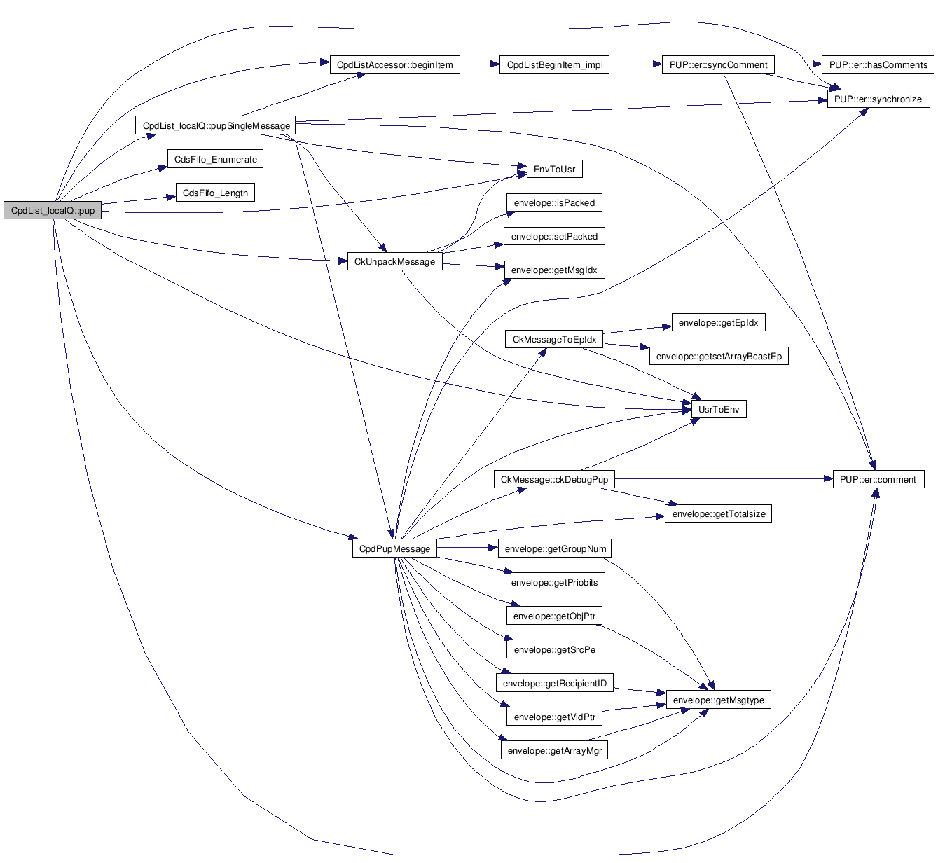
| virtual void | pup (PUP::er &p, CpdListItemsRequest &req) |
| Pup the items listed in this request. Be sure to call beginItem between items! | |
| void | pupSingleMessage (PUP::er &p, int curObj, void *msg) |
Definition at line 443 of file debug-charm.C.
| CpdList_localQ::CpdList_localQ | ( | ) | [inline] |
Definition at line 446 of file debug-charm.C.
| virtual const char* CpdList_localQ::getPath | ( | void | ) | const [inline, virtual] |
Return the CpdList path CCS clients should use to access this data.
Implements CpdListAccessor.
Definition at line 447 of file debug-charm.C.
| virtual size_t CpdList_localQ::getLength | ( | void | ) | const [inline, virtual] |
Return the length of this CpdList.
Implements CpdListAccessor.
Definition at line 448 of file debug-charm.C.
References CdsFifo_Length(), and x.

| virtual void CpdList_localQ::pup | ( | PUP::er & | p, | |
| CpdListItemsRequest & | req | |||
| ) | [inline, virtual] |
Pup the items listed in this request. Be sure to call beginItem between items!
Implements CpdListAccessor.
Definition at line 455 of file debug-charm.C.
References CpdListAccessor::beginItem(), CdsFifo_Enumerate(), CdsFifo_Length(), CkUnpackMessage(), PUP::er::comment(), CpdPupMessage(), EnvToUsr(), CpdListItemsRequest::hi, length, CpdListItemsRequest::lo, msg, p, pupSingleMessage(), PUP::sync_begin_object, PUP::sync_end_object, PUP::er::synchronize(), type, and UsrToEnv().

Definition at line 496 of file debug-charm.C.
References _charmHandlerIdx, CpdListAccessor::beginItem(), CkUnpackMessage(), PUP::er::comment(), CpdPupMessage(), EnvToUsr(), name, p, PUP::sync_begin_object, PUP::sync_end_object, PUP::er::synchronize(), and type.
Referenced by pup().


1.5.5