
#include <cklocation.h>


Public Member Functions | |
| CmiUInt8 | array_element_id (void) |
| unsigned short & | array_ep (void) |
| unsigned short & | array_ep_bcast (void) |
| unsigned char & | array_hops (void) |
| unsigned int | array_getSrcPe (void) |
| unsigned int | array_ifNotThere (void) |
| void | array_setIfNotThere (unsigned int) |
| void | operator delete (void *p) |
Definition at line 28 of file cklocation.h.
| CmiUInt8 CkArrayMessage::array_element_id | ( | void | ) |
Definition at line 96 of file cklocation.C.
References UsrToEnv().
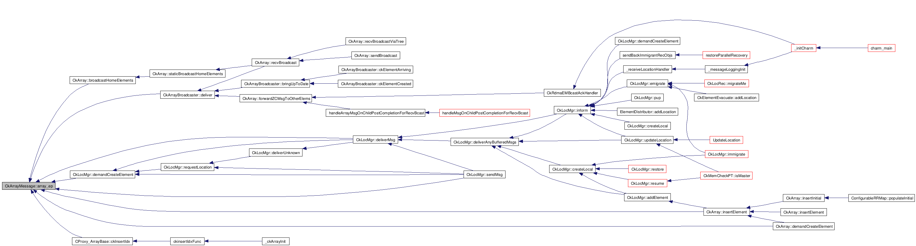
Referenced by CkArray::deliver(), CkLocMgr::deliverUnknown(), and CkLocMgr::multiHop().


| unsigned short & CkArrayMessage::array_ep | ( | void | ) |
Definition at line 100 of file cklocation.C.
References envelope::getsetArrayEp(), and UsrToEnv().
Referenced by CkArray::broadcastHomeElements(), CProxy_ArrayBase::ckInsertIdx(), CkArrayBroadcaster::deliver(), CkLocMgr::deliverMsg(), CkLocMgr::demandCreateElement(), CkArray::demandCreateElement(), CkArray::insertElement(), and CkLocMgr::sendMsg().


| unsigned short & CkArrayMessage::array_ep_bcast | ( | void | ) |
Definition at line 104 of file cklocation.C.
References envelope::getsetArrayBcastEp(), and UsrToEnv().
Referenced by CkArray::broadcastHomeElements(), CProxy_ArrayBase::ckBroadcast(), and CkArray::forwardZCMsgToOtherElems().


| unsigned char & CkArrayMessage::array_hops | ( | void | ) |
Definition at line 108 of file cklocation.C.
References envelope::getsetArrayHops(), and UsrToEnv().
Referenced by _processArrayEltMsg(), CkLocMgr::deliverMsg(), CkLocMgr::deliverUnknown(), and CkLocMgr::multiHop().


| unsigned int CkArrayMessage::array_getSrcPe | ( | void | ) |
Definition at line 112 of file cklocation.C.
References envelope::getsetArraySrcPe(), and UsrToEnv().
Referenced by CkLocMgr::multiHop().


| unsigned int CkArrayMessage::array_ifNotThere | ( | void | ) |
Definition at line 116 of file cklocation.C.
References envelope::getArrayIfNotThere(), and UsrToEnv().
Referenced by CkLocMgr::deliverMsg(), CkLocMgr::demandCreateElement(), and CkLocMgr::sendMsg().


| void CkArrayMessage::array_setIfNotThere | ( | unsigned int | i | ) |
Definition at line 120 of file cklocation.C.
References envelope::setArrayIfNotThere(), and UsrToEnv().
Referenced by CkArrayExtSend(), CkArrayExtSend_multi(), and CkSetMsgArrayIfNotThere().


| void CkArrayMessage::operator delete | ( | void * | p | ) | [inline] |
Reimplemented from CkMessage.
Definition at line 40 of file cklocation.h.
References CkFreeMsg().

1.5.5