
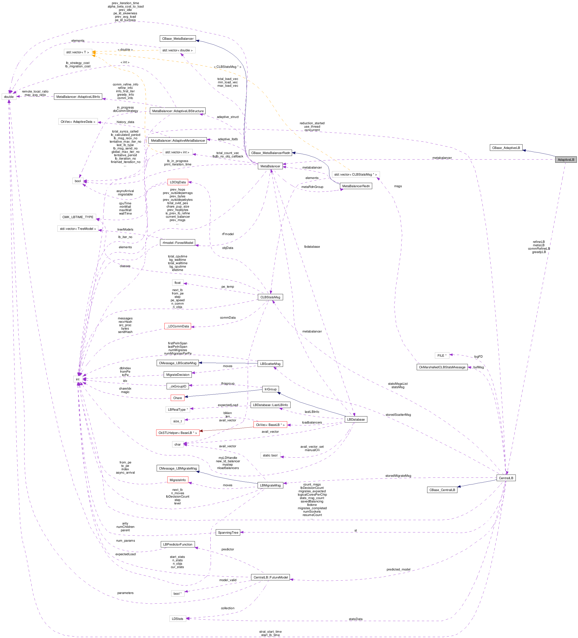
#include <AdaptiveLB.h>


Public Member Functions | |
| AdaptiveLB (const CkLBOptions &) | |
| AdaptiveLB (CkMigrateMessage *m) | |
Protected Member Functions | |
| virtual bool | QueryBalanceNow (int) |
| virtual void | work (LDStats *stats) |
Private Attributes | |
| CentralLB * | greedyLB |
| CentralLB * | refineLB |
| CentralLB * | metisLB |
| CentralLB * | commRefineLB |
| MetaBalancer * | metabalancer |
Definition at line 17 of file AdaptiveLB.h.
| AdaptiveLB::AdaptiveLB | ( | const CkLBOptions & | ) |
| AdaptiveLB::AdaptiveLB | ( | CkMigrateMessage * | m | ) | [inline] |
Definition at line 21 of file AdaptiveLB.h.
Definition at line 24 of file AdaptiveLB.h.
CentralLB* AdaptiveLB::greedyLB [private] |
CentralLB* AdaptiveLB::refineLB [private] |
CentralLB* AdaptiveLB::metisLB [private] |
CentralLB* AdaptiveLB::commRefineLB [private] |
MetaBalancer* AdaptiveLB::metabalancer [private] |
1.5.5