
Go to the source code of this file.
Data Structures | |
| struct | evacMsg |
| class | CkElementEvacuate |
| class | CkElementInformHome |
Functions | |
| CpvExtern (char *, _validProcessors) | |
| CkpvExtern (char, startedEvac) | |
| void | _ckEvacBcast (struct evacMsg *) |
| void | _ckAckEvac (struct evacMsg *) |
| void | CkDecideEvacPe () |
| int | getNextPE (const CkArrayIndex &i) |
| int | getNextSerializer () |
| int | CkNumValidPes () |
| void | CkStopScheduler () |
| void | CkEvacuatedElement () |
| void | CkEmmigrateElement (void *arg) |
| void | CkClearAllArrayElementsCPP () |
Variables | |
| int | _ckEvacBcastIdx |
| int | _ckAckEvacIdx |
| int | allowMessagesOnly |
| int | evacuate |
| CpvExtern | ( | char * | , | |
| _validProcessors | ||||
| ) |
| CkpvExtern | ( | char | , | |
| startedEvac | ||||
| ) |
| void _ckEvacBcast | ( | struct evacMsg * | ) |
Definition at line 27 of file ckevacuation.C.
References _ckAckEvacIdx, allowMessagesOnly, Converse::CkMyPe(), Converse::CmiSyncSend(), CmiWallTimer(), firstRecv, getNextSerializer(), evacMsg::pe, evacMsg::remainingElements, and set_avail_vector().
Referenced by _initCharm().


| void _ckAckEvac | ( | struct evacMsg * | ) |
Definition at line 69 of file ckevacuation.C.
References Converse::CkMyPe(), CmiWallTimer(), evacTime, numValidProcessors, and set_avail_vector().
Referenced by _initCharm().


| void CkDecideEvacPe | ( | ) |
Definition at line 154 of file ckevacuation.C.
References CkClearAllArrayElements(), CmiWallTimer(), evacTime, and evacuate.
Referenced by _initCharm(), and processRaiseEvacFile().


| int getNextPE | ( | const CkArrayIndex & | i | ) |
Definition at line 271 of file ckevacuation.C.
References Converse::CkMyPe(), and Converse::CkNumPes().
Referenced by CkElementEvacuate::addLocation(), CkEmmigrateElement(), and CkLocMgr::immigrate().


| int getNextSerializer | ( | ) |
Definition at line 296 of file ckevacuation.C.
References Converse::CkNumPes().
Referenced by _ckEvacBcast(), and CkClearAllArrayElements().


| int CkNumValidPes | ( | ) |
Definition at line 309 of file ckevacuation.C.
References Converse::CkNumPes(), and count.
Referenced by CkClearAllArrayElements(), and CentralLB::ReceiveStats().


| void CkStopScheduler | ( | ) |
Definition at line 90 of file ckevacuation.C.
References Converse::CkMyPe(), IrrGroup::doneEvacuate(), and remainingElements.

| void CkEvacuatedElement | ( | ) |
Definition at line 121 of file ckevacuation.C.
References CkAnnounceEvac(), Converse::CkMyPe(), CmiWallTimer(), IrrGroup::doneEvacuate(), evacTime, and remainingElements.
Referenced by CkEmmigrateElement().


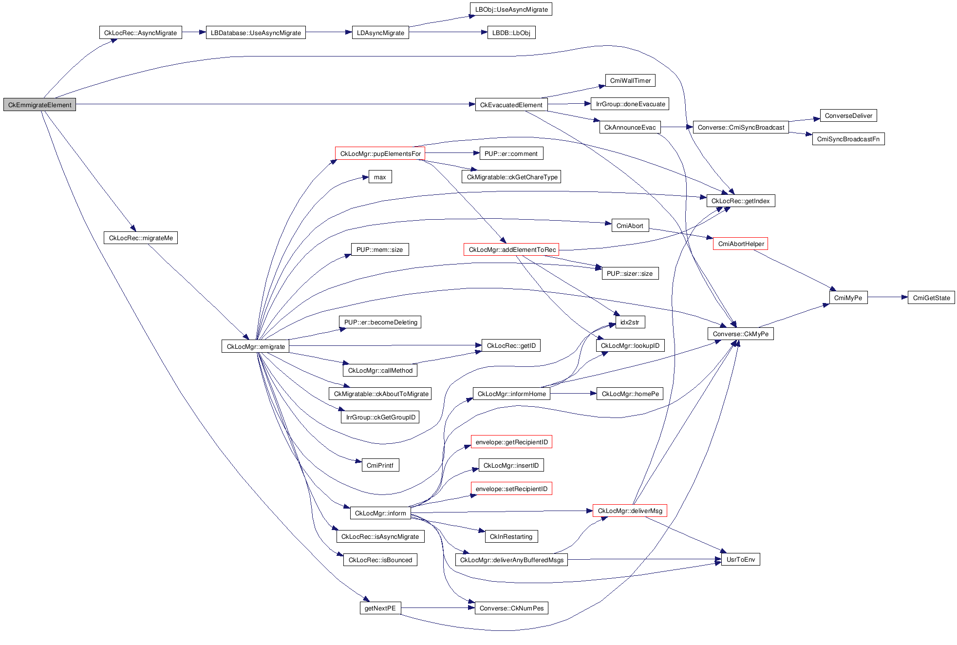
| void CkEmmigrateElement | ( | void * | arg | ) |
Definition at line 109 of file ckevacuation.C.
References CkLocRec::AsyncMigrate(), CkEvacuatedElement(), CkLocRec::getIndex(), getNextPE(), idx, and CkLocRec::migrateMe().
Referenced by TCharm::evacuate().


| void CkClearAllArrayElementsCPP | ( | ) |
Definition at line 221 of file ckevacuation.C.
References CkClearAllArrayElements().

Definition at line 20 of file ckevacuation.C.
Referenced by _ckEvacBcast(), and CkLocMgr::deliverMsg().
Definition at line 151 of file ckevacuation.C.
Referenced by _initCharm(), CkClearAllArrayElements(), and CkDecideEvacPe().
1.5.5