
Go to the source code of this file.
Data Structures | |
| struct | CcsSecAttr |
| struct | CcsImplHeader |
Functions | |
| void | CcsImpl_netRequest (CcsImplHeader *hdr, const void *reqData) |
| This is the entrance point of a CCS request into the server. | |
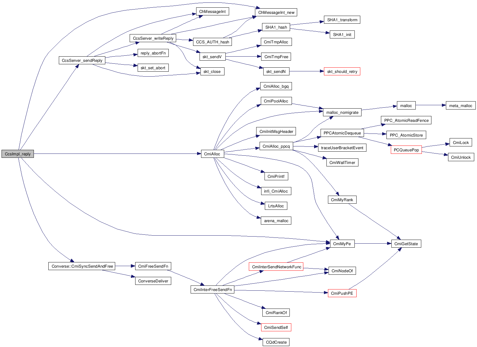
| void | CcsImpl_reply (CcsImplHeader *hdr, int repLen, const void *repData) |
| Send a Ccs reply back to the requestor, down the given socket. | |
| void | CcsImpl_kill (void) |
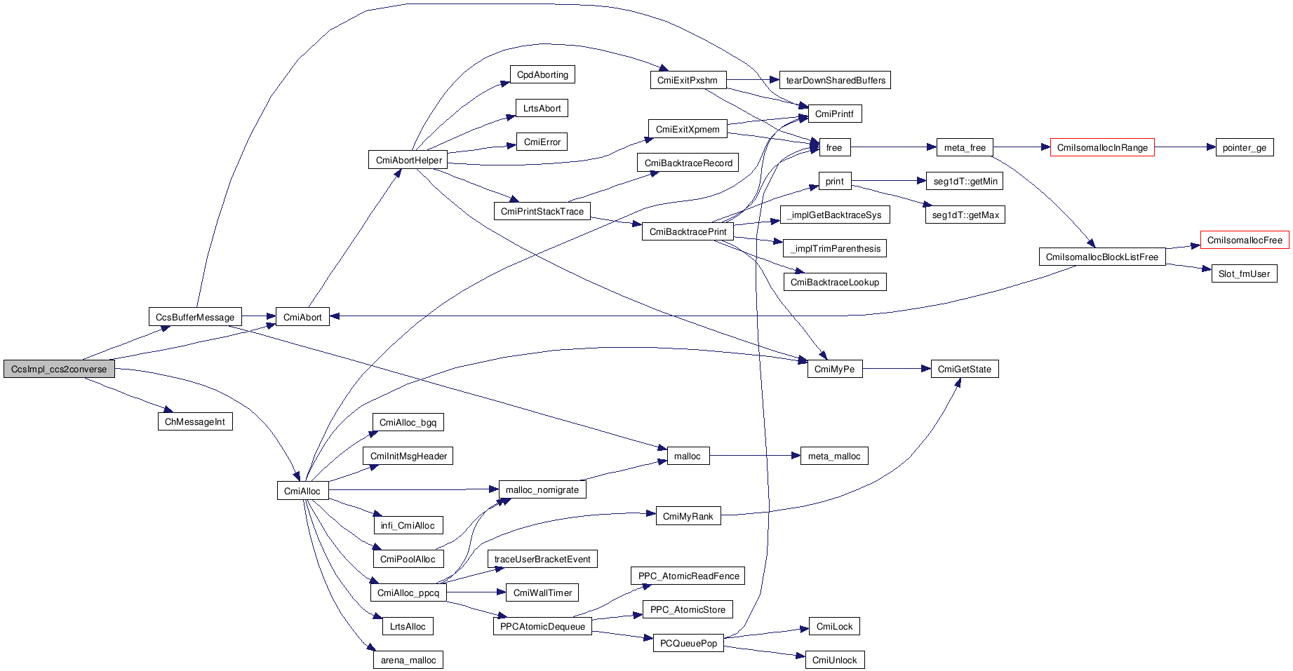
| char * | CcsImpl_ccs2converse (const CcsImplHeader *hdr, const void *data, int *ret_len) |
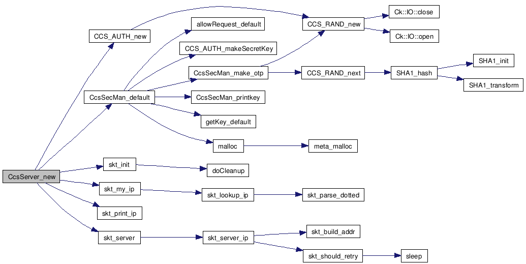
| void | CcsServer_new (skt_ip_t *ret_ip, int *use_port, const char *securityFile) |
| SOCKET | CcsServer_fd (void) |
| int | CcsServer_recvRequest (CcsImplHeader *hdr, void **reqData) |
| void | CcsServer_sendReply (CcsImplHeader *hdr, int repBytes, const void *repData) |
| void | CcsServer_noReply (CcsImplHeader *hdr) |
| void CcsImpl_netRequest | ( | CcsImplHeader * | hdr, | |
| const void * | reqData | |||
| ) |
This is the entrance point of a CCS request into the server.
It is executed only on proc 0, and it forwards the request to the appropriate PE.
Definition at line 470 of file conv-ccs.C.
References CcsImpl_ccs2converse(), CcsSendReply(), ChMessageInt(), CmiPrintf(), Converse::CmiSyncSendAndFree(), len, msg, and CcsImplHeader::pe.
Referenced by CcsServerCheck().


| void CcsImpl_reply | ( | CcsImplHeader * | rep, | |
| int | repLen, | |||
| const void * | repData | |||
| ) |
Send a Ccs reply back to the requestor, down the given socket.
Since there is no conv-host, node 0 does all the CCS communication-- this means all requests come to node 0 and are forwarded out; all replies are forwarded back to node 0.
Note: on Net- versions, CcsImpl_reply is implemented in machine.C
Definition at line 437 of file conv-ccs.C.
References CcsServer_sendReply(), ChMessageInt_new(), CmiAlloc(), CmiMyPe(), Converse::CmiSyncSendAndFree(), len, CcsImplHeader::len, msg, and r.
Referenced by CcsReply(), and rep_fw_handler().


| void CcsImpl_kill | ( | void | ) |
Definition at line 58 of file ccs-builtins.C.
References fd, killPortStruct::ip, killPortStruct::next, noMoreErrors(), killPortStruct::port, skt_close(), skt_connect(), skt_sendN(), and skt_set_abort().
Referenced by ConverseCommonExit().


| char* CcsImpl_ccs2converse | ( | const CcsImplHeader * | hdr, | |
| const void * | data, | |||
| int * | ret_len | |||
| ) |
Definition at line 359 of file conv-ccs.C.
References CcsBufferMessage(), ChMessageInt(), CmiAbort(), CmiAlloc(), int, len, CcsImplHeader::len, msg, and CcsImplHeader::pe.
Referenced by CcsImpl_netRequest().


Definition at line 344 of file ccs-server.C.
References CCS_AUTH_new(), CcsSecMan_default(), skt_init(), skt_my_ip(), skt_print_ip(), and skt_server().
Referenced by arg_init(), and CcsInit().


| SOCKET CcsServer_fd | ( | void | ) |
Definition at line 365 of file ccs-server.C.
Referenced by arg_init(), and CcsServerCheck().

| int CcsServer_recvRequest | ( | CcsImplHeader * | hdr, | |
| void ** | reqData | |||
| ) |
Definition at line 413 of file ccs-server.C.
References CcsImplHeader::attr, CcsServer_recvRequestData(), ChMessageInt_new(), fd, CcsSecAttr::ip, CcsSecAttr::port, req_abortFn(), skt_accept(), skt_close(), skt_print_ip(), and skt_set_abort().
Referenced by arg_init(), and CcsServerCheck().


| void CcsServer_sendReply | ( | CcsImplHeader * | hdr, | |
| int | repBytes, | |||
| const void * | repData | |||
| ) |
Definition at line 453 of file ccs-server.C.
References CcsImplHeader::attr, CcsServer_writeReply(), ChMessageInt(), fd, CcsImplHeader::len, reply_abortFn(), CcsImplHeader::replyFd, skt_close(), and skt_set_abort().
Referenced by arg_init(), CcsImpl_reply(), check_stdio_header(), and write_stdio_duplicate().


| void CcsServer_noReply | ( | CcsImplHeader * | hdr | ) |
1.5.5