
Go to the source code of this file.
Functions | |
| CtvDeclare (int, ADIOI_cb_config_list_keyval) | |
| CtvStaticDeclare (char *, yylval) | |
| CtvStaticDeclare (char *, token_ptr) | |
| CtvStaticDeclare (int, cb_config_list_keyval_init_done) | |
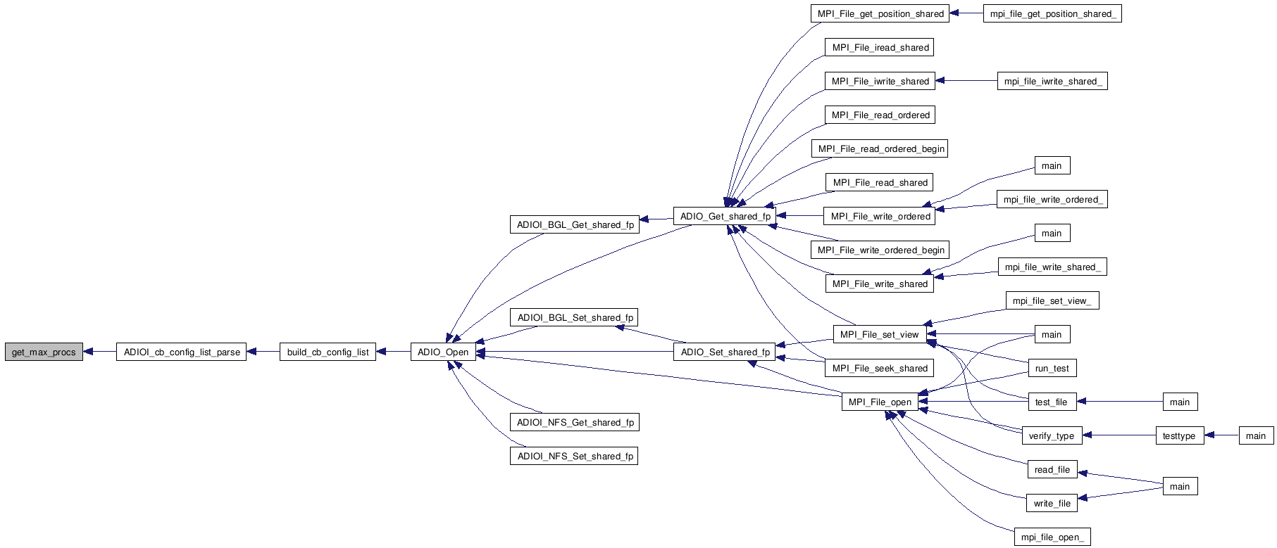
| static int | get_max_procs (int cb_nodes) |
| static int | match_procs (char *name, int max_per_proc, char *procnames[], char used_procnames[], int nr_procnames, int ranks[], int nr_ranks, int *nr_ranks_allocated) |
| static int | match_this_proc (char *name, int cur_proc, int max_matches, char *procnames[], char used_procnames[], int nr_procnames, int ranks[], int nr_ranks, int nr_ranks_allocated) |
| static int | find_name (char *name, char *procnames[], char used_procnames[], int nr_procnames, int start_ind) |
| static int | cb_config_list_lex (void) |
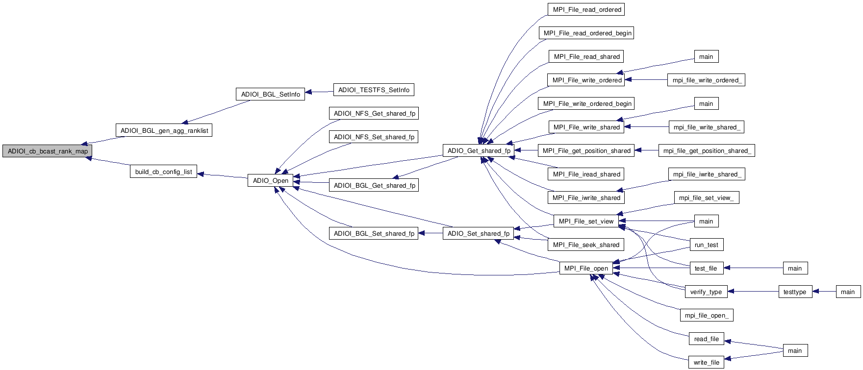
| int | ADIOI_cb_bcast_rank_map (ADIO_File fd) |
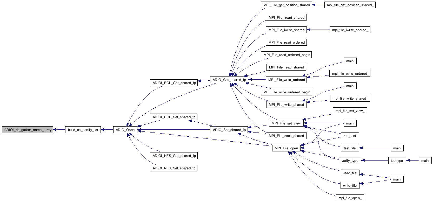
| int | ADIOI_cb_gather_name_array (MPI_Comm comm, MPI_Comm dupcomm, ADIO_cb_name_array *arrayp) |
| int | ADIOI_cb_config_list_parse (char *config_list, ADIO_cb_name_array array, int ranklist[], int cb_nodes) |
| int | ADIOI_cb_copy_name_array (MPI_Comm comm, int keyval, void *extra, void *attr_in, void **attr_out, int *flag) |
| int | ADIOI_cb_delete_name_array (MPI_Comm comm, int keyval, void *attr_val, void *extra) |
| CtvDeclare | ( | int | , | |
| ADIOI_cb_config_list_keyval | ||||
| ) |
| CtvStaticDeclare | ( | char * | , | |
| yylval | ||||
| ) |
| CtvStaticDeclare | ( | char * | , | |
| token_ptr | ||||
| ) |
| CtvStaticDeclare | ( | int | , | |
| cb_config_list_keyval_init_done | ||||
| ) |
Definition at line 663 of file cb_config_list.c.
References cb_config_list_lex().
Referenced by ADIOI_cb_config_list_parse().


| static int match_procs | ( | char * | name, | |
| int | max_per_proc, | |||
| char * | procnames[], | |||
| char | used_procnames[], | |||
| int | nr_procnames, | |||
| int | ranks[], | |||
| int | nr_ranks, | |||
| int * | nr_ranks_allocated | |||
| ) | [static] |
Definition at line 455 of file cb_config_list.c.
References match_this_proc().
Referenced by ADIOI_cb_config_list_parse().


| static int match_this_proc | ( | char * | name, | |
| int | cur_proc, | |||
| int | max_matches, | |||
| char * | procnames[], | |||
| char | used_procnames[], | |||
| int | nr_procnames, | |||
| int | ranks[], | |||
| int | nr_ranks, | |||
| int | nr_ranks_allocated | |||
| ) | [static] |
Definition at line 575 of file cb_config_list.c.
References find_name().
Referenced by match_procs().


| static int find_name | ( | char * | name, | |
| char * | procnames[], | |||
| char | used_procnames[], | |||
| int | nr_procnames, | |||
| int | start_ind | |||
| ) | [static] |
Definition at line 638 of file cb_config_list.c.
Referenced by match_this_proc().

| static int cb_config_list_lex | ( | void | ) | [static] |
Definition at line 714 of file cb_config_list.c.
References ADIOI_Strncpy(), and int.
Referenced by ADIOI_cb_config_list_parse(), and get_max_procs().


Definition at line 72 of file cb_config_list.c.
References ADIOI_Snprintf(), ADIOI_Hints_struct::cb_nodes, ADIOI_FileD::comm, ADIOI_FileD::hints, ADIOI_FileD::info, MPI_Bcast, MPI_Comm_rank, ADIOI_Hints_struct::ranklist, and value.
Referenced by ADIOI_BGL_gen_agg_ranklist(), and build_cb_config_list().


| int ADIOI_cb_gather_name_array | ( | MPI_Comm | comm, | |
| MPI_Comm | dupcomm, | |||
| ADIO_cb_name_array * | arrayp | |||
| ) |
Definition at line 111 of file cb_config_list.c.
References ADIOI_cb_copy_name_array(), ADIOI_cb_delete_name_array(), array, disp, int, MPI_Attr_put, MPI_Comm_rank, MPI_Gather, MPI_Gatherv, MPI_Get_processor_name, MPI_Keyval_create, ADIO_cb_name_arrayD::namect, ADIO_cb_name_arrayD::names, and ADIO_cb_name_arrayD::refct.
Referenced by build_cb_config_list().


| int ADIOI_cb_config_list_parse | ( | char * | config_list, | |
| ADIO_cb_name_array | array, | |||
| int | ranklist[], | |||
| int | cb_nodes | |||
| ) |
Definition at line 268 of file cb_config_list.c.
References ADIOI_Strncpy(), cb_config_list_lex(), get_max_procs(), match_procs(), ADIO_cb_name_arrayD::namect, and ADIO_cb_name_arrayD::names.
Referenced by build_cb_config_list().


| int ADIOI_cb_copy_name_array | ( | MPI_Comm | comm, | |
| int | keyval, | |||
| void * | extra, | |||
| void * | attr_in, | |||
| void ** | attr_out, | |||
| int * | flag | |||
| ) |
Definition at line 384 of file cb_config_list.c.
References array, and ADIO_cb_name_arrayD::refct.
Referenced by ADIOI_cb_gather_name_array().

Definition at line 408 of file cb_config_list.c.
References array, ADIO_cb_name_arrayD::namect, ADIO_cb_name_arrayD::names, and ADIO_cb_name_arrayD::refct.
Referenced by ADIOI_cb_gather_name_array().

1.5.5