
Go to the source code of this file.
Data Structures | |
| struct | ADIO_cb_name_arrayD |
Typedefs | |
| typedef struct ADIO_cb_name_arrayD * | ADIO_cb_name_array |
Functions | |
| int | ADIOI_cb_gather_name_array (MPI_Comm comm, MPI_Comm dupcomm, ADIO_cb_name_array *arrayp) |
| int | ADIOI_cb_copy_name_array (MPI_Comm comm, int keyval, void *extra, void *attr_in, void **attr_out, int *flag) |
| int | ADIOI_cb_delete_name_array (MPI_Comm comm, int keyval, void *attr_val, void *extra) |
| int | ADIOI_cb_config_list_parse (char *config_list, ADIO_cb_name_array array, int ranklist[], int cb_nodes) |
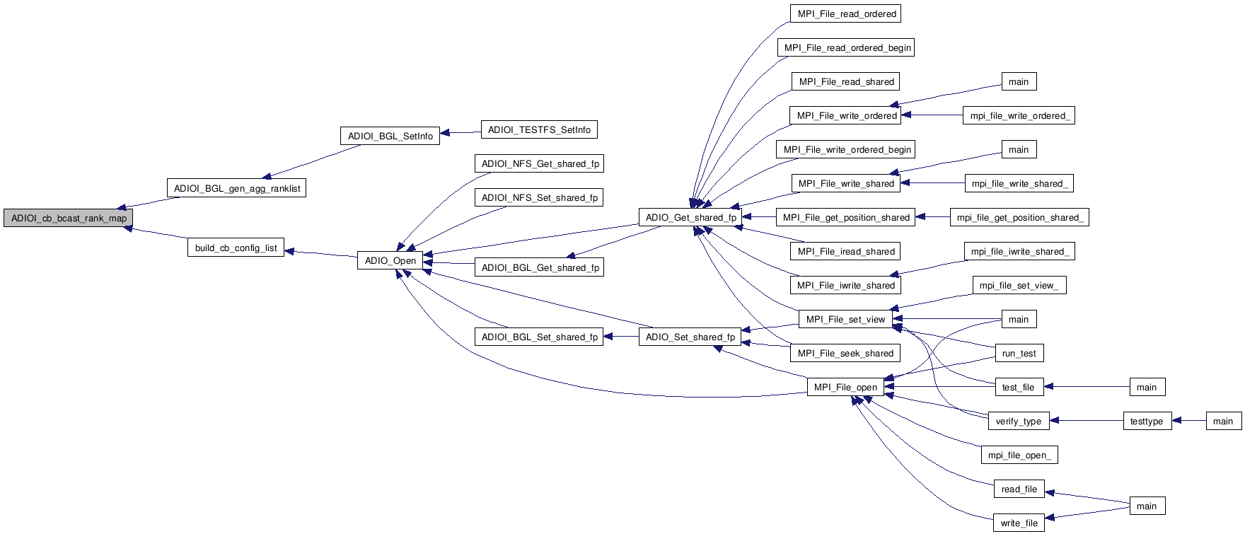
| int | ADIOI_cb_bcast_rank_map (ADIO_File fd) |
| typedef struct ADIO_cb_name_arrayD* ADIO_cb_name_array |
Definition at line 16 of file adio_cb_config_list.h.
| int ADIOI_cb_gather_name_array | ( | MPI_Comm | comm, | |
| MPI_Comm | dupcomm, | |||
| ADIO_cb_name_array * | arrayp | |||
| ) |
Definition at line 111 of file cb_config_list.c.
References ADIOI_cb_copy_name_array(), ADIOI_cb_delete_name_array(), array, disp, int, MPI_Attr_put, MPI_Comm_rank, MPI_Gather, MPI_Gatherv, MPI_Get_processor_name, MPI_Keyval_create, ADIO_cb_name_arrayD::namect, ADIO_cb_name_arrayD::names, and ADIO_cb_name_arrayD::refct.
Referenced by build_cb_config_list().


| int ADIOI_cb_copy_name_array | ( | MPI_Comm | comm, | |
| int | keyval, | |||
| void * | extra, | |||
| void * | attr_in, | |||
| void ** | attr_out, | |||
| int * | flag | |||
| ) |
Definition at line 384 of file cb_config_list.c.
References array, and ADIO_cb_name_arrayD::refct.
Referenced by ADIOI_cb_gather_name_array().

Definition at line 408 of file cb_config_list.c.
References array, ADIO_cb_name_arrayD::namect, ADIO_cb_name_arrayD::names, and ADIO_cb_name_arrayD::refct.
Referenced by ADIOI_cb_gather_name_array().

| int ADIOI_cb_config_list_parse | ( | char * | config_list, | |
| ADIO_cb_name_array | array, | |||
| int | ranklist[], | |||
| int | cb_nodes | |||
| ) |
Definition at line 268 of file cb_config_list.c.
References ADIOI_Strncpy(), cb_config_list_lex(), get_max_procs(), match_procs(), ADIO_cb_name_arrayD::namect, and ADIO_cb_name_arrayD::names.
Referenced by build_cb_config_list().


Definition at line 72 of file cb_config_list.c.
References ADIOI_Snprintf(), ADIOI_Hints_struct::cb_nodes, ADIOI_FileD::comm, ADIOI_FileD::hints, ADIOI_FileD::info, MPI_Bcast, MPI_Comm_rank, ADIOI_Hints_struct::ranklist, and value.
Referenced by ADIOI_BGL_gen_agg_ranklist(), and build_cb_config_list().


1.5.5