
Go to the source code of this file.
Functions | |
| void | ADIOI_NFS_Get_shared_fp (ADIO_File fd, int incr, ADIO_Offset *shared_fp, int *error_code) |
| void ADIOI_NFS_Get_shared_fp | ( | ADIO_File | fd, | |
| int | incr, | |||
| ADIO_Offset * | shared_fp, | |||
| int * | error_code | |||
| ) |
Definition at line 15 of file ad_nfs_getsh.c.
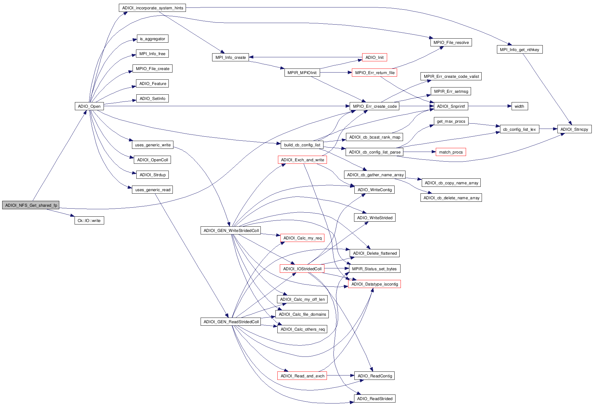
References ADIO_Open(), ADIOI_MPE_lseek_a, ADIOI_MPE_lseek_b, ADIOI_MPE_read_a, ADIOI_MPE_read_b, ADIOI_MPE_write_a, ADIOI_MPE_write_b, CpuTopoDetails::done, ADIOI_FileD::fd_sys, ADIOI_FileD::file_system, ADIOI_FileD::fns, MPI_Comm_dup, MPIO_Err_create_code(), myname, ADIOI_FileD::shared_fp_fd, ADIOI_FileD::shared_fp_fname, and Ck::IO::write().
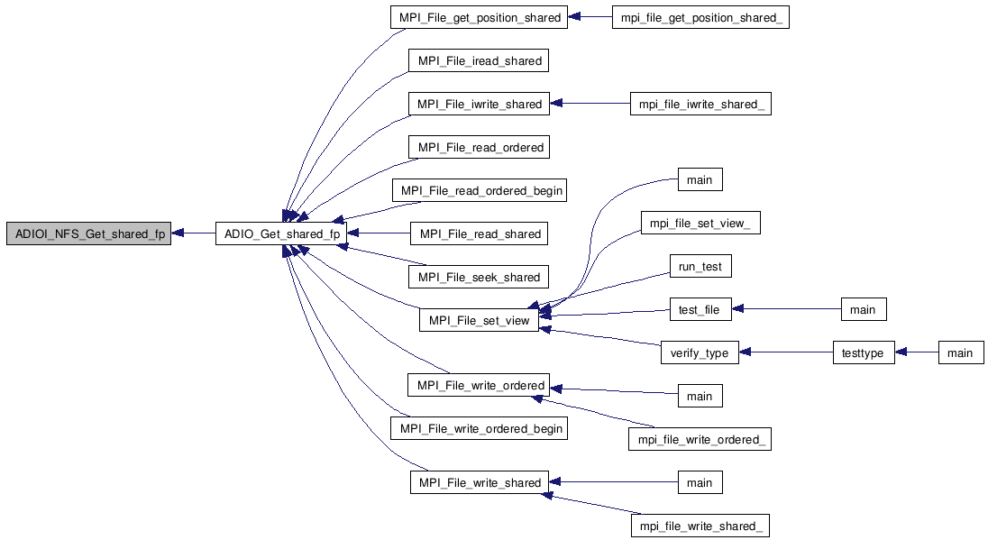
Referenced by ADIO_Get_shared_fp().


1.5.5